• 文献检索
  • 文档翻译
  • 深度研究
  • 学术资讯
  • Suppr Zotero 插件Zotero 插件
  • 邀请有礼
  • 套餐&价格
  • 历史记录
应用&插件
Suppr Zotero 插件Zotero 插件浏览器插件Mac 客户端Windows 客户端微信小程序
定价
高级版会员购买积分包购买API积分包
服务
文献检索文档翻译深度研究API 文档MCP 服务
关于我们
关于 Suppr公司介绍联系我们用户协议隐私条款
关注我们

Suppr 超能文献

核心技术专利:CN118964589B侵权必究
粤ICP备2023148730 号-1Suppr @ 2026

文献检索

告别复杂PubMed语法,用中文像聊天一样搜索,搜遍4000万医学文献。AI智能推荐,让科研检索更轻松。

立即免费搜索

文件翻译

保留排版,准确专业,支持PDF/Word/PPT等文件格式,支持 12+语言互译。

免费翻译文档

深度研究

AI帮你快速写综述,25分钟生成高质量综述,智能提取关键信息,辅助科研写作。

立即免费体验

通过 ChSy-2 基因敲除降低胎盘型小细胞癌抗原抑制 JEG3 细胞绒癌的发生和转移。

Reduction of pl-CSA through ChSy-2 knockout inhibits tumorigenesis and metastasis of choriocarcinoma in JEG3 cells.

机构信息

College of Biological and Food Engineering, Huaihua University, Huaihua, Hunan 418000, China.

Center for Reproduction and Health Development, Shenzhen Institutes of Advanced Technology, Chinese Academy of Science, Shenzhen, Guangdong 518055, China.

出版信息

Int J Med Sci. 2021 Jan 1;18(1):207-215. doi: 10.7150/ijms.51900. eCollection 2021.

DOI:10.7150/ijms.51900
PMID:33390789
原文链接:https://pmc.ncbi.nlm.nih.gov/articles/PMC7738969/
Abstract

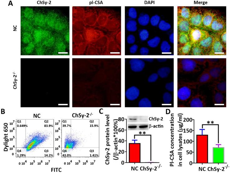
Placental-like chondroitin sulfate A (pl-CSA) is exclusively expressed in cancerous and placental tissues and is highly correlated with the degree of malignancy. However, the mechanism through which pl-CSA regulates tumorigenesis and metastasis in choriocarcinoma remains unclear. Stable transfectants of the JEG3 choriocarcinoma cell line, including a negative control (NC) line and a cell line with knockout of the biosynthetic enzyme CS synthase-2 (ChSy-2) (ChSy-2), were obtained using CRISPR/Cas9 systems and identified by immunofluorescence, flow cytometry, western blots and enzyme-linked immunosorbent assays (ELISAs). The proliferation, migration, invasion and colony formation of the cells were determined by a cell counting kit, scratch-wound assays, transwell assays and soft agar colony formation assays , respectively. The tumorigenesis and metastasis of choriocarcinoma were also investigated through two xenograft models . The ChSy-2 protein in the ChSy-2group was below the detection threshold, which was accompanied a significant reduction in the pl-CSA level. Reducing pl-CSA through ChSy-2 knockout significantly inhibited cell proliferation, migration, invasion and colony formation and tumorigenesis and metastasis of choriocarcinoma, with deceases in tumor volume and metastatic foci and a high percent survival compared to the NC . pl-CSA, as a necessary component of JEG-3 cells, was efficiently reduced through ChSy-2 knockout, which significantly inhibited the tumorigenesis and metastasis of choriocarcinoma. ChSy-2/pl-CSA could be alternative targets for tumor therapy.

摘要

胎盘样硫酸软骨素 A(pl-CSA)仅在癌组织和胎盘组织中表达,与恶性程度高度相关。然而,pl-CSA 调节绒癌发生和转移的机制尚不清楚。

利用 CRISPR/Cas9 系统获得了 JEG3 绒癌细胞系的稳定转染子,包括阴性对照(NC)系和生物合成酶 CS 合酶-2(ChSy-2)敲除的细胞系(ChSy-2),并通过免疫荧光、流式细胞术、western blot 和酶联免疫吸附测定(ELISA)进行了鉴定。通过细胞计数试剂盒、划痕试验、Transwell 试验和软琼脂集落形成试验分别测定了细胞的增殖、迁移、侵袭和集落形成能力。还通过两种异种移植模型研究了绒癌的致瘤性和转移。ChSy-2 组中的 ChSy-2 蛋白低于检测阈值,同时 pl-CSA 水平显著降低。通过 ChSy-2 敲除降低 pl-CSA 显著抑制绒癌细胞的增殖、迁移、侵袭和集落形成以及绒癌的致瘤性和转移,与 NC 相比,肿瘤体积和转移灶减少,存活率高。

pl-CSA 作为 JEG-3 细胞的必需成分,通过 ChSy-2 敲除得到有效降低,显著抑制绒癌的发生和转移。ChSy-2/pl-CSA 可能是肿瘤治疗的替代靶点。

https://cdn.ncbi.nlm.nih.gov/pmc/blobs/a625/7738969/eb7c575637da/ijmsv18p0207g004.jpg
https://cdn.ncbi.nlm.nih.gov/pmc/blobs/a625/7738969/86a65e0aebcf/ijmsv18p0207g001.jpg
https://cdn.ncbi.nlm.nih.gov/pmc/blobs/a625/7738969/57035996ccaa/ijmsv18p0207g002.jpg
https://cdn.ncbi.nlm.nih.gov/pmc/blobs/a625/7738969/6b9efc452e7c/ijmsv18p0207g003.jpg
https://cdn.ncbi.nlm.nih.gov/pmc/blobs/a625/7738969/eb7c575637da/ijmsv18p0207g004.jpg
https://cdn.ncbi.nlm.nih.gov/pmc/blobs/a625/7738969/86a65e0aebcf/ijmsv18p0207g001.jpg
https://cdn.ncbi.nlm.nih.gov/pmc/blobs/a625/7738969/57035996ccaa/ijmsv18p0207g002.jpg
https://cdn.ncbi.nlm.nih.gov/pmc/blobs/a625/7738969/6b9efc452e7c/ijmsv18p0207g003.jpg
https://cdn.ncbi.nlm.nih.gov/pmc/blobs/a625/7738969/eb7c575637da/ijmsv18p0207g004.jpg

相似文献

1
Reduction of pl-CSA through ChSy-2 knockout inhibits tumorigenesis and metastasis of choriocarcinoma in JEG3 cells.通过 ChSy-2 基因敲除降低胎盘型小细胞癌抗原抑制 JEG3 细胞绒癌的发生和转移。
Int J Med Sci. 2021 Jan 1;18(1):207-215. doi: 10.7150/ijms.51900. eCollection 2021.
2
Targeted delivery of doxorubicin by CSA-binding nanoparticles for choriocarcinoma treatment.载多柔比星 CSA 结合纳米粒靶向递药用于绒癌治疗。
Drug Deliv. 2018 Nov;25(1):461-471. doi: 10.1080/10717544.2018.1435750.
3
Molecular cloning of a chondroitin polymerizing factor that cooperates with chondroitin synthase for chondroitin polymerization.一种与软骨素合酶协同作用促进软骨素聚合的软骨素聚合因子的分子克隆。
J Biol Chem. 2003 Jun 27;278(26):23666-71. doi: 10.1074/jbc.M302493200. Epub 2003 Apr 25.
4
α-Solanine Inhibits Proliferation, Invasion, and Migration, and Induces Apoptosis in Human Choriocarcinoma JEG-3 Cells In Vitro and In Vivo.α-茄碱抑制人绒毛膜癌 JEG-3 细胞的增殖、侵袭和迁移,并诱导其体外和体内凋亡。
Toxins (Basel). 2021 Mar 13;13(3):210. doi: 10.3390/toxins13030210.
5
R-spondin3 promotes the tumor growth of choriocarcinoma JEG-3 cells.R -spondin3 促进绒癌细胞 JEG-3 的肿瘤生长。
Am J Physiol Cell Physiol. 2020 Mar 1;318(3):C664-C674. doi: 10.1152/ajpcell.00295.2019. Epub 2019 Dec 18.
6
Inhibition of invasion and metastasis in choriocarcinoma by migration and invasion inhibitory protein.迁移和侵袭抑制蛋白抑制绒癌的侵袭和转移。
Placenta. 2022 Dec;130:46-52. doi: 10.1016/j.placenta.2022.10.015. Epub 2022 Nov 10.
7
Involvement of chondroitin sulfate synthase-3 (chondroitin synthase-2) in chondroitin polymerization through its interaction with chondroitin synthase-1 or chondroitin-polymerizing factor.硫酸软骨素合酶-3(软骨素合酶-2)通过与软骨素合酶-1或软骨素聚合因子相互作用参与软骨素聚合。
Biochem J. 2007 May 1;403(3):545-52. doi: 10.1042/BJ20061876.
8
Knockdown of lncRNA OGFRP1 Inhibits Proliferation and Invasion of JEG-3 Cells Via AKT/mTOR Pathway.敲低 lncRNA OGFRP1 通过 AKT/mTOR 通路抑制 JEG-3 细胞的增殖和侵袭。
Technol Cancer Res Treat. 2020 Jan-Dec;19:1533033820905823. doi: 10.1177/1533033820905823.
9
Secreted Frizzled Related Protein 2 Modulates Epithelial-Mesenchymal Transition and Stemness via Wnt/β-Catenin Signaling in Choriocarcinoma.分泌型卷曲相关蛋白2通过绒毛膜癌中的Wnt/β-连环蛋白信号通路调节上皮-间质转化和干性。
Cell Physiol Biochem. 2018;50(5):1815-1831. doi: 10.1159/000494862. Epub 2018 Nov 5.
10
Isolation, Culture and Identification of Choriocarcinoma Stem-Like Cells from the Human Choriocarcinoma Cell-Line JEG-3.从人绒毛膜癌细胞系JEG-3中分离、培养和鉴定绒毛膜癌干细胞样细胞
Cell Physiol Biochem. 2016;39(4):1421-32. doi: 10.1159/000447845. Epub 2016 Sep 8.

引用本文的文献

1
The prognostic implications and tumor-promoting functions of CHSY3 in gastric cancer.CHSY3 在胃癌中的预后意义和肿瘤促进功能。
Front Immunol. 2024 May 15;15:1364979. doi: 10.3389/fimmu.2024.1364979. eCollection 2024.
2
can be a Poor Prognostic Biomarker and Mediates Immune Evasion in Stomach Adenocarcinoma.可能是一种预后不良的生物标志物,并介导胃腺癌的免疫逃逸。
Front Genet. 2022 Apr 27;13:876588. doi: 10.3389/fgene.2022.876588. eCollection 2022.

本文引用的文献

1
Primary mediastinal choriocarcinoma presenting as cutaneous metastasis with resistance to chemotherapy: case report and literature review.原发纵隔绒毛膜癌以化疗耐药性皮肤转移为表现:病例报告及文献复习。
J Cutan Pathol. 2021 Jan;48(1):81-85. doi: 10.1111/cup.13777. Epub 2020 Jun 29.
2
Oncofetal Chondroitin Sulfate: A Putative Therapeutic Target in Adult and Pediatric Solid Tumors.癌胚软骨素硫酸盐:成人性和儿童实体瘤的潜在治疗靶点。
Cells. 2020 Mar 28;9(4):818. doi: 10.3390/cells9040818.
3
Screening and surveillance of multiple solid tumours using plasma placental-like chondroitin sulfate A (pl-CSA).
使用血浆胎盘样硫酸软骨素 A(pl-CSA)对多种实体瘤进行筛查和监测。
Int J Med Sci. 2020 Jan 1;17(2):161-169. doi: 10.7150/ijms.39444. eCollection 2020.
4
Widespread choriocarcinoma metastases from de-differentiated gastro-esophageal junction primary adenocarcinoma: A case report with literature review.去分化型胃食管交界原发性腺癌广泛绒癌转移:一例报告并文献复习
Gynecol Oncol Rep. 2019 Nov 15;31:100513. doi: 10.1016/j.gore.2019.100513. eCollection 2020 Feb.
5
Testicular Choriocarcinoma Metastasizing to the Small Bowel Causing Intussusception: Case Report.睾丸绒毛膜癌转移至小肠导致肠套叠:病例报告
J Gastrointest Cancer. 2019 Dec;50(4):1005-1008. doi: 10.1007/s12029-018-0172-6.
6
Brain metastasis of choriocarcinoma presenting as multiple intracranial hematomas: A case report.以多发性颅内血肿为表现的绒毛膜癌脑转移:一例报告
Medicine (Baltimore). 2018 Sep;97(37):e12275. doi: 10.1097/MD.0000000000012275.
7
Targeted delivery of doxorubicin by CSA-binding nanoparticles for choriocarcinoma treatment.载多柔比星 CSA 结合纳米粒靶向递药用于绒癌治疗。
Drug Deliv. 2018 Nov;25(1):461-471. doi: 10.1080/10717544.2018.1435750.
8
Acquired Pulmonary Arteriovenous Fistula within Metastasis from Choriocarcinoma: A Case Report.绒毛膜癌转移所致获得性肺动静脉瘘:一例报告
Case Rep Oncol. 2017 Jul 27;10(2):671-675. doi: 10.1159/000478088. eCollection 2017 May-Aug.
9
Insights into dovetailing GTD and Cancers.对将GTD与癌症相结合的见解。
Crit Rev Oncol Hematol. 2017 Jun;114:77-90. doi: 10.1016/j.critrevonc.2017.04.001. Epub 2017 Apr 7.
10
Hemoptysis as primary manifestation in three women with choriocarcinoma with pulmonary metastasis: a case series.三例绒毛膜癌肺转移以咯血为主要表现的病例系列报道
J Med Case Rep. 2017 Apr 16;11(1):110. doi: 10.1186/s13256-017-1256-9.