Center of Excellence for PIDs, Department of Pediatric Immunology and Leukocyte Biology, Indian Council of Medical Research- National Institute of Immunohaematology, Mumbai, India.
Department of Immunology, Bai Jerbai Wadia Hospital for Children, Mumbai, India.
Front Immunol. 2020 Dec 16;11:612703. doi: 10.3389/fimmu.2020.612703. eCollection 2020.
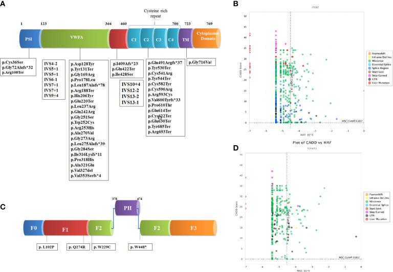
Leukocyte adhesion deficiency (LAD) syndrome is a group of inborn errors of immunity characterized by a defect in the cascade of the activation and adhesion leading to the failure of leukocyte to migrate to the site of tissue injury. Three different types of LAD have been described. The most common subtype is LAD type 1 (LAD1) caused due to defects in the gene. LAD type 2 (LAD2) is caused by mutations in the gene leading to a generalized loss of expression of fucosylated glycans on the cell surface and LAD type 3 (LAD3) is caused by mutations in the gene resulting in platelet function defects along with immunodeficiency. There is a paucity of data available from India on LAD syndromes. The present study is a retrospective analysis of patients with LAD collated from 28 different centers across India. For LAD1, the diagnosis was based on clinical features and flow cytometric expression of CD18 on peripheral blood leukocytes and molecular confirmation by Sanger sequencing. For patients with LAD3 diagnosis was largely based on clinical manifestations and identification of the pathogenic mutation in the gene by next-generation Sequencing. Of the total 132 cases diagnosed with LAD, 127 were LAD1 and 5 were LAD3. The majority of our patients (83%) had CD18 expression less than 2% on neutrophils (LAD1°) and presented within the first three months of life with omphalitis, skin and soft tissue infections, delayed umbilical cord detachment, otitis media, and sepsis. The patients with CD18 expression of more than 30% (LAD1) presented later in life with skin ulcers being the commonest manifestation. Bleeding manifestations were common in patients with LAD3. Persistent neutrophilic leukocytosis was the characteristic finding in all patients. 35 novel mutations were detected in the gene, and 4 novel mutations were detected in the gene. The study thus presents one of the largest cohorts of patients from India with LAD, focusing on clinical features, immunological characteristics, and molecular spectrum.
白细胞黏附缺陷症(LAD)综合征是一组先天性免疫缺陷症,其特征在于激活和黏附级联反应缺陷,导致白细胞无法迁移到组织损伤部位。已经描述了三种不同类型的 LAD。最常见的亚型是由于 基因突变引起的 LAD 型 1(LAD1)。LAD 型 2(LAD2)是由 基因突变引起的,导致细胞表面糖基化岩藻糖的普遍缺失表达,LAD 型 3(LAD3)是由 基因突变引起的,导致血小板功能缺陷和免疫缺陷。印度关于 LAD 综合征的数据很少。本研究是对来自印度 28 个不同中心的 LAD 患者进行的回顾性分析。对于 LAD1,诊断基于临床特征和外周血白细胞 CD18 的流式细胞术表达,并通过 Sanger 测序进行分子确认。对于 LAD3 患者,诊断主要基于临床表现和通过下一代测序识别 基因中的致病突变。在诊断为 LAD 的 132 例患者中,127 例为 LAD1,5 例为 LAD3。我们的大多数患者(83%)中性粒细胞上的 CD18 表达低于 2%(LAD1°),并在生命的头三个月内出现脐炎、皮肤和软组织感染、脐带延迟脱落、中耳炎和败血症。CD18 表达超过 30%(LAD1)的患者在生命后期出现皮肤溃疡,是最常见的表现。出血表现常见于 LAD3 患者。所有患者均有持续性中性粒细胞增多。在 基因中检测到 35 个新突变,在 基因中检测到 4 个新突变。因此,该研究展示了来自印度的最大 LAD 患者队列之一,重点关注临床特征、免疫特征和分子谱。