Suppr超能文献

基因沉默通过抑制音猬因子(SHH)信号通路来阻止结直肠癌进展。

gene silencing prevents colorectal cancer progression via suppressing Sonic Hedgehog (SHH) signaling pathway.

作者信息

Chen Shasha, Wang Bin, Fu Xuekun, Liang Yanfang, Chai Xingxing, Ye Ziyu, Li Ronggang, He Yaoming, Kong Gang, Lian Jiachun, Li Xiangyong, Chen Ting, Zhang Xin, Qiu Xianxiu, Tang Xudong, Zhou Keyuan, Lin Bihua, Zeng Jincheng

机构信息

Guangdong Provincial Key Laboratory of Medical Molecular Diagnostics, Dongguan Key Laboratory of Medical Bioactive Molecular Developmental and Translational Research, Guangdong Medical University, Dongguan 523808, China.

Law Sau Fai Institute for Advancing Translational Medicine in Bone and Joint Diseases, School of Chinese Medicine, Hong Kong Baptist University, Hong Kong, China.

出版信息

J Cancer. 2021 Jan 1;12(1):150-162. doi: 10.7150/jca.46447. eCollection 2021.

Abstract

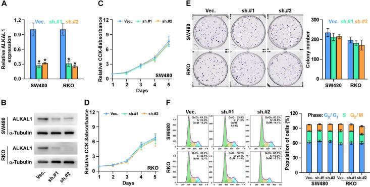
Anaplastic lymphoma kinase (ALK) has been described in a range of human cancers and is involved in cancer initiation and progression via activating multiple signaling pathways, such as the PI3K-AKT, CRKL-C3G, MEKK2/3-MEK5-ERK5, JAK-STAT and MAPK signal pathways. Recently ALK and LTK ligand 1 (ALKAL1) also named "augmentor-β" or "FAM150A" is identified as a potent activating ligands for human ALK that bind to the extracellular domain of ALK. However, due to its poor stability, the mechanisms of ALKAL1 underlying the tumor progression in the human cancers including colorectal cancer have not been well documented. Herein, ALKAL1 expression was evaluated by RNA sequencing datasets from The Cancer Genome Atlas (TCGA) of 625 cases colorectal cancer, immunohistochemical analysis of 377 cases colorectal cancer tissues, and Western blotting even Real-time PCR of 10 pairs of colorectal cancer tissues and adjacent normal tissues, as well as 8 colorectal cancer cell lines. Statistical analysis was performed to explore the correlation between ALKAL1 expression and clinicopathological features in colorectal cancer. Univariate and multivariate Cox regression analysis were performed to examine the association between ALKAL1 expression and overall survival. and assays were performed to assess the biological roles of ALKAL1 in colorectal cancer. Gene set enrichment analysis (GSEA), Western blotting and luciferase assays were used to identify the underlying signal pathway involved in the tumor progression role of ALKAL1. As a result, we showed that ALKAL1 was upregulated in colorectal cancer tissues and cell lines. Upregulation of ALKAL1 correlated with tumor malignancy and poor prognosis in colorectal cancer. ALKAL1 silencing inhibited tumorigenesis, metastasis and invasion of colorectal cancer cells, and inhibited SHH signaling pathway, which is essential for ALKAL1 induced migration. Our findings reveal a new mechanism by which ALKAL1 participates in colorectal cancer migration and invasion via activating the SHH signaling pathway.

摘要

间变性淋巴瘤激酶(ALK)已在多种人类癌症中被发现,它通过激活多种信号通路参与癌症的发生和发展,如PI3K-AKT、CRKL-C3G、MEKK2/3-MEK5-ERK5、JAK-STAT和MAPK信号通路。最近,ALK和LTK配体1(ALKAL1)也被称为“增强子-β”或“FAM150A”,被鉴定为一种与人类ALK细胞外结构域结合的强效激活配体。然而,由于其稳定性较差,ALKAL1在包括结直肠癌在内的人类癌症肿瘤进展中的作用机制尚未得到充分记录。在此,通过625例结直肠癌的癌症基因组图谱(TCGA)的RNA测序数据集、377例结直肠癌组织的免疫组化分析、10对结直肠癌组织和相邻正常组织以及8种结直肠癌细胞系的蛋白质免疫印迹甚至实时聚合酶链反应来评估ALKAL1的表达。进行统计分析以探讨ALKAL1表达与结直肠癌临床病理特征之间的相关性。进行单因素和多因素Cox回归分析以检验ALKAL1表达与总生存期之间的关联。进行 和 实验以评估ALKAL1在结直肠癌中的生物学作用。基因集富集分析(GSEA)、蛋白质免疫印迹和荧光素酶实验用于确定ALKAL1在肿瘤进展作用中涉及的潜在信号通路。结果,我们发现ALKAL1在结直肠癌组织和细胞系中上调。ALKAL1的上调与结直肠癌的肿瘤恶性程度和不良预后相关。ALKAL1沉默抑制结直肠癌细胞的肿瘤发生、转移和侵袭,并抑制SHH信号通路,而SHH信号通路是ALKAL1诱导迁移所必需的。我们的研究结果揭示了ALKAL1通过激活SHH信号通路参与结直肠癌迁移和侵袭的新机制。

https://cdn.ncbi.nlm.nih.gov/pmc/blobs/69a2/7738833/95c139c6d1ee/jcav12p0150g001.jpg

文献AI研究员

20分钟写一篇综述,助力文献阅读效率提升50倍。

立即体验

用中文搜PubMed

大模型驱动的PubMed中文搜索引擎

马上搜索

文档翻译

学术文献翻译模型,支持多种主流文档格式。

立即体验