Suppr超能文献

缺氧诱导的髓系衍生生长因子通过重塑肿瘤微环境促进肝癌进展。

Hypoxia-induced myeloid derived growth factor promotes hepatocellular carcinoma progression through remodeling tumor microenvironment.

机构信息

State Key Laboratory of Natural Medicines, China Pharmaceutical University, Nanjing, Jiangsu 211198, PR China.

Center for New Drug Safety Evaluation and Research, China Pharmaceutical University, Nanjing, Jiangsu 211198, PR China.

出版信息

Theranostics. 2021 Jan 1;11(1):209-221. doi: 10.7150/thno.49327. eCollection 2021.

Abstract

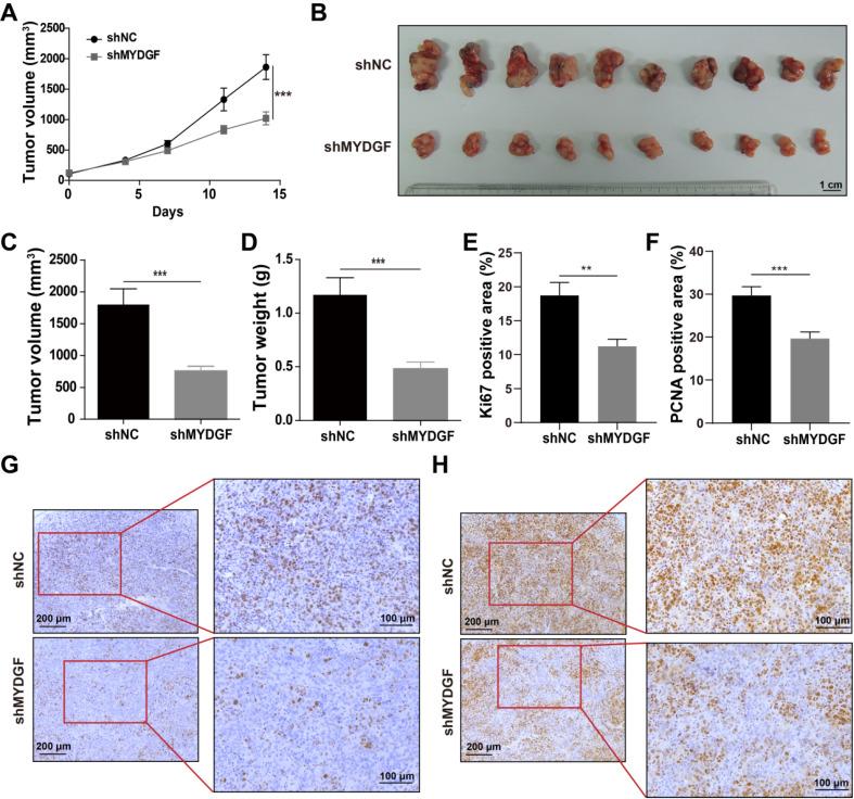
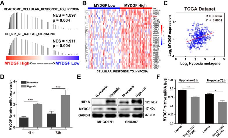
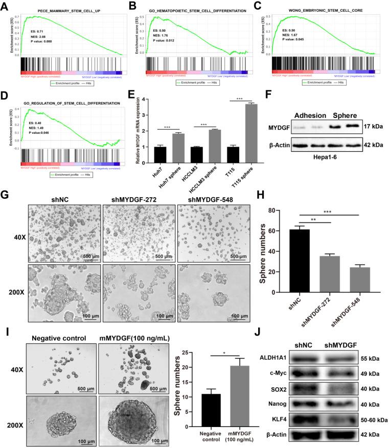
Exploring and studying the novel target of hepatocellular carcinoma (HCC) has been extremely important for its treatment. The principal objective of this project is to investigate whether myeloid derived growth factor (MYDGF) could accelerate the progression of HCC, and how it works. Cell proliferation, clonal formation, sphere formation and xenograft tumor experiments were used to prove the critical role of MYDGF in HCC progression. Tumor angiogenesis, immune cell infiltration, macrophage chemotaxis and inflammatory cytokines detection were utilized to clarify how MYDGF remodeled the tumor microenvironment (TME) to accelerate the progress of HCC. Here, we reported a secretory protein MYDGF, which could be induced by hypoxia, was significantly upregulated in HCC and associated with poor clinical outcomes. Using bioinformatics and experimental approaches, we found that MYDGF promotes cell proliferation and through a mechanism that might involve enhanced self-renewal of liver CSCs. Furthermore, MYDGF can also promote tumor angiogenesis, induce macrophages to chemotaxis into tumor tissue, and then release various inflammatory cytokines, including IL-6 and TNF-α, which ultimately aggravate inflammation of tumor microenvironment and accelerate HCC progression. We provided evidence that MYDGF could directly affect the self-renewal of liver CSCs, and indirectly aggravate the inflammatory microenvironment to accelerate the progression of HCC.

摘要

探索和研究肝细胞癌(HCC)的新靶点对于其治疗极为重要。本项目的主要目的是研究髓系细胞衍生生长因子(MYDGF)是否能促进 HCC 的进展及其作用机制。通过细胞增殖、克隆形成、球体形成和异种移植肿瘤实验证明了 MYDGF 在 HCC 进展中的关键作用。通过肿瘤血管生成、免疫细胞浸润、巨噬细胞趋化和炎性细胞因子检测阐明了 MYDGF 重塑肿瘤微环境(TME)以加速 HCC 进展的方式。在这里,我们报道了一种分泌蛋白 MYDGF,它可以被低氧诱导,在 HCC 中明显上调,并与不良的临床结局相关。通过生物信息学和实验方法,我们发现 MYDGF 通过可能涉及增强肝干细胞自我更新的机制促进细胞增殖。此外,MYDGF 还可以促进肿瘤血管生成,诱导巨噬细胞趋化到肿瘤组织中,然后释放各种炎性细胞因子,包括 IL-6 和 TNF-α,最终加重肿瘤微环境的炎症并加速 HCC 的进展。我们提供的证据表明,MYDGF 可以直接影响肝干细胞的自我更新,并间接加重炎症微环境,从而加速 HCC 的进展。

https://cdn.ncbi.nlm.nih.gov/pmc/blobs/acf5/7681097/f2fb379faa88/thnov11p0209g001.jpg

文献检索

告别复杂PubMed语法,用中文像聊天一样搜索,搜遍4000万医学文献。AI智能推荐,让科研检索更轻松。

立即免费搜索

文件翻译

保留排版,准确专业,支持PDF/Word/PPT等文件格式,支持 12+语言互译。

免费翻译文档

深度研究

AI帮你快速写综述,25分钟生成高质量综述,智能提取关键信息,辅助科研写作。

立即免费体验