The First Affiliated Hospital, Key Laboratory of Regenerative Medicine, Ministry of Education, Jinan University, Guangzhou 510632, China.
Key Laboratory of Regenerative Medicine, Ministry of Education, Jinan University, Guangzhou 510632, China.
Theranostics. 2021 Jan 1;11(1):268-291. doi: 10.7150/thno.47021. eCollection 2021.
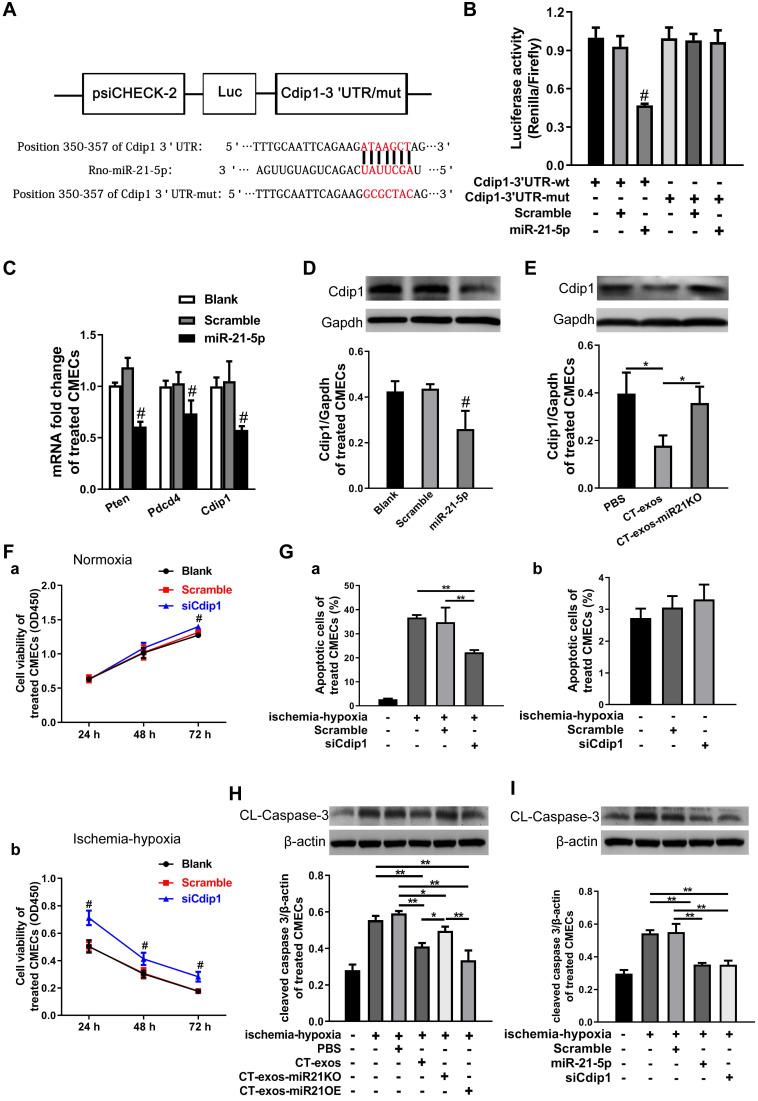
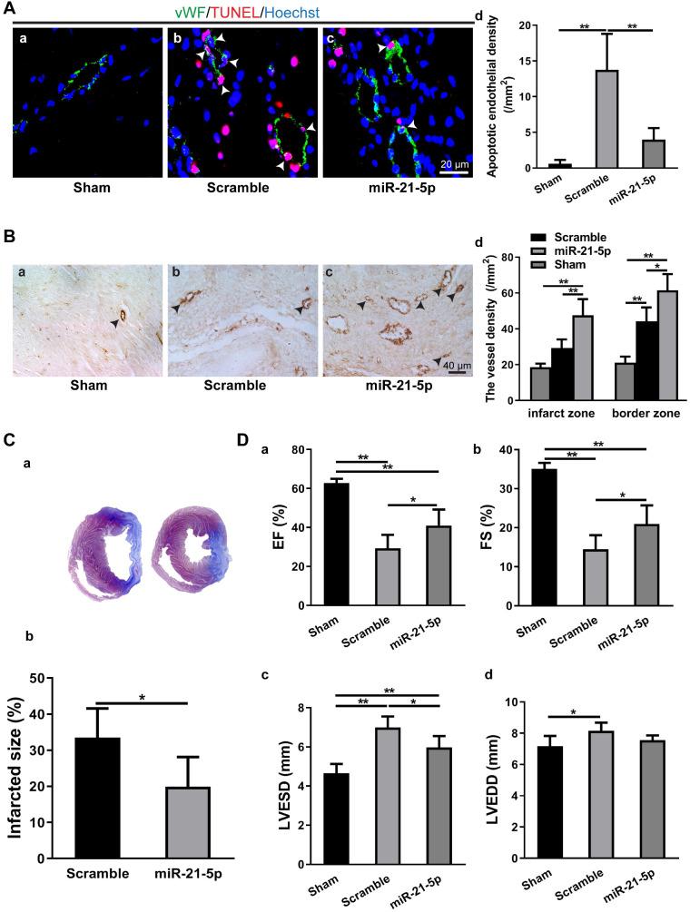
Promotion of cardiac angiogenesis in ischemic myocardium is a critical strategy for repairing and regenerating the myocardium after myocardial infarction (MI). Currently, effective methods to aid in the survival of endothelial cells, to avoid apoptosis in ischemic myocardium and to achieve long-term cardiac angiogenesis are still being pursued. Here, we investigated whether cardiac telocyte (CT)-endothelial cell communication suppresses apoptosis and promotes the survival of endothelial cells to facilitate cardiac angiogenesis during MI. CT exosomes were isolated from CT conditioned medium, and their miRNA profile was characterized by small RNA sequencing. A rat model of left anterior descending coronary artery ligation (LAD)-mediated MI was assessed with histology for infarct size and fibrosis, immunostaining for angiogenesis and cell apoptosis and echocardiography to evaluate the therapeutic effects. Cardiac microvascular endothelial cells (CMECs) and the LAD-MI model treated with CT exosomes or CT exosomal miRNA-21-5p and were assessed with cellular and molecular techniques to demonstrate the underlying mechanism. CTs exert therapeutic effects on MI the potent paracrine effects of CT exosomes to facilitate the inhibition of apoptosis and survival of CMECs and promote cardiac angiogenesis. A novel mechanism of CTs is revealed, in which CT-endothelial cell communication suppresses apoptosis and promotes the survival of endothelial cells in the pathophysiological myocardium. CT exosomal miRNA-21-5p targeted and silenced the cell death inducing p53 target 1 () gene and thus down-regulated the activated caspase-3, which then inhibited the apoptosis of recipient endothelial cells under ischemic and hypoxic conditions, facilitating angiogenesis and regeneration following MI. The present study is the first to show that CTs inhibit cardiac microvascular endothelial cell apoptosis through exosomal miRNA-21-5p-targeted silencing to improve angiogenesis in myocardial infarction. It is believed that these novel findings and the discovery of cellular and molecular mechanisms will provide new opportunities to tailor novel cardiac cell therapies and cell-free therapies for the functional and structural regeneration of the injured myocardium.
促进缺血心肌的心脏血管生成是修复和再生心肌梗死后心肌的关键策略。目前,仍在探索有效的方法来帮助内皮细胞存活、避免缺血心肌细胞凋亡并实现长期心脏血管生成。在这里,我们研究了心脏间质细胞(CT)-内皮细胞通讯是否通过抑制细胞凋亡和促进内皮细胞存活来促进心肌梗死后的心脏血管生成。从 CT 条件培养基中分离 CT 外泌体,并通过小 RNA 测序对其 miRNA 谱进行特征分析。通过组织学评估左前降支结扎(LAD)介导的 MI 大鼠模型的梗死面积和纤维化,免疫染色评估血管生成和细胞凋亡,超声心动图评估治疗效果。通过细胞和分子技术评估心脏微血管内皮细胞(CMEC)和接受 CT 外泌体或 CT 外泌体 miRNA-21-5p 和处理的 LAD-MI 模型,以证明潜在的机制。CT 对 MI 具有治疗作用,CT 外泌体的强大旁分泌作用有助于抑制 CMEC 凋亡和存活,并促进心脏血管生成。揭示了 CT 的一种新机制,即 CT-内皮细胞通讯抑制病理心肌细胞的凋亡并促进内皮细胞的存活。CT 外泌体 miRNA-21-5p 靶向并沉默细胞死亡诱导的 p53 靶基因 1 (),从而下调激活的 caspase-3,这在缺血和缺氧条件下抑制了受者内皮细胞的凋亡,促进了 MI 后的血管生成和再生。本研究首次表明,CT 通过外泌体 miRNA-21-5p 靶向沉默抑制心脏微血管内皮细胞凋亡,改善心肌梗死后的血管生成。相信这些新发现和对细胞和分子机制的研究将为定制新型心脏细胞疗法和无细胞疗法以实现损伤心肌的功能和结构再生提供新的机会。