• 文献检索
  • 文档翻译
  • 深度研究
  • 学术资讯
  • Suppr Zotero 插件Zotero 插件
  • 邀请有礼
  • 套餐&价格
  • 历史记录
应用&插件
Suppr Zotero 插件Zotero 插件浏览器插件Mac 客户端Windows 客户端微信小程序
定价
高级版会员购买积分包购买API积分包
服务
文献检索文档翻译深度研究API 文档MCP 服务
关于我们
关于 Suppr公司介绍联系我们用户协议隐私条款
关注我们

Suppr 超能文献

核心技术专利:CN118964589B侵权必究
粤ICP备2023148730 号-1Suppr @ 2026

文献检索

告别复杂PubMed语法,用中文像聊天一样搜索,搜遍4000万医学文献。AI智能推荐,让科研检索更轻松。

立即免费搜索

文件翻译

保留排版,准确专业,支持PDF/Word/PPT等文件格式,支持 12+语言互译。

免费翻译文档

深度研究

AI帮你快速写综述,25分钟生成高质量综述,智能提取关键信息,辅助科研写作。

立即免费体验

利用甘露糖共轭二氢卟吩e6的抗肿瘤活性的光动力疗法可减少M2样肿瘤相关巨噬细胞。

Photodynamic therapy exploiting the anti-tumor activity of mannose-conjugated chlorin e6 reduced M2-like tumor-associated macrophages.

作者信息

Soyama Tatsuki, Sakuragi Akira, Oishi Daisuke, Kimura Yuka, Aoki Hiromasa, Nomoto Akihiro, Yano Shigenobu, Nishie Hirotada, Kataoka Hiromi, Aoyama Mineyoshi

机构信息

Department of Pathobiology, Nagoya City University Graduate School of Pharmaceutical Sciences, 3-1 Tanabe-dori, Mizuho-ku, Nagoya 467-8603, Japan.

Department of Applied Chemistry, Graduate School of Engineering, Osaka Prefecture University, 1-1 Gakuen-cho, Naka-ku, Sakai, Osaka 599-8531, Japan.

出版信息

Transl Oncol. 2021 Feb;14(2):101005. doi: 10.1016/j.tranon.2020.101005. Epub 2021 Jan 2.

DOI:10.1016/j.tranon.2020.101005
PMID:33401079
原文链接:https://pmc.ncbi.nlm.nih.gov/articles/PMC7785959/
Abstract

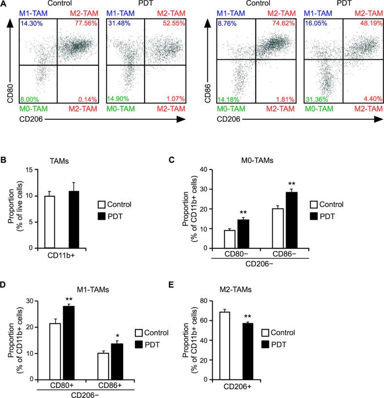
M2-like tumor-associated macrophages (M2-TAMs) in cancer tissues are intimately involved in cancer immunosuppression in addition to growth, invasion, angiogenesis, and metastasis. Hence, considerable attention has been focused on cancer immunotherapies targeting M2-TAMs. However, systemic therapies inhibit TAMs as well as other macrophages important for normal immune responses throughout the body. To stimulate tumor immunity with fewer side effects, we targeted M2-TAMs using photodynamic therapy (PDT), which damages cells via a nontoxic photosensitizer with harmless laser irradiation. We synthesized a light-sensitive compound, mannose-conjugated chlorin e6 (M-chlorin e6), which targets mannose receptors highly expressed on M2-TAMs. M-chlorin e6 accumulated more in tumor tissue than normal skin tissue of syngeneic model mice and was more rapidly excreted than the second-generation photosensitizer talaporfin sodium. Furthermore, M-chlorin e6 PDT significantly reduced the volume and weight of tumor tissue. Flow cytometric analysis revealed that M-chlorin e6 PDT decreased the proportion of M2-TAMs and increased that of anti-tumor macrophages, M1-like TAMs. M-chlorin e6 PDT also directly damaged and killed cancer cells in vitro. Our data indicate that M-chlorin e6 is a promising new therapeutic agent for cancer PDT.

摘要

癌症组织中的M2样肿瘤相关巨噬细胞(M2-TAM)除了参与癌症的生长、侵袭、血管生成和转移外,还密切参与癌症免疫抑制。因此,针对M2-TAM的癌症免疫疗法受到了广泛关注。然而,全身疗法在抑制TAM的同时,也会抑制对全身正常免疫反应很重要的其他巨噬细胞。为了在副作用较少的情况下刺激肿瘤免疫,我们使用光动力疗法(PDT)靶向M2-TAM,该疗法通过无毒的光敏剂和无害的激光照射来损伤细胞。我们合成了一种光敏化合物,甘露糖共轭二氢卟吩e6(M-二氢卟吩e6),它靶向在M2-TAM上高度表达的甘露糖受体。在同基因模型小鼠中,M-二氢卟吩e6在肿瘤组织中的积累比正常皮肤组织更多,并且比第二代光敏剂他拉泊芬钠排泄得更快。此外,M-二氢卟吩e6 PDT显著降低了肿瘤组织的体积和重量。流式细胞术分析显示,M-二氢卟吩e6 PDT降低了M2-TAM的比例,增加了抗肿瘤巨噬细胞M1样TAM的比例。M-二氢卟吩e6 PDT在体外也能直接损伤并杀死癌细胞。我们的数据表明,M-二氢卟吩e6是一种有前景的新型癌症PDT治疗剂。

https://cdn.ncbi.nlm.nih.gov/pmc/blobs/60f4/7785959/b17998cacacc/gr4.jpg
https://cdn.ncbi.nlm.nih.gov/pmc/blobs/60f4/7785959/bca31cb89d03/gr1.jpg
https://cdn.ncbi.nlm.nih.gov/pmc/blobs/60f4/7785959/9fea9cfff76f/gr2.jpg
https://cdn.ncbi.nlm.nih.gov/pmc/blobs/60f4/7785959/2a516c4514ce/gr3.jpg
https://cdn.ncbi.nlm.nih.gov/pmc/blobs/60f4/7785959/b17998cacacc/gr4.jpg
https://cdn.ncbi.nlm.nih.gov/pmc/blobs/60f4/7785959/bca31cb89d03/gr1.jpg
https://cdn.ncbi.nlm.nih.gov/pmc/blobs/60f4/7785959/9fea9cfff76f/gr2.jpg
https://cdn.ncbi.nlm.nih.gov/pmc/blobs/60f4/7785959/2a516c4514ce/gr3.jpg
https://cdn.ncbi.nlm.nih.gov/pmc/blobs/60f4/7785959/b17998cacacc/gr4.jpg

相似文献

1
Photodynamic therapy exploiting the anti-tumor activity of mannose-conjugated chlorin e6 reduced M2-like tumor-associated macrophages.利用甘露糖共轭二氢卟吩e6的抗肿瘤活性的光动力疗法可减少M2样肿瘤相关巨噬细胞。
Transl Oncol. 2021 Feb;14(2):101005. doi: 10.1016/j.tranon.2020.101005. Epub 2021 Jan 2.
2
Photodynamic therapy using mannose-conjugated chlorin e6 increases cell surface calreticulin in cancer cells and promotes macrophage phagocytosis.利用甘露糖偶联的叶绿素 e6 进行光动力疗法会增加癌细胞表面的钙网织蛋白,促进巨噬细胞的吞噬作用。
Med Oncol. 2022 Apr 28;39(5):82. doi: 10.1007/s12032-022-01674-3.
3
A novel photodynamic therapy targeting cancer cells and tumor-associated macrophages.一种针对癌细胞和肿瘤相关巨噬细胞的新型光动力疗法。
Mol Cancer Ther. 2015 Feb;14(2):452-60. doi: 10.1158/1535-7163.MCT-14-0348. Epub 2014 Dec 15.
4
Potential of Photodynamic Therapy Based on Sugar-Conjugated Photosensitizers.基于糖缀合物光敏剂的光动力疗法的潜力。
J Clin Med. 2021 Feb 18;10(4):841. doi: 10.3390/jcm10040841.
5
Excellent antitumor effects for gastrointestinal cancers using photodynamic therapy with a novel glucose conjugated chlorin e6.使用新型葡萄糖缀合二氢卟吩e6进行光动力疗法对胃肠道癌症具有出色的抗肿瘤效果。
Biochem Biophys Res Commun. 2018 Feb 19;496(4):1204-1209. doi: 10.1016/j.bbrc.2018.01.171. Epub 2018 Jan 31.
6
New photodynamic therapy with next-generation photosensitizers.采用新一代光敏剂的新型光动力疗法。
Ann Transl Med. 2017 Apr;5(8):183. doi: 10.21037/atm.2017.03.59.
7
Novel Photosensitizer β-Mannose-Conjugated Chlorin e6 as a Potent Anticancer Agent for Human Glioblastoma U251 Cells.新型光敏剂β-甘露糖共轭二氢卟吩e6作为人胶质母细胞瘤U251细胞的强效抗癌剂
Pharmaceuticals (Basel). 2020 Oct 16;13(10):316. doi: 10.3390/ph13100316.
8
Tumor-associated macrophage-targeted photodynamic cancer therapy using a dextran sulfate-based nano-photosensitizer.基于硫酸葡聚糖的纳米光敏剂靶向肿瘤相关巨噬细胞的光动力癌症治疗。
Int J Biol Macromol. 2022 Oct 1;218:384-393. doi: 10.1016/j.ijbiomac.2022.07.159. Epub 2022 Jul 25.
9
A next-generation bifunctional photosensitizer with improved water-solubility for photodynamic therapy and diagnosis.一种具有改善的水溶性的下一代双功能光敏剂,用于光动力疗法和诊断。
Oncotarget. 2016 Nov 8;7(45):74259-74268. doi: 10.18632/oncotarget.12366.
10
[Pharmacokinetics and tissue distribution characteristics of the novel photosensitizer 3-(4-methoxyphenyl)-15-aspartyl-chlorin e6].新型光敏剂3-(4-甲氧基苯基)-15-天冬氨酰基二氢卟吩e6的药代动力学及组织分布特征
Se Pu. 2021 Dec;39(12):1291-1297. doi: 10.3724/SP.J.1123.2021.01010.

引用本文的文献

1
Advances in Photodynamic Treatment of Precancerous and Cancerous Gynecological Diseases.妇科癌前病变和癌症的光动力治疗进展
Cancers (Basel). 2025 Jul 22;17(15):2421. doi: 10.3390/cancers17152421.
2
Unveiling Theranostics: Nanocomplex-Assisted Photodynamic Eradication of Aggressive Cancer Cells and Modulation of Tumor-Associated Macrophages.揭示诊疗一体化:纳米复合物辅助光动力根除侵袭性癌细胞及调节肿瘤相关巨噬细胞
Int J Nanomedicine. 2025 Aug 8;20:9787-9806. doi: 10.2147/IJN.S518050. eCollection 2025.
3
Devices and Methods for Dosimetry of Personalized Photodynamic Therapy of Tumors: A Review on Recent Trends.

本文引用的文献

1
PD-1/PD-L1 pathway: current researches in cancer.PD-1/PD-L1 通路:癌症领域的当前研究
Am J Cancer Res. 2020 Mar 1;10(3):727-742. eCollection 2020.
2
Rational design of oxygen deficient TiO nanoparticles conjugated with chlorin e6 (Ce6) for photoacoustic imaging-guided photothermal/photodynamic dual therapy of cancer.氧缺陷 TiO2 纳米粒子与叶绿素 e6(Ce6)偶联的合理设计用于声动力学成像引导的光热/光动力癌症双重治疗。
Nanoscale. 2020 Jan 23;12(3):1707-1718. doi: 10.1039/c9nr09423g.
3
Tumor-associated macrophages: an accomplice in solid tumor progression.
肿瘤个性化光动力治疗剂量学的设备与方法:近期趋势综述
Cancers (Basel). 2024 Jul 8;16(13):2484. doi: 10.3390/cancers16132484.
4
Blue light irradiation inhibits the M2 polarization of the cancer-associated macrophages in colon cancer.蓝光照射抑制结肠癌相关巨噬细胞的 M2 极化。
BMC Cancer. 2024 May 31;24(1):664. doi: 10.1186/s12885-024-12440-1.
5
The CAR macrophage cells, a novel generation of chimeric antigen-based approach against solid tumors.嵌合抗原受体巨噬细胞(CAR巨噬细胞),一种针对实体瘤的新一代基于嵌合抗原的方法。
Biomark Res. 2023 Nov 28;11(1):103. doi: 10.1186/s40364-023-00537-x.
6
Natural killer cells for pancreatic cancer immunotherapy: Role of nanoparticles.自然杀伤细胞在胰腺癌免疫治疗中的作用:纳米颗粒的作用。
Cancer Lett. 2023 Nov 28;579:216462. doi: 10.1016/j.canlet.2023.216462. Epub 2023 Nov 2.
7
Metronomic Photodynamic Therapy with Conjugated Polymer Nanoparticles in Glioblastoma Tumor Microenvironment.载药聚合物纳米粒的时控光动力学疗法在脑胶质瘤肿瘤微环境中的应用
Cells. 2023 Jun 4;12(11):1541. doi: 10.3390/cells12111541.
8
Interaction of Some Asymmetrical Porphyrins with U937 Cell Membranes-In Vitro and In Silico Studies.某些不对称卟啉与 U937 细胞膜的相互作用:体外和计算研究。
Molecules. 2023 Feb 8;28(4):1640. doi: 10.3390/molecules28041640.
9
Conjugates of Tetrapyrrolic Macrocycles as Potential Anticancer Target-Oriented Photosensitizers.四吡咯大环化合物的缀合物作为潜在的靶向抗癌光敏剂。
Top Curr Chem (Cham). 2023 Feb 24;381(2):10. doi: 10.1007/s41061-023-00421-0.
10
Photodynamic Therapy: A Prospective Therapeutic Approach for Viral Infections and Induced Neoplasia.光动力疗法:一种针对病毒感染和诱导性肿瘤形成的前瞻性治疗方法。
Pharmaceuticals (Basel). 2022 Oct 16;15(10):1273. doi: 10.3390/ph15101273.
肿瘤相关巨噬细胞:实体瘤进展的帮凶。
J Biomed Sci. 2019 Oct 20;26(1):78. doi: 10.1186/s12929-019-0568-z.
4
PD1 tumor associated macrophages predict poor prognosis of locally advanced esophageal squamous cell carcinoma.PD1 肿瘤相关巨噬细胞预测局部晚期食管鳞癌不良预后。
Future Oncol. 2019 Dec;15(35):4019-4030. doi: 10.2217/fon-2019-0519. Epub 2019 Oct 15.
5
Crosstalk between cancer and immune cells: Role of tumor-associated macrophages in the tumor microenvironment.肿瘤相关巨噬细胞在肿瘤微环境中的作用:肿瘤细胞与免疫细胞间的串扰。
Cancer Med. 2019 Aug;8(10):4709-4721. doi: 10.1002/cam4.2327. Epub 2019 Jun 20.
6
Visfatin Promotes Monocyte Adhesion by Upregulating ICAM-1 and VCAM-1 Expression in Endothelial Cells via Activation of p38-PI3K-Akt Signaling and Subsequent ROS Production and IKK/NF-κB Activation.内脂素通过激活p38-PI3K-Akt信号通路、随后产生活性氧以及激活IKK/NF-κB,上调内皮细胞中ICAM-1和VCAM-1的表达,从而促进单核细胞黏附。
Cell Physiol Biochem. 2019;52(6):1398-1411. doi: 10.33594/000000098.
7
A Basic Study of Photodynamic Therapy with Glucose-Conjugated Chlorin e6 Using Mammary Carcinoma Xenografts.使用葡萄糖共轭二氢卟吩e6对乳腺癌异种移植瘤进行光动力治疗的基础研究。
Cancers (Basel). 2019 May 8;11(5):636. doi: 10.3390/cancers11050636.
8
Clinical development of photodynamic agents and therapeutic applications.光动力药物的临床开发及治疗应用。
Biomater Res. 2018 Sep 26;22:25. doi: 10.1186/s40824-018-0140-z. eCollection 2018.
9
Stromal Infiltration of Tumor-Associated Macrophages Conferring Poor Prognosis of Patients with Basal-Like Breast Carcinoma.肿瘤相关巨噬细胞的基质浸润导致基底样乳腺癌患者预后不良。
J Cancer. 2018 Jun 6;9(13):2308-2316. doi: 10.7150/jca.25155. eCollection 2018.
10
Programmed Cell Death Ligand 1 (PD-L1) Signaling Regulates Macrophage Proliferation and Activation.程序性细胞死亡配体 1(PD-L1)信号调节巨噬细胞增殖和激活。
Cancer Immunol Res. 2018 Oct;6(10):1260-1273. doi: 10.1158/2326-6066.CIR-17-0537. Epub 2018 Jul 16.