Suppr超能文献

异甘草素通过 miRNA-27a/SYK/NF-κB 轴抑制 NLRP3 介导的细胞焦亡来改善抑郁。

Isoliquiritin ameliorates depression by suppressing NLRP3-mediated pyroptosis via miRNA-27a/SYK/NF-κB axis.

机构信息

College of Pharmacy, Ningxia Medical University, 1160 Shengli Street, Yinchuan, 750004, Ningxia, People's Republic of China.

Ningxia Engineering and Technology Research Center for Modernization of Regional Characteristic Traditional Chinese Medicine, Ningxia Medical University, Yinchuan, People's Republic of China.

出版信息

J Neuroinflammation. 2021 Jan 5;18(1):1. doi: 10.1186/s12974-020-02040-8.

Abstract

BACKGROUND

The NLRP3-mediated pyroptosis, which could be regulated by miRNA-27a, is a key player in the development of depression. Isoliquiritin is a phenolic flavonoid compound that has been demonstrated to suppress NLRP3-mediated pyroptosis. However, it is still unknown whether isoliquiritin could confer antidepressant activity via decreasing NLRP3-mediated pyroptosis by stimulating miRNA-27a. Thus, in the current study, we explored the antidepressant activity of isoliquiritin and its underlying mechanism.

METHODS

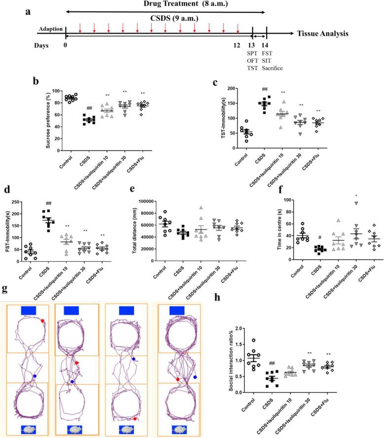
Expression of miRNA-27a in depressed patients or mice was measured using qRT-PCR. Luciferase reporter assay was performed to illustrate the link between miRNA-27a and SYK. Lipopolysaccharide (LPS) and chronic social defeat stress (CSDS) depression models were established to investigate the antidepressant actions of isoliquiritin. Changes in miRNA-27a/SYK/NF-κB axis and NLRP3-mediated pyroptosis were also examined. The role of miRNA-27a in isoliquiritin-related antidepressant effect was further investigated by using miRNA-27a inhibitors and mimics of miRNA-27a.

RESULTS

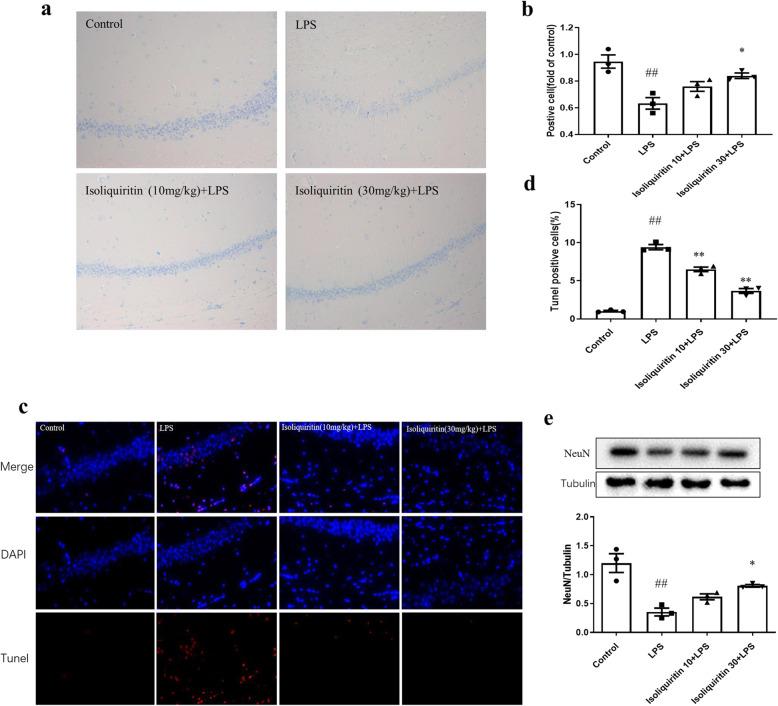
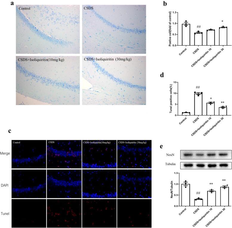
Our results showed the miRNA-27a expression was downregulated in the serum of depressed patients, and decreased serum and hippocampus expression of miRNA-27a were observed in rodent models of depression. SYK gene expression was significantly reduced by miRNA-27a mimic incubation. Isoliquiritin profoundly attenuated LPS or CSDS-induced depressive symptoms, as well as CSDS-induced anxiety behavior. In the hippocampus, LPS and CSDS decreased miRNA-27a mRNA expression; increased the protein levels of SYK, p-NF-κB, and NLRP3: cleaved Caspase-1, IL-1β, and GSDMD-N: and elevated the concentration of IL-1β, IL-6, and TNF-α, which were all restored by isoliquiritin administration. Meanwhile, isoliquiritin upregulated the hippocampal NeuN protein level, improved the survival and morphology of neurons, and decreased pyroptosis-related neuronal cell death. Moreover, isoliquiritin protected primary microglia against LPS and adenosine triphosphate (ATP) elicited NLRP3 inflammasome activation in vitro, evidenced by declined protein levels of p-NF-κB, NLRP3; cleaved Caspase-1, IL-1β, and GSDMD-N; upregulated miRNA-27a mRNA expression; and decreased the mRNA and protein levels of SYK. Nevertheless, miRNA-27a inhibitors significantly reversed isoliquiritin-generated therapeutic efficacy in CSDS mice and in vitro. Furthermore, the cytoprotective effect of isoliquiritin was similar to that of miRNA-27a mimics in LPS and ATP-treated primary microglia. Taken together, these findings suggest that isoliquiritin possesses potent antidepressant property, which requires miRNA-27a/SYK/NF-κB axis controlled decrease of pyroptosis via NLRP3 cascade.

摘要

背景

NLRP3 介导的细胞焦亡可被 miRNA-27a 调控,其在抑郁症的发展中起着关键作用。甘草查尔酮 A 是一种酚类黄酮类化合物,已被证明可通过刺激 miRNA-27a 抑制 NLRP3 介导的细胞焦亡来发挥抗抑郁作用。然而,目前尚不清楚甘草查尔酮 A 是否可以通过减少 NLRP3 介导的细胞焦亡来发挥抗抑郁作用。因此,在本研究中,我们探讨了甘草查尔酮 A 的抗抑郁活性及其潜在机制。

方法

采用 qRT-PCR 检测抑郁症患者或小鼠中 miRNA-27a 的表达。通过荧光素酶报告实验阐明了 miRNA-27a 与 SYK 之间的联系。采用脂多糖(LPS)和慢性社会挫败应激(CSDS)抑郁模型来研究甘草查尔酮 A 的抗抑郁作用。还研究了 miRNA-27a/SYK/NF-κB 轴和 NLRP3 介导的细胞焦亡的变化。通过使用 miRNA-27a 抑制剂和 miRNA-27a 模拟物进一步研究了 miRNA-27a 在甘草查尔酮 A 相关抗抑郁作用中的作用。

结果

我们的研究结果表明,抑郁症患者血清中 miRNA-27a 的表达下调,并且在抑郁模型的啮齿动物中观察到血清和海马体中 miRNA-27a 的表达降低。miRNA-27a 模拟物孵育可显著降低 SYK 基因的表达。甘草查尔酮 A 可显著减轻 LPS 或 CSDS 诱导的抑郁症状以及 CSDS 诱导的焦虑行为。在海马体中,LPS 和 CSDS 降低了 miRNA-27a mRNA 的表达;增加了 SYK、p-NF-κB 和 NLRP3 的蛋白水平:裂解的 Caspase-1、IL-1β 和 GSDMD-N:并升高了 IL-1β、IL-6 和 TNF-α 的浓度,这些浓度均通过甘草查尔酮 A 给药得以恢复。同时,甘草查尔酮 A 可增加海马体 NeuN 蛋白水平,改善神经元的存活和形态,并减少与细胞焦亡相关的神经元细胞死亡。此外,甘草查尔酮 A 在体外可保护原代小胶质细胞免受 LPS 和三磷酸腺苷(ATP)引发的 NLRP3 炎性小体激活,表现在 p-NF-κB、NLRP3 减少:裂解的 Caspase-1、IL-1β 和 GSDMD-N:上调 miRNA-27a mRNA 表达;以及 SYK 的 mRNA 和蛋白水平降低。然而,miRNA-27a 抑制剂可显著逆转 CSDS 小鼠和体外甘草查尔酮 A 产生的治疗效果。此外,甘草查尔酮 A 的细胞保护作用与 LPS 和 ATP 处理的原代小胶质细胞中的 miRNA-27a 模拟物相似。综上所述,这些发现表明,甘草查尔酮 A 具有强大的抗抑郁作用,这需要通过 NLRP3 级联反应控制 miRNA-27a/SYK/NF-κB 轴的细胞焦亡减少。

https://cdn.ncbi.nlm.nih.gov/pmc/blobs/4118/7786465/e1f1e4858242/12974_2020_2040_Fig1_HTML.jpg

文献检索

告别复杂PubMed语法,用中文像聊天一样搜索,搜遍4000万医学文献。AI智能推荐,让科研检索更轻松。

立即免费搜索

文件翻译

保留排版,准确专业,支持PDF/Word/PPT等文件格式,支持 12+语言互译。

免费翻译文档

深度研究

AI帮你快速写综述,25分钟生成高质量综述,智能提取关键信息,辅助科研写作。

立即免费体验