Zhao Ming-Ming, Ge Lin-Yang, Yang Liang-Feng, Zheng Hai-Xia, Chen Gang, Wu Li-Zheng, Shi Shao-Ming, Wang Nan, Hang Yan-Ping
Department of Respiratory and Critical Care Medicine, People's Hospital of Gaochun, Nanjing 211300, People's Republic of China.
Cancer Manag Res. 2020 Dec 29;12:13357-13368. doi: 10.2147/CMAR.S277524. eCollection 2020.
Long non-coding RNA (lncRNA) is a key part of non-coding RNA, and more and more evidence has revealed that it plays a vital role in tumors. is a lncRNA discovered in the early stage. However, it is still unclear whether and play a regulatory role in lung cancer (LC). This research aimed to determine the biological function of / in non-small cell lung cancer (NSCLC).
In order to research the function of in NSCLC, RT-PCR, Western blot, luciferase assay and RNA immunoprecipitation assay were used to determine the relationship between and . CCK8 test, cell migration and invasion test were used to explore the influence of on proliferation and metastasis of LC cells. Tumor allotransplantation was used to detect the influence of on the growth of LC.
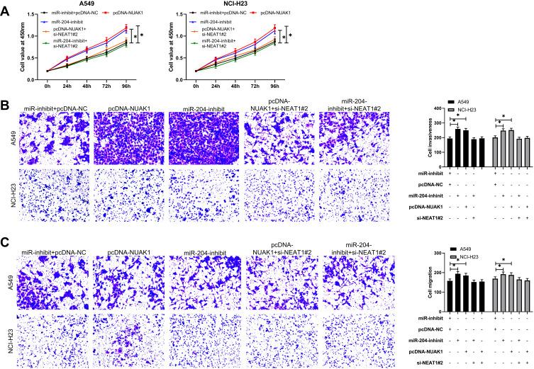
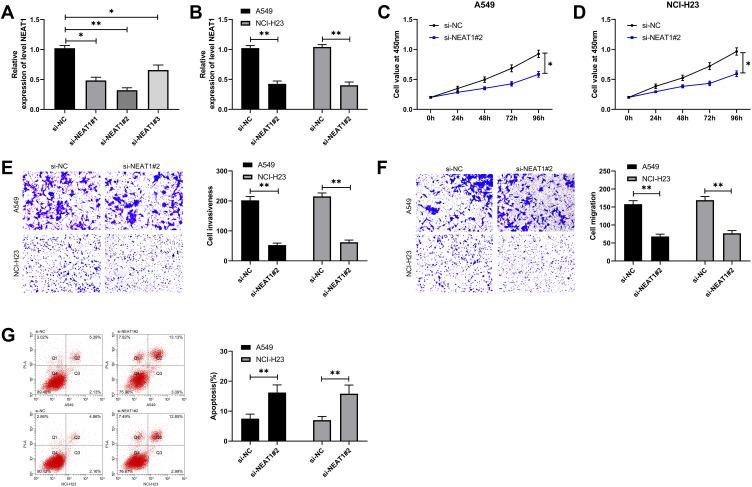
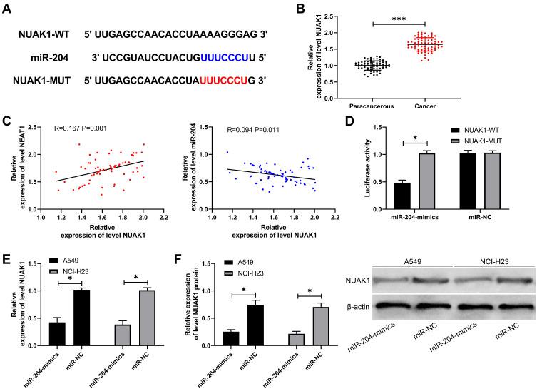
The results revealed that was obviously enhanced in LC cell lines. Further functional analysis showed that low expression of obviously suppressed the growth, migration and invasion of NSCLC and facilitated cell apoptosis. Determination of luciferase reporter gene revealed that was the direct target of in LC. In addition, was called the direct target of , and / had saved the role of in NSCLC cells. Tumor allotransplantation experiments showed that knocking down could inhibit the growth of LC.
In summary, our results showed that the down-regulation of in NSCLC inhibited its growth, migration and invasion through the / axis.
长链非编码RNA(lncRNA)是非编码RNA的关键组成部分,越来越多的证据表明其在肿瘤中发挥着至关重要的作用。 是早期发现的一种lncRNA。然而, 与 是否在肺癌(LC)中发挥调控作用仍不清楚。本研究旨在确定 / 在非小细胞肺癌(NSCLC)中的生物学功能。
为研究 在NSCLC中的功能,采用逆转录-聚合酶链反应(RT-PCR)、蛋白质免疫印迹法(Western blot)、荧光素酶报告基因检测和RNA免疫沉淀试验来确定 与 之间的关系。采用细胞计数试剂盒8(CCK8)检测、细胞迁移和侵袭试验来探究 对LC细胞增殖和转移的影响。采用肿瘤异体移植来检测 对LC生长的影响。
结果显示, 在LC细胞系中明显增强。进一步的功能分析表明, 的低表达明显抑制了NSCLC的生长、迁移和侵袭,并促进了细胞凋亡。荧光素酶报告基因检测表明, 在LC中是 的直接靶点。此外, 被称为 的直接靶点,且 / 挽救了 在NSCLC细胞中的作用。肿瘤异体移植实验表明,敲低 可抑制LC的生长。
综上所述,我们的结果表明,NSCLC中 的下调通过 / 轴抑制了其生长、迁移和侵袭。