• 文献检索
  • 文档翻译
  • 深度研究
  • 学术资讯
  • Suppr Zotero 插件Zotero 插件
  • 邀请有礼
  • 套餐&价格
  • 历史记录
应用&插件
Suppr Zotero 插件Zotero 插件浏览器插件Mac 客户端Windows 客户端微信小程序
定价
高级版会员购买积分包购买API积分包
服务
文献检索文档翻译深度研究API 文档MCP 服务
关于我们
关于 Suppr公司介绍联系我们用户协议隐私条款
关注我们

Suppr 超能文献

核心技术专利:CN118964589B侵权必究
粤ICP备2023148730 号-1Suppr @ 2026

文献检索

告别复杂PubMed语法,用中文像聊天一样搜索,搜遍4000万医学文献。AI智能推荐,让科研检索更轻松。

立即免费搜索

文件翻译

保留排版,准确专业,支持PDF/Word/PPT等文件格式,支持 12+语言互译。

免费翻译文档

深度研究

AI帮你快速写综述,25分钟生成高质量综述,智能提取关键信息,辅助科研写作。

立即免费体验

致癌性泛素蛋白连接酶E3C(UBE3C)通过激活Wnt/β-连环蛋白信号通路促进乳腺癌进展。

Oncogenic UBE3C promotes breast cancer progression by activating Wnt/β-catenin signaling.

作者信息

Hang Chen, Zhao Shanojie, Wang Tiejun, Zhang Yan

机构信息

Department of Oncology, Wuxi Maternal and Child Health Hospital Affiliated to Nanjing Medical University, Wuxi, 214023, China.

Department of Gynecology and Obstetrics, Wuxi Maternal and Child Health Hospital Affiliated to Nanjing Medical University, No. 48, Huaishu Road, Wuxi, 214023, China.

出版信息

Cancer Cell Int. 2021 Jan 6;21(1):25. doi: 10.1186/s12935-020-01733-7.

DOI:10.1186/s12935-020-01733-7
PMID:33407510
原文链接:https://pmc.ncbi.nlm.nih.gov/articles/PMC7789303/
Abstract

BACKGROUND

Breast cancer (BrCa) is the most common female malignancy worldwide and has the highest morbidity among all cancers in females. Unfortunately, the mechanisms of BrCa growth and metastasis, which lead to a poor prognosis in BrCa patients, have not been well characterized.

METHODS

Immunohistochemistry (IHC) was performed on a BrCa tissue microarray (TMA) containing 80 samples to evaluate ubiquitin protein ligase E3C (UBE3C) expression. In addition, a series of cellular experiments were conducted to reveal the role of UBE3C in BrCa.

RESULTS

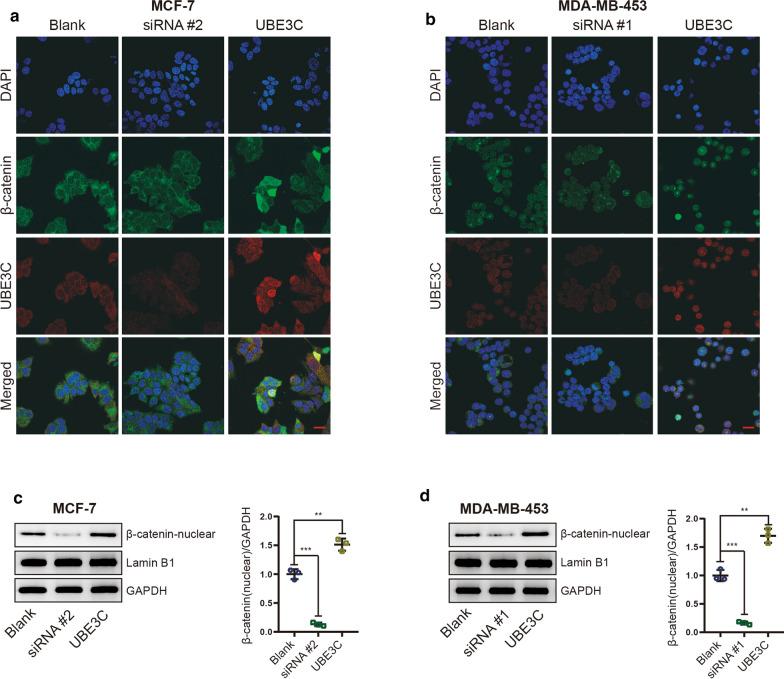
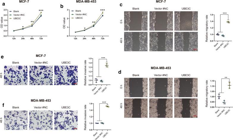
In this research, we identified UBE3C as an oncogenic factor in BrCa growth and metastasis for the first time. UBE3C expression was upregulated in BrCa tissues compared with adjacent breast tissues. BrCa patients with high nuclear UBE3C expression in tumors showed remarkably worse overall survival (OS) than those with low nuclear expression. Knockdown of UBE3C expression in MCF-7 and MDA-MB-453 BrCa cells inhibited cell proliferation, migration and invasion in vitro, while overexpression of UBE3C in these cells exerted the opposite effects. Moreover, UBE3C promoted β-catenin nuclear accumulation, leading to the activation of the Wnt/β-catenin signaling pathway in BrCa cells.

CONCLUSION

Collectively, these results imply that UBE3C plays crucial roles in BrCa development and progression and that UBE3C may be a novel target for the prevention and treatment of BrCa.

摘要

背景

乳腺癌是全球最常见的女性恶性肿瘤,在女性所有癌症中发病率最高。不幸的是,导致乳腺癌患者预后不良的乳腺癌生长和转移机制尚未得到充分阐明。

方法

对包含80个样本的乳腺癌组织微阵列(TMA)进行免疫组织化学(IHC)检测,以评估泛素蛋白连接酶E3C(UBE3C)的表达。此外,进行了一系列细胞实验以揭示UBE3C在乳腺癌中的作用。

结果

在本研究中,我们首次确定UBE3C是乳腺癌生长和转移中的致癌因子。与相邻乳腺组织相比,乳腺癌组织中UBE3C表达上调。肿瘤细胞核UBE3C高表达的乳腺癌患者的总生存期(OS)明显低于核表达低的患者。在MCF-7和MDA-MB-453乳腺癌细胞中敲低UBE3C表达可抑制细胞体外增殖、迁移和侵袭,而在这些细胞中过表达UBE3C则产生相反的效果。此外,UBE3C促进β-连环蛋白核内积累,导致乳腺癌细胞中Wnt/β-连环蛋白信号通路激活。

结论

总体而言,这些结果表明UBE3C在乳腺癌的发生和发展中起关键作用,并且UBE3C可能是乳腺癌预防和治疗的新靶点。

https://cdn.ncbi.nlm.nih.gov/pmc/blobs/a2e7/7789303/99dd9225db55/12935_2020_1733_Fig7_HTML.jpg
https://cdn.ncbi.nlm.nih.gov/pmc/blobs/a2e7/7789303/1223e14b0411/12935_2020_1733_Fig1_HTML.jpg
https://cdn.ncbi.nlm.nih.gov/pmc/blobs/a2e7/7789303/4f6d16af41e3/12935_2020_1733_Fig2_HTML.jpg
https://cdn.ncbi.nlm.nih.gov/pmc/blobs/a2e7/7789303/45810a3545a0/12935_2020_1733_Fig3_HTML.jpg
https://cdn.ncbi.nlm.nih.gov/pmc/blobs/a2e7/7789303/9afba98e0575/12935_2020_1733_Fig4_HTML.jpg
https://cdn.ncbi.nlm.nih.gov/pmc/blobs/a2e7/7789303/3c0e157c68fb/12935_2020_1733_Fig5_HTML.jpg
https://cdn.ncbi.nlm.nih.gov/pmc/blobs/a2e7/7789303/fd375c7f746f/12935_2020_1733_Fig6_HTML.jpg
https://cdn.ncbi.nlm.nih.gov/pmc/blobs/a2e7/7789303/99dd9225db55/12935_2020_1733_Fig7_HTML.jpg
https://cdn.ncbi.nlm.nih.gov/pmc/blobs/a2e7/7789303/1223e14b0411/12935_2020_1733_Fig1_HTML.jpg
https://cdn.ncbi.nlm.nih.gov/pmc/blobs/a2e7/7789303/4f6d16af41e3/12935_2020_1733_Fig2_HTML.jpg
https://cdn.ncbi.nlm.nih.gov/pmc/blobs/a2e7/7789303/45810a3545a0/12935_2020_1733_Fig3_HTML.jpg
https://cdn.ncbi.nlm.nih.gov/pmc/blobs/a2e7/7789303/9afba98e0575/12935_2020_1733_Fig4_HTML.jpg
https://cdn.ncbi.nlm.nih.gov/pmc/blobs/a2e7/7789303/3c0e157c68fb/12935_2020_1733_Fig5_HTML.jpg
https://cdn.ncbi.nlm.nih.gov/pmc/blobs/a2e7/7789303/fd375c7f746f/12935_2020_1733_Fig6_HTML.jpg
https://cdn.ncbi.nlm.nih.gov/pmc/blobs/a2e7/7789303/99dd9225db55/12935_2020_1733_Fig7_HTML.jpg

相似文献

1
Oncogenic UBE3C promotes breast cancer progression by activating Wnt/β-catenin signaling.致癌性泛素蛋白连接酶E3C(UBE3C)通过激活Wnt/β-连环蛋白信号通路促进乳腺癌进展。
Cancer Cell Int. 2021 Jan 6;21(1):25. doi: 10.1186/s12935-020-01733-7.
2
UBE3C promotes growth and metastasis of renal cell carcinoma via activating Wnt/β-catenin pathway.UBE3C通过激活Wnt/β-连环蛋白信号通路促进肾细胞癌的生长和转移。
PLoS One. 2015 Feb 6;10(2):e0115622. doi: 10.1371/journal.pone.0115622. eCollection 2015.
3
UBE3C promotes proliferation and inhibits apoptosis by activating the β-catenin signaling via degradation of AXIN1 in gastric cancer.UBE3C 通过降解 AXIN1 激活β-catenin 信号通路促进胃癌细胞增殖并抑制凋亡。
Carcinogenesis. 2021 Feb 25;42(2):285-293. doi: 10.1093/carcin/bgaa098.
4
LINC00963-FOSB-mediated transcription activation of UBE3C enhances radioresistance of breast cancer cells by inducing ubiquitination-dependent protein degradation of TP73.LINC00963-FOSB 介导的 UBE3C 转录激活通过诱导 TP73 的泛素化依赖性蛋白降解增强乳腺癌细胞的放射抵抗性。
J Transl Med. 2023 May 12;21(1):321. doi: 10.1186/s12967-023-04153-z.
5
Ubiquitin-protein ligase E3C promotes glioma progression by mediating the ubiquitination and degrading of Annexin A7.泛素蛋白连接酶E3C通过介导膜联蛋白A7的泛素化和降解促进胶质瘤进展。
Sci Rep. 2015 Jun 11;5:11066. doi: 10.1038/srep11066.
6
Ubiquitin ligase UBE3C promotes melanoma progression by increasing epithelial-mesenchymal transition in melanoma cells.泛素连接酶UBE3C通过增加黑色素瘤细胞的上皮-间质转化促进黑色素瘤进展。
Oncotarget. 2016 Mar 29;7(13):15738-46. doi: 10.18632/oncotarget.7393.
7
Recurrent UBE3C-LRP5 translocations in head and neck cancer with therapeutic implications.头颈部癌中复发性UBE3C-LRP5易位及其治疗意义
NPJ Precis Oncol. 2024 Mar 4;8(1):63. doi: 10.1038/s41698-024-00555-4.
8
G-Protein-Coupled Receptor 5 (LGR5) Overexpression Activates β-Catenin Signaling in Breast Cancer Cells via Protein Kinase A.G蛋白偶联受体5(LGR5)过表达通过蛋白激酶A激活乳腺癌细胞中的β-连环蛋白信号通路。
Med Sci Monit Basic Res. 2019 Jan 21;25:15-25. doi: 10.12659/MSMBR.912411.
9
MicroRNA-100 suppresses the migration and invasion of breast cancer cells by targeting FZD-8 and inhibiting Wnt/β-catenin signaling pathway.微小RNA-100通过靶向FZD-8并抑制Wnt/β-连环蛋白信号通路来抑制乳腺癌细胞的迁移和侵袭。
Tumour Biol. 2016 Apr;37(4):5001-11. doi: 10.1007/s13277-015-4342-x. Epub 2015 Nov 4.
10
Cadherin 11 Inhibition Downregulates β-catenin, Deactivates the Canonical WNT Signalling Pathway and Suppresses the Cancer Stem Cell-Like Phenotype of Triple Negative Breast Cancer.钙黏蛋白11抑制可下调β-连环蛋白,使经典WNT信号通路失活,并抑制三阴性乳腺癌的癌症干细胞样表型。
J Clin Med. 2019 Jan 27;8(2):148. doi: 10.3390/jcm8020148.

引用本文的文献

1
Structures of dynamic interactors at native proteasomes by PhIX-MS and cryoelectron microscopy.通过噬菌体展示-质谱联用技术和冷冻电子显微镜解析天然蛋白酶体中动态相互作用分子的结构。
bioRxiv. 2025 Aug 2:2025.07.31.667872. doi: 10.1101/2025.07.31.667872.
2
UBE3C promotes pancreatic ductal adenocarcinoma progression by catalysing p53 ubiquitination.UBE3C通过催化p53泛素化促进胰腺导管腺癌进展。
Mol Biol Rep. 2025 Jun 24;52(1):633. doi: 10.1007/s11033-025-10751-5.
3
UBE2S interacting with TRIM21 mediates the K11-linked ubiquitination of LPP to promote the lymphatic metastasis of bladder cancer.

本文引用的文献

1
UBE3C promotes proliferation and inhibits apoptosis by activating the β-catenin signaling via degradation of AXIN1 in gastric cancer.UBE3C 通过降解 AXIN1 激活β-catenin 信号通路促进胃癌细胞增殖并抑制凋亡。
Carcinogenesis. 2021 Feb 25;42(2):285-293. doi: 10.1093/carcin/bgaa098.
2
High expression of UNC5B enhances tumor proliferation, increases metastasis, and worsens prognosis in breast cancer.UNC5B的高表达增强了肿瘤增殖,增加了转移,并使乳腺癌的预后恶化。
Aging (Albany NY). 2020 Sep 9;12(17):17079-17098. doi: 10.18632/aging.103639.
3
Regulation of Hippo/YAP signaling and Esophageal Squamous Carcinoma progression by an E3 ubiquitin ligase PARK2.
UBE2S 与 TRIM21 相互作用介导 LPP 的 K11 连接泛素化,从而促进膀胱癌的淋巴转移。
Cell Death Dis. 2023 Jul 8;14(7):408. doi: 10.1038/s41419-023-05938-2.
4
LINC00963-FOSB-mediated transcription activation of UBE3C enhances radioresistance of breast cancer cells by inducing ubiquitination-dependent protein degradation of TP73.LINC00963-FOSB 介导的 UBE3C 转录激活通过诱导 TP73 的泛素化依赖性蛋白降解增强乳腺癌细胞的放射抵抗性。
J Transl Med. 2023 May 12;21(1):321. doi: 10.1186/s12967-023-04153-z.
5
TRIM50 Inhibits Proliferation and Metastasis of Gastric Cancer via Promoting -Catenin Degradation.TRIM50通过促进β-连环蛋白降解抑制胃癌的增殖和转移。
J Oncol. 2022 Aug 22;2022:5936753. doi: 10.1155/2022/5936753. eCollection 2022.
6
Circular RNA circPOLR2A promotes clear cell renal cell carcinoma progression by facilitating the UBE3C-induced ubiquitination of PEBP1 and, thereby, activating the ERK signaling pathway.环状 RNA circPOLR2A 通过促进 UBE3C 诱导的 PEBP1 泛素化,从而激活 ERK 信号通路,促进透明细胞肾细胞癌的进展。
Mol Cancer. 2022 Jul 15;21(1):146. doi: 10.1186/s12943-022-01607-8.
E3 泛素连接酶 PARK2 调控 Hippo/YAP 信号通路及食管鳞癌的进展
Theranostics. 2020 Jul 25;10(21):9443-9457. doi: 10.7150/thno.46078. eCollection 2020.
4
New Advances in Canonical Wnt/β-Catenin Signaling in Cancer.经典Wnt/β-连环蛋白信号通路在癌症中的新进展
Cancer Manag Res. 2020 Aug 6;12:6987-6998. doi: 10.2147/CMAR.S258645. eCollection 2020.
5
DNER promotes epithelial-mesenchymal transition and prevents chemosensitivity through the Wnt/β-catenin pathway in breast cancer.DNER 通过 Wnt/β-catenin 通路促进乳腺癌上皮-间质转化并阻止化疗敏感性。
Cell Death Dis. 2020 Aug 18;11(8):642. doi: 10.1038/s41419-020-02903-1.
6
The HECT E3 Ligase E6AP/UBE3A as a Therapeutic Target in Cancer and Neurological Disorders.HECT E3 连接酶 E6AP/UBE3A 作为癌症和神经疾病的治疗靶点
Cancers (Basel). 2020 Jul 29;12(8):2108. doi: 10.3390/cancers12082108.
7
SHISA3, an antagonist of the Wnt/β-catenin signaling, is epigenetically silenced and its ectopic expression suppresses growth in breast cancer.SHISA3 是 Wnt/β-连环蛋白信号通路的拮抗剂,其表达受表观遗传沉默调控,异位表达可抑制乳腺癌的生长。
PLoS One. 2020 Jul 21;15(7):e0236192. doi: 10.1371/journal.pone.0236192. eCollection 2020.
8
Role of regulatory miRNAs of the Wnt/ β-catenin signaling pathway in tumorigenesis of breast cancer.Wnt/β-连环蛋白信号通路的调控性微小RNA在乳腺癌肿瘤发生中的作用
Gene. 2020 Sep 5;754:144892. doi: 10.1016/j.gene.2020.144892. Epub 2020 Jun 10.
9
Regulation of Wnt Signaling through Ubiquitination and Deubiquitination in Cancers.Wnt 信号通路在癌症中的泛素化和去泛素化调控。
Int J Mol Sci. 2020 May 30;21(11):3904. doi: 10.3390/ijms21113904.
10
The role of ubiquitination in tumorigenesis and targeted drug discovery.泛素化在肿瘤发生和靶向药物发现中的作用。
Signal Transduct Target Ther. 2020 Feb 29;5(1):11. doi: 10.1038/s41392-020-0107-0.