• 文献检索
  • 文档翻译
  • 深度研究
  • 学术资讯
  • Suppr Zotero 插件Zotero 插件
  • 邀请有礼
  • 套餐&价格
  • 历史记录
应用&插件
Suppr Zotero 插件Zotero 插件浏览器插件Mac 客户端Windows 客户端微信小程序
定价
高级版会员购买积分包购买API积分包
服务
文献检索文档翻译深度研究API 文档MCP 服务
关于我们
关于 Suppr公司介绍联系我们用户协议隐私条款
关注我们

Suppr 超能文献

核心技术专利:CN118964589B侵权必究
粤ICP备2023148730 号-1Suppr @ 2026

文献检索

告别复杂PubMed语法,用中文像聊天一样搜索,搜遍4000万医学文献。AI智能推荐,让科研检索更轻松。

立即免费搜索

文件翻译

保留排版,准确专业,支持PDF/Word/PPT等文件格式,支持 12+语言互译。

免费翻译文档

深度研究

AI帮你快速写综述,25分钟生成高质量综述,智能提取关键信息,辅助科研写作。

立即免费体验

癌症相关的塔林点突变会扰乱细胞黏附和迁移。

Cancer associated talin point mutations disorganise cell adhesion and migration.

机构信息

BioMediTech, Faculty of Medicine and Health Technology, Tampere University, Tampere, Finland.

School of Biosciences, University of Kent, Canterbury, CT2 7NJ, Kent, UK.

出版信息

Sci Rep. 2021 Jan 11;11(1):347. doi: 10.1038/s41598-020-77911-4.

DOI:10.1038/s41598-020-77911-4
PMID:33431906
原文链接:https://pmc.ncbi.nlm.nih.gov/articles/PMC7801617/
Abstract

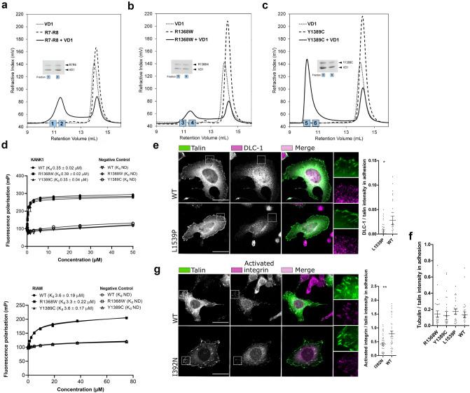
Talin-1 is a key component of the multiprotein adhesion complexes which mediate cell migration, adhesion and integrin signalling and has been linked to cancer in several studies. We analysed talin-1 mutations reported in the Catalogue of Somatic Mutations in Cancer database and developed a bioinformatics pipeline to predict the severity of each mutation. These predictions were then assessed using biochemistry and cell biology experiments. With this approach we were able to identify several talin-1 mutations affecting integrin activity, actin recruitment and Deleted in Liver Cancer 1 localization. We explored potential changes in talin-1 signalling responses by assessing impact on migration, invasion and proliferation. Altogether, this study describes a pipeline approach of experiments for crude characterization of talin-1 mutants in order to evaluate their functional effects and potential pathogenicity. Our findings suggest that cancer related point mutations in talin-1 can affect cell behaviour and so may contribute to cancer progression.

摘要

塔林-1 是介导细胞迁移、黏附和整合素信号的多蛋白黏附复合物的关键组成部分,在几项研究中与癌症有关。我们分析了癌症体细胞突变目录数据库中报告的塔林-1 突变,并开发了一种生物信息学管道来预测每个突变的严重程度。然后使用生物化学和细胞生物学实验来评估这些预测。通过这种方法,我们能够识别出几种影响整合素活性、肌动蛋白募集和肝癌缺失蛋白 1 定位的塔林-1 突变。我们通过评估对迁移、侵袭和增殖的影响,探索了塔林-1 信号转导反应的潜在变化。总的来说,这项研究描述了一种用于粗化塔林-1 突变体功能特征的实验管道方法,以评估它们的功能影响和潜在的致病性。我们的发现表明,塔林-1 中的癌症相关点突变可能会影响细胞行为,从而可能促进癌症的进展。

https://cdn.ncbi.nlm.nih.gov/pmc/blobs/3761/7801617/fda5fb17c7fd/41598_2020_77911_Fig7_HTML.jpg
https://cdn.ncbi.nlm.nih.gov/pmc/blobs/3761/7801617/8efa5a076f9d/41598_2020_77911_Fig1_HTML.jpg
https://cdn.ncbi.nlm.nih.gov/pmc/blobs/3761/7801617/f9ce410b170c/41598_2020_77911_Fig2_HTML.jpg
https://cdn.ncbi.nlm.nih.gov/pmc/blobs/3761/7801617/0fc3f0bb4c41/41598_2020_77911_Fig3_HTML.jpg
https://cdn.ncbi.nlm.nih.gov/pmc/blobs/3761/7801617/251c096d651d/41598_2020_77911_Fig4_HTML.jpg
https://cdn.ncbi.nlm.nih.gov/pmc/blobs/3761/7801617/7aa04989e420/41598_2020_77911_Fig5_HTML.jpg
https://cdn.ncbi.nlm.nih.gov/pmc/blobs/3761/7801617/fddf31a11637/41598_2020_77911_Fig6_HTML.jpg
https://cdn.ncbi.nlm.nih.gov/pmc/blobs/3761/7801617/fda5fb17c7fd/41598_2020_77911_Fig7_HTML.jpg
https://cdn.ncbi.nlm.nih.gov/pmc/blobs/3761/7801617/8efa5a076f9d/41598_2020_77911_Fig1_HTML.jpg
https://cdn.ncbi.nlm.nih.gov/pmc/blobs/3761/7801617/f9ce410b170c/41598_2020_77911_Fig2_HTML.jpg
https://cdn.ncbi.nlm.nih.gov/pmc/blobs/3761/7801617/0fc3f0bb4c41/41598_2020_77911_Fig3_HTML.jpg
https://cdn.ncbi.nlm.nih.gov/pmc/blobs/3761/7801617/251c096d651d/41598_2020_77911_Fig4_HTML.jpg
https://cdn.ncbi.nlm.nih.gov/pmc/blobs/3761/7801617/7aa04989e420/41598_2020_77911_Fig5_HTML.jpg
https://cdn.ncbi.nlm.nih.gov/pmc/blobs/3761/7801617/fddf31a11637/41598_2020_77911_Fig6_HTML.jpg
https://cdn.ncbi.nlm.nih.gov/pmc/blobs/3761/7801617/fda5fb17c7fd/41598_2020_77911_Fig7_HTML.jpg

相似文献

1
Cancer associated talin point mutations disorganise cell adhesion and migration.癌症相关的塔林点突变会扰乱细胞黏附和迁移。
Sci Rep. 2021 Jan 11;11(1):347. doi: 10.1038/s41598-020-77911-4.
2
The talin head domain reinforces integrin-mediated adhesion by promoting adhesion complex stability and clustering.踝蛋白头部结构域通过促进黏附复合体的稳定性和聚集来增强整合素介导的黏附。
PLoS Genet. 2014 Nov 13;10(11):e1004756. doi: 10.1371/journal.pgen.1004756. eCollection 2014 Nov.
3
HDAC1/2 control mesothelium/ovarian cancer adhesive interactions impacting on Talin-1-α5β1-integrin-mediated actin cytoskeleton and extracellular matrix protein remodeling.组蛋白去乙酰化酶 1/2 控制间皮/卵巢癌细胞黏附相互作用,影响 Talin-1-α5β1-整合素介导的肌动蛋白细胞骨架和细胞外基质蛋白重塑。
J Exp Clin Cancer Res. 2024 Jan 23;43(1):27. doi: 10.1186/s13046-023-02930-8.
4
FAK promotes recruitment of talin to nascent adhesions to control cell motility.黏着斑激酶促进胎球蛋白向新生黏着斑的募集,从而控制细胞迁移。
J Cell Biol. 2012 Jan 23;196(2):223-32. doi: 10.1083/jcb.201108078.
5
Talin variant P229S compromises integrin activation and associates with multifaceted clinical symptoms.Talin 变异体 P229S 损害整合素激活,并与多方面的临床症状相关。
Hum Mol Genet. 2022 Dec 16;31(24):4159-4172. doi: 10.1093/hmg/ddac163.
6
Talin is essential for integrin function in Drosophila.踝蛋白对果蝇中整合素的功能至关重要。
Dev Cell. 2002 Oct;3(4):569-79. doi: 10.1016/s1534-5807(02)00290-3.
7
Non-monotonic cellular responses to heterogeneity in talin protein expression-level.对踝蛋白表达水平异质性的非单调细胞反应。
Integr Biol (Camb). 2015 Oct;7(10):1171-85. doi: 10.1039/c4ib00291a. Epub 2015 May 22.
8
Talin Autoinhibition Regulates Cell-ECM Adhesion Dynamics and Wound Healing In Vivo.Talin 自身抑制调控细胞-细胞外基质黏附动态变化和体内伤口愈合。
Cell Rep. 2018 Nov 27;25(9):2401-2416.e5. doi: 10.1016/j.celrep.2018.10.098.
9
Talin - the master of integrin adhesions.踝蛋白——整合素黏附作用的掌控者。
J Cell Sci. 2017 Aug 1;130(15):2435-2446. doi: 10.1242/jcs.190991. Epub 2017 Jul 12.
10
The methyltransferase Ezh2 controls cell adhesion and migration through direct methylation of the extranuclear regulatory protein talin.甲基转移酶 Ezh2 通过直接甲基化核外调节蛋白 talin 来控制细胞黏附和迁移。
Nat Immunol. 2015 May;16(5):505-16. doi: 10.1038/ni.3125. Epub 2015 Mar 9.

引用本文的文献

1
The Role of Connections Between Cellular and Tissue Mechanical Elements and the Importance of Applied Energy in Mechanotransduction in Cancerous Tissue.细胞与组织力学元件之间连接的作用以及施加能量在癌组织机械转导中的重要性。
Biomolecules. 2025 Mar 21;15(4):457. doi: 10.3390/biom15040457.
2
Talin1 Ser425 phosphorylation promotes colorectal cancer progression and metastasis.踝蛋白1第425位丝氨酸磷酸化促进结直肠癌进展和转移。
Transl Cancer Res. 2025 Feb 28;14(2):796-807. doi: 10.21037/tcr-24-1283. Epub 2025 Feb 26.
3
A Review of Talin- and Integrin-Dependent Molecular Mechanisms in Cancer Invasion and Metastasis.

本文引用的文献

1
Talin rod domain-containing protein 1 (TLNRD1) is a novel actin-bundling protein which promotes filopodia formation.塔林肌动蛋白结合蛋白 1(TLNRD1)是一种新型的肌动蛋白束蛋白,可促进丝状伪足的形成。
J Cell Biol. 2021 Sep 6;220(9). doi: 10.1083/jcb.202005214. Epub 2021 Jul 15.
2
Inward Tension of Talin and Integrin-related Osmotic Pressure are involved Synergetically in the Invasion and Metastasis of Non-small Cell Lung Cancer.踝蛋白的内向张力和整合素相关渗透压协同参与非小细胞肺癌的侵袭和转移。
J Cancer. 2020 Jun 23;11(17):5032-5041. doi: 10.7150/jca.45494. eCollection 2020.
3
Talin dissociates from RIAM and associates to vinculin sequentially in response to the actomyosin force.
关于癌症侵袭和转移中依赖于踝蛋白和整合素的分子机制的综述。
Int J Mol Sci. 2025 Feb 20;26(5):1798. doi: 10.3390/ijms26051798.
4
Focal adhesion in the tumour metastasis: from molecular mechanisms to therapeutic targets.肿瘤转移中的粘着斑:从分子机制到治疗靶点
Biomark Res. 2025 Mar 5;13(1):38. doi: 10.1186/s40364-025-00745-7.
5
Nuclear talin-1 provides a bridge between cell adhesion and gene expression.细胞核内的踝蛋白-1在细胞黏附与基因表达之间搭建了一座桥梁。
iScience. 2025 Jan 4;28(2):111745. doi: 10.1016/j.isci.2025.111745. eCollection 2025 Feb 21.
6
Talin-1 variants associated with spontaneous coronary artery dissection (SCAD) highlight how even subtle changes in multi-functional scaffold proteins can manifest in disease.与自发性冠状动脉夹层 (SCAD) 相关的肌腱蛋白-1 变体强调了多功能支架蛋白中的即使是细微的变化也可能在疾病中表现出来。
Hum Mol Genet. 2024 Nov 5;33(21):1846-1857. doi: 10.1093/hmg/ddae120.
7
Eukaryotic initiation factor 3a promotes the development of diffuse large B-cell lymphoma through regulating cell proliferation.真核起始因子 3a 通过调节细胞增殖促进弥漫性大 B 细胞淋巴瘤的发展。
BMC Cancer. 2024 Apr 8;24(1):432. doi: 10.1186/s12885-024-12166-0.
8
Rhotekin regulates axon regeneration through the talin-Vinculin-Vinexin axis in Caenorhabditis elegans.Rhotekin 通过钙粘蛋白-Vinculin-Vinexin 轴调控秀丽隐杆线虫的轴突再生。
PLoS Genet. 2023 Dec 27;19(12):e1011089. doi: 10.1371/journal.pgen.1011089. eCollection 2023 Dec.
9
Proteomics-Based Identification of Dysregulated Proteins and Biomarker Discovery in Invasive Ductal Carcinoma, the Most Common Breast Cancer Subtype.基于蛋白质组学鉴定浸润性导管癌(最常见的乳腺癌亚型)中失调的蛋白质并发现生物标志物
Proteomes. 2023 Apr 3;11(2):13. doi: 10.3390/proteomes11020013.
10
ConFERMing the role of talin in integrin activation and mechanosignaling.确认塔林在整合素激活和机械信号转导中的作用。
J Cell Sci. 2023 Apr 15;136(8). doi: 10.1242/jcs.260576. Epub 2023 Apr 20.
Talin 与 RIAM 解离,并在肌动球蛋白力的作用下依次与 vinculin 结合。
Nat Commun. 2020 Jun 19;11(1):3116. doi: 10.1038/s41467-020-16922-1.
4
Chemoresistant ovarian cancer enhances its migration abilities by increasing store-operated Ca entry-mediated turnover of focal adhesions.耐药性卵巢癌通过增加钙库操纵型 Ca2+内流介导的黏着斑周转来增强其迁移能力。
J Biomed Sci. 2020 Feb 21;27(1):36. doi: 10.1186/s12929-020-00630-5.
5
Talin: A Potential Drug Target for Cancer Therapy.塔林:癌症治疗的潜在药物靶点。
Curr Drug Metab. 2020;21(1):25-32. doi: 10.2174/1389200221666200214114018.
6
Talin1 knockdown prohibits the proliferation and migration of colorectal cancer cells via the EMT signaling pathway.Talin1基因敲低通过上皮-间质转化(EMT)信号通路抑制结肠癌细胞的增殖和迁移。
Oncol Lett. 2019 Nov;18(5):5408-5416. doi: 10.3892/ol.2019.10902. Epub 2019 Sep 20.
7
Talin-mediated force transmission and talin rod domain unfolding independently regulate adhesion signaling.Talin 介导的力传递和 talin 杆状结构域的展开独立调节黏附信号。
J Cell Sci. 2019 Apr 3;132(7):jcs226514. doi: 10.1242/jcs.226514.
8
Talin Autoinhibition Regulates Cell-ECM Adhesion Dynamics and Wound Healing In Vivo.Talin 自身抑制调控细胞-细胞外基质黏附动态变化和体内伤口愈合。
Cell Rep. 2018 Nov 27;25(9):2401-2416.e5. doi: 10.1016/j.celrep.2018.10.098.
9
COSMIC: the Catalogue Of Somatic Mutations In Cancer.COSMIC:癌症体细胞突变目录。
Nucleic Acids Res. 2019 Jan 8;47(D1):D941-D947. doi: 10.1093/nar/gky1015.
10
Talin as a mechanosensitive signaling hub.塔林作为一个机械敏感性信号枢纽。
J Cell Biol. 2018 Nov 5;217(11):3776-3784. doi: 10.1083/jcb.201808061. Epub 2018 Sep 25.