Suppr超能文献

神经群体动力学在预期价值计算中的作用。

Neural Population Dynamics Underlying Expected Value Computation.

机构信息

Division of Biomedical Science, Faculty of Medicine, University of Tsukuba, Tsukuba 305-8577, Ibaraki, Japan

Graduate School of Comprehensive Human Sciences, University of Tsukuba, Tsukuba 305-8577, Ibaraki, Japan.

出版信息

J Neurosci. 2021 Feb 24;41(8):1684-1698. doi: 10.1523/JNEUROSCI.1987-20.2020. Epub 2021 Jan 13.

Abstract

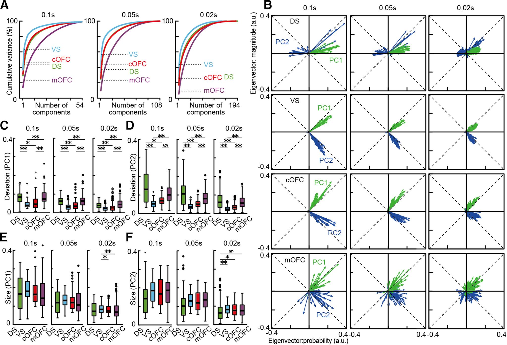
Computation of expected values (i.e., probability × magnitude) seems to be a dynamic integrative process performed by the brain for efficient economic behavior. However, neural dynamics underlying this computation is largely unknown. Using lottery tasks in monkeys (, male; , female), we examined (1) whether four core reward-related brain regions detect and integrate probability and magnitude cued by numerical symbols and (2) whether these brain regions have distinct dynamics in the integrative process. Extraction of the mechanistic structure of neural population signals demonstrated that expected value signals simultaneously arose in the central orbitofrontal cortex (cOFC; medial part of area 13) and ventral striatum (VS). Moreover, these signals were incredibly stable compared with weak and/or fluctuating signals in the dorsal striatum and medial OFC. Temporal dynamics of these stable expected value signals were unambiguously distinct: sharp and gradual signal evolutions in the cOFC and VS, respectively. These intimate dynamics suggest that the cOFC and VS compute the expected values with unique time constants, as distinct, partially overlapping processes. Our results differ from those of earlier studies suggesting that many reward-related regions in the brain signal probability and/or magnitude and provide a mechanistic structure for expected value computation employed in multiple neural populations. A central part of the orbitofrontal cortex (cOFC) and ventral striatum (VS) can simultaneously detect and integrate probability and magnitude into an expected value. Our empirical study on these neural population dynamics raises a possibility that the cOFC and VS cooperate on this computation with unique time constants as distinct, partially overlapping processes.

摘要

计算期望值(即概率×幅度)似乎是大脑为实现高效经济行为而进行的动态综合过程。然而,这一计算背后的神经动力学在很大程度上仍是未知的。通过猴子( ,雄性; ,雌性)的彩票任务,我们检验了(1)四个核心的与奖赏相关的脑区是否能检测和整合数值符号提示的概率和幅度,以及(2)这些脑区在整合过程中是否具有不同的动力学。对神经群体信号的机制结构的提取表明,期望价值信号同时出现在中央眶额皮层(cOFC;13 区的内侧部分)和腹侧纹状体(VS)中。此外,与背侧纹状体和内侧眶额皮层中的弱信号和/或波动信号相比,这些信号具有令人难以置信的稳定性。这些稳定的期望价值信号的时间动态明确不同:cOFC 和 VS 中的信号分别呈现急剧和渐进的演变。这些密切的动力学表明,cOFC 和 VS 以独特的时间常数计算期望价值,作为不同的、部分重叠的过程。我们的研究结果与早期研究结果不同,早期研究表明大脑中的许多与奖赏相关的区域可以对概率和/或幅度进行信号检测和整合,并为多个神经群体中使用的期望价值计算提供了机制结构。眶额皮层(cOFC)和腹侧纹状体(VS)的中心部分可以同时检测和整合概率和幅度,得出期望价值。我们对这些神经群体动力学的实证研究提出了一种可能性,即 cOFC 和 VS 以独特的时间常数作为不同的、部分重叠的过程,在此计算上进行合作。

https://cdn.ncbi.nlm.nih.gov/pmc/blobs/17fe/8115883/712b9c0f2f84/SN-JNSJ200817F001.jpg

文献检索

告别复杂PubMed语法,用中文像聊天一样搜索,搜遍4000万医学文献。AI智能推荐,让科研检索更轻松。

立即免费搜索

文件翻译

保留排版,准确专业,支持PDF/Word/PPT等文件格式,支持 12+语言互译。

免费翻译文档

深度研究

AI帮你快速写综述,25分钟生成高质量综述,智能提取关键信息,辅助科研写作。

立即免费体验