• 文献检索
  • 文档翻译
  • 深度研究
  • 学术资讯
  • Suppr Zotero 插件Zotero 插件
  • 邀请有礼
  • 套餐&价格
  • 历史记录
应用&插件
Suppr Zotero 插件Zotero 插件浏览器插件Mac 客户端Windows 客户端微信小程序
定价
高级版会员购买积分包购买API积分包
服务
文献检索文档翻译深度研究API 文档MCP 服务
关于我们
关于 Suppr公司介绍联系我们用户协议隐私条款
关注我们

Suppr 超能文献

核心技术专利:CN118964589B侵权必究
粤ICP备2023148730 号-1Suppr @ 2026

文献检索

告别复杂PubMed语法,用中文像聊天一样搜索,搜遍4000万医学文献。AI智能推荐,让科研检索更轻松。

立即免费搜索

文件翻译

保留排版,准确专业,支持PDF/Word/PPT等文件格式,支持 12+语言互译。

免费翻译文档

深度研究

AI帮你快速写综述,25分钟生成高质量综述,智能提取关键信息,辅助科研写作。

立即免费体验

使用 ImageJ 插件 EzColocalization 对细胞内微生物和点状分布的吞噬体-溶酶体途径蛋白进行定制共定位分析。

Tailored co-localization analysis of intracellular microbes and punctum-distributed phagosome-lysosome pathway proteins using ImageJ plugin EzColocalization.

机构信息

Shanghai Public Health Clinical Center, Key Laboratory of Medical Molecular Virology of MOE/MOH, Fudan University, Shanghai, 201508, China.

TB Center, Shanghai Emerging and Re-emerging Institute, Shanghai, 201508, China.

出版信息

Sci Rep. 2021 Jan 13;11(1):1096. doi: 10.1038/s41598-020-79425-5.

DOI:10.1038/s41598-020-79425-5
PMID:33441638
原文链接:https://pmc.ncbi.nlm.nih.gov/articles/PMC7807018/
Abstract

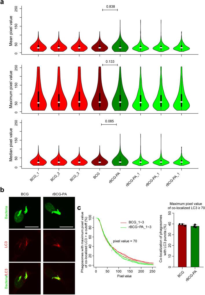
Immunofluorescence is indispensable to monitor redistribution of proteins involved in phagosome-lysosome association pathway-relevant (P-LApr) proteins. The software digitizing the signals of these proteins in an unbiased and automated manner is generally costly and not widely available. The open-source ImageJ plugin EzColocalization, which is for co-localization analysis of reporters in cells, was not straightforward and sufficient for such analysis. We describe here the input of custom Java code in a novel tailored protocol using EzColocalization to digitize the signals of punctum-distributed P-LApr proteins co-localized with phagosomes and to calculate percentages of phagosomes engaged. We showed that SYBR Gold nucleic acid dye could visualize intracellular mycobacteria that did not express a fluorescent protein. This protocol was validated by showing that IFN-γ enhanced the co-localization of a punctum-distributed P-LApr protein (LC3) with Mycobacterium bovis BCG in the monocyte/macrophage-like RAW264.7 cells and that there was greater co-localization of LC3 with BCG than with M. tuberculosis H37Rv in bone marrow-derived macrophages (BMDMs). Although BCG and a derived strain (rBCG-PA) showed a similarly high degree co-localization with LC3 in BMDMs, in RAW264.7 cells BCG showed much less co-localization with LC3 than rBCG-PA indicating the need for caution in interpreting biological significance from studies in cell lines.

摘要

免疫荧光对于监测参与吞噬体-溶酶体相关途径的蛋白质(P-LApr 蛋白)重分布是不可或缺的。以无偏倚和自动化的方式对这些蛋白质的信号进行数字化的软件通常成本高昂且无法广泛获得。用于细胞内报告蛋白共定位分析的开源 ImageJ 插件 EzColocalization 并不直接适用于此类分析。我们在这里描述了一种新的定制协议,使用 EzColocalization 输入自定义 Java 代码,以数字化与吞噬体共定位的点状分布的 P-LApr 蛋白的信号,并计算参与吞噬体的百分比。我们表明,SYBR Gold 核酸染料可以可视化不表达荧光蛋白的细胞内分枝杆菌。该方案通过显示 IFN-γ增强单核细胞/巨噬细胞样 RAW264.7 细胞中点状分布的 P-LApr 蛋白(LC3)与牛分枝杆菌 BCG 的共定位,以及 LC3 与 BCG 的共定位比与结核分枝杆菌 H37Rv 更密切,得到了验证。虽然 BCG 和衍生株(rBCG-PA)在骨髓来源的巨噬细胞(BMDMs)中与 LC3 显示出高度共定位,但在 RAW264.7 细胞中,BCG 与 LC3 的共定位程度远低于 rBCG-PA,这表明在细胞系研究中解释生物学意义时需要谨慎。

https://cdn.ncbi.nlm.nih.gov/pmc/blobs/d90c/7807018/bef83cd8c080/41598_2020_79425_Fig6_HTML.jpg
https://cdn.ncbi.nlm.nih.gov/pmc/blobs/d90c/7807018/b71c23e96dcb/41598_2020_79425_Fig1_HTML.jpg
https://cdn.ncbi.nlm.nih.gov/pmc/blobs/d90c/7807018/defc4c52ae0c/41598_2020_79425_Fig2_HTML.jpg
https://cdn.ncbi.nlm.nih.gov/pmc/blobs/d90c/7807018/9d4a36a24edf/41598_2020_79425_Fig3_HTML.jpg
https://cdn.ncbi.nlm.nih.gov/pmc/blobs/d90c/7807018/58015ba18da0/41598_2020_79425_Fig4_HTML.jpg
https://cdn.ncbi.nlm.nih.gov/pmc/blobs/d90c/7807018/a782e4b4a615/41598_2020_79425_Fig5_HTML.jpg
https://cdn.ncbi.nlm.nih.gov/pmc/blobs/d90c/7807018/bef83cd8c080/41598_2020_79425_Fig6_HTML.jpg
https://cdn.ncbi.nlm.nih.gov/pmc/blobs/d90c/7807018/b71c23e96dcb/41598_2020_79425_Fig1_HTML.jpg
https://cdn.ncbi.nlm.nih.gov/pmc/blobs/d90c/7807018/defc4c52ae0c/41598_2020_79425_Fig2_HTML.jpg
https://cdn.ncbi.nlm.nih.gov/pmc/blobs/d90c/7807018/9d4a36a24edf/41598_2020_79425_Fig3_HTML.jpg
https://cdn.ncbi.nlm.nih.gov/pmc/blobs/d90c/7807018/58015ba18da0/41598_2020_79425_Fig4_HTML.jpg
https://cdn.ncbi.nlm.nih.gov/pmc/blobs/d90c/7807018/a782e4b4a615/41598_2020_79425_Fig5_HTML.jpg
https://cdn.ncbi.nlm.nih.gov/pmc/blobs/d90c/7807018/bef83cd8c080/41598_2020_79425_Fig6_HTML.jpg

相似文献

1
Tailored co-localization analysis of intracellular microbes and punctum-distributed phagosome-lysosome pathway proteins using ImageJ plugin EzColocalization.使用 ImageJ 插件 EzColocalization 对细胞内微生物和点状分布的吞噬体-溶酶体途径蛋白进行定制共定位分析。
Sci Rep. 2021 Jan 13;11(1):1096. doi: 10.1038/s41598-020-79425-5.
2
ATP-mediated killing of intracellular mycobacteria by macrophages is a P2X(7)-dependent process inducing bacterial death by phagosome-lysosome fusion.巨噬细胞通过ATP介导杀伤细胞内分枝杆菌是一个依赖P2X(7)的过程,该过程通过吞噬体-溶酶体融合诱导细菌死亡。
J Immunol. 2001 Sep 15;167(6):3300-7. doi: 10.4049/jimmunol.167.6.3300.
3
Mycobacterium bovis BCG disrupts the interaction of Rab7 with RILP contributing to inhibition of phagosome maturation.牛分枝杆菌卡介苗破坏Rab7与RILP的相互作用,从而抑制吞噬体成熟。
J Leukoc Biol. 2007 Dec;82(6):1437-45. doi: 10.1189/jlb.0507289.
4
Mycobacterium tuberculosis phagosomes exhibit altered calmodulin-dependent signal transduction: contribution to inhibition of phagosome-lysosome fusion and intracellular survival in human macrophages.结核分枝杆菌吞噬体表现出钙调蛋白依赖性信号转导改变:对人类巨噬细胞中吞噬体-溶酶体融合抑制及细胞内存活的作用。
J Immunol. 2001 Mar 1;166(5):3392-401. doi: 10.4049/jimmunol.166.5.3392.
5
Survival of Mycobacterium tuberculosis and Mycobacterium bovis BCG in lysosomes in vivo.结核分枝杆菌和牛分枝杆菌卡介苗在体内溶酶体中的存活。
Microbes Infect. 2017 Nov;19(11):515-526. doi: 10.1016/j.micinf.2017.06.008. Epub 2017 Jul 6.
6
Phagosome-lysosome fusion is a calcium-independent event in macrophages.吞噬体-溶酶体融合是巨噬细胞中不依赖钙的事件。
J Cell Biol. 1996 Jan;132(1-2):49-61. doi: 10.1083/jcb.132.1.49.
7
Implication of phagosome-lysosome fusion in restriction of Mycobacterium avium growth in bone marrow macrophages from genetically resistant mice.吞噬体-溶酶体融合在基因抗性小鼠骨髓巨噬细胞中对鸟分枝杆菌生长限制中的作用
Infect Immun. 1993 Sep;61(9):3775-84. doi: 10.1128/iai.61.9.3775-3784.1993.
8
Azurophil granule proteins constitute the major mycobactericidal proteins in human neutrophils and enhance the killing of mycobacteria in macrophages.嗜天青颗粒蛋白构成了人类中性粒细胞中的主要杀菌蛋白,并增强了巨噬细胞中分枝杆菌的杀伤作用。
PLoS One. 2012;7(12):e50345. doi: 10.1371/journal.pone.0050345. Epub 2012 Dec 14.
9
Autophagy is a defense mechanism inhibiting BCG and Mycobacterium tuberculosis survival in infected macrophages.自噬是一种抑制卡介苗和结核分枝杆菌在受感染巨噬细胞中存活的防御机制。
Cell. 2004 Dec 17;119(6):753-66. doi: 10.1016/j.cell.2004.11.038.
10
Isolation and characterization of the mycobacterial phagosome: segregation from the endosomal/lysosomal pathway.分枝杆菌吞噬体的分离与特性:与内体/溶酶体途径的分离
Mol Microbiol. 1997 May;24(3):545-53. doi: 10.1046/j.1365-2958.1997.3591731.x.

引用本文的文献

1
Microsomal triglyceride transfer protein is necessary to maintain lipid homeostasis and retinal function.微粒体甘油三酯转移蛋白对于维持脂质内环境稳定和视网膜功能至关重要。
FASEB J. 2024 Mar 15;38(5):e23522. doi: 10.1096/fj.202302491R.

本文引用的文献

1
The antibiotic bedaquiline activates host macrophage innate immune resistance to bacterial infection.抗生素贝达喹啉激活宿主巨噬细胞固有免疫抵抗细菌感染。
Elife. 2020 May 4;9:e55692. doi: 10.7554/eLife.55692.
2
EzColocalization: An ImageJ plugin for visualizing and measuring colocalization in cells and organisms.EzColocalization:一款用于可视化和测量细胞和生物体内共定位的 ImageJ 插件。
Sci Rep. 2018 Oct 25;8(1):15764. doi: 10.1038/s41598-018-33592-8.
3
is protected from NADPH oxidase and LC3-associated phagocytosis by the LCP protein CpsA.
该蛋白 CpsA 通过 LCP 保护自身免受 NADPH 氧化酶和 LC3 相关的吞噬作用的影响。
Proc Natl Acad Sci U S A. 2017 Oct 10;114(41):E8711-E8720. doi: 10.1073/pnas.1707792114. Epub 2017 Sep 27.
4
MatCol: a tool to measure fluorescence signal colocalisation in biological systems.MatCol:一种用于测量生物系统中荧光信号共定位的工具。
Sci Rep. 2017 Aug 21;7(1):8879. doi: 10.1038/s41598-017-08786-1.
5
Patterns, Receptors, and Signals: Regulation of Phagosome Maturation.模式、受体与信号:吞噬体成熟的调控
Trends Immunol. 2017 Jun;38(6):407-422. doi: 10.1016/j.it.2017.03.006. Epub 2017 Apr 14.
6
Seq-Well: portable, low-cost RNA sequencing of single cells at high throughput.Seq-Well:高通量、便携式、低成本的单细胞 RNA 测序。
Nat Methods. 2017 Apr;14(4):395-398. doi: 10.1038/nmeth.4179. Epub 2017 Feb 13.
7
Suboptimal Antigen Presentation Contributes to Virulence of Mycobacterium tuberculosis In Vivo.抗原呈递欠佳促成结核分枝杆菌在体内的毒力。
J Immunol. 2016 Jan 1;196(1):357-64. doi: 10.4049/jimmunol.1501494. Epub 2015 Nov 16.
8
Presence of multiple lesion types with vastly different microenvironments in C3HeB/FeJ mice following aerosol infection with Mycobacterium tuberculosis.用结核分枝杆菌气溶胶感染C3HeB/FeJ小鼠后,出现具有截然不同微环境的多种病变类型。
Dis Model Mech. 2015 Jun;8(6):591-602. doi: 10.1242/dmm.019570. Epub 2015 Mar 30.
9
The Recombinant BCG ΔureC::hly Vaccine Targets the AIM2 Inflammasome to Induce Autophagy and Inflammation.重组卡介苗ΔureC::hly疫苗靶向AIM2炎性小体以诱导自噬和炎症。
J Infect Dis. 2015 Jun 1;211(11):1831-41. doi: 10.1093/infdis/jiu675. Epub 2014 Dec 11.
10
Improving acid-fast fluorescent staining for the detection of mycobacteria using a new nucleic acid staining approach.使用一种新的核酸染色方法改进抗酸荧光染色以检测分枝杆菌。
Tuberculosis (Edinb). 2014 Sep;94(5):511-8. doi: 10.1016/j.tube.2014.07.004. Epub 2014 Jul 28.