Suppr超能文献

RASSF1A 通过调节 MAP1S 激活自噬来抑制 Keap1-Nrf2 通路从而增强非小细胞肺癌细胞的化疗敏感性。

RASSF1A Enhances Chemosensitivity of NSCLC Cells Through Activating Autophagy by Regulating MAP1S to Inactivate Keap1-Nrf2 Pathway.

机构信息

Department of Medical Oncology, Harbin Medical University Cancer Hospital, Harbin, Heilongjiang 150086, People's Republic of China.

Department of Medical Oncology, Boao Evergrande International Hospital, Qionghai, Hainan 571400, People's Republic of China.

出版信息

Drug Des Devel Ther. 2021 Jan 6;15:21-35. doi: 10.2147/DDDT.S269277. eCollection 2021.

Abstract

OBJECTIVE

Cisplatin (DDP) is an effective first-line therapy for non-small cell lung cancer (NSCLC) treatment; however, it can cause resistance and thus pose an obstacle to the efficacy of chemotherapy in NSCLC. This study aims to detect the effect of RASSF1A on DDP resistance of NSCLC and the underlying mechanism.

METHODS

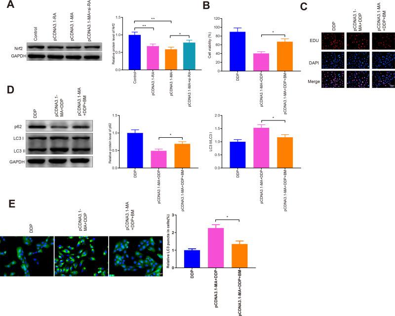
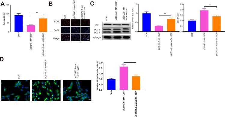
The expression levels of RASSF1A and microtubule-associated protein 1S (MAP1S) were investigated by qRT-PCR and Western blot and their interaction was testified by co-immunoprecipitation (Co-IP) analysis. The IC value of DDP on A549 and A549/DDP cells (DDP-resistant cells) was measured. A549/DDP cells were transfected with pCDNA3.1-RASSF1A, pCDNA3.1-MAP1S, or si-RASSF1A, followed by treated with DDP. Cell counting kit-8 (CCK-8) and 5-ethynyl-2'-deoxyuridine (EDU) were employed to measure cell survival rate. Western blot was applied to test the levels of autophagy-associated proteins p62, LC3II, and LC3I. Immunofluorescence staining was used to detect the green fluorescent protein (GFP)-LC3 puncta to evaluate the level of autophagy. Finally, a xenograft model in nude mice using A549/DDP cells was developed.

RESULTS

RASSF1A and MAP1S were lowly expressed and positively correlated in NSCLC tissues. We observed that RASSF1A and MAP1S overexpression significantly enhanced DDP-induced effects in A549 and A549/DDP cells, including decreased cell viability, as well as increased autophagy levels. Besides, investigations into the mechanism between RASSF1A and MAP1S disclosed that RASSF1A could regulate MAP1S to inactivate the Keap1-Nrf2 pathway, thus activating autophagy to enhance chemosensitivity. Moreover, consistent results were confirmed in vivo experiments.

CONCLUSION

RASSF1A increases chemosensitivity in NSCLC by facilitating autophagy via MAP1S-mediated Keap1-Nrf2 pathway.

摘要

目的

顺铂(DDP)是治疗非小细胞肺癌(NSCLC)的有效一线治疗药物;然而,它会导致耐药性,从而对 NSCLC 的化疗疗效构成障碍。本研究旨在检测 RASSF1A 对 NSCLC 顺铂耐药性的影响及其潜在机制。

方法

通过 qRT-PCR 和 Western blot 检测 RASSF1A 和微管相关蛋白 1S(MAP1S)的表达水平,并通过共免疫沉淀(Co-IP)分析验证其相互作用。测量 DDP 对 A549 和 A549/DDP 细胞(耐药细胞)的 IC 值。用 pCDNA3.1-RASSF1A、pCDNA3.1-MAP1S 或 si-RASSF1A 转染 A549/DDP 细胞,然后用 DDP 处理。用细胞计数试剂盒-8(CCK-8)和 5-乙炔基-2'-脱氧尿苷(EDU)测量细胞存活率。Western blot 用于检测自噬相关蛋白 p62、LC3II 和 LC3I 的水平。免疫荧光染色用于检测绿色荧光蛋白(GFP)-LC3 斑点以评估自噬水平。最后,使用 A549/DDP 细胞在裸鼠中建立异种移植模型。

结果

RASSF1A 和 MAP1S 在 NSCLC 组织中低表达且呈正相关。我们观察到 RASSF1A 和 MAP1S 的过表达显著增强了 A549 和 A549/DDP 细胞中 DDP 诱导的作用,包括降低细胞活力和增加自噬水平。此外,对 RASSF1A 和 MAP1S 之间的机制研究表明,RASSF1A 可以调节 MAP1S 使 Keap1-Nrf2 通路失活,从而激活自噬以增强化疗敏感性。此外,体内实验也得到了一致的结果。

结论

RASSF1A 通过 MAP1S 介导的 Keap1-Nrf2 通路促进自噬增加 NSCLC 的化疗敏感性。

https://cdn.ncbi.nlm.nih.gov/pmc/blobs/09e4/7797300/5042445c4665/DDDT-15-21-g0001.jpg

文献检索

告别复杂PubMed语法,用中文像聊天一样搜索,搜遍4000万医学文献。AI智能推荐,让科研检索更轻松。

立即免费搜索

文件翻译

保留排版,准确专业,支持PDF/Word/PPT等文件格式,支持 12+语言互译。

免费翻译文档

深度研究

AI帮你快速写综述,25分钟生成高质量综述,智能提取关键信息,辅助科研写作。

立即免费体验