• 文献检索
  • 文档翻译
  • 深度研究
  • 学术资讯
  • Suppr Zotero 插件Zotero 插件
  • 邀请有礼
  • 套餐&价格
  • 历史记录
应用&插件
Suppr Zotero 插件Zotero 插件浏览器插件Mac 客户端Windows 客户端微信小程序
定价
高级版会员购买积分包购买API积分包
服务
文献检索文档翻译深度研究API 文档MCP 服务
关于我们
关于 Suppr公司介绍联系我们用户协议隐私条款
关注我们

Suppr 超能文献

核心技术专利:CN118964589B侵权必究
粤ICP备2023148730 号-1Suppr @ 2026

文献检索

告别复杂PubMed语法,用中文像聊天一样搜索,搜遍4000万医学文献。AI智能推荐,让科研检索更轻松。

立即免费搜索

文件翻译

保留排版,准确专业,支持PDF/Word/PPT等文件格式,支持 12+语言互译。

免费翻译文档

深度研究

AI帮你快速写综述,25分钟生成高质量综述,智能提取关键信息,辅助科研写作。

立即免费体验

NOTCH3是miR-491-5p/miR-875-5p的关键靶点,通过上调PHLDB2表达和激活Akt信号通路促进胃癌发生。

NOTCH3, a crucial target of miR-491-5p/miR-875-5p, promotes gastric carcinogenesis by upregulating PHLDB2 expression and activating Akt pathway.

作者信息

Kang Wei, Zhang Jinglin, Huang Tingting, Zhou Yuhang, Wong Chi Chun, Chan Ronald C K, Dong Yujuan, Wu Feng, Zhang Bin, Wu William K K, Chan Michael W Y, Cheng Alfred S L, Yu Jun, Wong Nathalie, Lo Kwok Wai, To Ka Fai

机构信息

Department of Anatomical and Cellular Pathology, State Key Laboratory of Translational Oncology, Prince of Wales Hospital, The Chinese University of Hong Kong, Hong Kong SAR, PR China.

Institute of Digestive Disease, State Key Laboratory of Digestive Disease, The Chinese University of Hong Kong, Hong Kong SAR, PR China.

出版信息

Oncogene. 2021 Mar;40(9):1578-1594. doi: 10.1038/s41388-020-01579-3. Epub 2021 Jan 15.

DOI:10.1038/s41388-020-01579-3
PMID:33452458
原文链接:https://pmc.ncbi.nlm.nih.gov/articles/PMC7932926/
Abstract

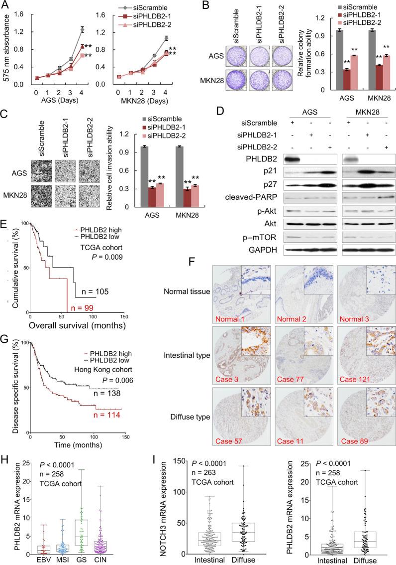
Aberrant Notch activation has been implicated in multiple malignancies and the identification of NOTCH receptors and related pathways is critical for targeted therapy. In this study, we aim to delineate the most prominent dysregulated NOTCH receptor and comprehensively reveal its deregulation in gastric cancer (GC). In the four Notch members, NOTCH3 was found uniformly upregulated and associated with poor clinical outcomes in multiple GC datasets. siRNA-mediated NOTCH3 knockdown demonstrated antitumor effects by suppressing cell proliferation, inhibiting monolayer formation, and impairing cell invasion abilities. Its depletion also induced early and late apoptosis. NOTCH3 was confirmed to be a direct target of two tumor suppressor microRNAs (miRNAs), namely miR-491-5p and miR-875-5p. The activation of NOTCH3 is partly due to the silence of these two miRNAs. Through RNA-seq profiling and functional validation, PHLDB2 was identified as a potent functional downstream modulator for NOTCH3 in gastric carcinogenesis. PHLDB2 expression demonstrated a positive correlation with NOTCH3, but was negatively correlated with miR-491-5p. Akt-mTOR was revealed as the downstream signaling of PHLDB2. The NOTCH3-PHLDB2-Akt co-activation was found in 33.7% GC patients and the activation of this axis predicted poor clinical outcome. GC cells treated with siNOTCH3, siPHLDB2, miR-491-5p, miR-875-5p, were more sensitive to Cisplatin and 5-FU. Taken together, the NOTCH3-PHLDB2-Akt cascade plays oncogenic role in gastric carcinogenesis and serves as a therapeutic target. Our study provided insights into Notch-mediated underlying molecular mechanisms and implied translational potential.

摘要

异常的Notch激活与多种恶性肿瘤有关,Notch受体及相关信号通路的鉴定对于靶向治疗至关重要。在本研究中,我们旨在确定最显著失调的Notch受体,并全面揭示其在胃癌(GC)中的失调情况。在四种Notch成员中,发现Notch3在多个GC数据集中均呈上调,且与不良临床预后相关。siRNA介导的Notch3敲低通过抑制细胞增殖、抑制单层形成和损害细胞侵袭能力显示出抗肿瘤作用。其缺失还诱导早期和晚期凋亡。Notch3被证实是两种肿瘤抑制性微小RNA(miRNA),即miR-491-5p和miR-875-5p的直接靶点。Notch3的激活部分归因于这两种miRNA的沉默。通过RNA测序分析和功能验证,PHLDB2被确定为胃癌发生过程中Notch3的一个有效的功能性下游调节因子。PHLDB2表达与Notch3呈正相关,但与miR-491-5p呈负相关。Akt-mTOR被揭示为PHLDB2的下游信号。在33.7%的GC患者中发现了Notch3-PHLDB2-Akt共激活,该轴的激活预示着不良临床预后。用siNOTCH3、siPHLDB2、miR-491-5p、miR-875-5p处理的GC细胞对顺铂和5-氟尿嘧啶更敏感。综上所述,Notch3-PHLDB2-Akt级联在胃癌发生中起致癌作用,并可作为治疗靶点。我们的研究为Notch介导的潜在分子机制提供了见解,并暗示了转化潜力。

https://cdn.ncbi.nlm.nih.gov/pmc/blobs/8577/7932926/22313175abaf/41388_2020_1579_Fig8_HTML.jpg
https://cdn.ncbi.nlm.nih.gov/pmc/blobs/8577/7932926/2e6fb84fe6d8/41388_2020_1579_Fig1_HTML.jpg
https://cdn.ncbi.nlm.nih.gov/pmc/blobs/8577/7932926/bbebdac5d4d3/41388_2020_1579_Fig2_HTML.jpg
https://cdn.ncbi.nlm.nih.gov/pmc/blobs/8577/7932926/b41ea2d2564d/41388_2020_1579_Fig3_HTML.jpg
https://cdn.ncbi.nlm.nih.gov/pmc/blobs/8577/7932926/5e2feab4b531/41388_2020_1579_Fig4_HTML.jpg
https://cdn.ncbi.nlm.nih.gov/pmc/blobs/8577/7932926/35e0e279d142/41388_2020_1579_Fig5_HTML.jpg
https://cdn.ncbi.nlm.nih.gov/pmc/blobs/8577/7932926/cf59cee03139/41388_2020_1579_Fig6_HTML.jpg
https://cdn.ncbi.nlm.nih.gov/pmc/blobs/8577/7932926/4fab8c3cd98e/41388_2020_1579_Fig7_HTML.jpg
https://cdn.ncbi.nlm.nih.gov/pmc/blobs/8577/7932926/22313175abaf/41388_2020_1579_Fig8_HTML.jpg
https://cdn.ncbi.nlm.nih.gov/pmc/blobs/8577/7932926/2e6fb84fe6d8/41388_2020_1579_Fig1_HTML.jpg
https://cdn.ncbi.nlm.nih.gov/pmc/blobs/8577/7932926/bbebdac5d4d3/41388_2020_1579_Fig2_HTML.jpg
https://cdn.ncbi.nlm.nih.gov/pmc/blobs/8577/7932926/b41ea2d2564d/41388_2020_1579_Fig3_HTML.jpg
https://cdn.ncbi.nlm.nih.gov/pmc/blobs/8577/7932926/5e2feab4b531/41388_2020_1579_Fig4_HTML.jpg
https://cdn.ncbi.nlm.nih.gov/pmc/blobs/8577/7932926/35e0e279d142/41388_2020_1579_Fig5_HTML.jpg
https://cdn.ncbi.nlm.nih.gov/pmc/blobs/8577/7932926/cf59cee03139/41388_2020_1579_Fig6_HTML.jpg
https://cdn.ncbi.nlm.nih.gov/pmc/blobs/8577/7932926/4fab8c3cd98e/41388_2020_1579_Fig7_HTML.jpg
https://cdn.ncbi.nlm.nih.gov/pmc/blobs/8577/7932926/22313175abaf/41388_2020_1579_Fig8_HTML.jpg

相似文献

1
NOTCH3, a crucial target of miR-491-5p/miR-875-5p, promotes gastric carcinogenesis by upregulating PHLDB2 expression and activating Akt pathway.NOTCH3是miR-491-5p/miR-875-5p的关键靶点,通过上调PHLDB2表达和激活Akt信号通路促进胃癌发生。
Oncogene. 2021 Mar;40(9):1578-1594. doi: 10.1038/s41388-020-01579-3. Epub 2021 Jan 15.
2
miR-188-5p emerges as an oncomiRNA to promote gastric cancer cell proliferation and migration via upregulation of SALL4.miR-188-5p 作为一种致癌 miRNA,通过上调 SALL4 促进胃癌细胞增殖和迁移。
J Cell Biochem. 2019 Sep;120(9):15027-15037. doi: 10.1002/jcb.28764. Epub 2019 Apr 22.
3
MicroRNA-140-5p inhibits cell proliferation, migration and promotes cell apoptosis in gastric cancer through the negative regulation of THY1-mediated Notch signaling.微小 RNA-140-5p 通过负调控 THY1 介导的 Notch 信号通路抑制胃癌细胞增殖、迁移,促进细胞凋亡。
Biosci Rep. 2019 Jul 23;39(7). doi: 10.1042/BSR20181434. Print 2019 Jul 31.
4
Circular RNA circNRIP1 acts as a microRNA-149-5p sponge to promote gastric cancer progression via the AKT1/mTOR pathway.环状 RNA circNRIP1 通过 AKT1/mTOR 通路作为 microRNA-149-5p 的海绵促进胃癌进展。
Mol Cancer. 2019 Feb 4;18(1):20. doi: 10.1186/s12943-018-0935-5.
5
Identification and Expression of Several Circular RNAs and Knockdown of hsa_circ_0005556 Exerts Oncogenic Functions by miR-767-5p in Gastric Cancer.鉴定和表达几种环状 RNA 并敲低 hsa_circ_0005556 通过 miR-767-5p 在胃癌中的致癌作用。
Med Sci Monit. 2020 Jul 30;26:e921163. doi: 10.12659/MSM.921163.
6
Long noncoding RNA TMPO-AS1/miR-126-5p/BRCC3 axis accelerates gastric cancer progression and angiogenesis via activating PI3K/Akt/mTOR pathway.长链非编码 RNA TMPO-AS1/miR-126-5p/BRCC3 轴通过激活 PI3K/Akt/mTOR 通路促进胃癌进展和血管生成。
J Gastroenterol Hepatol. 2021 Jul;36(7):1877-1888. doi: 10.1111/jgh.15362. Epub 2021 Feb 12.
7
MiR-155-5p exerts tumor-suppressing functions in Wilms tumor by targeting IGF2 via the PI3K signaling pathway.miR-155-5p 通过靶向 IGF2 抑制 PI3K 信号通路发挥抑癌作用,进而抑制肾母细胞瘤的发生发展。
Biomed Pharmacother. 2020 May;125:109880. doi: 10.1016/j.biopha.2020.109880. Epub 2020 Jan 28.
8
miR-21 modulates cisplatin resistance of gastric cancer cells by inhibiting autophagy via the PI3K/Akt/mTOR pathway.miR-21 通过抑制自噬来调节胃癌细胞对顺铂的耐药性,其作用机制是通过 PI3K/Akt/mTOR 通路。
Anticancer Drugs. 2020 Apr;31(4):385-393. doi: 10.1097/CAD.0000000000000886.
9
Knockdown of long non-coding RNA HOTAIR inhibits cisplatin resistance of gastric cancer cells through inhibiting the PI3K/Akt and Wnt/β-catenin signaling pathways by up-regulating miR-34a.敲低长链非编码 RNA HOTAIR 通过上调 miR-34a 抑制 PI3K/Akt 和 Wnt/β-catenin 信号通路抑制胃癌细胞顺铂耐药。
Int J Biol Macromol. 2018 Feb;107(Pt B):2620-2629. doi: 10.1016/j.ijbiomac.2017.10.154. Epub 2017 Oct 26.
10
Long Noncoding RNA H19-Derived miR-675 Enhances Proliferation and Invasion via RUNX1 in Gastric Cancer Cells.长链非编码RNA H19衍生的miR-675通过RUNX1促进胃癌细胞的增殖和侵袭。
Oncol Res. 2016;23(3):99-107. doi: 10.3727/096504015X14496932933575.

引用本文的文献

1
MiR-491-5p Targets B4GalT5 to Alleviate Airway Inflammation and Remodeling in Asthma by Regulating Pulmonary Oxidative Stress.微小RNA-491-5p通过调控肺部氧化应激靶向β-1,4-半乳糖基转移酶5减轻哮喘气道炎症和重塑
J Inflamm Res. 2025 Aug 25;18:11627-11644. doi: 10.2147/JIR.S544437. eCollection 2025.
2
GWAS study of myelosuppression among NSCLC patients receiving platinum-based combination chemotherapy.接受铂类联合化疗的非小细胞肺癌患者骨髓抑制的全基因组关联研究。
Acta Biochim Biophys Sin (Shanghai). 2025 Apr 28;57(8):1281-1291. doi: 10.3724/abbs.2025013.
3
Targeting miR-103a-3p/IGFBP5 axis: a potential therapeutic strategy for gastric cancer progression.

本文引用的文献

1
Molecular Signaling in Tumorigenesis of Gastric Cancer.胃癌发生中的分子信号传导
Iran Biomed J. 2018 Jul;22(4):217-30. doi: 10.22034/ibj.22.4.217. Epub 2018 Apr 30.
2
Inhibition of cell migration and invasion by miR‑29a‑3p in a colorectal cancer cell line through suppression of CDC42BPA mRNA expression.miR-29a-3p 通过抑制 CDC42BPA mRNA 表达抑制结直肠癌细胞系的迁移和侵袭。
Oncol Rep. 2017 Dec;38(6):3554-3566. doi: 10.3892/or.2017.6037. Epub 2017 Oct 16.
3
p53 target miR-29c-3p suppresses colon cancer cell invasion and migration through inhibition of PHLDB2.
靶向miR-103a-3p/IGFBP5轴:一种针对胃癌进展的潜在治疗策略。
Discov Oncol. 2025 Apr 22;16(1):591. doi: 10.1007/s12672-025-02390-w.
4
NOTCH3 promotes malignant progression of bladder cancer by directly regulating SPP1 and activating PI3K/AKT pathway.NOTCH3 通过直接调控 SPP1 和激活 PI3K/AKT 通路促进膀胱癌的恶性进展。
Cell Death Dis. 2024 Nov 18;15(11):840. doi: 10.1038/s41419-024-07241-0.
5
Unraveling the regulatory cell death pathways in gastric cancer: a multi-omics study.解析胃癌中的调节性细胞死亡途径:一项多组学研究。
Front Pharmacol. 2024 Sep 9;15:1447970. doi: 10.3389/fphar.2024.1447970. eCollection 2024.
6
Exploiting branched-chain amino acid metabolism and NOTCH3 expression to predict and target colorectal cancer progression.利用支链氨基酸代谢和 NOTCH3 表达来预测和靶向结直肠癌进展。
Front Immunol. 2024 Sep 2;15:1430352. doi: 10.3389/fimmu.2024.1430352. eCollection 2024.
7
Glycerophosphoinositol modulates FGA and NOTCH3 in exercise-induced muscle adaptation and colon cancer progression.甘油磷酸肌醇在运动诱导的肌肉适应和结肠癌进展中调节FGA和NOTCH3。
Front Pharmacol. 2024 Jul 26;15:1430400. doi: 10.3389/fphar.2024.1430400. eCollection 2024.
8
THBS2 promotes gastric cancer progression and stemness via the Notch signaling pathway.THBS2通过Notch信号通路促进胃癌进展和干性。
Am J Cancer Res. 2024 Jul 15;14(7):3433-3450. doi: 10.62347/UXWK4038. eCollection 2024.
9
MicroRNA-875-5p inhibits the growth and metastasis of cervical cancer cells by promoting autophagy and apoptosis and inhibiting the epithelial-mesenchymal transition.微小RNA-875-5p通过促进自噬和凋亡以及抑制上皮-间质转化来抑制宫颈癌细胞的生长和转移。
Front Oncol. 2024 May 10;14:1361721. doi: 10.3389/fonc.2024.1361721. eCollection 2024.
10
Depletion of PHLDB2 Suppresses Epithelial-Mesenchymal Transition and Enhances Anti-Tumor Immunity in Head and Neck Squamous Cell Carcinoma.PHLDB2 耗竭抑制头颈部鳞状细胞癌中的上皮-间充质转化并增强抗肿瘤免疫。
Biomolecules. 2024 Feb 17;14(2):232. doi: 10.3390/biom14020232.
p53靶向的miR-29c-3p通过抑制PHLDB2抑制结肠癌细胞的侵袭和迁移。
Biochem Biophys Res Commun. 2017 May 20;487(1):90-95. doi: 10.1016/j.bbrc.2017.04.023. Epub 2017 Apr 7.
4
Hsa-miR-875-5p exerts tumor suppressor function through down-regulation of EGFR in colorectal carcinoma (CRC).人源微小RNA-875-5p通过下调表皮生长因子受体(EGFR)在结直肠癌(CRC)中发挥肿瘤抑制功能。
Oncotarget. 2016 Jul 5;7(27):42225-42240. doi: 10.18632/oncotarget.9944.
5
MicroRNAs-491-5p suppresses cell proliferation and invasion by inhibiting IGF2BP1 in non-small cell lung cancer.微小RNA-491-5p通过抑制非小细胞肺癌中的IGF2BP1来抑制细胞增殖和侵袭。
Am J Transl Res. 2016 Feb 15;8(2):485-95. eCollection 2016.
6
Notch signaling: an emerging therapeutic target for cancer treatment.Notch信号通路:癌症治疗中一个新兴的治疗靶点。
Cancer Lett. 2015 Dec 1;369(1):20-7. doi: 10.1016/j.canlet.2015.07.048. Epub 2015 Sep 1.
7
The reciprocal regulation loop of Notch2 pathway and miR-23b in controlling gastric carcinogenesis.Notch2信号通路与miR-23b在调控胃癌发生中的相互调节环路
Oncotarget. 2015 Jul 20;6(20):18012-26. doi: 10.18632/oncotarget.4000.
8
MicroRNA-491-5p suppresses cervical cancer cell growth by targeting hTERT.微小RNA-491-5p通过靶向端粒酶逆转录酶抑制宫颈癌细胞生长。
Oncol Rep. 2015 Aug;34(2):979-86. doi: 10.3892/or.2015.4013. Epub 2015 May 28.
9
Activation of nuclear PTEN by inhibition of Notch signaling induces G2/M cell cycle arrest in gastric cancer.抑制 Notch 信号通路激活核 PTEN 诱导胃癌细胞 G2/M 期周期阻滞。
Oncogene. 2016 Jan 14;35(2):251-60. doi: 10.1038/onc.2015.80. Epub 2015 Mar 30.
10
Notch4 promotes gastric cancer growth through activation of Wnt1/β-catenin signaling.Notch4通过激活Wnt1/β-连环蛋白信号通路促进胃癌生长。
Mol Cell Biochem. 2015 Mar;401(1-2):165-74. doi: 10.1007/s11010-014-2304-z. Epub 2014 Dec 16.