Lee Chan Gyu, Kim TaeEun, Hong Sungyoul, Chu Jongwan, Kang Ju Eun, Park Hee Geon, Choi Jun Young, Song Kyoung, Rha Sun Young, Lee Soohyeon, Choi Joon-Seok, Kim Sun Min, Jeong Hae Min, Shin Young Kee
Laboratory of Molecular Pathology and Cancer Genomics, College of Pharmacy, Seoul National University, Seoul, South Korea.
Genopharm Inc., Seoul, South Korea.
Front Pharmacol. 2021 Jan 8;11:608774. doi: 10.3389/fphar.2020.608774. eCollection 2020.
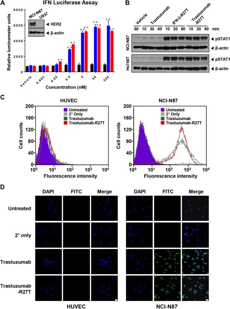
Type I interferon (IFN) has been approved as an anticancer agent to treat some malignancies. However, IFNs have a short half-life, systemic toxicity, and poor biophysical properties, which prevent it from being widely used for cancer therapy. This study aimed to construct recombinant IFN-β-1a mutein immunocytokines that comprise a human epidermal growth factor receptor 2 (HER2)-targeting antibody and IFN-β muteins with an additional glycosylation, which can overcome the limitation of the cytokine itself. Hence, the molecular design aims to 1) enhance productivity and biophysical properties by adding secondary glycosylation in IFN-β, 2) increase the therapeutic index of IFN-β therapy by preferential retention at the tumor by possessing high affinity for HER2-expressing cancer cells, and 3) improve the pharmacokinetics and, thus, the convenience of IFN-β administration. The yield of trastuzumab-IFN-β mutein was higher than that of trastuzumab-wild-type IFN-β in the mammalian cell culture system. Trastuzumab-IFN-β mutein showed similar IFN activity and HER2-targeting ability equivalent to that of IFN-β mutein and trastuzumab, respectively. Trastuzumab-IFN-β mutein directly inhibited the growth of HER2-positive gastric cancer cell lines and was more effective than trastuzumab or IFN-β mutein alone. Trastuzumab-IFN-β mutein and IFN-β mutein displayed enhanced immune cell-mediated cytotoxicity. Collectively, trastuzumab-IFN-β mutein may have indirect immune cell-mediated antitumor effects and direct cell growth inhibitory effects. Tumor-targeting effect of trastuzumab-IFN-β mutein was analyzed using fluorescence imaging. The accumulation of trastuzumab-IFN-β mutein was observed in HER2-positive tumors rather than other tissues except the liver. To evaluate the both direct tumor growth inhibition effect and indirect immune cell-mediated antitumor effect, we tested the effect of trastuzumab-IFN-β mutein in HER2-positive cancer xenograft models using nude mice or humanized mice. Trastuzumab-IFN-β mutein could significantly enhance tumor regression when compared with trastuzumab or IFN-β mutein. In addition, an increase in tumor-infiltrating lymphocytes was observed in the trastuzumab-IFN-β mutein-treated group, implying that the tumor-targeting IFN-β may have an enhanced antitumor effect through increased immune response. Therefore, targeting IFN-β with an anti-HER2 monoclonal antibody makes the immunocytokine more potent than either agent alone. These novel findings suggest that trastuzumab-IFN-β mutein merits clinical evaluation as a new candidate of anticancer therapeutics.
I型干扰素(IFN)已被批准作为一种抗癌药物用于治疗某些恶性肿瘤。然而,IFN半衰期短、具有全身毒性且生物物理性质不佳,这使其无法广泛应用于癌症治疗。本研究旨在构建重组IFN-β-1a突变体免疫细胞因子,其包含靶向人表皮生长因子受体2(HER2)的抗体和具有额外糖基化的IFN-β突变体,以克服细胞因子本身的局限性。因此,分子设计旨在:1)通过在IFN-β中添加二级糖基化来提高产量和生物物理性质;2)通过对表达HER2的癌细胞具有高亲和力而优先保留在肿瘤部位,从而提高IFN-β治疗的治疗指数;3)改善药代动力学,进而提高IFN-β给药的便利性。在哺乳动物细胞培养系统中,曲妥珠单抗-IFN-β突变体的产量高于曲妥珠单抗-野生型IFN-β。曲妥珠单抗-IFN-β突变体分别表现出与IFN-β突变体和曲妥珠单抗相似的IFN活性和HER2靶向能力。曲妥珠单抗-IFN-β突变体直接抑制HER2阳性胃癌细胞系的生长,且比单独使用曲妥珠单抗或IFN-β突变体更有效。曲妥珠单抗-IFN-β突变体和IFN-β突变体表现出增强的免疫细胞介导的细胞毒性。总体而言,曲妥珠单抗-IFN-β突变体可能具有间接的免疫细胞介导的抗肿瘤作用和直接的细胞生长抑制作用。使用荧光成像分析了曲妥珠单抗-IFN-β突变体的肿瘤靶向作用。在HER2阳性肿瘤中观察到曲妥珠单抗-IFN-β突变体的蓄积,而在除肝脏外的其他组织中未观察到。为了评估直接的肿瘤生长抑制作用和间接的免疫细胞介导的抗肿瘤作用,我们在使用裸鼠或人源化小鼠的HER2阳性癌异种移植模型中测试了曲妥珠单抗-IFN-β突变体的作用。与曲妥珠单抗或IFN-β突变体相比,曲妥珠单抗-IFN-β突变体可显著增强肿瘤消退。此外,在曲妥珠单抗-IFN-β突变体治疗组中观察到肿瘤浸润淋巴细胞增加,这意味着靶向肿瘤的IFN-β可能通过增强免疫反应而具有更强的抗肿瘤作用。因此,用抗HER2单克隆抗体靶向IFN-β可使免疫细胞因子比单独使用任何一种药物更有效。这些新发现表明,曲妥珠单抗-IFN-β突变体作为一种新的抗癌治疗候选药物值得进行临床评估。