• 文献检索
  • 文档翻译
  • 深度研究
  • 学术资讯
  • Suppr Zotero 插件Zotero 插件
  • 邀请有礼
  • 套餐&价格
  • 历史记录
应用&插件
Suppr Zotero 插件Zotero 插件浏览器插件Mac 客户端Windows 客户端微信小程序
定价
高级版会员购买积分包购买API积分包
服务
文献检索文档翻译深度研究API 文档MCP 服务
关于我们
关于 Suppr公司介绍联系我们用户协议隐私条款
关注我们

Suppr 超能文献

核心技术专利:CN118964589B侵权必究
粤ICP备2023148730 号-1Suppr @ 2026

文献检索

告别复杂PubMed语法,用中文像聊天一样搜索,搜遍4000万医学文献。AI智能推荐,让科研检索更轻松。

立即免费搜索

文件翻译

保留排版,准确专业,支持PDF/Word/PPT等文件格式,支持 12+语言互译。

免费翻译文档

深度研究

AI帮你快速写综述,25分钟生成高质量综述,智能提取关键信息,辅助科研写作。

立即免费体验

双极细胞和水平细胞突起的螺旋状聚集,用于猴和鼠视网膜感光细胞的布线。

Helical Fasciculation of Bipolar and Horizontal Cell Neurites for Wiring With Photoreceptors in Macaque and Mouse Retinas.

机构信息

Department of Biology, Hyogo College of Medicine, Mukogawa, Nishinomiya, Hyogo, Japan.

Studio EM-Retina, Satonaka, Nishinomiya, Hyogo, Japan.

出版信息

Invest Ophthalmol Vis Sci. 2021 Jan 4;62(1):31. doi: 10.1167/iovs.62.1.31.

DOI:10.1167/iovs.62.1.31
PMID:33507230
原文链接:https://pmc.ncbi.nlm.nih.gov/articles/PMC7846946/
Abstract

PURPOSE

The three-dimensional configurations of rod and cone bipolar cell (BC) dendrites and horizontal cell (HC) processes outside rod and cone synaptic terminals have not been fully elucidated. We reveal how these neurites are mutually arranged to coordinate formation and maintenance of the postsynaptic complex of ribbon synapses in mouse and monkey retinas.

METHODS

Serial section transmission electron microscopy was utilized to reconstruct BC and HC neurites in macaque monkey and mouse, including metabotropic glutamate receptor 6 (mGluR6)-knockout mice.

RESULTS

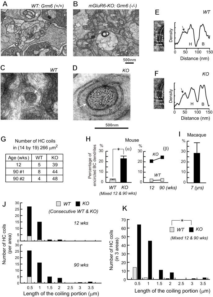
Starting from sporadically distributed branching points, rod BC and HC neurites (B and H, respectively) took specific paths to rod spherules by gradually adjusting their mutual positions, which resulted in a closed alternating pattern of H‒B‒H‒B neurites at the rod spherule aperture. This order corresponded to the array of elements constituting the postsynaptic complex of ribbon synapses. We identified novel helical coils of HC processes surrounding the rod BC dendrite in both mouse and macaque retinas, and these structures occurred more frequently in mGluR6-knockout than wild-type mouse retinas. Horizontal cell processes also formed hook-like protrusions that encircled cone BC and HC neurites below the cone pedicles in the macaque retina.

CONCLUSIONS

Bipolar and horizontal cell neurites take specific paths to adjust their mutual positions at the rod spherule aperture. Some HC processes are helically coiled around rod BC dendrites or form hook-like protrusions around cone BC dendrites and HC processes. Loss of mGluR6 signaling may be one factor promoting unbalanced neurite growth and compensatory neurite coiling.

摘要

目的

杆状和锥状双极细胞(BC)树突和水平细胞(HC)突起在杆状和锥状突触末端外的三维构型尚未完全阐明。我们揭示了这些神经突是如何相互排列的,以协调在小鼠和猴视网膜中的带状突触的突触后复合物的形成和维持。

方法

利用连续切片透射电子显微镜重建了猕猴和小鼠(包括代谢型谷氨酸受体 6(mGluR6)-敲除小鼠)的 BC 和 HC 神经突。

结果

从分散的分支点开始,杆状 BC 和 HC 神经突(分别为 B 和 H)通过逐渐调整它们的相互位置,采取特定的路径到达杆状小球,导致在杆状小球开口处 H-B-H-B 神经突的封闭交替模式。这种顺序与构成带状突触的突触后复合物的元素排列相对应。我们在小鼠和猕猴的视网膜中都发现了 HC 突起围绕杆状 BC 树突的新颖的螺旋线圈,并且这些结构在 mGluR6 敲除小鼠的视网膜中比野生型小鼠的视网膜中更频繁地发生。水平细胞突起也形成钩状突起,围绕在锥体小球下方的锥体 BC 和 HC 神经突周围。

结论

双极和水平细胞神经突采取特定的路径来调整它们在杆状小球开口处的相互位置。一些 HC 突起围绕杆状 BC 树突螺旋缠绕,或围绕锥体 BC 树突和 HC 突起形成钩状突起。mGluR6 信号的缺失可能是促进神经突生长不平衡和代偿性神经突缠绕的一个因素。

https://cdn.ncbi.nlm.nih.gov/pmc/blobs/3af7/7846946/282f973905c6/iovs-62-1-31-f006.jpg
https://cdn.ncbi.nlm.nih.gov/pmc/blobs/3af7/7846946/b6d9ef753d2c/iovs-62-1-31-f001.jpg
https://cdn.ncbi.nlm.nih.gov/pmc/blobs/3af7/7846946/d11a508fbaf7/iovs-62-1-31-f002.jpg
https://cdn.ncbi.nlm.nih.gov/pmc/blobs/3af7/7846946/de91931f5825/iovs-62-1-31-f003.jpg
https://cdn.ncbi.nlm.nih.gov/pmc/blobs/3af7/7846946/1d758e3c8953/iovs-62-1-31-f004.jpg
https://cdn.ncbi.nlm.nih.gov/pmc/blobs/3af7/7846946/bc1a0c00076d/iovs-62-1-31-f005.jpg
https://cdn.ncbi.nlm.nih.gov/pmc/blobs/3af7/7846946/282f973905c6/iovs-62-1-31-f006.jpg
https://cdn.ncbi.nlm.nih.gov/pmc/blobs/3af7/7846946/b6d9ef753d2c/iovs-62-1-31-f001.jpg
https://cdn.ncbi.nlm.nih.gov/pmc/blobs/3af7/7846946/d11a508fbaf7/iovs-62-1-31-f002.jpg
https://cdn.ncbi.nlm.nih.gov/pmc/blobs/3af7/7846946/de91931f5825/iovs-62-1-31-f003.jpg
https://cdn.ncbi.nlm.nih.gov/pmc/blobs/3af7/7846946/1d758e3c8953/iovs-62-1-31-f004.jpg
https://cdn.ncbi.nlm.nih.gov/pmc/blobs/3af7/7846946/bc1a0c00076d/iovs-62-1-31-f005.jpg
https://cdn.ncbi.nlm.nih.gov/pmc/blobs/3af7/7846946/282f973905c6/iovs-62-1-31-f006.jpg

相似文献

1
Helical Fasciculation of Bipolar and Horizontal Cell Neurites for Wiring With Photoreceptors in Macaque and Mouse Retinas.双极细胞和水平细胞突起的螺旋状聚集,用于猴和鼠视网膜感光细胞的布线。
Invest Ophthalmol Vis Sci. 2021 Jan 4;62(1):31. doi: 10.1167/iovs.62.1.31.
2
Rod bipolar cells and horizontal cells form displaced synaptic contacts with rods in the outer nuclear layer of the nob2 retina.视杆双极细胞和水平细胞在nob2视网膜的外核层与视杆形成移位突触连接。
J Comp Neurol. 2007 Jan 10;500(2):286-98. doi: 10.1002/cne.21188.
3
Multiple Invagination Patterns and Synaptic Efficacy in Primate and Mouse Rod Synaptic Terminals.灵长类动物和小鼠视杆突触末梢的多种内陷模式和突触效能。
Invest Ophthalmol Vis Sci. 2022 Jul 8;63(8):11. doi: 10.1167/iovs.63.8.11.
4
Retraction and remodeling of rod spherules are early events following experimental retinal detachment: an ultrastructural study using serial sections.实验性视网膜脱离后杆状小体的退缩和重塑是早期事件:一项使用连续切片的超微结构研究。
Mol Vis. 2009;15:10-25. Epub 2009 Jan 9.
5
A novel connection between rods and ON cone bipolar cells revealed by ectopic metabotropic glutamate receptor 7 (mGluR7) in mGluR6-deficient mouse retinas.在代谢型谷氨酸受体6(mGluR6)缺陷型小鼠视网膜中,异位代谢型谷氨酸受体7(mGluR7)揭示了视杆细胞与ON型视锥双极细胞之间的一种新型联系。
J Neurosci. 2007 Jun 6;27(23):6261-7. doi: 10.1523/JNEUROSCI.5646-06.2007.
6
Type 3a and type 3b OFF cone bipolar cells provide for the alternative rod pathway in the mouse retina.3a型和3b型离锥双极细胞构成了小鼠视网膜中的另一条视杆通路。
J Comp Neurol. 2007 Jun 20;502(6):1123-37. doi: 10.1002/cne.21367.
7
Organization of the outer plexiform layer of the primate retina: electron microscopy of Golgi-impregnated cells.灵长类动物视网膜外丛状层的组织:高尔基染色细胞的电子显微镜观察。
Philos Trans R Soc Lond B Biol Sci. 1970 May 7;258(823):261-83. doi: 10.1098/rstb.1970.0036.
8
Effects of mGluR6-deficiency on photoreceptor ribbon synapse formation: comparison of electron microscopic analysis of serial sections with random sections.代谢型谷氨酸受体6缺陷对视锥细胞带状突触形成的影响:连续切片与随机切片的电子显微镜分析比较
Vis Neurosci. 2014 Jan;31(1):39-46. doi: 10.1017/S0952523813000473.
9
Spatiotemporal regulation of ATP and Ca2+ dynamics in vertebrate rod and cone ribbon synapses.脊椎动物视杆和视锥带状突触中ATP和Ca2+动力学的时空调节
Mol Vis. 2007 Jun 15;13:887-919.
10
Immunocytochemical evidence that rod-connected horizontal cell axon terminals remodel in response to experimental retinal detachment in the cat.免疫细胞化学证据表明,在猫中,杆状连接的水平细胞轴突终末会因实验性视网膜脱离而发生重塑。
Mol Vis. 2006 Dec 24;12:1674-86.

引用本文的文献

1
Dye coupling of horizontal cells in the primate retina.灵长类视网膜中水平细胞的染料偶联
Front Ophthalmol (Lausanne). 2023 Nov 16;3:1173706. doi: 10.3389/fopht.2023.1173706. eCollection 2023.
2
Invaginating Structures in Synapses - Perspective.突触中的内陷结构——综述
Front Synaptic Neurosci. 2021 May 24;13:685052. doi: 10.3389/fnsyn.2021.685052. eCollection 2021.

本文引用的文献

1
C1q Regulates Horizontal Cell Neurite Confinement in the Outer Retina.C1q 调控外网状层水平细胞神经突的限制。
Front Neural Circuits. 2020 Oct 16;14:583391. doi: 10.3389/fncir.2020.583391. eCollection 2020.
2
Rod Bipolar Cells Require Horizontal Cells for Invagination Into the Terminals of Rod Photoreceptors.视杆双极细胞需要水平细胞才能内陷至视杆光感受器的终末。
Front Cell Neurosci. 2019 Sep 18;13:423. doi: 10.3389/fncel.2019.00423. eCollection 2019.
3
Molecular mechanisms underlying selective synapse formation of vertebrate retinal photoreceptor cells.
脊椎动物视网膜光感受器细胞选择性突触形成的分子机制。
Cell Mol Life Sci. 2020 Apr;77(7):1251-1266. doi: 10.1007/s00018-019-03324-w. Epub 2019 Oct 4.
4
Transsynaptic Binding of Orphan Receptor GPR179 to Dystroglycan-Pikachurin Complex Is Essential for the Synaptic Organization of Photoreceptors.孤儿受体 GPR179 与肌营养不良蛋白-Pikachurin 复合物的突触前结合对于光感受器的突触组织是必不可少的。
Cell Rep. 2018 Oct 2;25(1):130-145.e5. doi: 10.1016/j.celrep.2018.08.068.
5
Synaptic adhesion protein ELFN1 is a selective allosteric modulator of group III metabotropic glutamate receptors .突触黏附蛋白 ELFN1 是选择性别构调节剂的第三组代谢型谷氨酸受体。
Proc Natl Acad Sci U S A. 2018 May 8;115(19):5022-5027. doi: 10.1073/pnas.1722498115. Epub 2018 Apr 23.
6
Synapse maintenance and restoration in the retina by NGL2.NGL2 对视网膜中突触的维持和修复。
Elife. 2018 Mar 19;7:e30388. doi: 10.7554/eLife.30388.
7
The TRPM1 Channel Is Required for Development of the Rod ON Bipolar Cell-AII Amacrine Cell Pathway in the Retinal Circuit.视网膜回路中视杆ON双极细胞-AII无长突细胞通路的发育需要TRPM1通道。
J Neurosci. 2017 Oct 11;37(41):9889-9900. doi: 10.1523/JNEUROSCI.0824-17.2017. Epub 2017 Sep 12.
8
The Transduction Cascade in Retinal ON-Bipolar Cells: Signal Processing and Disease.视网膜 ON-双极细胞中的转导级联:信号处理与疾病
Annu Rev Vis Sci. 2017 Sep 15;3:25-51. doi: 10.1146/annurev-vision-102016-061338. Epub 2017 Jul 17.
9
ON Bipolar Cells in Macaque Retina: Type-Specific Synaptic Connectivity with Special Reference to OFF Counterparts.猕猴视网膜中的双极细胞:与 OFF 双极细胞特别相关的类型特异性突触连接
Front Neuroanat. 2016 Oct 27;10:104. doi: 10.3389/fnana.2016.00104. eCollection 2016.
10
OFF bipolar cells in macaque retina: type-specific connectivity in the outer and inner synaptic layers.猕猴视网膜中的OFF双极细胞:外突触层和内突触层的类型特异性连接
Front Neuroanat. 2015 Oct 6;9:122. doi: 10.3389/fnana.2015.00122. eCollection 2015.