Suppr超能文献

丹皮酚通过将 HMGB1 局限在核内来减轻炎症。

Paeonol attenuates inflammation by confining HMGB1 to the nucleus.

机构信息

School of Chemical Biology and Biotechnology, Peking University Shenzhen Graduate School, Shenzhen, China.

Research Center of Integrative Medicine, School Basic Medical Sciences, University of Chinese Medicine, Guangzhou, China.

出版信息

J Cell Mol Med. 2021 Mar;25(6):2885-2899. doi: 10.1111/jcmm.16319. Epub 2021 Feb 3.

Abstract

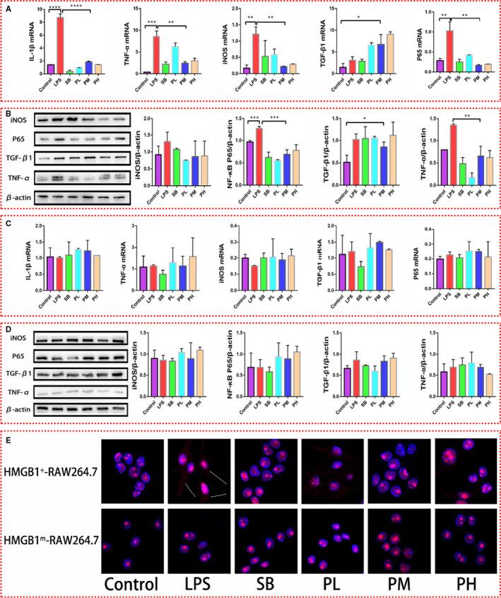
Inflammation is a biological process that exists in a large number of diseases. If the magnitude or duration of inflammation becomes uncontrolled, inflammation may cause pathological damage to the host. HMGB1 and NF-κB have been shown to play pivotal roles in inflammation-related diseases. New drugs aimed at inhibiting HMGB1 expression have become a key research focus. In the present study, we showed that paeonol (Pae), the main active component of Paeonia suffruticosa, decreases the expression of inflammatory cytokines and inhibits the translocation of HMGB1 induced by lipopolysaccharide (LPS). By constructing HMGB1-overexpressing (HMGB1 ) and HMGB1-mutant (HMGB1 ) RAW264.7 cells, we found that the nuclear HMGB1 could induce an LPS-tolerant state in RAW264.7 cells and that paeonol had no influence on the expression of inflammatory cytokines in HMGB1 RAW264.7 cells. In addition, the anti-inflammatory property of paeonol was lost in HMGB1 conditional knockout mice, indicating that HMGB1 is a target of paeonol and a mediator through which paeonol exerts its anti-inflammatory function. Additionally, we also found that HMGB1 and P50 competitively bound with P65, thus inactivating the NF-κB pathway. Our research confirmed the anti-inflammation property of paeonol and suggests that inhibiting the translocation of HMGB1 could be a new strategy for treating inflammation.

摘要

炎症是存在于大量疾病中的一种生物学过程。如果炎症的程度或持续时间变得不受控制,炎症可能会对宿主造成病理性损伤。高迁移率族蛋白 B1(HMGB1)和核因子-κB(NF-κB)已被证明在炎症相关疾病中发挥关键作用。旨在抑制 HMGB1 表达的新药已成为一个关键的研究焦点。在本研究中,我们表明丹皮酚(Pae),牡丹皮的主要活性成分,可降低炎症细胞因子的表达,并抑制脂多糖(LPS)诱导的 HMGB1 易位。通过构建 HMGB1 过表达(HMGB1 )和 HMGB1 突变(HMGB1 )RAW264.7 细胞,我们发现核 HMGB1 可诱导 RAW264.7 细胞产生 LPS 耐受状态,而丹皮酚对 HMGB1 RAW264.7 细胞中炎症细胞因子的表达没有影响。此外,丹皮酚在 HMGB1 条件性敲除小鼠中的抗炎作用丧失,表明 HMGB1 是丹皮酚的靶点,也是丹皮酚发挥抗炎作用的中介。此外,我们还发现 HMGB1 和 P50 与 P65 竞争结合,从而使 NF-κB 途径失活。我们的研究证实了丹皮酚的抗炎特性,并表明抑制 HMGB1 的易位可能是治疗炎症的一种新策略。

https://cdn.ncbi.nlm.nih.gov/pmc/blobs/e63e/7957162/75be6079fc9c/JCMM-25-2885-g008.jpg

文献检索

告别复杂PubMed语法,用中文像聊天一样搜索,搜遍4000万医学文献。AI智能推荐,让科研检索更轻松。

立即免费搜索

文件翻译

保留排版,准确专业,支持PDF/Word/PPT等文件格式,支持 12+语言互译。

免费翻译文档

深度研究

AI帮你快速写综述,25分钟生成高质量综述,智能提取关键信息,辅助科研写作。

立即免费体验