• 文献检索
  • 文档翻译
  • 深度研究
  • 学术资讯
  • Suppr Zotero 插件Zotero 插件
  • 邀请有礼
  • 套餐&价格
  • 历史记录
应用&插件
Suppr Zotero 插件Zotero 插件浏览器插件Mac 客户端Windows 客户端微信小程序
定价
高级版会员购买积分包购买API积分包
服务
文献检索文档翻译深度研究API 文档MCP 服务
关于我们
关于 Suppr公司介绍联系我们用户协议隐私条款
关注我们

Suppr 超能文献

核心技术专利:CN118964589B侵权必究
粤ICP备2023148730 号-1Suppr @ 2026

文献检索

告别复杂PubMed语法,用中文像聊天一样搜索,搜遍4000万医学文献。AI智能推荐,让科研检索更轻松。

立即免费搜索

文件翻译

保留排版,准确专业,支持PDF/Word/PPT等文件格式,支持 12+语言互译。

免费翻译文档

深度研究

AI帮你快速写综述,25分钟生成高质量综述,智能提取关键信息,辅助科研写作。

立即免费体验

申德安片在帕金森病模型中的神经保护作用。

Neuroprotective effects of Shende'an tablet in the Parkinson's disease model.

作者信息

Sheng Xiaoyan, Yang Shuiyuan, Wen Xiaomin, Zhang Xin, Ye Yongfeng, Zhao Peng, Zang Limin, Peng Kang, Du Enming, Li Sai

机构信息

Nursing Department, Integrated Hospital of Traditional Chinese Medicine, Southern Medical University, Guangzhou, 510315, Guangdong, China.

Department of Pharmacy, Guangdong Second Provincial General Hospital, Guangzhou, 510317, Guangdong, China.

出版信息

Chin Med. 2021 Feb 6;16(1):18. doi: 10.1186/s13020-021-00429-y.

DOI:10.1186/s13020-021-00429-y
PMID:33549148
原文链接:https://pmc.ncbi.nlm.nih.gov/articles/PMC7866695/
Abstract

BACKGROUND

Shende'an tablet (SDA) is a newly capsuled Chinese herbal formula derived from the Chinese traditional medicine Zhengan Xifeng Decoction which is approved for the treatment of neurasthenia and insomnia in China. This study aimed to investigate the neuroprotective effects of SDA against Parkinson's disease (PD) in vitro and in vivo.

METHODS

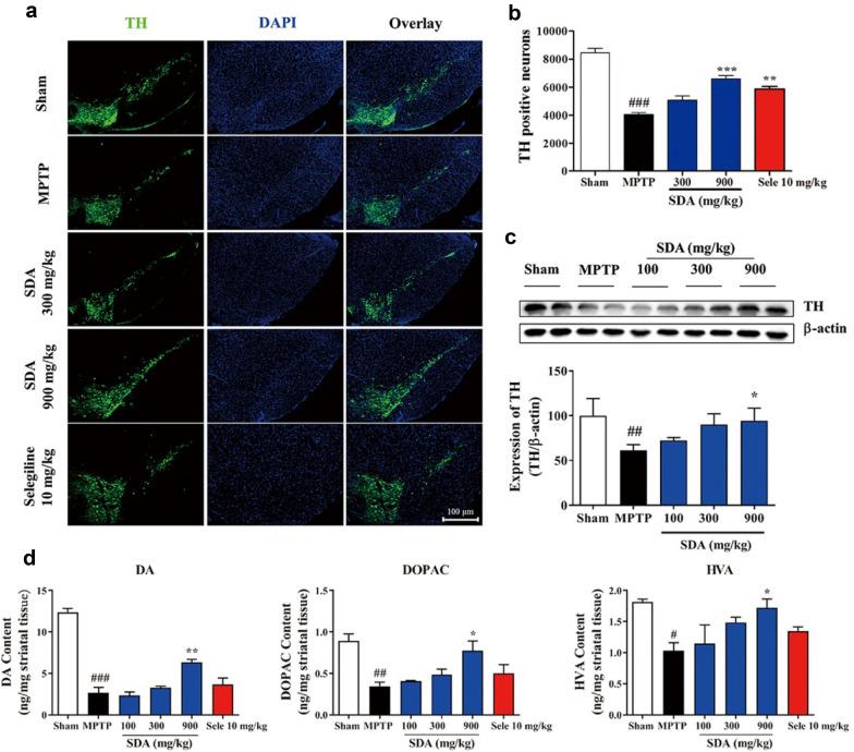
In the present work, the neuroprotective effects and mechanism of SDA were evaluated in the cellular PD model. Male C57BL/6J mice were subject to a partial MPTP lesion alongside treatment with SDA. Behavioural test and tyrosine-hydroxylase immunohistochemistry were used to evaluate nigrostriatal tract integrity. HPLC analysis and Western blotting were used to assess the effect of SDA on dopamine metabolism and the expression of HO-1, PGC-1α and Nrf2, respectively.

RESULTS

Our results demonstrated that SDA had neuroprotective effect in dopaminergic PC12 cells with 6-OHDA lesion. It had also displayed efficient dopaminergic neuronal protection and motor behavior alleviation properties in MPTP-induced PD mice. In the PC12 cells and MPTP-induced Parkinson's disease animal models, SDA was highly efficacious in α-synuclein clearance associated with the activation of PGC-1α/Nrf2 signal pathway.

CONCLUSIONS

SDA demonstrated potential as a future therapeutic modality in PD through protecting dopamine neurons and alleviating the motor symptoms, mediated by the activation of PGC-1α/Nrf2 signal pathway.

摘要

背景

神得安片(SDA)是一种新研制的胶囊剂型中药配方,源自中药镇肝熄风汤,在中国被批准用于治疗神经衰弱和失眠。本研究旨在探讨SDA在体外和体内对帕金森病(PD)的神经保护作用。

方法

在本研究中,在细胞性PD模型中评估了SDA的神经保护作用及其机制。雄性C57BL/6J小鼠接受部分MPTP损伤并同时用SDA治疗。采用行为测试和酪氨酸羟化酶免疫组织化学法评估黑质纹状体通路的完整性。分别用高效液相色谱分析和蛋白质印迹法评估SDA对多巴胺代谢以及HO-1、PGC-1α和Nrf2表达的影响。

结果

我们的结果表明,SDA对6-OHDA损伤的多巴胺能PC12细胞具有神经保护作用。在MPTP诱导的PD小鼠中,它还表现出有效的多巴胺能神经元保护和运动行为改善特性。在PC12细胞和MPTP诱导的帕金森病动物模型中,SDA在与PGC-1α/Nrf2信号通路激活相关的α-突触核蛋白清除方面非常有效。

结论

SDA通过激活PGC-1α/Nrf2信号通路保护多巴胺神经元并减轻运动症状,显示出作为未来PD治疗方式的潜力。

https://cdn.ncbi.nlm.nih.gov/pmc/blobs/e3ad/7866695/1b61d31731cb/13020_2021_429_Fig6_HTML.jpg
https://cdn.ncbi.nlm.nih.gov/pmc/blobs/e3ad/7866695/c7f1f84ad80d/13020_2021_429_Fig1_HTML.jpg
https://cdn.ncbi.nlm.nih.gov/pmc/blobs/e3ad/7866695/2e5061a7536a/13020_2021_429_Fig2_HTML.jpg
https://cdn.ncbi.nlm.nih.gov/pmc/blobs/e3ad/7866695/90ed5a890685/13020_2021_429_Fig3_HTML.jpg
https://cdn.ncbi.nlm.nih.gov/pmc/blobs/e3ad/7866695/6917b59f703d/13020_2021_429_Fig4_HTML.jpg
https://cdn.ncbi.nlm.nih.gov/pmc/blobs/e3ad/7866695/a5f2c7ce6cc1/13020_2021_429_Fig5_HTML.jpg
https://cdn.ncbi.nlm.nih.gov/pmc/blobs/e3ad/7866695/1b61d31731cb/13020_2021_429_Fig6_HTML.jpg
https://cdn.ncbi.nlm.nih.gov/pmc/blobs/e3ad/7866695/c7f1f84ad80d/13020_2021_429_Fig1_HTML.jpg
https://cdn.ncbi.nlm.nih.gov/pmc/blobs/e3ad/7866695/2e5061a7536a/13020_2021_429_Fig2_HTML.jpg
https://cdn.ncbi.nlm.nih.gov/pmc/blobs/e3ad/7866695/90ed5a890685/13020_2021_429_Fig3_HTML.jpg
https://cdn.ncbi.nlm.nih.gov/pmc/blobs/e3ad/7866695/6917b59f703d/13020_2021_429_Fig4_HTML.jpg
https://cdn.ncbi.nlm.nih.gov/pmc/blobs/e3ad/7866695/a5f2c7ce6cc1/13020_2021_429_Fig5_HTML.jpg
https://cdn.ncbi.nlm.nih.gov/pmc/blobs/e3ad/7866695/1b61d31731cb/13020_2021_429_Fig6_HTML.jpg

相似文献

1
Neuroprotective effects of Shende'an tablet in the Parkinson's disease model.申德安片在帕金森病模型中的神经保护作用。
Chin Med. 2021 Feb 6;16(1):18. doi: 10.1186/s13020-021-00429-y.
2
Teaghrelin protected dopaminergic neurons in MPTP-induced Parkinson's disease animal model by promoting PINK1/Parkin-mediated mitophagy and AMPK/SIRT1/PGC1-α-mediated mitochondrial biogenesis.Teaghrelin 通过促进 PINK1/Parkin 介导的线粒体自噬和 AMPK/SIRT1/PGC1-α 介导的线粒体生物发生来保护 MPTP 诱导的帕金森病动物模型中的多巴胺能神经元。
Environ Toxicol. 2024 Jul;39(7):4022-4034. doi: 10.1002/tox.24275. Epub 2024 Apr 15.
3
Gintonin Mitigates MPTP-Induced Loss of Nigrostriatal Dopaminergic Neurons and Accumulation of α-Synuclein via the Nrf2/HO-1 Pathway.金雀异黄素通过 Nrf2/HO-1 通路减轻 MPTP 诱导的黑质纹状体多巴胺能神经元丢失和 α-突触核蛋白的积累。
Mol Neurobiol. 2019 Jan;56(1):39-55. doi: 10.1007/s12035-018-1020-1. Epub 2018 Apr 19.
4
Glial Nrf2 signaling mediates the neuroprotection exerted by Blume in Lrrk2-G2019S Parkinson's disease.胶质细胞 Nrf2 信号转导介导 Blume 在 Lrrk2-G2019S 帕金森病中的神经保护作用。
Elife. 2021 Nov 15;10:e73753. doi: 10.7554/eLife.73753.
5
The TLR4/NF-κB/NLRP3 and Nrf2/HO-1 pathways mediate the neuroprotective effects of alkaloids extracted from Uncaria rhynchophylla in Parkinson's disease.Toll样受体4/核因子κB/核苷酸结合寡聚化结构域样受体蛋白3和核因子E2相关因子2/血红素加氧酶-1信号通路介导钩藤生物碱对帕金森病的神经保护作用。
J Ethnopharmacol. 2024 Oct 28;333:118391. doi: 10.1016/j.jep.2024.118391. Epub 2024 May 24.
6
Neuroprotective effects of Tongtian oral liquid, a Traditional Chinese Medicine in the Parkinson's disease-induced zebrafish model.通天口服液对帕金森病诱导斑马鱼模型的神经保护作用。
Biomed Pharmacother. 2022 Apr;148:112706. doi: 10.1016/j.biopha.2022.112706. Epub 2022 Feb 10.
7
Squamosamide derivative FLZ protected dopaminergic neuron by activating Akt signaling pathway in 6-OHDA-induced in vivo and in vitro Parkinson's disease models.鳞酰胺衍生物 FLZ 通过激活 Akt 信号通路在 6-OHDA 诱导的体内和体外帕金森病模型中保护多巴胺能神经元。
Brain Res. 2014 Feb 14;1547:49-57. doi: 10.1016/j.brainres.2013.12.026. Epub 2013 Dec 30.
8
Systemically administered neuregulin-1β1 rescues nigral dopaminergic neurons via the ErbB4 receptor tyrosine kinase in MPTP mouse models of Parkinson's disease.在帕金森病的MPTP小鼠模型中,全身给药的神经调节蛋白-1β1通过ErbB4受体酪氨酸激酶挽救黑质多巴胺能神经元。
J Neurochem. 2015 May;133(4):590-7. doi: 10.1111/jnc.13026. Epub 2015 Jan 26.
9
Anti-apoptotic effect of modified Chunsimyeolda-tang, a traditional Korean herbal formula, on MPTP-induced neuronal cell death in a Parkinson's disease mouse model.韩国传统草药配方改良春四妙汤对帕金森病小鼠模型中MPTP诱导的神经元细胞死亡的抗凋亡作用
J Ethnopharmacol. 2015 Dec 24;176:336-44. doi: 10.1016/j.jep.2015.11.013. Epub 2015 Nov 23.
10
Pgc-1α overexpression downregulates Pitx3 and increases susceptibility to MPTP toxicity associated with decreased Bdnf.过表达 Pgc-1α 下调 Pitx3 并增加与 Bdnf 减少相关的 MPTP 毒性易感性。
PLoS One. 2012;7(11):e48925. doi: 10.1371/journal.pone.0048925. Epub 2012 Nov 7.

引用本文的文献

1
Correction: Neuroprotective effects of Shende'an tablet in the Parkinson's disease model.更正:申德安片对帕金森病模型的神经保护作用。
Chin Med. 2024 Aug 13;19(1):106. doi: 10.1186/s13020-024-00965-3.
2
Plausible Role of Mitochondrial DNA Copy Number in Neurodegeneration-a Need for Therapeutic Approach in Parkinson's Disease (PD).线粒体 DNA 拷贝数在神经退行性变中的可能作用——帕金森病 (PD) 治疗方法的需求。
Mol Neurobiol. 2023 Dec;60(12):6992-7008. doi: 10.1007/s12035-023-03500-x. Epub 2023 Jul 31.
3
Dopaminergic modulation by quercetin: In silico and in vivo evidence using Caenorhabditis elegans as a model.

本文引用的文献

1
Emerging novel approaches to drug research and diagnosis of Parkinson's disease.帕金森病药物研究与诊断的新兴新方法。
Acta Pharmacol Sin. 2020 Apr;41(4):439-441. doi: 10.1038/s41401-020-0369-7. Epub 2020 Mar 13.
2
Recent advances in dopaminergic strategies for the treatment of Parkinson's disease.多巴胺能策略治疗帕金森病的最新进展。
Acta Pharmacol Sin. 2020 Apr;41(4):471-482. doi: 10.1038/s41401-020-0365-y. Epub 2020 Feb 28.
3
Natural Products for the Treatment of Neurodegenerative Diseases.天然产物治疗神经退行性疾病。
槲皮素对多巴胺能系统的调节作用:利用秀丽隐杆线虫作为模型的体内和体外证据。
Chem Biol Interact. 2023 Sep 1;382:110610. doi: 10.1016/j.cbi.2023.110610. Epub 2023 Jun 20.
4
Pharmacological Modulation of Nrf2/HO-1 Signaling Pathway as a Therapeutic Target of Parkinson's Disease.Nrf2/HO-1信号通路的药理调节作为帕金森病的治疗靶点
Front Pharmacol. 2021 Nov 23;12:757161. doi: 10.3389/fphar.2021.757161. eCollection 2021.
Curr Med Chem. 2020;27(34):5790-5828. doi: 10.2174/0929867326666190527120614.
4
Therapeutic strategies for Parkinson disease: beyond dopaminergic drugs.帕金森病的治疗策略:超越多巴胺能药物
Nat Rev Drug Discov. 2018 Nov;17(11):804-822. doi: 10.1038/nrd.2018.136. Epub 2018 Sep 28.
5
Fucoidan Protects Dopaminergic Neurons by Enhancing the Mitochondrial Function in a Rotenone-induced Rat Model of Parkinson's Disease.岩藻依聚糖通过增强线粒体功能在鱼藤酮诱导的帕金森病大鼠模型中保护多巴胺能神经元。
Aging Dis. 2018 Aug 1;9(4):590-604. doi: 10.14336/AD.2017.0831. eCollection 2018 Aug.
6
Oxidative Stress in Parkinson's Disease: A Systematic Review and Meta-Analysis.帕金森病中的氧化应激:系统评价与荟萃分析
Front Mol Neurosci. 2018 Jul 5;11:236. doi: 10.3389/fnmol.2018.00236. eCollection 2018.
7
Damage to dopaminergic neurons by oxidative stress in Parkinson's disease (Review).氧化应激导致帕金森病多巴胺能神经元损伤(综述)。
Int J Mol Med. 2018 Apr;41(4):1817-1825. doi: 10.3892/ijmm.2018.3406. Epub 2018 Jan 19.
8
Proteinopathy, oxidative stress and mitochondrial dysfunction: cross talk in Alzheimer's disease and Parkinson's disease.蛋白质病、氧化应激与线粒体功能障碍:阿尔茨海默病和帕金森病中的相互作用
Drug Des Devel Ther. 2017 Mar 16;11:797-810. doi: 10.2147/DDDT.S130514. eCollection 2017.
9
Adult Conditional Knockout of PGC-1α Leads to Loss of Dopamine Neurons.成年条件性 PGC-1α 敲除导致多巴胺神经元丢失。
eNeuro. 2016 Sep 2;3(4). doi: 10.1523/ENEURO.0183-16.2016. eCollection 2016 Jul-Aug.
10
Mitochondrial dysfunction in Parkinson's disease.帕金森病中的线粒体功能障碍
J Neurochem. 2016 Oct;139 Suppl 1:216-231. doi: 10.1111/jnc.13731. Epub 2016 Aug 21.