Institut Curie, Université PSL, U932 INSERM, Integrative Analysis of T Cell Activation Team, 26 Rue d'Ulm, 75248 Paris CEDEX 05, France.
Institut Curie, Université PSL, U1143 INSERM, UMR3666 CNRS, Cellular and Chemical Biology Unit, Endocytic Trafficking and Intracellular Delivery Team, 75005 Paris, France.
Cells. 2021 Feb 9;10(2):359. doi: 10.3390/cells10020359.
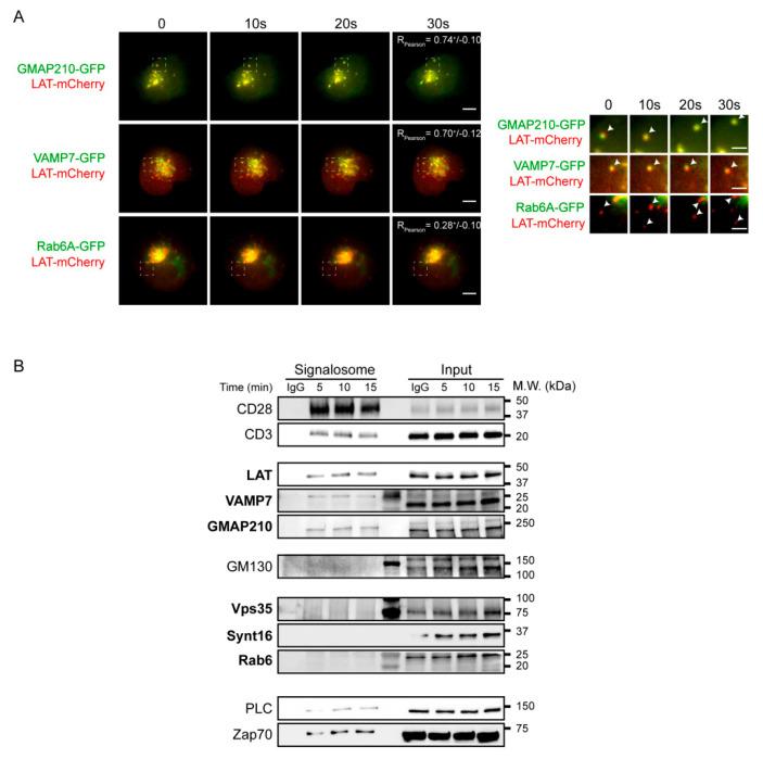
LAT is an important player of the signaling cascade induced by TCR activation. This adapter molecule is present at the plasma membrane of T lymphocytes and more abundantly in intracellular compartments. Upon T cell activation the intracellular pool of LAT is recruited to the immune synapse (IS). We previously described two pathways controlling LAT trafficking: retrograde transport from endosomes to the TGN, and anterograde traffic from the Golgi to the IS. We address the specific role of four proteins, the GTPase Rab6, the t-SNARE syntaxin-16, the v-SNARE VAMP7 and the golgin GMAP210, in each pathway. Using different methods (endocytosis and Golgi trap assays, confocal and TIRF microscopy, TCR-signalosome pull down) we show that syntaxin-16 is regulating the retrograde transport of LAT whereas VAMP7 is regulating the anterograde transport. Moreover, GMAP210 and Rab6, known to contribute to both pathways, are in our cellular context, specifically and respectively, involved in anterograde and retrograde transport of LAT. Altogether, our data describe how retrograde and anterograde pathways coordinate LAT enrichment at the IS and point to the Golgi as a central hub for the polarized recruitment of LAT to the IS. The role that this finely-tuned transport of signaling molecules plays in T-cell activation is discussed.
LAT 是 TCR 激活诱导的信号级联中的重要参与者。这种衔接分子存在于 T 淋巴细胞的质膜上,在细胞内隔室中更为丰富。T 细胞激活后,LAT 的细胞内池被募集到免疫突触 (IS)。我们之前描述了控制 LAT 运输的两条途径:从内体逆行运输到 TGN,以及从高尔基体顺行运输到 IS。我们研究了四种蛋白质在每条途径中的特定作用:GTPase Rab6、t-SNARE 突触融合蛋白 16、v-SNARE VAMP7 和 golgin GMAP210。我们使用不同的方法(内吞作用和高尔基体捕获测定、共聚焦和 TIRF 显微镜、TCR 信号小体下拉)表明,突触融合蛋白 16 调节 LAT 的逆行运输,而 VAMP7 调节顺行运输。此外,GMAP210 和 Rab6 已知参与这两条途径,在我们的细胞环境中,分别具体参与 LAT 的顺行和逆行运输。总之,我们的数据描述了逆行和顺行途径如何协调 LAT 在 IS 处的富集,并指出高尔基体是 LAT 向 IS 极化募集的中心枢纽。讨论了这种精细调节的信号分子运输在 T 细胞激活中的作用。