Suppr超能文献

LINC00461 通过靶向 microRNA-219-5p/环氧化酶-2 信号轴促进子宫内膜癌的生长和迁移。

LINC00461 Promoted Endometrial Carcinoma Growth and Migration by Targeting MicroRNA-219-5p/Cyclooxygenase-2 Signaling Axis.

机构信息

Department of Obstetrics & Gynecology, 85024Shengjing Hospital of China Medical University, Liaoning Province, PR China.

出版信息

Cell Transplant. 2021 Jan-Dec;30:963689721989616. doi: 10.1177/0963689721989616.

Abstract

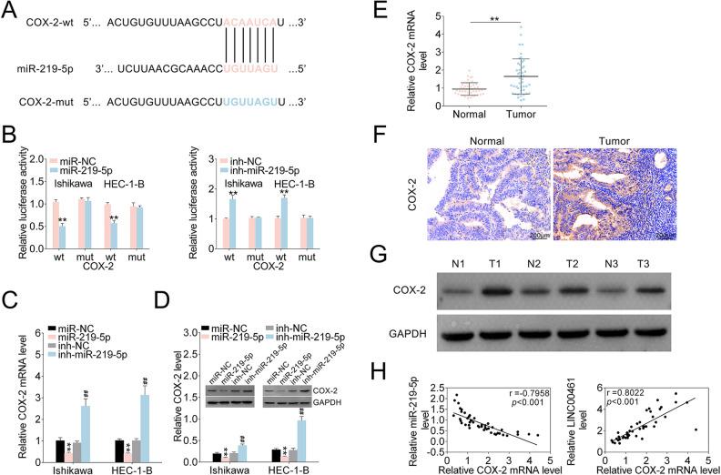
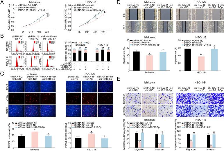
Endometrial carcinoma (EC) ranks as the most common female genital cancer in developed countries. Lately, more and more long noncoding RNAs (lncRNAs) have been identified as vital regulators in numerous physiological and pathological processes, including EC. However, the expression pattern and precise functions of different lncRNAs in EC remain unclear. In this study, we reported LINC00461 was upregulated in EC patient tissues and cell lines. In addition, LINC00461 knockdown could remarkably suppress cell proliferation, cell cycle progression, cell migration, and promote cell apoptosis in EC cells. We discovered LINC00461 could sponge microRNA-219-5p (miR-219-5p) and suppress its expression, thereby upregulating expression level of miR-219-5p's target, cyclooxygenase-2 (COX-2). animal models, LINC00461 knockdown inhibited tumor growth by increasing miR-219-5p level and reducing COX-2 expression, thus confirming LINC00461 functions as an oncogene in EC. In this study, a novel regulatory role of LINC00461/miR-219-5p/COX-2 axis was systematically investigated in context of EC, with the aim to provide promising intervention targets for EC therapy from bench to clinic. [Formula: see text].

摘要

子宫内膜癌(EC)是发达国家最常见的女性生殖系统癌症。最近,越来越多的长链非编码 RNA(lncRNA)被鉴定为包括 EC 在内的许多生理和病理过程中的重要调节因子。然而,不同 lncRNA 在 EC 中的表达模式和确切功能尚不清楚。在这项研究中,我们报道 LINC00461 在 EC 患者组织和细胞系中上调。此外,LINC00461 敲低可显著抑制 EC 细胞的增殖、细胞周期进程、细胞迁移,并促进细胞凋亡。我们发现 LINC00461 可以海绵 microRNA-219-5p(miR-219-5p)并抑制其表达,从而上调 miR-219-5p 的靶标,环氧化酶-2(COX-2)的表达水平。在动物模型中,LINC00461 敲低通过增加 miR-219-5p 水平和降低 COX-2 表达来抑制肿瘤生长,从而证实 LINC00461 在 EC 中作为癌基因发挥作用。在这项研究中,系统研究了 LINC00461/miR-219-5p/COX-2 轴在 EC 中的新调节作用,旨在为从临床前到临床的 EC 治疗提供有前途的干预靶点。[公式:见正文]。

https://cdn.ncbi.nlm.nih.gov/pmc/blobs/9bda/7885031/d8271d811c19/10.1177_0963689721989616-fig1.jpg

文献AI研究员

20分钟写一篇综述,助力文献阅读效率提升50倍。

立即体验

用中文搜PubMed

大模型驱动的PubMed中文搜索引擎

马上搜索

文档翻译

学术文献翻译模型,支持多种主流文档格式。

立即体验