• 文献检索
  • 文档翻译
  • 深度研究
  • 学术资讯
  • Suppr Zotero 插件Zotero 插件
  • 邀请有礼
  • 套餐&价格
  • 历史记录
应用&插件
Suppr Zotero 插件Zotero 插件浏览器插件Mac 客户端Windows 客户端微信小程序
定价
高级版会员购买积分包购买API积分包
服务
文献检索文档翻译深度研究API 文档MCP 服务
关于我们
关于 Suppr公司介绍联系我们用户协议隐私条款
关注我们

Suppr 超能文献

核心技术专利:CN118964589B侵权必究
粤ICP备2023148730 号-1Suppr @ 2026

文献检索

告别复杂PubMed语法,用中文像聊天一样搜索,搜遍4000万医学文献。AI智能推荐,让科研检索更轻松。

立即免费搜索

文件翻译

保留排版,准确专业,支持PDF/Word/PPT等文件格式,支持 12+语言互译。

免费翻译文档

深度研究

AI帮你快速写综述,25分钟生成高质量综述,智能提取关键信息,辅助科研写作。

立即免费体验

双功能肽 PGLP-1-VP 的持续刺激通过抗炎和免疫调节抑制 NOD 小鼠的发病率和死亡率。

Continuous stimulation of dual-function peptide PGLP-1-VP inhibits the morbidity and mortality of NOD mice through anti-inflammation and immunoregulation.

机构信息

State Key Laboratory of Natural Medicines, Jiangsu Key Laboratory of Drug Screening, School of Life Science and Technology, China Pharmaceutical University, Nanjing, China.

College of Medicine, Pingdingshan University, Pingdingshan, China.

出版信息

Sci Rep. 2021 Feb 11;11(1):3593. doi: 10.1038/s41598-021-83201-4.

DOI:10.1038/s41598-021-83201-4
PMID:33574570
原文链接:https://pmc.ncbi.nlm.nih.gov/articles/PMC7878925/
Abstract

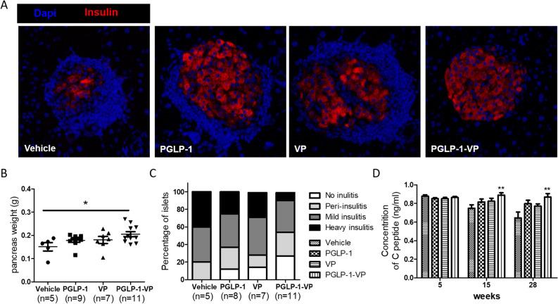
Multiple animal and human studies have shown that administration of GLP-1RA can enhance β-cell recovery, reduce insulin dosage, reduce HbA1c content in the blood, reduce the risk of hypoglycemia and reduce inflammation. In the NOD mouse model, peptide VP treatment can prevent and treat type 1 diabetes through immunomodulation. Therefore, we designed a new dual-functional PGLP-1-VP, which is expected to combine the anti-inflammatory effect of PGLP-1 and the immunomodulatory effect of VP peptide. In streptozotocin-induced hyperglycemic mice model, we demonstrated that PGLP-1-VP can act as a GLP-1R agonist to improve hyperglycemia and increase insulin sensitivity. In the NOD mouse model, PGLP-1-VP treatment reduced morbidity, mortality, and pancreatic inflammation, and showed superior effect to PGLP-1 or VP treatment alone, confirming that PGLP-1-VP may act as a dual-function peptide. PGLP-1-VP provided immunomodulatory effect through increasing Th2 cell percentage and balancing the ratio of Th2/Th1 in spleen and PLN, similar to P277 and VP. Additionally, PGLP-1-VP and PGLP-1 act the anti-inflammation by increasing Treg cells and TGF-β1 content like DPP-IV inhibitor. Taken together, our data shows that the dual-functional PGLP-1-VP reduces morbidity and mortality in the NOD model, suggesting a potential role in preventing and treating type 1 diabetes.

摘要

多项动物和人体研究表明,GLP-1RA 的给药可以增强 β 细胞的恢复,减少胰岛素用量,降低血液中的 HbA1c 含量,降低低血糖风险并减轻炎症。在 NOD 小鼠模型中,VP 肽的治疗可以通过免疫调节来预防和治疗 1 型糖尿病。因此,我们设计了一种新的双功能 PGLP-1-VP,预计它将结合 PGLP-1 的抗炎作用和 VP 肽的免疫调节作用。在链脲佐菌素诱导的高血糖小鼠模型中,我们证明 PGLP-1-VP 可以作为 GLP-1R 激动剂来改善高血糖并提高胰岛素敏感性。在 NOD 小鼠模型中,PGLP-1-VP 治疗可降低发病率、死亡率和胰腺炎症,并且其效果优于单独使用 PGLP-1 或 VP 治疗,证实 PGLP-1-VP 可能作为一种双功能肽。PGLP-1-VP 通过增加 Th2 细胞百分比和平衡脾和 PLN 中的 Th2/Th1 比例来发挥免疫调节作用,与 P277 和 VP 相似。此外,PGLP-1-VP 和 PGLP-1 通过增加 Treg 细胞和 TGF-β1 含量(如 DPP-IV 抑制剂)来发挥抗炎作用。总之,我们的数据表明,双功能 PGLP-1-VP 降低了 NOD 模型中的发病率和死亡率,表明其在预防和治疗 1 型糖尿病方面具有潜在作用。

https://cdn.ncbi.nlm.nih.gov/pmc/blobs/9afb/7878925/6ec8c40e9672/41598_2021_83201_Fig9_HTML.jpg
https://cdn.ncbi.nlm.nih.gov/pmc/blobs/9afb/7878925/b8b5c0651482/41598_2021_83201_Fig1_HTML.jpg
https://cdn.ncbi.nlm.nih.gov/pmc/blobs/9afb/7878925/33405e6d926b/41598_2021_83201_Fig2_HTML.jpg
https://cdn.ncbi.nlm.nih.gov/pmc/blobs/9afb/7878925/4e9d307a3887/41598_2021_83201_Fig3_HTML.jpg
https://cdn.ncbi.nlm.nih.gov/pmc/blobs/9afb/7878925/3f61e010706f/41598_2021_83201_Fig4_HTML.jpg
https://cdn.ncbi.nlm.nih.gov/pmc/blobs/9afb/7878925/ebc0474871e1/41598_2021_83201_Fig5_HTML.jpg
https://cdn.ncbi.nlm.nih.gov/pmc/blobs/9afb/7878925/d35042f32ddd/41598_2021_83201_Fig6_HTML.jpg
https://cdn.ncbi.nlm.nih.gov/pmc/blobs/9afb/7878925/ec8ab36bcdd7/41598_2021_83201_Fig7_HTML.jpg
https://cdn.ncbi.nlm.nih.gov/pmc/blobs/9afb/7878925/b7e626793e59/41598_2021_83201_Fig8_HTML.jpg
https://cdn.ncbi.nlm.nih.gov/pmc/blobs/9afb/7878925/6ec8c40e9672/41598_2021_83201_Fig9_HTML.jpg
https://cdn.ncbi.nlm.nih.gov/pmc/blobs/9afb/7878925/b8b5c0651482/41598_2021_83201_Fig1_HTML.jpg
https://cdn.ncbi.nlm.nih.gov/pmc/blobs/9afb/7878925/33405e6d926b/41598_2021_83201_Fig2_HTML.jpg
https://cdn.ncbi.nlm.nih.gov/pmc/blobs/9afb/7878925/4e9d307a3887/41598_2021_83201_Fig3_HTML.jpg
https://cdn.ncbi.nlm.nih.gov/pmc/blobs/9afb/7878925/3f61e010706f/41598_2021_83201_Fig4_HTML.jpg
https://cdn.ncbi.nlm.nih.gov/pmc/blobs/9afb/7878925/ebc0474871e1/41598_2021_83201_Fig5_HTML.jpg
https://cdn.ncbi.nlm.nih.gov/pmc/blobs/9afb/7878925/d35042f32ddd/41598_2021_83201_Fig6_HTML.jpg
https://cdn.ncbi.nlm.nih.gov/pmc/blobs/9afb/7878925/ec8ab36bcdd7/41598_2021_83201_Fig7_HTML.jpg
https://cdn.ncbi.nlm.nih.gov/pmc/blobs/9afb/7878925/b7e626793e59/41598_2021_83201_Fig8_HTML.jpg
https://cdn.ncbi.nlm.nih.gov/pmc/blobs/9afb/7878925/6ec8c40e9672/41598_2021_83201_Fig9_HTML.jpg

相似文献

1
Continuous stimulation of dual-function peptide PGLP-1-VP inhibits the morbidity and mortality of NOD mice through anti-inflammation and immunoregulation.双功能肽 PGLP-1-VP 的持续刺激通过抗炎和免疫调节抑制 NOD 小鼠的发病率和死亡率。
Sci Rep. 2021 Feb 11;11(1):3593. doi: 10.1038/s41598-021-83201-4.
2
PGLP-1, a novel long-acting dual-function GLP-1 analog, ameliorates streptozotocin-induced hyperglycemia and inhibits body weight loss.新型长效双功能胰高血糖素样肽-1(PGLP-1)类似物可改善链脲佐菌素诱导的高血糖并抑制体重减轻。
FASEB J. 2017 Aug;31(8):3527-3539. doi: 10.1096/fj.201700002R. Epub 2017 May 1.
3
Long-Acting Release Microspheres Containing Novel GLP-1 Analog as an Antidiabetic System.长效释药微球作为抗糖尿病系统包含新型 GLP-1 类似物。
Mol Pharm. 2018 Jul 2;15(7):2857-2869. doi: 10.1021/acs.molpharmaceut.8b00344. Epub 2018 May 24.
4
Novel mutant P277 peptide VP to ameliorate atherogenic side-effects and to preserve anti-diabetic effects in NOD mice.新型 P277 肽 VP 突变体可改善致动脉粥样硬化的副作用,并保留其在 NOD 小鼠中的抗糖尿病作用。
Exp Cell Res. 2018 Oct 15;371(2):399-408. doi: 10.1016/j.yexcr.2018.08.034. Epub 2018 Sep 1.
5
PEGylated porcine glucagon-like peptide-2 improved the intestinal digestive function and prevented inflammation of weaning piglets challenged with LPS.聚乙二醇化猪胰高血糖素样肽-2改善了脂多糖攻击的断奶仔猪的肠道消化功能并预防了炎症。
Animal. 2015 Sep;9(9):1481-9. doi: 10.1017/S1751731115000749. Epub 2015 May 12.
6
Purified PEGylated porcine glucagon-like peptide-2 reduces the severity of colonic injury in a murine model of experimental colitis.纯化的聚乙二醇化猪胰高血糖素样肽-2可减轻实验性结肠炎小鼠模型的结肠损伤严重程度。
Peptides. 2014 Feb;52:11-8. doi: 10.1016/j.peptides.2013.11.012. Epub 2013 Nov 23.
7
Reversal of new-onset diabetes through modulating inflammation and stimulating beta-cell replication in nonobese diabetic mice by a dipeptidyl peptidase IV inhibitor.二肽基肽酶 IV 抑制剂通过调节炎症和刺激非肥胖型糖尿病小鼠β细胞复制逆转新发糖尿病。
Endocrinology. 2010 Jul;151(7):3049-60. doi: 10.1210/en.2010-0068. Epub 2010 May 5.
8
Porcine glucagon-like peptide-2: structure, signaling, metabolism and effects.猪胰高血糖素样肽-2:结构、信号传导、代谢及作用
Regul Pept. 2008 Feb 7;146(1-3):310-20. doi: 10.1016/j.regpep.2007.11.003. Epub 2007 Nov 28.
9
Activation of Transmembrane Bile Acid Receptor TGR5 Modulates Pancreatic Islet α Cells to Promote Glucose Homeostasis.跨膜胆汁酸受体TGR5的激活调节胰岛α细胞以促进葡萄糖稳态。
J Biol Chem. 2016 Mar 25;291(13):6626-40. doi: 10.1074/jbc.M115.699504. Epub 2016 Jan 12.
10
Prolonged remission of diabetes by regeneration of beta cells in diabetic mice treated with recombinant adenoviral vector expressing glucagon-like peptide-1.用表达胰高血糖素样肽-1的重组腺病毒载体治疗的糖尿病小鼠,通过β细胞再生实现糖尿病的长期缓解。
Mol Ther. 2007 Jan;15(1):86-93. doi: 10.1038/sj.mt.6300005.

引用本文的文献

1
Exenatide regulates Th17/Treg balance via PI3K/Akt/FoxO1 pathway in db/db mice.Exenatide 通过 PI3K/Akt/FoxO1 通路调节 db/db 小鼠的 Th17/Treg 平衡。
Mol Med. 2022 Dec 3;28(1):144. doi: 10.1186/s10020-022-00574-6.
2
Oral glucagon-like peptide 1 analogue ameliorates glucose intolerance in db/db mice.口服胰高血糖素样肽-1 类似物可改善 db/db 小鼠的葡萄糖不耐受。
Biotechnol Lett. 2022 Oct;44(10):1149-1162. doi: 10.1007/s10529-022-03288-1. Epub 2022 Aug 25.

本文引用的文献

1
Novel mutant P277 peptide VP to ameliorate atherogenic side-effects and to preserve anti-diabetic effects in NOD mice.新型 P277 肽 VP 突变体可改善致动脉粥样硬化的副作用,并保留其在 NOD 小鼠中的抗糖尿病作用。
Exp Cell Res. 2018 Oct 15;371(2):399-408. doi: 10.1016/j.yexcr.2018.08.034. Epub 2018 Sep 1.
2
Pharmacological Effects of EGLP-1, a Novel Analog of Glucagon-Like Peptide-1, on Carbohydrate and Lipid Metabolism.胰高血糖素样肽-1新型类似物EGLP-1对碳水化合物和脂质代谢的药理作用
Cell Physiol Biochem. 2018;48(3):1112-1122. doi: 10.1159/000491978. Epub 2018 Jul 24.
3
PGLP-1, a novel long-acting dual-function GLP-1 analog, ameliorates streptozotocin-induced hyperglycemia and inhibits body weight loss.
新型长效双功能胰高血糖素样肽-1(PGLP-1)类似物可改善链脲佐菌素诱导的高血糖并抑制体重减轻。
FASEB J. 2017 Aug;31(8):3527-3539. doi: 10.1096/fj.201700002R. Epub 2017 May 1.
4
ω-3 polyunsaturated fatty acids ameliorate type 1 diabetes and autoimmunity.ω-3多不饱和脂肪酸可改善1型糖尿病和自身免疫。
J Clin Invest. 2017 May 1;127(5):1757-1771. doi: 10.1172/JCI87388. Epub 2017 Apr 4.
5
Immune Intervention and Preservation of Pancreatic Beta Cell Function in Type 1 Diabetes.1型糖尿病中的免疫干预与胰岛β细胞功能的保护
Curr Diab Rep. 2016 Oct;16(10):97. doi: 10.1007/s11892-016-0793-8.
6
Adjunctive Role of Glucagon-Like Peptide-1 Receptor Agonists in the Management of Type 1 Diabetes Mellitus.胰高血糖素样肽-1受体激动剂在1型糖尿病管理中的辅助作用
Pharmacotherapy. 2016 Sep;36(9):1011-20. doi: 10.1002/phar.1804. Epub 2016 Sep 1.
7
Regulatory mechanisms of immune tolerance in type 1 diabetes and their failures.1 型糖尿病中免疫耐受的调控机制及其失败。
J Autoimmun. 2016 Jul;71:69-77. doi: 10.1016/j.jaut.2016.05.002. Epub 2016 May 21.
8
Anti-Inflammatory Effects of GLP-1-Based Therapies beyond Glucose Control.基于胰高血糖素样肽-1(GLP-1)的疗法在控制血糖之外的抗炎作用。
Mediators Inflamm. 2016;2016:3094642. doi: 10.1155/2016/3094642. Epub 2016 Mar 24.
9
Fusion protein His-Hsp65-6IA2P2 prevents type 1 diabetes through nasal immunization in NOD Mice.融合蛋白His-Hsp65-6IA2P2通过鼻腔免疫NOD小鼠预防1型糖尿病。
Int Immunopharmacol. 2016 Jun;35:235-242. doi: 10.1016/j.intimp.2016.03.024. Epub 2016 Apr 16.
10
Promotion of atherosclerosis in high cholesterol diet-fed rabbits by immunization with the P277 peptide.用P277肽免疫高胆固醇饮食喂养的兔子可促进动脉粥样硬化。
Immunol Lett. 2016 Feb;170:80-7. doi: 10.1016/j.imlet.2015.12.006. Epub 2015 Dec 28.