Suppr超能文献

重症急性胰腺炎小鼠中差异表达的长链非编码RNA、环状RNA和信使RNA及其竞争性内源RNA网络的综合分析

Comprehensive Analysis of Differentially Expressed lncRNA, circRNA and mRNA and Their ceRNA Networks in Mice With Severe Acute Pancreatitis.

作者信息

Wang Bing, Wu Jun, Huang Qilin, Yuan Xiaohui, Yang Yi, Jiang Wen, Wen Yi, Tang Lijun, Sun Hongyu

机构信息

Department of General Surgery & Pancreatic Injury and Repair Key Laboratory of Sichuan Province, The General Hospital of Western Theater Command, Chengdu, China.

College of Medicine, Southwest Jiaotong University, Chengdu, China.

出版信息

Front Genet. 2021 Jan 28;12:625846. doi: 10.3389/fgene.2021.625846. eCollection 2021.

Abstract

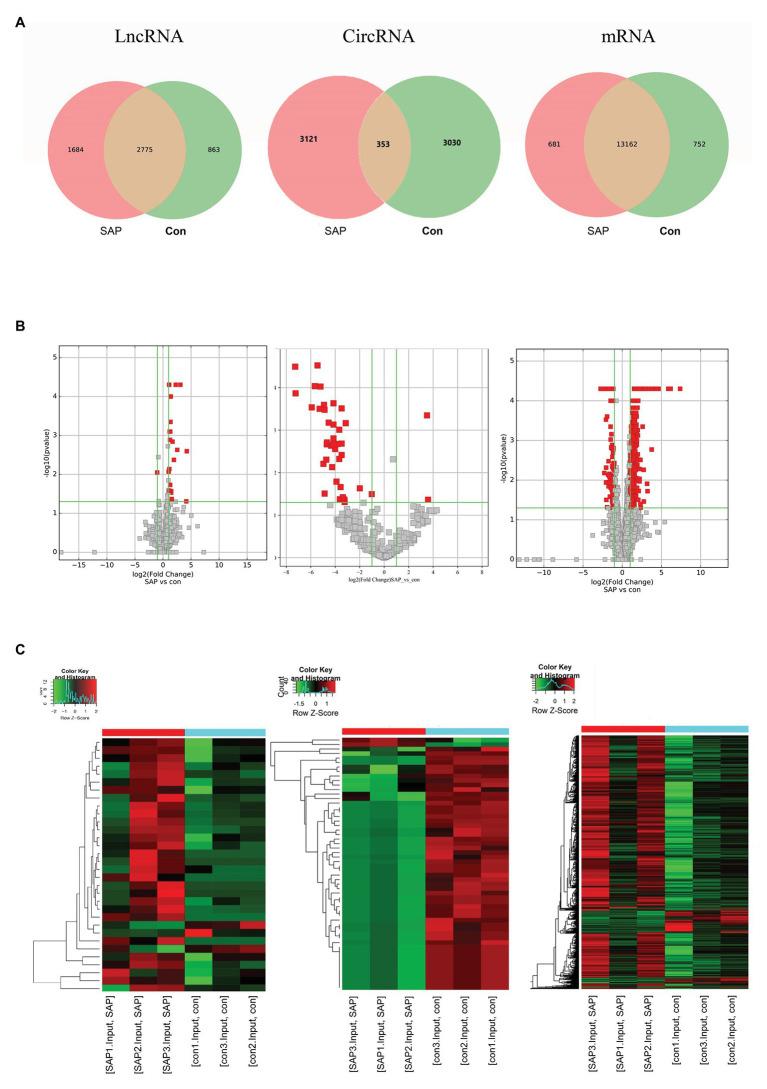
Severe acute pancreatitis (SAP) is an acute digestive system disease with high morbidity mortality and hospitalization rate worldwide, due to various causes and unknown pathogenesis. In recent years, a large number of studies have confirmed that non-coding RNAs (ncRNAs) play an important role in many cellular processes and disease occurrence. However, the underlying mechanisms based on the function of ncRNAs, including long noncoding RNA (lncRNA) and circular RNA (circRNA), in SAP remain unclear. In this study, we performed high-throughput sequencing on the pancreatic tissues of three normal mice and three SAP mice for the first time to describe and analyze the expression profiles of ncRNAs, including lncRNA and circRNA. Our results identified that 49 lncRNAs, 56 circRNAs and 1,194 mRNAs were differentially expressed in the SAP group, compared with the control group. Furthermore, we performed Gene Ontology (GO) and Kyoto Encyclopedia of Genes and Genomes (KEGG) analysis of differentially expressed lncRNAs and circRNAs, and found that the functions of the parental genes are enriched in the calcium-regulated signaling pathway, NF-κB signaling pathway, autophagy and protein digestion and absorption processes, which are closely related to the central events in pathogenesis of SAP. We also constructed lncRNA/circRNA-miRNA-mRNA networks to further explore their underlying mechanism and possible relationships in SAP. We found that in the competitive endogenous RNA (ceRNA) networks, differentially expressed lncRNAs and circRNAs are mainly involved in the apoptosis pathway and calcium signal transduction pathway. In conclusion, we found that lncRNAs and circRNAs play an important role in the pathogenesis of SAP, which may provide new insights in further exploring the pathogenesis of SAP and seek new targets for SAP.

摘要

重症急性胰腺炎(SAP)是一种急性消化系统疾病,在全球范围内发病率、死亡率和住院率都很高,其病因多样且发病机制不明。近年来,大量研究证实非编码RNA(ncRNAs)在许多细胞过程和疾病发生中发挥重要作用。然而,基于ncRNAs功能,包括长链非编码RNA(lncRNA)和环状RNA(circRNA),在SAP中的潜在机制仍不清楚。在本研究中,我们首次对三只正常小鼠和三只SAP小鼠的胰腺组织进行了高通量测序,以描述和分析包括lncRNA和circRNA在内的ncRNAs的表达谱。我们的结果表明,与对照组相比,SAP组中有49种lncRNAs、56种circRNAs和1194种mRNA差异表达。此外,我们对差异表达的lncRNAs和circRNAs进行了基因本体论(GO)和京都基因与基因组百科全书(KEGG)分析,发现其亲本基因的功能在钙调节信号通路、NF-κB信号通路、自噬以及蛋白质消化和吸收过程中富集,这些过程与SAP发病机制中的核心事件密切相关。我们还构建了lncRNA/circRNA-miRNA-mRNA网络,以进一步探索它们在SAP中的潜在机制和可能的关系。我们发现,在竞争性内源RNA(ceRNA)网络中,差异表达的lncRNAs和circRNAs主要参与凋亡途径和钙信号转导途径。总之,我们发现lncRNAs和circRNAs在SAP发病机制中发挥重要作用,这可能为进一步探索SAP发病机制和寻找新的治疗靶点提供新的见解。

https://cdn.ncbi.nlm.nih.gov/pmc/blobs/f112/7876390/22042bb2adad/fgene-12-625846-g001.jpg

文献AI研究员

20分钟写一篇综述,助力文献阅读效率提升50倍。

立即体验

用中文搜PubMed

大模型驱动的PubMed中文搜索引擎

马上搜索

文档翻译

学术文献翻译模型,支持多种主流文档格式。

立即体验