Department of Chemistry, University of Wisconsin-Madison, Madison, WI, USA.
Department of Surgery, Division of Transplantation, School of Medicine and Public Health, University of Wisconsin-Madison, Madison, WI, USA.
Nat Commun. 2021 Feb 15;12(1):1020. doi: 10.1038/s41467-021-21261-w.
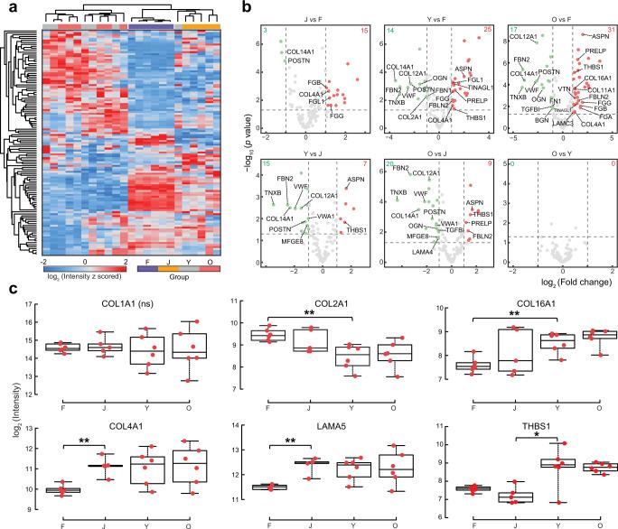
The extracellular matrix (ECM) is unique to each tissue and capable of guiding cell differentiation, migration, morphology, and function. The ECM proteome of different developmental stages has not been systematically studied in the human pancreas. In this study, we apply mass spectrometry-based quantitative proteomics strategies using N,N-dimethyl leucine isobaric tags to delineate proteome-wide and ECM-specific alterations in four age groups: fetal (18-20 weeks gestation), juvenile (5-16 years old), young adults (21-29 years old) and older adults (50-61 years old). We identify 3,523 proteins including 185 ECM proteins and quantify 117 of them. We detect previously unknown proteome and matrisome features during pancreas development and maturation. We also visualize specific ECM proteins of interest using immunofluorescent staining and investigate changes in ECM localization within islet or acinar compartments. This comprehensive proteomics analysis contributes to an improved understanding of the critical roles that ECM plays throughout human pancreas development and maturation.
细胞外基质(ECM)是每种组织所特有的,能够指导细胞分化、迁移、形态和功能。人类胰腺中不同发育阶段的 ECM 蛋白质组尚未得到系统研究。在这项研究中,我们应用基于质谱的定量蛋白质组学策略,使用 N,N-二甲基亮氨酸同量异位标记来描绘四个年龄组(妊娠 18-20 周的胎儿、5-16 岁的青少年、21-29 岁的年轻成年人和 50-61 岁的老年人)的全蛋白质组和 ECM 特异性改变。我们鉴定了 3523 种蛋白质,包括 185 种 ECM 蛋白质,并对其中的 117 种进行了定量分析。我们在胰腺发育和成熟过程中检测到了以前未知的蛋白质组和基质组特征。我们还使用免疫荧光染色可视化感兴趣的特定 ECM 蛋白质,并研究了胰岛或腺泡腔内 ECM 定位的变化。这项全面的蛋白质组学分析有助于更好地理解 ECM 在人类胰腺发育和成熟过程中所起的关键作用。