Suppr超能文献

转录组和蛋白质组分析整合研究手指小米[ Eleusine coracana (L.) Gaertn.] 对干旱胁迫的响应。

Integration of transcriptomic and proteomic analyses for finger millet [Eleusine coracana (L.) Gaertn.] in response to drought stress.

机构信息

Agricultural College, Hunan Agricultural University, Changsha, Hunan, China.

Crop Research Institute, Hunan Academy of Agricultural Sciences, Changsha, Hunan, China.

出版信息

PLoS One. 2021 Feb 17;16(2):e0247181. doi: 10.1371/journal.pone.0247181. eCollection 2021.

Abstract

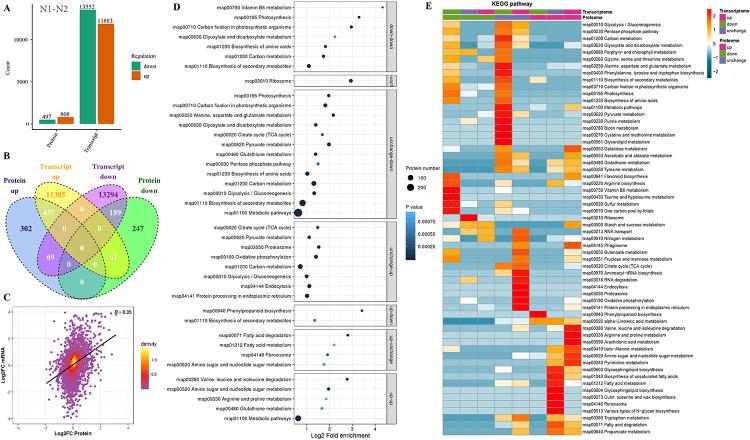
Drought is one of the most significant abiotic stresses that affects the growth and productivity of crops worldwide. Finger millet [Eleusine coracana (L.) Gaertn.] is a C4 crop with high nutritional value and drought tolerance. However, the drought stress tolerance genetic mechanism of finger millet is largely unknown. In this study, transcriptomic (RNA-seq) and proteomic (iTRAQ) technologies were combined to investigate the finger millet samples treated with drought at different stages to determine drought response mechanism. A total of 80,602 differentially expressed genes (DEGs) and 3,009 differentially expressed proteins (DEPs) were identified in the transcriptomic and proteomic levels, respectively. An integrated analysis, which combined transcriptome and proteome data, revealed the presence of 1,305 DEPs were matched with the corresponding DEGs (named associated DEGs-DEPs) when comparing the control to samples which were treated with 19 days of drought (N1-N2 comparison group), 1,093 DEGs-DEPs between control and samples which underwent rehydration treatment for 36 hours (N1-N3 comparison group) and 607 DEGs-DEPs between samples which were treated with drought for 19 days and samples which underwent rehydration treatment for 36 hours (N2-N3 comparison group). Gene ontology (GO) and Kyoto Encyclopedia of Genes and Genomes (KEGG) analysis identified 80 DEGs-DEPs in the N1-N2 comparison group, 49 DEGs-DEPs in the N1-N3 comparison group, and 59 DEGs-DEPs in the N2-N3 comparison group, which were associated with drought stress. The DEGs-DEPs which were drought tolerance-related were enriched in hydrolase activity, glycosyl bond formation, oxidoreductase activity, carbohydrate binding and biosynthesis of unsaturated fatty acids. Co-expression network analysis revealed two candidate DEGs-DEPs which were found to be centrally involved in drought stress response. These results suggested that the coordination of the DEGs-DEPs was essential to the enhanced drought tolerance response in the finger millet.

摘要

干旱是影响全球作物生长和生产力的最重要非生物胁迫之一。手指小米[Eleusine coracana(L.)Gaertn.]是一种具有高营养价值和耐旱性的 C4 作物。然而,手指小米的耐旱性遗传机制在很大程度上尚不清楚。在这项研究中,结合了转录组学(RNA-seq)和蛋白质组学(iTRAQ)技术,以研究在不同阶段受到干旱处理的手指小米样本,以确定干旱响应机制。在转录组和蛋白质组水平上分别鉴定出 80602 个差异表达基因(DEGs)和 3009 个差异表达蛋白(DEPs)。综合分析,将转录组和蛋白质组数据结合起来,在比较对照与经历 19 天干旱处理的样本(N1-N2 比较组)、对照与经历 36 小时复水处理的样本(N1-N3 比较组)以及经历 19 天干旱处理的样本与经历 36 小时复水处理的样本(N2-N3 比较组)时,发现 1305 个 DEPs 与相应的 DEGs(命名为相关 DEGs-DEPs)相匹配。GO 和 KEGG 分析鉴定出 N1-N2 比较组中的 80 个 DEGs-DEPs、N1-N3 比较组中的 49 个 DEGs-DEPs 和 N2-N3 比较组中的 607 个 DEGs-DEPs 与干旱胁迫有关。与耐旱性相关的 DEGs-DEPs在水解酶活性、糖苷键形成、氧化还原酶活性、碳水化合物结合和不饱和脂肪酸生物合成中富集。共表达网络分析揭示了两个候选的 DEGs-DEPs,它们被发现是干旱胁迫响应的核心参与。这些结果表明,DEGs-DEPs 的协调对于提高手指小米的耐旱性响应至关重要。

https://cdn.ncbi.nlm.nih.gov/pmc/blobs/dd52/7888627/3c8da34b4816/pone.0247181.g001.jpg

文献检索

告别复杂PubMed语法,用中文像聊天一样搜索,搜遍4000万医学文献。AI智能推荐,让科研检索更轻松。

立即免费搜索

文件翻译

保留排版,准确专业,支持PDF/Word/PPT等文件格式,支持 12+语言互译。

免费翻译文档

深度研究

AI帮你快速写综述,25分钟生成高质量综述,智能提取关键信息,辅助科研写作。

立即免费体验