• 文献检索
  • 文档翻译
  • 深度研究
  • 学术资讯
  • Suppr Zotero 插件Zotero 插件
  • 邀请有礼
  • 套餐&价格
  • 历史记录
应用&插件
Suppr Zotero 插件Zotero 插件浏览器插件Mac 客户端Windows 客户端微信小程序
定价
高级版会员购买积分包购买API积分包
服务
文献检索文档翻译深度研究API 文档MCP 服务
关于我们
关于 Suppr公司介绍联系我们用户协议隐私条款
关注我们

Suppr 超能文献

核心技术专利:CN118964589B侵权必究
粤ICP备2023148730 号-1Suppr @ 2026

文献检索

告别复杂PubMed语法,用中文像聊天一样搜索,搜遍4000万医学文献。AI智能推荐,让科研检索更轻松。

立即免费搜索

文件翻译

保留排版,准确专业,支持PDF/Word/PPT等文件格式,支持 12+语言互译。

免费翻译文档

深度研究

AI帮你快速写综述,25分钟生成高质量综述,智能提取关键信息,辅助科研写作。

立即免费体验

硼替佐米通过抑制 NF-ĸB 依赖性 CDK6 抑制 MLL 重排髓系白血病中的白血病干细胞自我更新和白血病发生。

Bortezomib suppresses self-renewal and leukemogenesis of leukemia stem cell by NF-ĸB-dependent inhibition of CDK6 in MLL-rearranged myeloid leukemia.

机构信息

Laboratory of Internal Medicine, The First Affiliated Hospital of Wenzhou Medical University, Wenzhou, China.

Department of Hematology, The Second Affiliated Hospital & Yuying Children's Hospital of Wenzhou Medical University, Wenzhou, China.

出版信息

J Cell Mol Med. 2021 Mar;25(6):3124-3135. doi: 10.1111/jcmm.16377. Epub 2021 Feb 17.

DOI:10.1111/jcmm.16377
PMID:33599085
原文链接:https://pmc.ncbi.nlm.nih.gov/articles/PMC7957264/
Abstract

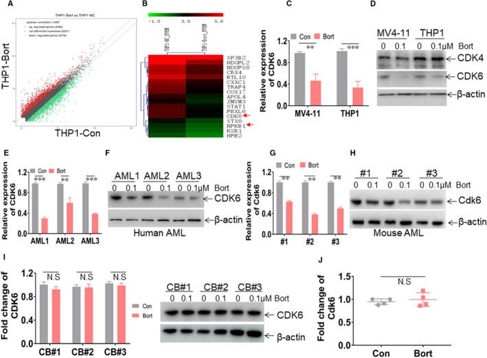
Acute myeloid leukaemia (AML) with chromosomal rearrangements involving the H3K4 methyltransferase mixed-lineage leukaemia (MLL) is an aggressive subtype with low overall survival. Bortezomib (Bort) is first applied in multiple myeloma. However, whether bort possesses anti-self-renewal and leukemogenesis of leukaemia stem cell (LSC) in AML with MLL rearrangements is still unclear. Here, we found that bort suppressed cell proliferation and decreased colony formation in human and murine leukaemic blasts. Besides, bort reduced the frequency and function of LSC, inhibited the progression, and extended the overall survival in MLL-AF9 (MF9) -transformed leukaemic mice. Furthermore, bort decreased the percentage of human LSC (CD34 CD38 ) cells and extended the overall survival in AML blasts-xenografted NOD/SCID-IL2Rγ (NSG) mice. Mechanistically, cyclin dependent kinase 6 (CDK6) was identified as a bort target by RNA sequencing. Bort reduced the expressions of CDK6 by inhibiting NF ĸB recruitment to the promoter of CDK6, leading to the abolishment of NF ĸB DNA-binding activity for CDK6 promoter. Overexpression of CDK6 partially rescued bort-induced anti-leukemogenesis. Most importantly, bort had little side-effect against the normal haematological stem and progenitor cell (HSPC) and did not affect CDK6 expression in normal HSPC. In conclusion, our results suggest that bort selectively targets LSC in MLL rearrangements. Bort might be a prospective drug for AML patients bearing MLL rearrangements.

摘要

急性髓系白血病(AML)伴涉及 H3K4 甲基转移酶混合谱系白血病(MLL)的染色体重排是一种侵袭性亚型,总体存活率低。硼替佐米(Bort)首先应用于多发性骨髓瘤。然而,Bort 是否具有抗自我更新和白血病干细胞(LSC)在 AML 伴 MLL 重排中的白血病发生作用尚不清楚。在这里,我们发现 Bort 抑制了人源和鼠源白血病母细胞的增殖和集落形成。此外,Bort 降低了 LSC 的频率和功能,抑制了 MLL-AF9(MF9)转化的白血病小鼠的进展,并延长了总生存期。此外,Bort 降低了人源 LSC(CD34 CD38)细胞的比例,并延长了 AML 母细胞异种移植 NOD/SCID-IL2Rγ(NSG)小鼠的总生存期。从机制上讲,通过 RNA 测序鉴定出周期蛋白依赖性激酶 6(CDK6)是 Bort 的靶标。Bort 通过抑制 NF ĸB 募集到 CDK6 启动子,降低 CDK6 的表达,从而消除 NF ĸB DNA 结合活性对 CDK6 启动子的作用。CDK6 的过表达部分挽救了 Bort 诱导的抗白血病发生作用。最重要的是,Bort 对正常造血干细胞和祖细胞(HSPC)几乎没有副作用,并且不会影响正常 HSPC 中 CDK6 的表达。总之,我们的结果表明 Bort 选择性地靶向 MLL 重排中的 LSC。Bort 可能是一种有前途的药物,适用于患有 MLL 重排的 AML 患者。

https://cdn.ncbi.nlm.nih.gov/pmc/blobs/4058/7957264/091d37f5977d/JCMM-25-3124-g006.jpg
https://cdn.ncbi.nlm.nih.gov/pmc/blobs/4058/7957264/5a15372888a4/JCMM-25-3124-g002.jpg
https://cdn.ncbi.nlm.nih.gov/pmc/blobs/4058/7957264/abfe1a4a498a/JCMM-25-3124-g003.jpg
https://cdn.ncbi.nlm.nih.gov/pmc/blobs/4058/7957264/16bb34a2ea3d/JCMM-25-3124-g001.jpg
https://cdn.ncbi.nlm.nih.gov/pmc/blobs/4058/7957264/072f45d84011/JCMM-25-3124-g004.jpg
https://cdn.ncbi.nlm.nih.gov/pmc/blobs/4058/7957264/be66fdcd41a5/JCMM-25-3124-g005.jpg
https://cdn.ncbi.nlm.nih.gov/pmc/blobs/4058/7957264/ec064be55e9c/JCMM-25-3124-g007.jpg
https://cdn.ncbi.nlm.nih.gov/pmc/blobs/4058/7957264/091d37f5977d/JCMM-25-3124-g006.jpg
https://cdn.ncbi.nlm.nih.gov/pmc/blobs/4058/7957264/5a15372888a4/JCMM-25-3124-g002.jpg
https://cdn.ncbi.nlm.nih.gov/pmc/blobs/4058/7957264/abfe1a4a498a/JCMM-25-3124-g003.jpg
https://cdn.ncbi.nlm.nih.gov/pmc/blobs/4058/7957264/16bb34a2ea3d/JCMM-25-3124-g001.jpg
https://cdn.ncbi.nlm.nih.gov/pmc/blobs/4058/7957264/072f45d84011/JCMM-25-3124-g004.jpg
https://cdn.ncbi.nlm.nih.gov/pmc/blobs/4058/7957264/be66fdcd41a5/JCMM-25-3124-g005.jpg
https://cdn.ncbi.nlm.nih.gov/pmc/blobs/4058/7957264/ec064be55e9c/JCMM-25-3124-g007.jpg
https://cdn.ncbi.nlm.nih.gov/pmc/blobs/4058/7957264/091d37f5977d/JCMM-25-3124-g006.jpg

相似文献

1
Bortezomib suppresses self-renewal and leukemogenesis of leukemia stem cell by NF-ĸB-dependent inhibition of CDK6 in MLL-rearranged myeloid leukemia.硼替佐米通过抑制 NF-ĸB 依赖性 CDK6 抑制 MLL 重排髓系白血病中的白血病干细胞自我更新和白血病发生。
J Cell Mol Med. 2021 Mar;25(6):3124-3135. doi: 10.1111/jcmm.16377. Epub 2021 Feb 17.
2
Requirement for CDK6 in MLL-rearranged acute myeloid leukemia.CDK6 在 MLL 重排的急性髓系白血病中的需求。
Blood. 2014 Jul 3;124(1):13-23. doi: 10.1182/blood-2014-02-558114. Epub 2014 Apr 24.
3
HCK maintains the self-renewal of leukaemia stem cells via CDK6 in AML.HCK 通过 CDK6 维持 AML 中的白血病干细胞自我更新。
J Exp Clin Cancer Res. 2021 Jun 24;40(1):210. doi: 10.1186/s13046-021-02007-4.
4
The lncRNA LAMP5-AS1 drives leukemia cell stemness by directly modulating DOT1L methyltransferase activity in MLL leukemia.长链非编码 RNA LAMP5-AS1 通过直接调节 MLL 白血病中的 DOT1L 甲基转移酶活性来驱动白血病细胞干性。
J Hematol Oncol. 2020 Jun 17;13(1):78. doi: 10.1186/s13045-020-00909-y.
5
PBX3 is essential for leukemia stem cell maintenance in MLL-rearranged leukemia. PBX3 对于 MLL 重排白血病中的白血病干细胞维持是必需的。
Int J Cancer. 2017 Jul 15;141(2):324-335. doi: 10.1002/ijc.30739. Epub 2017 May 8.
6
ZNF521 sustains the differentiation block in MLL-rearranged acute myeloid leukemia.锌指蛋白521维持MLL重排急性髓系白血病中的分化阻滞。
Oncotarget. 2017 Apr 18;8(16):26129-26141. doi: 10.18632/oncotarget.15387.
7
Long noncoding RNA HOTAIR promotes the self-renewal of leukemia stem cells through epigenetic silencing of p15.长链非编码RNA HOTAIR通过对p15进行表观遗传沉默来促进白血病干细胞的自我更新。
Exp Hematol. 2018 Nov;67:32-40.e3. doi: 10.1016/j.exphem.2018.08.005. Epub 2018 Aug 30.
8
Bortezomib suppresses acute myelogenous leukaemia stem-like KG-1a cells via NF-κB inhibition and the induction of oxidative stress.硼替佐米通过抑制核因子κB及诱导氧化应激来抑制急性髓性白血病干细胞样KG-1a细胞。
J Cell Mol Med. 2024 Apr;28(8):e18333. doi: 10.1111/jcmm.18333.
9
The CDK9 Inhibitor Dinaciclib Exerts Potent Apoptotic and Antitumor Effects in Preclinical Models of MLL-Rearranged Acute Myeloid Leukemia.CDK9 抑制剂 Dinaciclib 在 MLL 重排的急性髓系白血病的临床前模型中发挥强大的凋亡和抗肿瘤作用。
Cancer Res. 2016 Mar 1;76(5):1158-69. doi: 10.1158/0008-5472.CAN-15-1070. Epub 2015 Dec 1.
10
WT1 facilitates the self-renewal of leukemia-initiating cells through the upregulation of BCL2L2: WT1-BCL2L2 axis as a new acute myeloid leukemia therapy target.WT1 通过上调 BCL2L2 促进白血病起始细胞的自我更新:WT1-BCL2L2 轴作为急性髓系白血病的新治疗靶点。
J Transl Med. 2020 Jun 24;18(1):254. doi: 10.1186/s12967-020-02384-y.

引用本文的文献

1
Recent Developments and Evolving Therapeutic Strategies in KMT2A-Rearranged Acute Leukemia.KMT2A 重排急性白血病的最新进展和不断发展的治疗策略。
Cancer Med. 2024 Oct;13(20):e70326. doi: 10.1002/cam4.70326.
2
Divergent Processing of Cell Stress Signals as the Basis of Cancer Progression: Licensing NFκB on Chromatin.细胞应激信号的分歧处理作为癌症进展的基础:在染色质上许可 NFκB。
Int J Mol Sci. 2024 Aug 7;25(16):8621. doi: 10.3390/ijms25168621.
3
Bortezomib suppresses acute myelogenous leukaemia stem-like KG-1a cells via NF-κB inhibition and the induction of oxidative stress.

本文引用的文献

1
A phase II study evaluating the role of bortezomib in the management of relapsed acute promyelocytic leukemia treated upfront with arsenic trioxide.一项评估硼替佐米在经三氧化二砷一线治疗的复发急性早幼粒细胞白血病管理中的作用的II期研究。
Cancer Med. 2020 Apr;9(8):2603-2610. doi: 10.1002/cam4.2883. Epub 2020 Feb 14.
2
Bortezomib with standard chemotherapy for children with acute myeloid leukemia does not improve treatment outcomes: a report from the Children's Oncology Group.硼替佐米联合标准化疗方案治疗儿童急性髓系白血病并未改善治疗结局:来自儿童肿瘤协作组的报告。
Haematologica. 2020 Jul;105(7):1879-1886. doi: 10.3324/haematol.2019.220962. Epub 2020 Feb 6.
3
硼替佐米通过抑制核因子κB及诱导氧化应激来抑制急性髓性白血病干细胞样KG-1a细胞。
J Cell Mol Med. 2024 Apr;28(8):e18333. doi: 10.1111/jcmm.18333.
4
Narazaciclib, a novel multi-kinase inhibitor with potent activity against CSF1R, FLT3 and CDK6, shows strong anti-AML activity in defined preclinical models.纳拉昔替尼,一种新型多激酶抑制剂,对 CSF1R、FLT3 和 CDK6 具有强大的抑制活性,在明确的临床前模型中显示出强大的抗 AML 活性。
Sci Rep. 2024 Apr 19;14(1):9032. doi: 10.1038/s41598-024-59650-y.
5
Bone Marrow Microenvironment as a Source of New Drug Targets for the Treatment of Acute Myeloid Leukaemia.骨髓微环境作为治疗急性髓系白血病新药靶点的来源。
Int J Mol Sci. 2022 Dec 29;24(1):563. doi: 10.3390/ijms24010563.
6
NF-κB: A Druggable Target in Acute Myeloid Leukemia.核因子-κB:急性髓系白血病中的一个可药物作用靶点。
Cancers (Basel). 2022 Jul 21;14(14):3557. doi: 10.3390/cancers14143557.
7
Leukemic Stem Cell: A Mini-Review on Clinical Perspectives.白血病干细胞:临床视角的小型综述
Front Oncol. 2022 Jun 24;12:931050. doi: 10.3389/fonc.2022.931050. eCollection 2022.
Activation of the Lysosome-Associated Membrane Protein LAMP5 by DOT1L Serves as a Bodyguard for MLL Fusion Oncoproteins to Evade Degradation in Leukemia.
溶酶体相关膜蛋白 LAMP5 被 DOT1L 激活,可作为 MLL 融合癌蛋白的“保镖”,使其逃避白血病中的降解。
Clin Cancer Res. 2019 May 1;25(9):2795-2808. doi: 10.1158/1078-0432.CCR-18-1474. Epub 2019 Jan 16.
4
CDK6 coordinates mutant MPN via NF-κB and apoptotic networks.CDK6 通过 NF-κB 和凋亡网络协调突变型 MPN。
Blood. 2019 Apr 11;133(15):1677-1690. doi: 10.1182/blood-2018-08-872648. Epub 2019 Jan 11.
5
Ribociclib, a Cdk4/Cdk6 kinase inhibitor, enhances glucocorticoid sensitivity in B-acute lymphoblastic leukemia (B-All).瑞博西利,一种 CDK4/CDK6 激酶抑制剂,可增强急性 B 淋巴细胞白血病(B-ALL)对糖皮质激素的敏感性。
Biochem Pharmacol. 2018 Jul;153:230-241. doi: 10.1016/j.bcp.2018.01.050. Epub 2018 Feb 3.
6
Targeting CDK6 and BCL2 Exploits the "MYB Addiction" of Ph Acute Lymphoblastic Leukemia.靶向 CDK6 和 BCL2 利用 Ph 急性淋巴细胞白血病的“MYB 成瘾”。
Cancer Res. 2018 Feb 15;78(4):1097-1109. doi: 10.1158/0008-5472.CAN-17-2644. Epub 2017 Dec 12.
7
The metabolic function of cyclin D3-CDK6 kinase in cancer cell survival.细胞周期蛋白D3-细胞周期蛋白依赖性激酶6激酶在癌细胞存活中的代谢功能。
Nature. 2017 Jun 15;546(7658):426-430. doi: 10.1038/nature22797. Epub 2017 Jun 7.
8
Palbociclib treatment of FLT3-ITD+ AML cells uncovers a kinase-dependent transcriptional regulation of FLT3 and PIM1 by CDK6.帕博西尼治疗FLT3-ITD+急性髓系白血病细胞揭示了CDK6对FLT3和PIM1的激酶依赖性转录调控。
Blood. 2016 Jun 9;127(23):2890-902. doi: 10.1182/blood-2015-11-683581. Epub 2016 Apr 20.
9
CD93 Marks a Non-Quiescent Human Leukemia Stem Cell Population and Is Required for Development of MLL-Rearranged Acute Myeloid Leukemia.CD93标记一种非静止的人类白血病干细胞群体,是MLL重排急性髓系白血病发生所必需的。
Cell Stem Cell. 2015 Oct 1;17(4):412-21. doi: 10.1016/j.stem.2015.08.008. Epub 2015 Sep 18.
10
CDK4/6 Inhibition Controls Proliferation of Bladder Cancer and Transcription of RB1.细胞周期蛋白依赖性激酶4/6(CDK4/6)抑制可控制膀胱癌增殖及RB1转录。
J Urol. 2016 Mar;195(3):771-9. doi: 10.1016/j.juro.2015.08.082. Epub 2015 Aug 28.