Suppr超能文献

大脑前谷氨酸能神经元特异性 Ctcf 缺失诱导成年小鼠海马体中反应性小胶质细胞和星形胶质细胞增生以及神经元丢失。

Forebrain glutamatergic neuron-specific Ctcf deletion induces reactive microgliosis and astrogliosis with neuronal loss in adult mouse hippocampus.

机构信息

Laboratory for Behavioral Neural Circuitry and Physiology, Department of Anatomy, Brain Science & Engineering Institute, School of Medicine, Kyungpook National University, Daegu 41944, Korea.

出版信息

BMB Rep. 2021 Jun;54(6):317-322. doi: 10.5483/BMBRep.2021.54.6.265.

Abstract

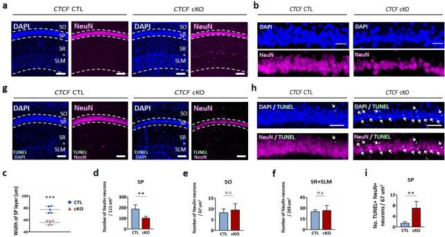
CCCTC-binding factor (CTCF), a zinc finger protein, is a transcription factor and regulator of chromatin structure. Forebrain excitatory neuron-specific CTCF deficiency contributes to inflammation via enhanced transcription of inflammation-related genes in the cortex and hippocampus. However, little is known about the long-term effect of CTCF deficiency on postnatal neurons, astrocytes, or microglia in the hippocampus of adult mice. To address this, we knocked out the Ctcf gene in forebrain glutamatergic neurons (Ctcf cKO) by crossing Ctcf-floxed mice with Camk2a-Cre mice and examined the hippocampi of 7.5-10-month-old male mice using immunofluorescence microscopy. We found obvious neuronal cell death and reactive gliosis in the hippocampal cornu ammonis (CA)1 in 7.5-10-month-old cKO mice. Prominent rod-shaped microglia that participate in immune surveillance were observed in the stratum pyramidale and radiatum layer, indicating a potential increase in inflammatory mediators released by hippocampal neurons. Although neuronal loss was not observed in CA3, and dentate gyrus (DG) CTCF depletion induced a significant increase in the number of microglia in the stratum oriens of CA3 and reactive microgliosis and astrogliosis in the molecular layer and hilus of the DG in 7.5-10-month-old cKO mice. These results suggest that long-term Ctcf deletion from forebrain excitatory neurons may contribute to reactive gliosis induced by neuronal damage and consequent neuronal loss in the hippocampal CA1, DG, and CA3 in sequence over 7 months of age. [BMB Reports 2021; 54(6): 317-322].

摘要

CCCTC 结合因子(CTCF),一种锌指蛋白,是一种转录因子和染色质结构的调节剂。前脑兴奋性神经元特异性 CTCF 缺失通过增强皮质和海马体中炎症相关基因的转录导致炎症。然而,对于 CTCF 缺失对成年小鼠海马体中出生后神经元、星形胶质细胞或小胶质细胞的长期影响知之甚少。为了解决这个问题,我们通过将 Ctcf 基因敲除的小鼠(Ctcf cKO)与 Camk2a-Cre 小鼠杂交,敲除了前脑谷氨酸能神经元中的 Ctcf 基因,并使用免疫荧光显微镜检查了 7.5-10 个月大的雄性小鼠的海马体。我们发现 7.5-10 个月大的 cKO 小鼠的海马体 CA1 区明显存在神经元细胞死亡和反应性神经胶质增生。在放射层和锥体层中观察到明显的杆状小胶质细胞,这些小胶质细胞参与免疫监视,表明海马神经元释放的炎症介质可能增加。虽然在 CA3 区没有观察到神经元丢失,但在 7.5-10 个月大的 cKO 小鼠中,齿状回(DG)的 CTCF 耗竭导致 CA3 的放射层和 CA1、DG 的分子层和门区中的小胶质细胞数量显著增加,并伴有反应性小胶质细胞增生和星形胶质细胞增生。这些结果表明,前脑兴奋性神经元中 CTCF 的长期缺失可能导致海马体 CA1、DG 和 CA3 区的神经元损伤和随后的神经元丢失,从而导致反应性神经胶质增生,这一过程可能需要 7 个月以上的时间。[BMB 报告 2021;54(6): 317-322]。

https://cdn.ncbi.nlm.nih.gov/pmc/blobs/a76a/8249879/1d557f566825/bmb-54-6-317-f1.jpg

文献检索

告别复杂PubMed语法,用中文像聊天一样搜索,搜遍4000万医学文献。AI智能推荐,让科研检索更轻松。

立即免费搜索

文件翻译

保留排版,准确专业,支持PDF/Word/PPT等文件格式,支持 12+语言互译。

免费翻译文档

深度研究

AI帮你快速写综述,25分钟生成高质量综述,智能提取关键信息,辅助科研写作。

立即免费体验