Suppr超能文献

组蛋白去乙酰化酶抑制可防止转基因表达下调以及T细胞受体转导的T细胞功能丧失。

HDAC inhibition prevents transgene expression downregulation and loss-of-function in T-cell-receptor-transduced T cells.

作者信息

Moore Tamson V, Scurti Gina M, DeJong Matthew, Wang Siao-Yi, Dalheim Annika V, Wagner Courtney R, Hutchens Kelli A, Speiser Jodi J, Godellas Constantine V, Fountain Chris, Fleser Jessica, Moudgil Tarsem, Thomas Mallory, Murray David, Curti Brendan D, Clark Joseph I, Fox Bernard A, Nishimura Michael I

机构信息

Department of Surgery, Loyola University Chicago, 2160 S. 1st Avenue, Maywood, IL 60153, USA.

Department of Medicine, Loyola University Chicago, 2160 S. 1st Avenue, Maywood, IL 60153, USA.

出版信息

Mol Ther Oncolytics. 2021 Jan 26;20:352-363. doi: 10.1016/j.omto.2021.01.014. eCollection 2021 Mar 26.

Abstract

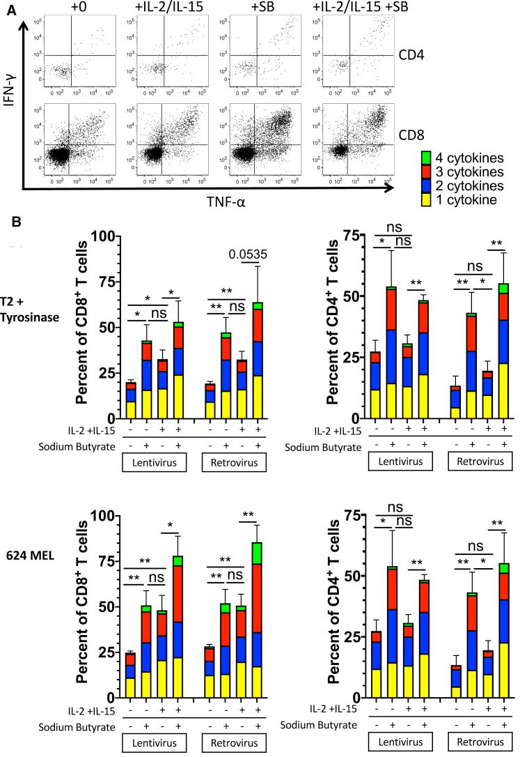
T cells that are gene-modified with tumor-specific T cell receptors are a promising treatment for metastatic melanoma patients. In a clinical trial, we treated seven metastatic melanoma patients with autologous T cells transduced to express a tyrosinase-reactive T cell receptor (TCR) (TIL 1383I) and a truncated CD34 molecule as a selection marker. We followed transgene expression in the TCR-transduced T cells after infusion and observed that both lentiviral- and retroviral-transduced T cells lost transgene expression over time, so that by 4 weeks post-transfer, few T cells expressed either lentiviral or retroviral transgenes. Transgene expression was reactivated by stimulation with anti-CD3/anti-CD28 beads and cytokines. TCR-transduced T cell lentiviral and retroviral transgene expression was also downregulated when T cells were cultured without cytokines. Transduced T cells cultured with interleukin (IL)-15 maintained transgene expression. Culturing gene-modified T cells in the presence of histone deacetylase (HDAC) inhibitors maintained transgene expression and functional TCR-transduced T cell responses to tumor. These results implicate epigenetic processes in the loss of transgene expression in lentiviral- and retroviral-transduced T cells.

摘要

用肿瘤特异性T细胞受体进行基因改造的T细胞对转移性黑色素瘤患者来说是一种有前景的治疗方法。在一项临床试验中,我们用转导以表达酪氨酸酶反应性T细胞受体(TCR)(TIL 1383I)和截短的CD34分子作为选择标记的自体T细胞治疗了7名转移性黑色素瘤患者。我们在输注后追踪了TCR转导的T细胞中的转基因表达,观察到慢病毒和逆转录病毒转导的T细胞随着时间的推移均失去了转基因表达,以至于在转移后4周时,很少有T细胞表达慢病毒或逆转录病毒转基因。通过用抗CD3/抗CD28磁珠和细胞因子刺激可使转基因表达重新激活。当T细胞在无细胞因子的情况下培养时,TCR转导的T细胞慢病毒和逆转录病毒转基因表达也会下调。用白细胞介素(IL)-15培养的转导T细胞维持了转基因表达。在组蛋白脱乙酰酶(HDAC)抑制剂存在的情况下培养基因改造的T细胞维持了转基因表达以及TCR转导的T细胞对肿瘤的功能性反应。这些结果表明表观遗传过程与慢病毒和逆转录病毒转导的T细胞中转基因表达的丧失有关。

https://cdn.ncbi.nlm.nih.gov/pmc/blobs/da39/7878989/d1a439d681b0/fx1.jpg

文献检索

告别复杂PubMed语法,用中文像聊天一样搜索,搜遍4000万医学文献。AI智能推荐,让科研检索更轻松。

立即免费搜索

文件翻译

保留排版,准确专业,支持PDF/Word/PPT等文件格式,支持 12+语言互译。

免费翻译文档

深度研究

AI帮你快速写综述,25分钟生成高质量综述,智能提取关键信息,辅助科研写作。

立即免费体验