• 文献检索
  • 文档翻译
  • 深度研究
  • 学术资讯
  • Suppr Zotero 插件Zotero 插件
  • 邀请有礼
  • 套餐&价格
  • 历史记录
应用&插件
Suppr Zotero 插件Zotero 插件浏览器插件Mac 客户端Windows 客户端微信小程序
定价
高级版会员购买积分包购买API积分包
服务
文献检索文档翻译深度研究API 文档MCP 服务
关于我们
关于 Suppr公司介绍联系我们用户协议隐私条款
关注我们

Suppr 超能文献

核心技术专利:CN118964589B侵权必究
粤ICP备2023148730 号-1Suppr @ 2026

文献检索

告别复杂PubMed语法,用中文像聊天一样搜索,搜遍4000万医学文献。AI智能推荐,让科研检索更轻松。

立即免费搜索

文件翻译

保留排版,准确专业,支持PDF/Word/PPT等文件格式,支持 12+语言互译。

免费翻译文档

深度研究

AI帮你快速写综述,25分钟生成高质量综述,智能提取关键信息,辅助科研写作。

立即免费体验

同型甘氨酸受体的细胞内结构域调节激动剂的效能。

The intracellular domain of homomeric glycine receptors modulates agonist efficacy.

机构信息

Department of Neuroscience, Physiology and Pharmacology, Division of Biosciences, University College London, London WC1E 6BT, United Kingdom.

Department of Synthetic Biology and Immunology, National Institute of Chemistry, Hajdrihova 19, 1000 Ljubljana, Slovenia.

出版信息

J Biol Chem. 2021 Jan-Jun;296:100387. doi: 10.1074/jbc.RA119.012358. Epub 2021 Feb 20.

DOI:10.1074/jbc.RA119.012358
PMID:33617876
原文链接:https://pmc.ncbi.nlm.nih.gov/articles/PMC7995613/
Abstract

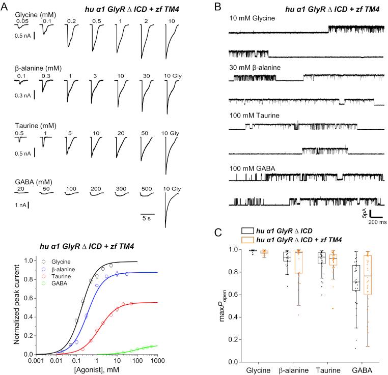
Like other pentameric ligand-gated channels, glycine receptors (GlyRs) contain long intracellular domains (ICDs) between transmembrane helices 3 and 4. Structurally characterized GlyRs are generally engineered to have a very short ICD. We show here that for one such construct, zebrafish GlyR, the agonists glycine, β-alanine, taurine, and GABA have high efficacy and produce maximum single-channel open probabilities greater than 0.9. In contrast, for full-length human α1 GlyR, taurine and GABA were clearly partial agonists, with maximum open probabilities of 0.46 and 0.09, respectively. We found that the elevated open probabilities in GlyR are not due to the limited sequence differences between the human and zebrafish orthologs, but rather to replacement of the native ICD with a short tripeptide ICD. Consistent with this interpretation, shortening the ICD in the human GlyR increased the maximum open probability produced by taurine and GABA to 0.90 and 0.70, respectively, but further engineering it to resemble GlyR (by introducing the zebrafish transmembrane helix 4 and C terminus) had no effect. Furthermore, reinstating the native ICD to GlyR converted taurine and GABA to partial agonists, with maximum open probabilities of 0.66 and 0.40, respectively. Structural comparison of transmembrane helices 3 and 4 in short- and long-ICD GlyR subunits revealed that ICD shortening does not distort the orientation of these helices within each subunit. This suggests that the effects of shortening the ICD stem from removing a modulatory effect of the native ICD on GlyR gating, revealing a new role for the ICD in pentameric ligand-gated channels.

摘要

与其他五聚体配体门控通道一样,甘氨酸受体(GlyRs)在跨膜螺旋 3 和 4 之间包含长的细胞内结构域(ICD)。结构上表征的 GlyRs 通常被设计为具有非常短的 ICD。我们在这里展示,对于这样的一种构建体,斑马鱼 GlyR,激动剂甘氨酸、β-丙氨酸、牛磺酸和 GABA 具有高功效,并产生大于 0.9 的最大单通道开放概率。相比之下,对于全长人α1 GlyR,牛磺酸和 GABA 显然是部分激动剂,最大开放概率分别为 0.46 和 0.09。我们发现,GlyR 中升高的开放概率不是由于人源和斑马鱼同源物之间的有限序列差异,而是由于用短三肽 ICD 替换了天然 ICD。与这一解释一致的是,缩短人 GlyR 的 ICD 会增加牛磺酸和 GABA 产生的最大开放概率,分别增加到 0.90 和 0.70,但进一步将其工程化使其类似于 GlyR(通过引入斑马鱼跨膜螺旋 4 和 C 末端)没有效果。此外,将天然 ICD 重新引入 GlyR 将牛磺酸和 GABA 转化为部分激动剂,最大开放概率分别为 0.66 和 0.40。短和长 ICD GlyR 亚基的跨膜螺旋 3 和 4 的结构比较表明,ICD 缩短不会扭曲每个亚基内这些螺旋的取向。这表明 ICD 缩短的影响源于去除天然 ICD 对 GlyR 门控的调节作用,揭示了 ICD 在五聚体配体门控通道中的新作用。

https://cdn.ncbi.nlm.nih.gov/pmc/blobs/f3ca/7995613/4fc1c2f774ef/gr6.jpg
https://cdn.ncbi.nlm.nih.gov/pmc/blobs/f3ca/7995613/81b69246b7e5/gr1.jpg
https://cdn.ncbi.nlm.nih.gov/pmc/blobs/f3ca/7995613/42e49664eb09/gr2.jpg
https://cdn.ncbi.nlm.nih.gov/pmc/blobs/f3ca/7995613/ac256d452397/gr3.jpg
https://cdn.ncbi.nlm.nih.gov/pmc/blobs/f3ca/7995613/65cb620be5c0/gr4.jpg
https://cdn.ncbi.nlm.nih.gov/pmc/blobs/f3ca/7995613/5c68d05d38d9/gr5.jpg
https://cdn.ncbi.nlm.nih.gov/pmc/blobs/f3ca/7995613/4fc1c2f774ef/gr6.jpg
https://cdn.ncbi.nlm.nih.gov/pmc/blobs/f3ca/7995613/81b69246b7e5/gr1.jpg
https://cdn.ncbi.nlm.nih.gov/pmc/blobs/f3ca/7995613/42e49664eb09/gr2.jpg
https://cdn.ncbi.nlm.nih.gov/pmc/blobs/f3ca/7995613/ac256d452397/gr3.jpg
https://cdn.ncbi.nlm.nih.gov/pmc/blobs/f3ca/7995613/65cb620be5c0/gr4.jpg
https://cdn.ncbi.nlm.nih.gov/pmc/blobs/f3ca/7995613/5c68d05d38d9/gr5.jpg
https://cdn.ncbi.nlm.nih.gov/pmc/blobs/f3ca/7995613/4fc1c2f774ef/gr6.jpg

相似文献

1
The intracellular domain of homomeric glycine receptors modulates agonist efficacy.同型甘氨酸受体的细胞内结构域调节激动剂的效能。
J Biol Chem. 2021 Jan-Jun;296:100387. doi: 10.1074/jbc.RA119.012358. Epub 2021 Feb 20.
2
Differential agonist sensitivity of glycine receptor alpha2 subunit splice variants.甘氨酸受体α2亚基剪接变体的差异激动剂敏感性
Br J Pharmacol. 2004 Sep;143(1):19-26. doi: 10.1038/sj.bjp.0705875. Epub 2004 Aug 9.
3
Acidic pH reduces agonist efficacy and responses to synaptic-like glycine applications in zebrafish α1 and rat α1β recombinant glycine receptors.酸性 pH 值降低了斑马鱼 α1 和大鼠 α1β 重组甘氨酸受体对激动剂的功效和对突触样甘氨酸应用的反应。
J Physiol. 2022 Jan;600(2):333-347. doi: 10.1113/JP282171. Epub 2021 Dec 8.
4
Activation of human alpha1 and alpha2 homomeric glycine receptors by taurine and GABA.牛磺酸和γ-氨基丁酸对人α1和α2同聚甘氨酸受体的激活作用。
J Physiol. 2001 Sep 15;535(Pt 3):741-55. doi: 10.1111/j.1469-7793.2001.t01-1-00741.x.
5
Aminomethanesulfonic acid illuminates the boundary between full and partial agonists of the pentameric glycine receptor.甲氨磺酸阐明了五聚体甘氨酸受体完全激动剂和部分激动剂之间的界限。
Elife. 2022 Aug 17;11:e79148. doi: 10.7554/eLife.79148.
6
Disruption of a putative intersubunit electrostatic bond enhances agonist efficacy at the human α1 glycine receptor.一种假定的亚基间静电键的破坏增强了激动剂对人α1甘氨酸受体的效力。
Brain Res. 2017 Feb 15;1657:148-155. doi: 10.1016/j.brainres.2016.11.024. Epub 2016 Dec 5.
7
Pharmacological characterization of glycine-gated chloride currents recorded in rat hippocampal slices.大鼠海马切片中甘氨酸门控氯离子电流的药理学特性
J Neurophysiol. 2002 Mar;87(3):1515-25. doi: 10.1152/jn.00365.2001.
8
Glycine receptors mediate excitation of subplate neurons in neonatal rat cerebral cortex.甘氨酸受体介导新生大鼠大脑皮质中板下神经元的兴奋。
J Neurophysiol. 2008 Aug;100(2):698-707. doi: 10.1152/jn.00657.2007. Epub 2008 Jun 18.
9
The M4 transmembrane segment contributes to agonist efficacy differences between alpha1 and alpha3 glycine receptors.M4跨膜片段导致α1和α3甘氨酸受体之间激动剂效能的差异。
Mol Membr Biol. 2009 Aug;26(5):321-32. doi: 10.1080/09687680903120319. Epub 2009 Jul 20.
10
Probing glycine receptor stoichiometry in superficial dorsal horn neurones using the spasmodic mouse.利用痉挛性小鼠研究浅层背角神经元甘氨酸受体的计量比。
J Physiol. 2011 May 15;589(Pt 10):2459-74. doi: 10.1113/jphysiol.2011.206326. Epub 2011 Mar 8.

引用本文的文献

1
Allosteric Cholesterol Site in Glycine Receptors Characterized through Molecular Simulations.通过分子模拟研究甘氨酸受体的变构胆固醇结合位点。
J Phys Chem B. 2024 May 23;128(20):4996-5007. doi: 10.1021/acs.jpcb.4c01703. Epub 2024 May 15.
2
Modelling and Molecular Dynamics Predict the Structure and Interactions of the Glycine Receptor Intracellular Domain.建模和分子动力学预测甘氨酸受体细胞内域的结构和相互作用。
Biomolecules. 2023 Dec 7;13(12):1757. doi: 10.3390/biom13121757.
3
α7 Nicotinic acetylcholine receptor: a key receptor in the cholinergic anti-inflammatory pathway exerting an antidepressant effect.

本文引用的文献

1
Mechanism of gating and partial agonist action in the glycine receptor.甘氨酸受体门控和部分激动剂作用机制。
Cell. 2021 Feb 18;184(4):957-968.e21. doi: 10.1016/j.cell.2021.01.026. Epub 2021 Feb 9.
2
Triple arginines as molecular determinants for pentameric assembly of the intracellular domain of 5-HT receptors.三精氨酸作为 5-HT 受体细胞内结构域五聚体组装的分子决定因素。
J Gen Physiol. 2019 Sep 2;151(9):1135-1145. doi: 10.1085/jgp.201912421. Epub 2019 Aug 13.
3
A tale of ligands big and small: an update on how pentameric ligand-gated ion channels interact with agonists and proteins.
α7 型烟碱型乙酰胆碱受体:胆碱能抗炎通路中的关键受体,具有抗抑郁作用。
J Neuroinflammation. 2023 Mar 27;20(1):84. doi: 10.1186/s12974-023-02768-z.
4
Conformational transitions and allosteric modulation in a heteromeric glycine receptor.同型甘氨酸受体构象转变和别构调节。
Nat Commun. 2023 Mar 13;14(1):1363. doi: 10.1038/s41467-023-37106-7.
5
Origin of acetylcholine antagonism in ELIC, a bacterial pentameric ligand-gated ion channel.ELIC,一种细菌五聚体配体门控离子通道中乙酰胆碱拮抗作用的起源。
Commun Biol. 2022 Nov 18;5(1):1264. doi: 10.1038/s42003-022-04227-6.
6
Lateral fenestrations in the extracellular domain of the glycine receptor contribute to the main chloride permeation pathway.甘氨酸受体细胞外结构域中的外侧窗孔构成了主要的氯离子渗透途径。
Sci Adv. 2022 Oct 14;8(41):eadc9340. doi: 10.1126/sciadv.adc9340.
7
Aminomethanesulfonic acid illuminates the boundary between full and partial agonists of the pentameric glycine receptor.甲氨磺酸阐明了五聚体甘氨酸受体完全激动剂和部分激动剂之间的界限。
Elife. 2022 Aug 17;11:e79148. doi: 10.7554/eLife.79148.
8
Structures of highly flexible intracellular domain of human α7 nicotinic acetylcholine receptor.人α7烟碱型乙酰胆碱受体内高度灵活的细胞内结构域的结构
Nat Commun. 2022 Feb 10;13(1):793. doi: 10.1038/s41467-022-28400-x.
9
Modulatory Actions of the Glycine Receptor β Subunit on the Positive Allosteric Modulation of Ethanol in α2 Containing Receptors.甘氨酸受体β亚基对含α2受体中乙醇的正变构调节作用。
Front Mol Neurosci. 2021 Nov 18;14:763868. doi: 10.3389/fnmol.2021.763868. eCollection 2021.
10
Acidic pH reduces agonist efficacy and responses to synaptic-like glycine applications in zebrafish α1 and rat α1β recombinant glycine receptors.酸性 pH 值降低了斑马鱼 α1 和大鼠 α1β 重组甘氨酸受体对激动剂的功效和对突触样甘氨酸应用的反应。
J Physiol. 2022 Jan;600(2):333-347. doi: 10.1113/JP282171. Epub 2021 Dec 8.
大小配体的故事:五聚体配体门控离子通道与激动剂及蛋白质相互作用的最新进展
Curr Opin Physiol. 2019 Jun 12;2:19-26. doi: 10.1016/j.cophys.2017.12.012.
4
Large Intracellular Domain-Dependent Effects of Positive Allosteric Modulators on Glycine Receptors.正变构调节剂对甘氨酸受体的大胞内结构域依赖性影响。
ACS Chem Neurosci. 2019 May 15;10(5):2551-2559. doi: 10.1021/acschemneuro.9b00050. Epub 2019 Mar 29.
5
GABA receptor signalling mechanisms revealed by structural pharmacology.结构药理学揭示的 GABA 受体信号转导机制。
Nature. 2019 Jan;565(7740):454-459. doi: 10.1038/s41586-018-0832-5. Epub 2019 Jan 2.
6
Cryo-EM structure of the human α1β3γ2 GABA receptor in a lipid bilayer.人源α1β3γ2 GABA 受体在脂质双层中的冷冻电镜结构。
Nature. 2019 Jan;565(7740):516-520. doi: 10.1038/s41586-018-0833-4. Epub 2019 Jan 2.
7
Conformational transitions of the serotonin 5-HT receptor.5-羟色胺 5-HT 受体的构象转变。
Nature. 2018 Nov;563(7730):275-279. doi: 10.1038/s41586-018-0672-3. Epub 2018 Oct 31.
8
Cryo-EM reveals two distinct serotonin-bound conformations of full-length 5-HT receptor.低温电镜揭示全长 5-HT 受体与血清素结合的两种不同构象。
Nature. 2018 Nov;563(7730):270-274. doi: 10.1038/s41586-018-0660-7. Epub 2018 Oct 31.
9
PKA and PKC Modulators Affect Ion Channel Function and Internalization of Recombinant Alpha1 and Alpha1-Beta Glycine Receptors.蛋白激酶A和蛋白激酶C调节剂影响重组α1和α1-β甘氨酸受体的离子通道功能及内化。
Front Mol Neurosci. 2018 May 14;11:154. doi: 10.3389/fnmol.2018.00154. eCollection 2018.
10
Cryo-EM structure of 5-HT receptor in its resting conformation.5-羟色胺受体处于静息构象时的冷冻电镜结构。
Nat Commun. 2018 Feb 6;9(1):514. doi: 10.1038/s41467-018-02997-4.