Department of Gene Expression, Institute of Molecular Biology and Biotechnology, Adam Mickiewicz University, Uniwersytetu Poznanskiego 6, Poznan, Poland.
Department of Genetics and Molecular Neurobiology, Institute of Biology, Otto von Guericke University, Magdeburg, Germany.
Nat Commun. 2021 Feb 24;12(1):1265. doi: 10.1038/s41467-021-21021-w.
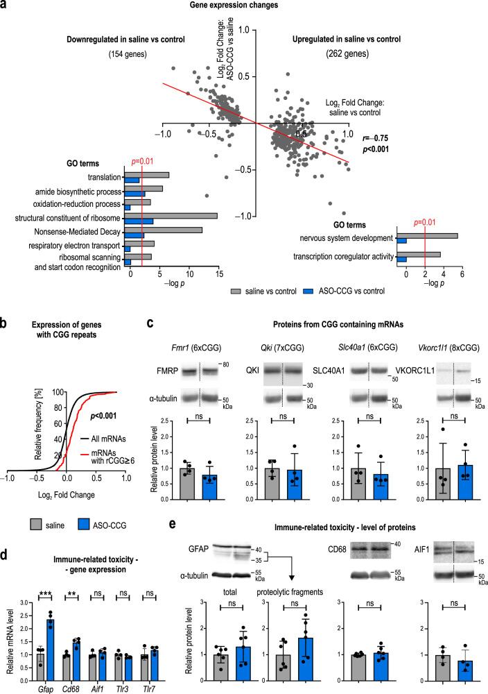
Fragile X-associated tremor/ataxia syndrome (FXTAS) is an incurable neurodegenerative disorder caused by expansion of CGG repeats in the FMR1 5'UTR. The RNA containing expanded CGG repeats (rCGG) causes cell damage by interaction with complementary DNA, forming R-loop structures, sequestration of nuclear proteins involved in RNA metabolism and initiation of translation of polyglycine-containing protein (FMRpolyG), which forms nuclear insoluble inclusions. Here we show the therapeutic potential of short antisense oligonucleotide steric blockers (ASOs) targeting directly the rCGG. In nuclei of FXTAS cells ASOs affect R-loop formation and correct miRNA biogenesis and alternative splicing, indicating that nuclear proteins are released from toxic sequestration. In cytoplasm, ASOs significantly decrease the biosynthesis and accumulation of FMRpolyG. Delivery of ASO into a brain of FXTAS mouse model reduces formation of inclusions, improves motor behavior and corrects gene expression profile with marginal signs of toxicity after a few weeks from a treatment.
脆性 X 相关震颤/共济失调综合征(FXTAS)是一种由 FMR1 5'UTR 中 CGG 重复扩展引起的不可治愈的神经退行性疾病。含有扩展 CGG 重复的 RNA(rCGG)通过与互补 DNA 相互作用、形成 R 环结构、隔离参与 RNA 代谢的核蛋白以及启动多聚甘氨酸蛋白(FMRpolyG)的翻译,从而导致细胞损伤,FMRpolyG 形成核内不溶性包涵体。在这里,我们展示了针对 rCGG 的短反义寡核苷酸空间位阻阻断剂(ASO)的治疗潜力。在 FXTAS 细胞的核中,ASO 影响 R 环的形成,并纠正 miRNA 的生物发生和选择性剪接,表明核蛋白从毒性隔离中释放出来。在细胞质中,ASO 显著减少 FMRpolyG 的生物合成和积累。将 ASO 递送到 FXTAS 小鼠模型的大脑中,可以减少包涵体的形成,改善运动行为,并在治疗数周后纠正基因表达谱,仅有轻微的毒性迹象。