Liu Hanye, Li Liangchang, Chen Zhengai, Song Yilan, Liu Weidong, Gao Ge, Li Li, Jiang Jingzhi, Xu Chang, Yan Guanghai, Cui Hong
Jilin Key Laboratory for Immune and Targeting Research on Common Allergic Diseases, Yanbian University, Yanji, China.
Department of Pharmacology, Yanbian University College of Medicine, Yanji, China.
Front Pharmacol. 2021 Feb 10;11:598007. doi: 10.3389/fphar.2020.598007. eCollection 2020.
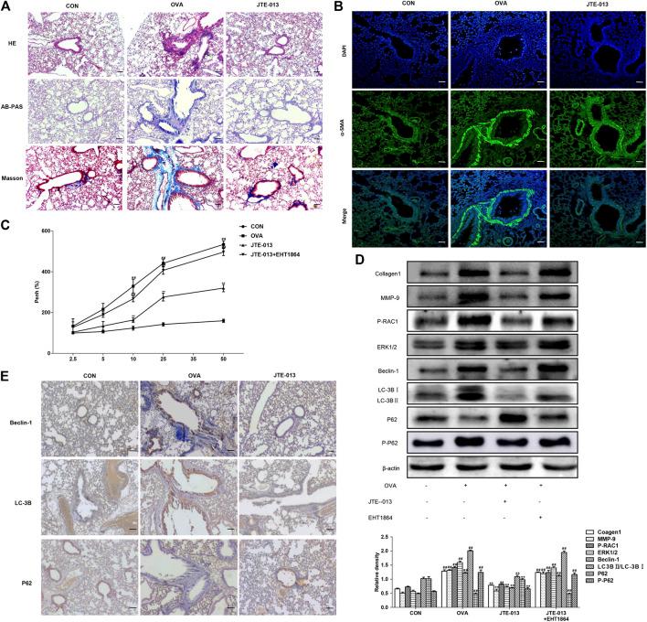
This study is to investigate the role of Sphingosine-1-phosphate (S1P) in the asthma progression, and the involvement of autophagy. Airway remodeling mice were subjected to the HE, PAS, and Masson staining. Protein expression levels in the tissues, samples and model cells were detected with ELISA, Western blot analysis, and immunohistochemical/immunofluorescent analysis. The S1P2 receptor antagonist JTE-013 decreased the inflammatory cell infiltration and goblet cell production in asthmatic mice tissues. The IL-1, IL-4, IL-5 and serum IgE contents were decreased in bronchoalveolar lavage fluid, while the Beclin1 expression in lung tissues was decreased. The LC3B1 to LC-3B2 conversion was decreased, with increased P62 accumulation and decreased p-P62 expression. In airway remodeling mice, JTE-013 significantly decreased collagen deposition in lung tissues and decreased smooth muscle cell smooth muscle activating protein expression. In lung tissue, the expression levels of Beclin1 were decreased, with decreased LC3B1 to LC-3B2 conversion, as well as the increased P62 accumulation and decreased p-P62 expression. However, these effects were reversed by the RAC1 inhibitor EHT 1864. Similar results were observed for the silencing of S1P2 receptor in the cells, as shown by the decreased Beclin1 expression, decreased LC3B1 to LC-3B2 conversion, increased P62 accumulation, and decreased p-P62 expression. The smooth muscle activators were significantly decreased in the JTE-013 and EHT1864 groups, and the EHT 1864 + S1P2-SiRNA expression level was increased. S1P is involved in the progression of asthma and airway remodeling, which may be related to the activation of S1PR2 receptor and inhibition of autophagy through RAC1.
本研究旨在探讨1-磷酸鞘氨醇(S1P)在哮喘进展中的作用以及自噬的参与情况。对气道重塑小鼠进行苏木精-伊红(HE)、过碘酸雪夫(PAS)和Masson染色。采用酶联免疫吸附测定(ELISA)、蛋白质免疫印迹分析以及免疫组织化学/免疫荧光分析检测组织、样本和模型细胞中的蛋白质表达水平。S1P2受体拮抗剂JTE-013可减少哮喘小鼠组织中的炎性细胞浸润和杯状细胞生成。支气管肺泡灌洗液中白细胞介素-1(IL-1)、白细胞介素-4(IL-4)、白细胞介素-5(IL-5)和血清免疫球蛋白E(IgE)含量降低,而肺组织中Beclin1表达降低。微管相关蛋白1轻链3β(LC3B1)向LC3B2的转化减少,p62积累增加,磷酸化p62(p-P62)表达降低。在气道重塑小鼠中,JTE-013显著减少肺组织中的胶原沉积,并降低平滑肌细胞平滑肌激活蛋白表达。在肺组织中,Beclin1表达水平降低,LC3B1向LC3B2的转化减少,p62积累增加,p-P62表达降低。然而,这些作用被RAC1抑制剂EHT 1864逆转。在细胞中沉默S1P2受体也观察到类似结果,表现为Beclin1表达降低、LC3B1向LC3B2的转化减少、p62积累增加以及p-P62表达降低。JTE-013组和EHT1864组的平滑肌激活剂显著减少,而EHT 1864 + S1P2小干扰RNA(SiRNA)表达水平升高。S1P参与哮喘进展和气道重塑,这可能与S1P受体-2(S1PR2)受体激活以及通过RAC1抑制自噬有关。