Suppr超能文献

脾源性髓系细胞与 CD4 T 细胞之间的炎症环路导致长寿命浆细胞的积累,从而加重狼疮自身免疫。

An Inflammatory Loop Between Spleen-Derived Myeloid Cells and CD4 T Cells Leads to Accumulation of Long-Lived Plasma Cells That Exacerbates Lupus Autoimmunity.

机构信息

Laboratory of Autoimmunology, Department of Anatomy and Cell Biology, College of Medicine, Hanyang University, Seoul, South Korea.

Department of Biomedical Science, Graduate School of Biomedical Science and Engineering, Hanyang University, Seoul, South Korea.

出版信息

Front Immunol. 2021 Feb 11;12:631472. doi: 10.3389/fimmu.2021.631472. eCollection 2021.

Abstract

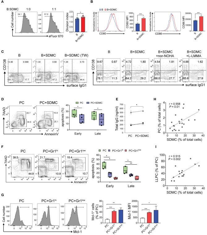
Splenic long-lived plasma cells are abnormally numerous and deleterious in systemic autoimmune diseases, yet how they accumulate remains poorly understood. We demonstrate here that a pathological role of spleen-derived CD11bGr-1 myeloid cells (SDMCs) underpins the accumulation of splenic long-lived plasma cells in a lupus-prone model named sanroque. We found that SDMCs were progressively accumulated in sanroque mice from the early clinical phase. Transcriptome profiles revealed that SDMCs have a predominant shift toward an inflammatory phenotype relative to the bone marrow-derived counterparts and are distinct from neutrophils and monocytes. SDMCs were expanded via splenic extramedullary myelopoiesis under the proinflammatory cytokine milieu during lupus progression. SDMCs promoted the development of IFN-γ-secreting Th1 and follicular helper T cells, thereby licensing CD4 T cells to be pathologic activators of SDMCs and plasma cells. SDMCs also directly promoted the survival of plasma cells by providing B-cell activating factor of the TNF family. The frequency of SDMCs correlated with that of splenic long-lived plasma cells. Selective depletion of CD11bGr-1 cells reduced autoantibody production in sanroque mice. Thus, our findings suggest that SDMCs expanded establish a positive feedback loop with CD4 T cells, leading to accumulation of long-lived plasma cells which exacerbates lupus autoimmunity.

摘要

在系统性自身免疫性疾病中,脾脏长寿浆细胞异常增多且具有危害性,但人们对其积累的机制仍知之甚少。我们在此证明,脾脏来源的 CD11bGr-1 髓样细胞(SDMC)的病理性作用是狼疮易感模型 sanroque 中脾脏长寿浆细胞积累的基础。我们发现,从早期临床阶段开始,SDMC 在 sanroque 小鼠中逐渐积累。转录组谱分析显示,与骨髓来源的细胞相比,SDMC 具有向炎症表型显著转变的趋势,并且与中性粒细胞和单核细胞不同。在狼疮进展过程中,在促炎细胞因子环境下,通过脾脏髓外髓样细胞生成,SDMC 得以扩增。SDMC 促进了 IFN-γ 分泌的 Th1 和滤泡辅助 T 细胞的发育,从而使 CD4 T 细胞成为 SDMC 和浆细胞的病理性激活物。SDMC 还通过提供 TNF 家族的 B 细胞激活因子直接促进浆细胞的存活。SDMC 的频率与脾脏长寿浆细胞的频率相关。选择性耗尽 CD11bGr-1 细胞可减少 sanroque 小鼠的自身抗体产生。因此,我们的研究结果表明,扩增的 SDMC 与 CD4 T 细胞建立了正反馈回路,导致长寿浆细胞的积累,从而加重狼疮自身免疫。

https://cdn.ncbi.nlm.nih.gov/pmc/blobs/d4ee/7904883/4c9f2c0df557/fimmu-12-631472-g0001.jpg

文献检索

告别复杂PubMed语法,用中文像聊天一样搜索,搜遍4000万医学文献。AI智能推荐,让科研检索更轻松。

立即免费搜索

文件翻译

保留排版,准确专业,支持PDF/Word/PPT等文件格式,支持 12+语言互译。

免费翻译文档

深度研究

AI帮你快速写综述,25分钟生成高质量综述,智能提取关键信息,辅助科研写作。

立即免费体验