• 文献检索
  • 文档翻译
  • 深度研究
  • 学术资讯
  • Suppr Zotero 插件Zotero 插件
  • 邀请有礼
  • 套餐&价格
  • 历史记录
应用&插件
Suppr Zotero 插件Zotero 插件浏览器插件Mac 客户端Windows 客户端微信小程序
定价
高级版会员购买积分包购买API积分包
服务
文献检索文档翻译深度研究API 文档MCP 服务
关于我们
关于 Suppr公司介绍联系我们用户协议隐私条款
关注我们

Suppr 超能文献

核心技术专利:CN118964589B侵权必究
粤ICP备2023148730 号-1Suppr @ 2026

文献检索

告别复杂PubMed语法,用中文像聊天一样搜索,搜遍4000万医学文献。AI智能推荐,让科研检索更轻松。

立即免费搜索

文件翻译

保留排版,准确专业,支持PDF/Word/PPT等文件格式,支持 12+语言互译。

免费翻译文档

深度研究

AI帮你快速写综述,25分钟生成高质量综述,智能提取关键信息,辅助科研写作。

立即免费体验

石蒜碱通过激活 ROS/p38 和 AKT 信号通路,抑制人结直肠癌细胞增殖、迁移和侵袭,主要发挥细胞增殖抑制作用。

Lycorine inhibits cell proliferation, migration and invasion, and primarily exerts cytostatic effects in human colorectal cancer via activating the ROS/p38 and AKT signaling pathways.

机构信息

Department of Laboratory Medicine, Tianfu New Area People's Hospital, Chengdu, Sichuan 610213, P.R. China.

Key Laboratory of Clinical Laboratory Medical Diagnostics, Ministry of Education, Chongqing Medical University, Chongqing 400016, P.R. China.

出版信息

Oncol Rep. 2021 Apr;45(4). doi: 10.3892/or.2021.7970. Epub 2021 Mar 2.

DOI:10.3892/or.2021.7970
PMID:33649853
原文链接:https://pmc.ncbi.nlm.nih.gov/articles/PMC7879421/
Abstract

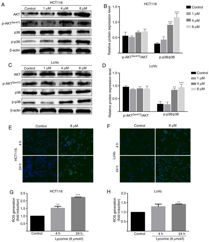
Colorectal cancer (CRC) is a life‑threatening malignant tumor of the digestive tract. Diverse gene mutations and complicated alterations to the signaling pathways in CRC lead to heterogeneity in response to chemotherapy. Moreover, anticancer drugs for CRC chemotherapy are limited due to adverse events. Therefore, developing more effective, tolerable and safe drugs for the treatment of CRC is important. The present study aimed to investigate the effect of lycorine on human CRC cell proliferation, migration, invasion, apoptosis, cell cycle distribution, as well as the underlying molecular mechanism. The crystal violet staining and MTT assay results demonstrated that lycorine suppressed cell proliferation in a dose‑ and time‑dependent manner in the three CRC cell lines, HCT116, LoVo and SW480. Similarly, verified by performing wound healing and Transwell assays, lycorine significantly inhibited HCT116 and LoVo cell migration and invasion compared with the control group. In LoVo cells, the protein expression levels of matrix metallopeptidases, snail family transcriptional repressor 1, Vimentin and N‑cadherin were significantly downregulated, whereas the protein expression levels of E‑cadherin were significantly upregulated by lycorine treatment compared with the control group. The Hoechst 33258 staining and flow cytometry assay results indicated that lycorine mediated its cytostatic effect on CRC cells potentially via inducing cell cycle arrest, but not apoptosis. Compared with the control group, lycorine significantly induced HCT116 cell cycle arrest at the G/M phase, but significantly induced LoVo cell cycle arrest at the S and G/M phases. Furthermore, lycorine significantly downregulated the protein expression levels of cyclin D1 and cyclin E1, but significantly increased p21 and Smad4 protein expression levels in HCT116 and LoVo cells compared with the control group. The intracellular reactive oxygen species (ROS) measurement results also indicated that compared with the control group, lycorine significantly induced ROS accumulation, and increased phosphorylated‑p38 expression levels and AKT phosphorylation. Collectively, the present study suggested that lycorine might induce cell cycle arrest and exert cytostatic effects potentially via activating ROS/p38 and AKT signaling pathways in CRC cells.

摘要

结直肠癌(CRC)是一种危及生命的消化道恶性肿瘤。CRC 中多种基因突变和信号通路的复杂改变导致对化疗的反应存在异质性。此外,由于不良反应,CRC 化疗的抗癌药物有限。因此,开发更有效、可耐受和安全的药物来治疗 CRC 很重要。本研究旨在探讨石蒜碱对人 CRC 细胞增殖、迁移、侵袭、凋亡、细胞周期分布的影响,并探讨其潜在的分子机制。结晶紫染色和 MTT 检测结果表明,石蒜碱在三种 CRC 细胞系(HCT116、LoVo 和 SW480)中呈剂量和时间依赖性抑制细胞增殖。同样,通过划痕愈合和 Transwell 检测验证,与对照组相比,石蒜碱显著抑制 HCT116 和 LoVo 细胞迁移和侵袭。在 LoVo 细胞中,基质金属蛋白酶、snail 家族转录抑制因子 1、波形蛋白和 N-钙粘蛋白的蛋白表达水平明显下调,而 E-钙粘蛋白的蛋白表达水平明显上调。与对照组相比,石蒜碱处理显著诱导 LoVo 细胞发生细胞周期阻滞,但不诱导细胞凋亡。与对照组相比,石蒜碱显著诱导 HCT116 细胞周期阻滞在 G/M 期,但显著诱导 LoVo 细胞周期阻滞在 S 和 G/M 期。此外,与对照组相比,石蒜碱显著下调 HCT116 和 LoVo 细胞中环素 D1 和环素 E1 的蛋白表达水平,显著增加 p21 和 Smad4 蛋白表达水平。细胞内活性氧(ROS)测量结果也表明,与对照组相比,石蒜碱显著诱导 ROS 积累,增加磷酸化 p38 和 AKT 磷酸化水平。综上所述,本研究表明石蒜碱可能通过激活 ROS/p38 和 AKT 信号通路诱导 CRC 细胞周期阻滞并发挥细胞抑制作用。

https://cdn.ncbi.nlm.nih.gov/pmc/blobs/78fb/7879421/fdd1f832bc77/or-45-04-7970-g06.jpg
https://cdn.ncbi.nlm.nih.gov/pmc/blobs/78fb/7879421/b6b530516a47/or-45-04-7970-g00.jpg
https://cdn.ncbi.nlm.nih.gov/pmc/blobs/78fb/7879421/3576cd904e54/or-45-04-7970-g01.jpg
https://cdn.ncbi.nlm.nih.gov/pmc/blobs/78fb/7879421/70612e1b25da/or-45-04-7970-g02.jpg
https://cdn.ncbi.nlm.nih.gov/pmc/blobs/78fb/7879421/e6d3b36e3267/or-45-04-7970-g03.jpg
https://cdn.ncbi.nlm.nih.gov/pmc/blobs/78fb/7879421/34c75c6091c1/or-45-04-7970-g04.jpg
https://cdn.ncbi.nlm.nih.gov/pmc/blobs/78fb/7879421/5f0e9a4dee27/or-45-04-7970-g05.jpg
https://cdn.ncbi.nlm.nih.gov/pmc/blobs/78fb/7879421/fdd1f832bc77/or-45-04-7970-g06.jpg
https://cdn.ncbi.nlm.nih.gov/pmc/blobs/78fb/7879421/b6b530516a47/or-45-04-7970-g00.jpg
https://cdn.ncbi.nlm.nih.gov/pmc/blobs/78fb/7879421/3576cd904e54/or-45-04-7970-g01.jpg
https://cdn.ncbi.nlm.nih.gov/pmc/blobs/78fb/7879421/70612e1b25da/or-45-04-7970-g02.jpg
https://cdn.ncbi.nlm.nih.gov/pmc/blobs/78fb/7879421/e6d3b36e3267/or-45-04-7970-g03.jpg
https://cdn.ncbi.nlm.nih.gov/pmc/blobs/78fb/7879421/34c75c6091c1/or-45-04-7970-g04.jpg
https://cdn.ncbi.nlm.nih.gov/pmc/blobs/78fb/7879421/5f0e9a4dee27/or-45-04-7970-g05.jpg
https://cdn.ncbi.nlm.nih.gov/pmc/blobs/78fb/7879421/fdd1f832bc77/or-45-04-7970-g06.jpg

相似文献

1
Lycorine inhibits cell proliferation, migration and invasion, and primarily exerts cytostatic effects in human colorectal cancer via activating the ROS/p38 and AKT signaling pathways.石蒜碱通过激活 ROS/p38 和 AKT 信号通路,抑制人结直肠癌细胞增殖、迁移和侵袭,主要发挥细胞增殖抑制作用。
Oncol Rep. 2021 Apr;45(4). doi: 10.3892/or.2021.7970. Epub 2021 Mar 2.
2
Identification of molecular anti-metastasis mechanisms of lycorine in colorectal cancer by RNA-seq analysis.通过RNA测序分析鉴定石蒜碱在结直肠癌中的分子抗转移机制
Phytomedicine. 2021 May;85:153530. doi: 10.1016/j.phymed.2021.153530. Epub 2021 Feb 25.
3
Lycorine Induces Apoptosis and G1 Phase Arrest Through ROS/p38 MAPK Signaling Pathway in Human Osteosarcoma Cells In Vitro and In Vivo.苦马豆素通过 ROS/p38 MAPK 信号通路诱导人骨肉瘤细胞体外和体内凋亡和 G1 期阻滞。
Spine (Phila Pa 1976). 2020 Feb 1;45(3):E126-E139. doi: 10.1097/BRS.0000000000003217.
4
Delicaflavone induces ROS-mediated apoptosis and inhibits PI3K/AKT/mTOR and Ras/MEK/Erk signaling pathways in colorectal cancer cells.白皮杉醇诱导结直肠癌细胞中 ROS 介导的细胞凋亡,并抑制 PI3K/AKT/mTOR 和 Ras/MEK/Erk 信号通路。
Biochem Pharmacol. 2020 Jan;171:113680. doi: 10.1016/j.bcp.2019.113680. Epub 2019 Oct 25.
5
Quinalizarin Induces Apoptosis through Reactive Oxygen Species (ROS)-Mediated Mitogen-Activated Protein Kinase (MAPK) and Signal Transducer and Activator of Transcription 3 (STAT3) Signaling Pathways in Colorectal Cancer Cells.喹哪啶醇通过活性氧(ROS)介导的丝裂原活化蛋白激酶(MAPK)和信号转导及转录激活因子 3(STAT3)信号通路诱导结直肠癌细胞凋亡。
Med Sci Monit. 2018 Jun 3;24:3710-3719. doi: 10.12659/MSM.907163.
6
Picropodophyllotoxin Induces G1 Cell Cycle Arrest and Apoptosis in Human Colorectal Cancer Cells via ROS Generation and Activation of p38 MAPK Signaling Pathway.鬼臼毒素通过 ROS 生成和激活 p38 MAPK 信号通路诱导人结直肠癌细胞 G1 期细胞周期阻滞和凋亡。
J Microbiol Biotechnol. 2021 Dec 28;31(12):1615-1623. doi: 10.4014/jmb.2109.09012.
7
Lycorine inhibits cell proliferation and migration by inhibiting ROCK1/cofilin‑induced actin dynamics in HepG2 hepatoblastoma cells.石蒜碱通过抑制 ROCK1/丝切蛋白诱导的 HepG2 肝癌细胞中的肌动蛋白动力学来抑制细胞增殖和迁移。
Oncol Rep. 2018 Oct;40(4):2298-2306. doi: 10.3892/or.2018.6609. Epub 2018 Jul 30.
8
Lycorine inhibits cell proliferation and induced oxidative stress-mediated apoptosis via regulation of the JAK/STAT3 signaling pathway in HT-3 cells.石蒜碱通过调节 HT-3 细胞中的 JAK/STAT3 信号通路抑制细胞增殖并诱导氧化应激介导的细胞凋亡。
J Biochem Mol Toxicol. 2021 Oct;35(10):e22882. doi: 10.1002/jbt.22882. Epub 2021 Sep 24.
9
Lycorine inhibits melanoma A375 cell growth and metastasis through the inactivation of the PI3K/AKT signaling pathway.石蒜碱通过PI3K/AKT信号通路的失活抑制黑色素瘤A375细胞的生长和转移。
Med Sci (Paris). 2018 Oct;34 Focus issue F1:33-38. doi: 10.1051/medsci/201834f106. Epub 2018 Nov 7.
10
Shikonin inhibits prostate cancer cells metastasis by reducing matrix metalloproteinase-2/-9 expression via AKT/mTOR and ROS/ERK1/2 pathways.紫草素通过AKT/mTOR和ROS/ERK1/2信号通路降低基质金属蛋白酶-2/-9的表达,从而抑制前列腺癌细胞转移。
Int Immunopharmacol. 2014 Aug;21(2):447-55. doi: 10.1016/j.intimp.2014.05.026. Epub 2014 Jun 3.

引用本文的文献

1
Piperine Induces Apoptosis and Cell Cycle Arrest via Multiple Oxidative Stress Mechanisms and Regulation of PI3K/Akt and MAPK Signaling in Colorectal Cancer Cells.胡椒碱通过多种氧化应激机制以及对PI3K/Akt和MAPK信号通路的调控诱导结肠癌细胞凋亡和细胞周期停滞。
Antioxidants (Basel). 2025 Jul 21;14(7):892. doi: 10.3390/antiox14070892.
2
Transcriptomics and network pharmacology analysis reveal key genes in alkaloid biosynthesis in Zephyranthes candida and therapeutic targets for LIHC.转录组学和网络药理学分析揭示了白肋朱顶红生物碱生物合成中的关键基因以及肝癌的治疗靶点。
Planta. 2025 Jul 10;262(2):45. doi: 10.1007/s00425-025-04756-4.
3

本文引用的文献

1
P38 expression in colorectal adenomas: relationships to cell proliferation, stem phenotype and AKT pathway proteins.结直肠腺瘤中 P38 的表达:与细胞增殖、干细胞表型和 AKT 通路蛋白的关系。
Minerva Gastroenterol Dietol. 2020 Sep;66(3):208-210. doi: 10.23736/S1121-421X.20.02667-7. Epub 2020 Mar 24.
2
The p38 Pathway: From Biology to Cancer Therapy.p38 通路:从生物学到癌症治疗。
Int J Mol Sci. 2020 Mar 11;21(6):1913. doi: 10.3390/ijms21061913.
3
5-Fluorouracil-related Cardiotoxicity; Findings From Five Randomized Studies of 5-Fluorouracil-based Regimens in Metastatic Colorectal Cancer.
HER-2 Receptor and αvβ3 Integrin Dual-Ligand Surface-Functionalized Liposome for Metastatic Breast Cancer Therapy.
用于转移性乳腺癌治疗的HER-2受体和αvβ3整合素双配体表面功能化脂质体
Pharmaceutics. 2024 Aug 27;16(9):1128. doi: 10.3390/pharmaceutics16091128.
4
Uncover the anticancer potential of lycorine.揭示石蒜碱的抗癌潜力。
Chin Med. 2024 Sep 8;19(1):121. doi: 10.1186/s13020-024-00989-9.
5
Benzoindolizidine Alkaloids Tylophorine and Lycorine and Their Analogues with Antiviral, Anti-Inflammatory, and Anticancer Properties: Promises and Challenges.苯并吲哚里西啶生物碱娃儿藤碱和石蒜碱及其具有抗病毒、抗炎和抗癌特性的类似物:前景与挑战
Biomedicines. 2023 Sep 24;11(10):2619. doi: 10.3390/biomedicines11102619.
6
Evaluation on the inclusion behavior of β-cyclodextrins with lycorine and its hydrochloride.β-环糊精与石蒜碱及其盐酸盐包合行为的研究
J Mol Liq. 2023 Jun 1;379:121658. doi: 10.1016/j.molliq.2023.121658. Epub 2023 Mar 18.
7
Inhibition of colorectal cancer tumorigenesis by ursolic acid and doxorubicin is mediated by targeting the Akt signaling pathway and activating the Hippo signaling pathway.熊果酸和阿霉素通过靶向 Akt 信号通路和激活 Hippo 信号通路抑制结直肠肿瘤发生。
Mol Med Rep. 2023 Jan;27(1). doi: 10.3892/mmr.2022.12898. Epub 2022 Nov 16.
8
Lycorine suppresses cell growth and invasion via down-regulation of NEDD4 ligase in bladder cancer.石蒜碱通过下调NEDD4连接酶抑制膀胱癌的细胞生长和侵袭。
Am J Cancer Res. 2022 Oct 15;12(10):4708-4720. eCollection 2022.
9
Lycorine upregulates the expression of RMB10, promotes apoptosis and inhibits the proliferation and migration of cervical cancer cells.石蒜碱上调 RMB10 的表达,促进宫颈癌细胞凋亡,并抑制其增殖和迁移。
Int J Mol Med. 2022 Dec;50(6). doi: 10.3892/ijmm.2022.5201. Epub 2022 Nov 11.
10
Chemopreventive Effect on Human Colon Adenocarcinoma Cells of Styrylquinolines: Synthesis, Cytotoxicity, Proapoptotic Effect and Molecular Docking Analysis.苯乙烯基喹啉类化合物对人结肠腺癌细胞的化学预防作用:合成、细胞毒性、促凋亡作用及分子对接分析。
Molecules. 2022 Oct 21;27(20):7108. doi: 10.3390/molecules27207108.
5-氟尿嘧啶相关性心脏毒性;五项转移性结直肠癌 5-氟尿嘧啶为基础的方案随机研究结果。
Clin Colorectal Cancer. 2019 Mar;18(1):58-63. doi: 10.1016/j.clcc.2018.10.006. Epub 2018 Nov 1.
4
Dynamic matrisome: ECM remodeling factors licensing cancer progression and metastasis.动态基质体:ECM 重塑因子授权癌症进展和转移。
Biochim Biophys Acta Rev Cancer. 2018 Dec;1870(2):207-228. doi: 10.1016/j.bbcan.2018.09.002. Epub 2018 Oct 12.
5
Matrix Metalloproteinase-9 (MMP-9) as a Cancer Biomarker and MMP-9 Biosensors: Recent Advances.基质金属蛋白酶-9(MMP-9)作为癌症生物标志物和 MMP-9 生物传感器:最新进展。
Sensors (Basel). 2018 Sep 27;18(10):3249. doi: 10.3390/s18103249.
6
Global cancer statistics 2018: GLOBOCAN estimates of incidence and mortality worldwide for 36 cancers in 185 countries.全球癌症统计数据 2018:GLOBOCAN 对全球 185 个国家/地区 36 种癌症的发病率和死亡率的估计。
CA Cancer J Clin. 2018 Nov;68(6):394-424. doi: 10.3322/caac.21492. Epub 2018 Sep 12.
7
CDK4/6 Inhibition in Cancer: Beyond Cell Cycle Arrest.CDK4/6 抑制在癌症中的作用:超越细胞周期阻滞。
Trends Cell Biol. 2018 Nov;28(11):911-925. doi: 10.1016/j.tcb.2018.07.002. Epub 2018 Jul 27.
8
Matrix Metalloproteinase Inhibitors in Cancer Therapy: Turning Past Failures Into Future Successes.基质金属蛋白酶抑制剂在癌症治疗中的应用:从过去的失败中汲取教训,迈向未来的成功。
Mol Cancer Ther. 2018 Jun;17(6):1147-1155. doi: 10.1158/1535-7163.MCT-17-0646. Epub 2018 May 7.
9
The role of TGF-β/SMAD4 signaling in cancer.TGF-β/SMAD4 信号通路在癌症中的作用。
Int J Biol Sci. 2018 Jan 12;14(2):111-123. doi: 10.7150/ijbs.23230. eCollection 2018.
10
Diterpenoid natural compound C4 (Crassin) exerts cytostatic effects on triple-negative breast cancer cells via a pathway involving reactive oxygen species.二萜类天然化合物 C4(千里光宁)通过涉及活性氧的途径对三阴性乳腺癌细胞发挥细胞抑制作用。
Cell Oncol (Dordr). 2018 Feb;41(1):35-46. doi: 10.1007/s13402-017-0357-1. Epub 2017 Nov 13.