Suppr超能文献

第三代 EGFR 抑制剂 HS-10296 联合多靶点酪氨酸激酶抑制剂法米替尼,通过增强对 EGFR 突变型非小细胞肺癌细胞下游信号的抑制作用,发挥协同抗肿瘤作用。

Third-generation EGFR inhibitor HS-10296 in combination with famitinib, a multi-targeted tyrosine kinase inhibitor, exerts synergistic antitumor effects through enhanced inhibition of downstream signaling in EGFR-mutant non-small cell lung cancer cells.

机构信息

School of Life Sciences, Shanghai University, Shanghai, China.

Shanghai Institute of Materia Medica, Chinese Academy of Sciences, Shanghai, China.

出版信息

Thorac Cancer. 2021 Apr;12(8):1210-1218. doi: 10.1111/1759-7714.13902. Epub 2021 Mar 3.

Abstract

BACKGROUND

As a highly heterogeneous disease, lung cancer has a multitude of cellular components and patterns of gene expression which are not dependent on a single mutation or signaling pathway. Thus, using combined drugs to treat lung cancer may be a practical strategy.

METHODS

The combined antitumor effects of HS-10296, a third-generation EGFR inhibitor targeting EGFR T790M mutation, with the multitargeted tyrosine kinase inhibitor (TKI) famitinib in non-small cell lung cancer (NSCLC) were evaluated by in vitro methods such as cell proliferation, apoptosis, angiogenesis assays, and in vivo animal efficacy studies.

RESULTS

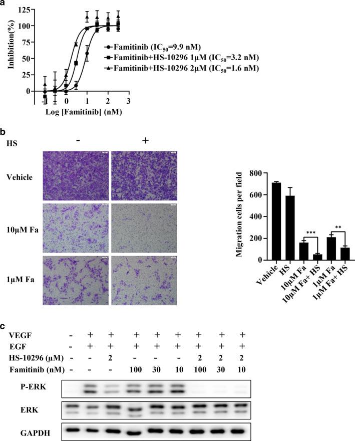
Famitinib strengthened the effects of HS-10296 on inhibiting proliferation and inducing apoptosis of NSCLC cells, possibly by synergistic inhibition of AKT and ERK phosphorylation. Meanwhile, HS-10296 significantly potentiated the effects of famitinib on inhibiting the proliferation and migration of HUVEC, which may be through synergistic inhibition of ERK phosphorylation in HUVEC, suggesting that HS-10296 may improve the inhibition of angiogenesis by famitinib. Moreover, combination of HS-10296 and famitinib exerted synergistic antitumor activity in NCI-H1975 and PC-9 xenograft models, and this effect may be accomplished by synergistic inhibition of phosphorylation of AKT and ERK and tumor angiogenesis in tumor tissues.

CONCLUSIONS

Collectively, our results indicate that HS-10296 and famitinib exhibit significant synergistic antitumor activity, suggesting that the third-generation EGFR inhibitor combined with VEGFR inhibitor provides a promising strategy in the treatment of EGFR-mutant NSCLC.

摘要

背景

肺癌是一种高度异质性的疾病,其具有多种细胞成分和基因表达模式,这些并不依赖于单一的突变或信号通路。因此,使用联合药物治疗肺癌可能是一种实用的策略。

方法

采用体外细胞增殖、凋亡、血管生成实验以及体内动物药效学研究,评估第三代 EGFR 抑制剂 HS-10296 联合多靶点酪氨酸激酶抑制剂(TKI)法米替尼治疗非小细胞肺癌(NSCLC)的联合抗肿瘤作用。

结果

法米替尼增强了 HS-10296 对 NSCLC 细胞增殖和凋亡的抑制作用,可能是通过协同抑制 AKT 和 ERK 磷酸化。同时,HS-10296 显著增强了法米替尼对 HUVEC 增殖和迁移的抑制作用,这可能是通过协同抑制 HUVEC 中的 ERK 磷酸化,提示 HS-10296 可能增强法米替尼的抗血管生成作用。此外,HS-10296 与法米替尼联合在 NCI-H1975 和 PC-9 异种移植模型中表现出协同抗肿瘤活性,这种作用可能是通过协同抑制 AKT 和 ERK 的磷酸化以及肿瘤组织中的血管生成来实现的。

结论

综上所述,我们的结果表明,HS-10296 与法米替尼联合具有显著的协同抗肿瘤活性,提示第三代 EGFR 抑制剂联合 VEGFR 抑制剂为治疗 EGFR 突变型 NSCLC 提供了一种有前途的策略。

https://cdn.ncbi.nlm.nih.gov/pmc/blobs/e210/8046080/eb3bb70b1e29/TCA-12-1210-g002.jpg

文献AI研究员

20分钟写一篇综述,助力文献阅读效率提升50倍。

立即体验

用中文搜PubMed

大模型驱动的PubMed中文搜索引擎

马上搜索

文档翻译

学术文献翻译模型,支持多种主流文档格式。

立即体验