• 文献检索
  • 文档翻译
  • 深度研究
  • 学术资讯
  • Suppr Zotero 插件Zotero 插件
  • 邀请有礼
  • 套餐&价格
  • 历史记录
应用&插件
Suppr Zotero 插件Zotero 插件浏览器插件Mac 客户端Windows 客户端微信小程序
定价
高级版会员购买积分包购买API积分包
服务
文献检索文档翻译深度研究API 文档MCP 服务
关于我们
关于 Suppr公司介绍联系我们用户协议隐私条款
关注我们

Suppr 超能文献

核心技术专利:CN118964589B侵权必究
粤ICP备2023148730 号-1Suppr @ 2026

文献检索

告别复杂PubMed语法,用中文像聊天一样搜索,搜遍4000万医学文献。AI智能推荐,让科研检索更轻松。

立即免费搜索

文件翻译

保留排版,准确专业,支持PDF/Word/PPT等文件格式,支持 12+语言互译。

免费翻译文档

深度研究

AI帮你快速写综述,25分钟生成高质量综述,智能提取关键信息,辅助科研写作。

立即免费体验

DEG/ENaC/ASIC 通道对降压药和非甾体抗炎药的敏感性存在差异。

DEG/ENaC/ASIC channels vary in their sensitivity to anti-hypertensive and non-steroidal anti-inflammatory drugs.

机构信息

Department of Molecular and Cellular Physiology, Stanford University, Stanford, CA.

Department of Biology, Stanford University, Stanford, CA.

出版信息

J Gen Physiol. 2021 Apr 5;153(4). doi: 10.1085/jgp.202012655.

DOI:10.1085/jgp.202012655
PMID:33656557
原文链接:https://pmc.ncbi.nlm.nih.gov/articles/PMC7933985/
Abstract

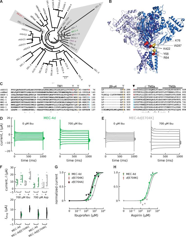
The degenerin channels, epithelial sodium channels, and acid-sensing ion channels (DEG/ENaC/ASICs) play important roles in sensing mechanical stimuli, regulating salt homeostasis, and responding to acidification in the nervous system. They have two transmembrane domains separated by a large extracellular domain and are believed to assemble as homomeric or heteromeric trimers. Based on studies of selected family members, these channels are assumed to form nonvoltage-gated and sodium-selective channels sensitive to the anti-hypertensive drug amiloride. They are also emerging as a target of nonsteroidal anti-inflammatory drugs (NSAIDs). Caenorhabditis elegans has more than two dozen genes encoding DEG/ENaC/ASIC subunits, providing an excellent opportunity to examine variations in drug sensitivity. Here, we analyze a subset of the C. elegans DEG/ENaC/ASIC proteins to test the hypothesis that individual family members vary not only in their ability to form homomeric channels but also in their drug sensitivity. We selected a panel of C. elegans DEG/ENaC/ASICs that are coexpressed in mechanosensory neurons and expressed gain-of-function or d mutants in Xenopus laevis oocytes. We found that only DEGT‑1d, UNC‑8d, and MEC‑4d formed homomeric channels and that, unlike MEC‑4d and UNC‑8d, DEGT‑1d channels were insensitive to amiloride and its analogues. As reported for rat ASIC1a, NSAIDs inhibit DEGT‑1d and UNC‑8d channels. Unexpectedly, MEC‑4d was strongly potentiated by NSAIDs, an effect that was decreased by mutations in the putative NSAID-binding site in the extracellular domain. Collectively, these findings reveal that not all DEG/ENaC/ASIC channels are amiloride-sensitive and that NSAIDs can both inhibit and potentiate these channels.

摘要

退化阳离子通道、上皮钠离子通道和酸敏离子通道(DEG/ENaC/ASICs)在感知机械刺激、调节盐稳态以及对神经系统酸化作出反应方面发挥着重要作用。它们具有两个跨膜结构域,由一个大的细胞外结构域隔开,被认为可以组装成同源或异源三聚体。基于对选定家族成员的研究,这些通道被认为形成非电压门控且对抗高血压药物氨氯地平敏感的钠离子选择性通道。它们也正在成为非甾体抗炎药(NSAIDs)的靶点。秀丽隐杆线虫拥有二十多个编码 DEG/ENaC/ASIC 亚基的基因,为研究药物敏感性的变化提供了极好的机会。在这里,我们分析了秀丽隐杆线虫 DEG/ENaC/ASIC 蛋白的一个子集,以检验这样一个假说,即各个家族成员不仅在形成同源通道的能力上存在差异,而且在药物敏感性上也存在差异。我们选择了一组在机械感觉神经元中共表达的秀丽隐杆线虫 DEG/ENaC/ASIC 蛋白,并在非洲爪蟾卵母细胞中表达了它们的功能获得或突变体。我们发现只有 DEGT-1d、UNC-8d 和 MEC-4d 形成同源通道,并且与 MEC-4d 和 UNC-8d 不同,DEGT-1d 通道对氨氯地平和其类似物不敏感。与大鼠 ASIC1a 的报道一致,非甾体抗炎药抑制 DEGT-1d 和 UNC-8d 通道。出乎意料的是,MEC-4d 被非甾体抗炎药强烈增强,而在细胞外结构域中假定的非甾体抗炎药结合位点的突变则降低了这种增强作用。总的来说,这些发现表明并非所有的 DEG/ENaC/ASIC 通道对氨氯地平敏感,而且非甾体抗炎药既能抑制又能增强这些通道。

https://cdn.ncbi.nlm.nih.gov/pmc/blobs/df3b/7933985/c162a669bbc4/JGP_202012655_Fig7.jpg
https://cdn.ncbi.nlm.nih.gov/pmc/blobs/df3b/7933985/e0afa627a5f9/JGP_202012655_Fig1.jpg
https://cdn.ncbi.nlm.nih.gov/pmc/blobs/df3b/7933985/c46c703d275d/JGP_202012655_FigS1.jpg
https://cdn.ncbi.nlm.nih.gov/pmc/blobs/df3b/7933985/54d61e02f11a/JGP_202012655_Fig2.jpg
https://cdn.ncbi.nlm.nih.gov/pmc/blobs/df3b/7933985/460147c4ed1b/JGP_202012655_Fig3.jpg
https://cdn.ncbi.nlm.nih.gov/pmc/blobs/df3b/7933985/0088022db488/JGP_202012655_FigS2.jpg
https://cdn.ncbi.nlm.nih.gov/pmc/blobs/df3b/7933985/b7c2d3edf45e/JGP_202012655_Fig4.jpg
https://cdn.ncbi.nlm.nih.gov/pmc/blobs/df3b/7933985/4e7e96f8ac76/JGP_202012655_Fig5.jpg
https://cdn.ncbi.nlm.nih.gov/pmc/blobs/df3b/7933985/becf2c5db2a9/JGP_202012655_Fig6.jpg
https://cdn.ncbi.nlm.nih.gov/pmc/blobs/df3b/7933985/c162a669bbc4/JGP_202012655_Fig7.jpg
https://cdn.ncbi.nlm.nih.gov/pmc/blobs/df3b/7933985/e0afa627a5f9/JGP_202012655_Fig1.jpg
https://cdn.ncbi.nlm.nih.gov/pmc/blobs/df3b/7933985/c46c703d275d/JGP_202012655_FigS1.jpg
https://cdn.ncbi.nlm.nih.gov/pmc/blobs/df3b/7933985/54d61e02f11a/JGP_202012655_Fig2.jpg
https://cdn.ncbi.nlm.nih.gov/pmc/blobs/df3b/7933985/460147c4ed1b/JGP_202012655_Fig3.jpg
https://cdn.ncbi.nlm.nih.gov/pmc/blobs/df3b/7933985/0088022db488/JGP_202012655_FigS2.jpg
https://cdn.ncbi.nlm.nih.gov/pmc/blobs/df3b/7933985/b7c2d3edf45e/JGP_202012655_Fig4.jpg
https://cdn.ncbi.nlm.nih.gov/pmc/blobs/df3b/7933985/4e7e96f8ac76/JGP_202012655_Fig5.jpg
https://cdn.ncbi.nlm.nih.gov/pmc/blobs/df3b/7933985/becf2c5db2a9/JGP_202012655_Fig6.jpg
https://cdn.ncbi.nlm.nih.gov/pmc/blobs/df3b/7933985/c162a669bbc4/JGP_202012655_Fig7.jpg

相似文献

1
DEG/ENaC/ASIC channels vary in their sensitivity to anti-hypertensive and non-steroidal anti-inflammatory drugs.DEG/ENaC/ASIC 通道对降压药和非甾体抗炎药的敏感性存在差异。
J Gen Physiol. 2021 Apr 5;153(4). doi: 10.1085/jgp.202012655.
2
Physiological insight into the conserved properties of Caenorhabditis elegans acid-sensing degenerin/epithelial sodium channels.对秀丽隐杆线虫酸感应性失活退化素/上皮钠通道保守特性的生理学认识。
J Physiol. 2023 May;601(9):1625-1653. doi: 10.1113/JP283238. Epub 2022 Oct 23.
3
A Na leak channel cloned from extends extracellular pH and Ca sensing for the DEG/ENaC family close to the base of Metazoa.从 克隆的一个 Na 泄漏通道使 DEG/ENaC 家族的细胞外 pH 和 Ca 感觉延伸到原生动物的基部附近。
J Biol Chem. 2019 Nov 1;294(44):16320-16336. doi: 10.1074/jbc.RA119.010542. Epub 2019 Sep 15.
4
DEG/ENaC Ion Channels in the Function of the Nervous System: From Worm to Man.DEG/ENaC 离子通道在神经系统中的功能:从蠕虫到人。
Adv Exp Med Biol. 2021;1349:165-192. doi: 10.1007/978-981-16-4254-8_9.
5
The genetic architecture of degenerin/epithelial sodium channels in Drosophila.果蝇中退行/上皮钠离子通道的遗传结构。
G3 (Bethesda). 2013 Mar;3(3):441-50. doi: 10.1534/g3.112.005272. Epub 2013 Mar 1.
6
Gain-of-function mutations in the MEC-4 DEG/ENaC sensory mechanotransduction channel alter gating and drug blockade.MEC-4 DEG/ENaC感觉机械转导通道中的功能获得性突变会改变门控和药物阻断作用。
J Gen Physiol. 2007 Feb;129(2):161-73. doi: 10.1085/jgp.200609672.
7
A glial DEG/ENaC channel functions with neuronal channel DEG-1 to mediate specific sensory functions in C. elegans.一种神经胶质DEG/ENaC通道与神经元通道DEG-1共同发挥作用,介导秀丽隐杆线虫的特定感觉功能。
EMBO J. 2008 Sep 17;27(18):2388-99. doi: 10.1038/emboj.2008.161. Epub 2008 Aug 14.
8
DEG/ENaC ion channels involved in sensory transduction are modulated by cold temperature.参与感觉转导的DEG/ENaC离子通道受低温调节。
Proc Natl Acad Sci U S A. 2001 May 22;98(11):6459-63. doi: 10.1073/pnas.111155398. Epub 2001 May 15.
9
Expression of acid-sensing ion channels in nucleus pulposus cells of the human intervertebral disk is regulated by non-steroid anti-inflammatory drugs.人椎间盘髓核细胞中酸敏感离子通道的表达受非甾体抗炎药调控。
Acta Biochim Biophys Sin (Shanghai). 2014 Sep;46(9):774-81. doi: 10.1093/abbs/gmu067. Epub 2014 Jul 30.
10
Peripheral and central employment of acid-sensing ion channels during early bilaterian evolution.在早期两侧对称动物进化过程中酸敏离子通道的外周和中枢作用。
Elife. 2023 Feb 23;12:e81613. doi: 10.7554/eLife.81613.

引用本文的文献

1
The diverse functions of the DEG/ENaC family: linking genetic and physiological insights.DEG/ENaC 家族的多样功能:连接遗传与生理的洞察。
J Physiol. 2023 May;601(9):1521-1542. doi: 10.1113/JP283335. Epub 2022 Nov 13.
2
Physiological insight into the conserved properties of Caenorhabditis elegans acid-sensing degenerin/epithelial sodium channels.对秀丽隐杆线虫酸感应性失活退化素/上皮钠通道保守特性的生理学认识。
J Physiol. 2023 May;601(9):1625-1653. doi: 10.1113/JP283238. Epub 2022 Oct 23.
3
Distinct roles for two acid-sensing ion channels in an ultradian clock.

本文引用的文献

1
GABAergic motor neurons bias locomotor decision-making in C. elegans.GABA 能运动神经元影响秀丽隐杆线虫的运动决策。
Nat Commun. 2020 Oct 8;11(1):5076. doi: 10.1038/s41467-020-18893-9.
2
Parallel Processing of Two Mechanosensory Modalities by a Single Neuron in C. elegans.线虫中单个神经元对两种机械感觉模态的并行处理。
Dev Cell. 2019 Dec 2;51(5):617-631.e3. doi: 10.1016/j.devcel.2019.10.008. Epub 2019 Nov 14.
3
A Na leak channel cloned from extends extracellular pH and Ca sensing for the DEG/ENaC family close to the base of Metazoa.
两种酸敏离子通道在超日周期钟中的不同作用。
Elife. 2022 Jun 6;11:e75837. doi: 10.7554/eLife.75837.
4
Ion Selectivity in the ENaC/DEG Family: A Systematic Review with Supporting Analysis.ENaC/DEG 家族中的离子选择性:系统评价及支持分析。
Int J Mol Sci. 2021 Oct 12;22(20):10998. doi: 10.3390/ijms222010998.
从 克隆的一个 Na 泄漏通道使 DEG/ENaC 家族的细胞外 pH 和 Ca 感觉延伸到原生动物的基部附近。
J Biol Chem. 2019 Nov 1;294(44):16320-16336. doi: 10.1074/jbc.RA119.010542. Epub 2019 Sep 15.
4
Moving beyond P values: data analysis with estimation graphics.超越P值:使用估计图进行数据分析。
Nat Methods. 2019 Jul;16(7):565-566. doi: 10.1038/s41592-019-0470-3.
5
A molecular view of the function and pharmacology of acid-sensing ion channels.酸敏离子通道的功能和药理学的分子视角。
Pharmacol Res. 2020 Apr;154:104166. doi: 10.1016/j.phrs.2019.02.005. Epub 2019 Feb 5.
6
Structure of the human epithelial sodium channel by cryo-electron microscopy.Cryo-electron microscopy structure of the human epithelial sodium channel.
Elife. 2018 Sep 25;7:e39340. doi: 10.7554/eLife.39340.
7
Cryo-EM structure of the ASIC1a-mambalgin-1 complex reveals that the peptide toxin mambalgin-1 inhibits acid-sensing ion channels through an unusual allosteric effect.酸敏感离子通道1a(ASIC1a)与曼巴肌毒素-1(mambalgin-1)复合物的冷冻电镜结构表明,肽毒素曼巴肌毒素-1通过一种不同寻常的变构效应抑制酸敏感离子通道。
Cell Discov. 2018 Jun 5;4:27. doi: 10.1038/s41421-018-0026-1. eCollection 2018.
8
Functional features of the "finger" domain of the DEG/ENaC channels MEC-4 and UNC-8.DEG/ENaC 通道 MEC-4 和 UNC-8 的“手指”结构域的功能特征。
Am J Physiol Cell Physiol. 2018 Aug 1;315(2):C155-C163. doi: 10.1152/ajpcell.00297.2017. Epub 2018 Apr 25.
9
Gating mechanisms of acid-sensing ion channels.酸敏离子通道的门控机制。
Nature. 2018 Mar 15;555(7696):397-401. doi: 10.1038/nature25782. Epub 2018 Mar 7.
10
Molecular Basis for Allosteric Inhibition of Acid-Sensing Ion Channel 1a by Ibuprofen.布洛芬对酸敏感离子通道1a变构抑制的分子基础
J Med Chem. 2017 Oct 12;60(19):8192-8200. doi: 10.1021/acs.jmedchem.7b01072. Epub 2017 Sep 26.