• 文献检索
  • 文档翻译
  • 深度研究
  • 学术资讯
  • Suppr Zotero 插件Zotero 插件
  • 邀请有礼
  • 套餐&价格
  • 历史记录
应用&插件
Suppr Zotero 插件Zotero 插件浏览器插件Mac 客户端Windows 客户端微信小程序
定价
高级版会员购买积分包购买API积分包
服务
文献检索文档翻译深度研究API 文档MCP 服务
关于我们
关于 Suppr公司介绍联系我们用户协议隐私条款
关注我们

Suppr 超能文献

核心技术专利:CN118964589B侵权必究
粤ICP备2023148730 号-1Suppr @ 2026

文献检索

告别复杂PubMed语法,用中文像聊天一样搜索,搜遍4000万医学文献。AI智能推荐,让科研检索更轻松。

立即免费搜索

文件翻译

保留排版,准确专业,支持PDF/Word/PPT等文件格式,支持 12+语言互译。

免费翻译文档

深度研究

AI帮你快速写综述,25分钟生成高质量综述,智能提取关键信息,辅助科研写作。

立即免费体验

BET蛋白的药物靶向作用减轻大鼠高尿酸血症肾病

Pharmacologic Targeting of BET Proteins Attenuates Hyperuricemic Nephropathy in Rats.

作者信息

Xiong Chongxiang, Deng Jin, Wang Xin, Shao Xiaofei, Zhou Qin, Zou Hequn, Zhuang Shougang

机构信息

Department of Nephrology, The Third Affiliated Hospital of Southern Medical University, Guangzhou, China.

Department of Nephrology, Shanghai East Hospital, Tongji University School of Medicine, Shanghai, China.

出版信息

Front Pharmacol. 2021 Feb 16;12:636154. doi: 10.3389/fphar.2021.636154. eCollection 2021.

DOI:10.3389/fphar.2021.636154
PMID:33664670
原文链接:https://pmc.ncbi.nlm.nih.gov/articles/PMC7921804/
Abstract

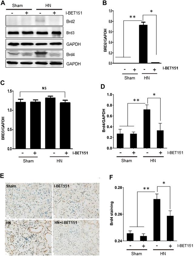
Hyperuricemia is an independent risk factor for renal damage and promotes the progression of chronic kidney disease. In this study, we investigated the effect of I-BET151, a small-molecule inhibitor targeting the bromodomain and extraterminal (BET) proteins, on the development of hyperuricemic nephropathy (HN), and the mechanisms involved. Expression levels of bromodomain-containing protein 2 and 4, but not 3 were increased in the kidney of rats with HN; administration of I-BET151 effectively prevented renal dysfunction, decreased urine microalbumin, and attenuated renal fibrosis as indicated by reduced activation of renal interstitial fibroblasts and expression of fibronectin and collagen I in HN rats. Mechanistic studies show that I-BET151 treatment inhibited transition of renal epithelial cells to a mesenchymal cell type as evidenced by preservation of E-cadherin and reduction of vimentin expression. This was coincident with reduced expression of TGF-β1 and dephosphorylation of Smad3 and ERK1/2. I-BET151 was also effective in inhibiting phosphorylation of NF-κB, expression of multiple cytokines and chemokines, and infiltration of macrophages to the injured kidney. Although there were increased serum levels of uric acid and xanthine oxidase, an enzyme that catalyzes production of uric acid, and decreased expression of renal organic anion transporter 1 and 3 that promote urate excretion in the model of HN, and reduced expression levels of urine uric acid, I-BET151 treatment did not affect these responses. Collectively, our results indicate that I-BET151 alleviates HN by inhibiting epithelial to mesenchymal transition and inflammation in association with blockade of TGF-β, ERK1/2 and NF-κB signaling.

摘要

高尿酸血症是肾损伤的独立危险因素,并促进慢性肾脏病的进展。在本研究中,我们研究了靶向溴结构域和额外末端(BET)蛋白的小分子抑制剂I-BET151对高尿酸血症肾病(HN)发展的影响及其相关机制。在HN大鼠的肾脏中,含溴结构域蛋白2和4的表达水平升高,但含溴结构域蛋白3未升高;给予I-BET151可有效预防肾功能障碍,降低尿微量白蛋白,并减轻肾纤维化,这表现为HN大鼠肾间质成纤维细胞的活化减少以及纤连蛋白和I型胶原的表达降低。机制研究表明,I-BET151处理可抑制肾上皮细胞向间充质细胞类型的转变,这表现为E-钙黏蛋白的保留和波形蛋白表达的降低。这与TGF-β1表达的降低以及Smad3和ERK1/2的去磷酸化相一致。I-BET151在抑制NF-κB的磷酸化、多种细胞因子和趋化因子的表达以及巨噬细胞向受损肾脏的浸润方面也有效。尽管在HN模型中血清尿酸水平和催化尿酸生成的酶黄嘌呤氧化酶升高,促进尿酸排泄的肾有机阴离子转运蛋白1和3的表达降低,尿尿酸表达水平降低,但I-BET151处理并未影响这些反应。总体而言,我们的结果表明,I-BET151通过抑制上皮-间充质转化和炎症以及阻断TGF-β、ERK1/2和NF-κB信号传导来减轻HN。

https://cdn.ncbi.nlm.nih.gov/pmc/blobs/7407/7921804/5ab033f7ec05/fphar-12-636154-g007.jpg
https://cdn.ncbi.nlm.nih.gov/pmc/blobs/7407/7921804/9a6110091059/fphar-12-636154-g001.jpg
https://cdn.ncbi.nlm.nih.gov/pmc/blobs/7407/7921804/bae322ab1b19/fphar-12-636154-g002.jpg
https://cdn.ncbi.nlm.nih.gov/pmc/blobs/7407/7921804/221cfeac12bd/fphar-12-636154-g003.jpg
https://cdn.ncbi.nlm.nih.gov/pmc/blobs/7407/7921804/742995468a72/fphar-12-636154-g004.jpg
https://cdn.ncbi.nlm.nih.gov/pmc/blobs/7407/7921804/a8ad72958f24/fphar-12-636154-g005.jpg
https://cdn.ncbi.nlm.nih.gov/pmc/blobs/7407/7921804/d4d3328e7aa3/fphar-12-636154-g006.jpg
https://cdn.ncbi.nlm.nih.gov/pmc/blobs/7407/7921804/5ab033f7ec05/fphar-12-636154-g007.jpg
https://cdn.ncbi.nlm.nih.gov/pmc/blobs/7407/7921804/9a6110091059/fphar-12-636154-g001.jpg
https://cdn.ncbi.nlm.nih.gov/pmc/blobs/7407/7921804/bae322ab1b19/fphar-12-636154-g002.jpg
https://cdn.ncbi.nlm.nih.gov/pmc/blobs/7407/7921804/221cfeac12bd/fphar-12-636154-g003.jpg
https://cdn.ncbi.nlm.nih.gov/pmc/blobs/7407/7921804/742995468a72/fphar-12-636154-g004.jpg
https://cdn.ncbi.nlm.nih.gov/pmc/blobs/7407/7921804/a8ad72958f24/fphar-12-636154-g005.jpg
https://cdn.ncbi.nlm.nih.gov/pmc/blobs/7407/7921804/d4d3328e7aa3/fphar-12-636154-g006.jpg
https://cdn.ncbi.nlm.nih.gov/pmc/blobs/7407/7921804/5ab033f7ec05/fphar-12-636154-g007.jpg

相似文献

1
Pharmacologic Targeting of BET Proteins Attenuates Hyperuricemic Nephropathy in Rats.BET蛋白的药物靶向作用减轻大鼠高尿酸血症肾病
Front Pharmacol. 2021 Feb 16;12:636154. doi: 10.3389/fphar.2021.636154. eCollection 2021.
2
Pharmacologic targeting ERK1/2 attenuates the development and progression of hyperuricemic nephropathy in rats.药理学靶向作用于细胞外信号调节激酶1/2可减轻大鼠高尿酸血症肾病的发生和进展。
Oncotarget. 2017 May 16;8(20):33807-33826. doi: 10.18632/oncotarget.16995.
3
EGF Receptor Inhibition Alleviates Hyperuricemic Nephropathy.表皮生长因子受体抑制可缓解高尿酸血症肾病。
J Am Soc Nephrol. 2015 Nov;26(11):2716-29. doi: 10.1681/ASN.2014080793. Epub 2015 Mar 18.
4
Pharmacological inhibition of Src family kinases attenuates hyperuricemic nephropathy.Src家族激酶的药理学抑制可减轻高尿酸血症肾病。
Front Pharmacol. 2024 Mar 21;15:1352730. doi: 10.3389/fphar.2024.1352730. eCollection 2024.
5
Natural flavonol fisetin attenuated hyperuricemic nephropathy via inhibiting IL-6/JAK2/STAT3 and TGF-β/SMAD3 signaling.天然类黄酮非瑟酮通过抑制 IL-6/JAK2/STAT3 和 TGF-β/SMAD3 信号通路减轻高尿酸血症肾病。
Phytomedicine. 2021 Jul;87:153552. doi: 10.1016/j.phymed.2021.153552. Epub 2021 Mar 22.
6
Treatment with a PPAR-γ Agonist Protects Against Hyperuricemic Nephropathy in a Rat Model.PPAR-γ 激动剂治疗可预防大鼠高尿酸血症肾病。
Drug Des Devel Ther. 2020 Jun 8;14:2221-2233. doi: 10.2147/DDDT.S247091. eCollection 2020.
7
Pharmacological inhibition of autophagy by 3-MA attenuates hyperuricemic nephropathy.3-MA 通过抑制自噬对高尿酸血症肾病具有保护作用。
Clin Sci (Lond). 2018 Nov 2;132(21):2299-2322. doi: 10.1042/CS20180563. Print 2018 Nov 15.
8
Ethanol extract of Liriodendron chinense (Hemsl.) Sarg barks attenuates hyperuricemic nephropathy by inhibiting renal fibrosis and inflammation in mice.鹅掌楸树皮乙醇提取物通过抑制肾脏纤维化和炎症减轻高尿酸血症肾病小鼠模型的肾脏损伤。
J Ethnopharmacol. 2021 Jan 10;264:113278. doi: 10.1016/j.jep.2020.113278. Epub 2020 Aug 22.
9
Pharmacological targeting of BET proteins inhibits renal fibroblast activation and alleviates renal fibrosis.靶向BET蛋白的药理学方法可抑制肾成纤维细胞活化并减轻肾纤维化。
Oncotarget. 2016 Oct 25;7(43):69291-69308. doi: 10.18632/oncotarget.12498.
10
Blockade of ERK1/2 by U0126 alleviates uric acid-induced EMT and tubular cell injury in rats with hyperuricemic nephropathy.U0126 阻断 ERK1/2 减轻高尿酸血症肾病大鼠尿酸诱导的 EMT 和肾小管细胞损伤。
Am J Physiol Renal Physiol. 2019 Apr 1;316(4):F660-F673. doi: 10.1152/ajprenal.00480.2018. Epub 2019 Jan 16.

引用本文的文献

1
BRD4: an effective target for organ fibrosis.BRD4:器官纤维化的有效靶点。
Biomark Res. 2024 Aug 30;12(1):92. doi: 10.1186/s40364-024-00641-6.
2
Neferine Targeted the NLRC5/NLRP3 Pathway to Inhibit M1-type Polarization and Pyroptosis of Macrophages to Improve Hyperuricemic Nephropathy.甲基莲心碱靶向NLRC5/NLRP3通路抑制巨噬细胞M1型极化和焦亡以改善高尿酸血症肾病
Curr Mol Med. 2025;25(1):90-111. doi: 10.2174/0115665240272051240122074511.
3
Combination of allopurinol with Dahuang Mudan Tang significantly improve kidney function and alleviate oxidative stress and inflammation of chronic kidney disease stage Ⅰ-Ⅲ patients with hyperuricemia.

本文引用的文献

1
First-in-human Phase 1 open label study of the BET inhibitor ODM-207 in patients with selected solid tumours.在选定的实体瘤患者中进行的 BET 抑制剂 ODM-207 的首次人体 1 期开放性标签研究。
Br J Cancer. 2020 Dec;123(12):1730-1736. doi: 10.1038/s41416-020-01077-z. Epub 2020 Sep 29.
2
Enhancer and super-enhancer dynamics in repair after ischemic acute kidney injury.缺血性急性肾损伤修复过程中的增强子和超级增强子动态变化。
Nat Commun. 2020 Jul 7;11(1):3383. doi: 10.1038/s41467-020-17205-5.
3
Brd4-p300 inhibition downregulates Nox4 and accelerates lung fibrosis resolution in aged mice.
大黄牡丹汤联合别嘌醇可显著改善慢性肾脏病 1-3 期伴高尿酸血症患者的肾功能,减轻氧化应激和炎症反应。
J Tradit Chin Med. 2024 Feb;44(1):182-187. doi: 10.19852/j.cnki.jtcm.20231121.001.
4
The dysregulation of immune cells induced by uric acid: mechanisms of inflammation associated with hyperuricemia and its complications.尿酸诱导的免疫细胞失调:与高尿酸血症及其并发症相关炎症的机制。
Front Immunol. 2023 Nov 20;14:1282890. doi: 10.3389/fimmu.2023.1282890. eCollection 2023.
5
Kidney fibrosis: from mechanisms to therapeutic medicines.肾脏纤维化:从机制到治疗药物。
Signal Transduct Target Ther. 2023 Mar 17;8(1):129. doi: 10.1038/s41392-023-01379-7.
6
Type IV Collagen and SOX9 Are Molecular Targets of BET Inhibition in Experimental Glomerulosclerosis.IV 型胶原蛋白和 SOX9 是 BET 抑制在实验性肾小球硬化中的分子靶点。
Int J Mol Sci. 2022 Dec 28;24(1):486. doi: 10.3390/ijms24010486.
7
Astragaloside IV improves the pharmacokinetics of febuxostat in rats with hyperuricemic nephropathy by regulating urea metabolism in gut microbiota.黄芪甲苷IV通过调节肠道微生物群中的尿素代谢改善高尿酸血症肾病大鼠非布司他的药代动力学。
Front Pharmacol. 2022 Dec 20;13:1031509. doi: 10.3389/fphar.2022.1031509. eCollection 2022.
8
Histone Acetylation and Modifiers in Renal Fibrosis.肾纤维化中的组蛋白乙酰化与修饰因子
Front Pharmacol. 2022 Apr 26;13:760308. doi: 10.3389/fphar.2022.760308. eCollection 2022.
9
The Rho kinase signaling pathway participates in tubular mitochondrial oxidative injury and apoptosis in uric acid nephropathy.Rho激酶信号通路参与尿酸肾病的肾小管线粒体氧化损伤和细胞凋亡。
J Int Med Res. 2021 Jun;49(6):3000605211021752. doi: 10.1177/03000605211021752.
Brd4-p300 抑制作用下调 Nox4 并加速老年小鼠肺纤维化的解决。
JCI Insight. 2020 Jul 23;5(14):137127. doi: 10.1172/jci.insight.137127.
4
Diverse Role of TGF-β in Kidney Disease.转化生长因子-β在肾脏疾病中的多种作用
Front Cell Dev Biol. 2020 Feb 28;8:123. doi: 10.3389/fcell.2020.00123. eCollection 2020.
5
ERK1/2 drives IL-1β-induced expression of TGF-β1 and BMP-2 in torn tendons.ERK1/2 驱动 IL-1β 诱导的撕裂肌腱中 TGF-β1 和 BMP-2 的表达。
Sci Rep. 2019 Dec 12;9(1):19005. doi: 10.1038/s41598-019-55387-1.
6
Bromodomain and Extraterminal Proteins as Novel Epigenetic Targets for Renal Diseases.含溴结构域和额外末端结构域蛋白作为肾脏疾病新的表观遗传靶点
Front Pharmacol. 2019 Nov 8;10:1315. doi: 10.3389/fphar.2019.01315. eCollection 2019.
7
Bromodomain-containing protein 4 contributes to renal fibrosis through the induction of epithelial-mesenchymal transition.溴结构域蛋白 4 通过诱导上皮-间充质转化促进肾纤维化。
Exp Cell Res. 2019 Oct 15;383(2):111507. doi: 10.1016/j.yexcr.2019.111507. Epub 2019 Jul 26.
8
Bromodomain and extra-terminal motif inhibitors: a review of preclinical and clinical advances in cancer therapy.溴结构域和额外末端基序抑制剂:癌症治疗的临床前和临床进展综述
Future Sci OA. 2019 Jan 29;5(3):FSO372. doi: 10.4155/fsoa-2018-0115. eCollection 2019 Mar.
9
Histone acetylation and DNA methylation in ischemia/reperfusion injury.缺血/再灌注损伤中的组蛋白乙酰化和 DNA 甲基化。
Clin Sci (Lond). 2019 Feb 25;133(4):597-609. doi: 10.1042/CS20180465. Print 2019 Feb 28.
10
Epigenetic regulation in AKI and kidney repair: mechanisms and therapeutic implications.急性肾损伤和肾脏修复中的表观遗传调控:机制和治疗意义。
Nat Rev Nephrol. 2019 Apr;15(4):220-239. doi: 10.1038/s41581-018-0103-6.