• 文献检索
  • 文档翻译
  • 深度研究
  • 学术资讯
  • Suppr Zotero 插件Zotero 插件
  • 邀请有礼
  • 套餐&价格
  • 历史记录
应用&插件
Suppr Zotero 插件Zotero 插件浏览器插件Mac 客户端Windows 客户端微信小程序
定价
高级版会员购买积分包购买API积分包
服务
文献检索文档翻译深度研究API 文档MCP 服务
关于我们
关于 Suppr公司介绍联系我们用户协议隐私条款
关注我们

Suppr 超能文献

核心技术专利:CN118964589B侵权必究
粤ICP备2023148730 号-1Suppr @ 2026

文献检索

告别复杂PubMed语法,用中文像聊天一样搜索,搜遍4000万医学文献。AI智能推荐,让科研检索更轻松。

立即免费搜索

文件翻译

保留排版,准确专业,支持PDF/Word/PPT等文件格式,支持 12+语言互译。

免费翻译文档

深度研究

AI帮你快速写综述,25分钟生成高质量综述,智能提取关键信息,辅助科研写作。

立即免费体验

双相障碍患者来源神经元的昼夜节律预测锂治疗反应:初步研究。

Circadian rhythms in bipolar disorder patient-derived neurons predict lithium response: preliminary studies.

机构信息

VA San Diego Healthcare System, San Diego, CA, USA.

Department of Psychiatry and Center for Circadian Biology, University of California San Diego, La Jolla, CA, USA.

出版信息

Mol Psychiatry. 2021 Jul;26(7):3383-3394. doi: 10.1038/s41380-021-01048-7. Epub 2021 Mar 5.

DOI:10.1038/s41380-021-01048-7
PMID:33674753
原文链接:https://pmc.ncbi.nlm.nih.gov/articles/PMC8418615/
Abstract

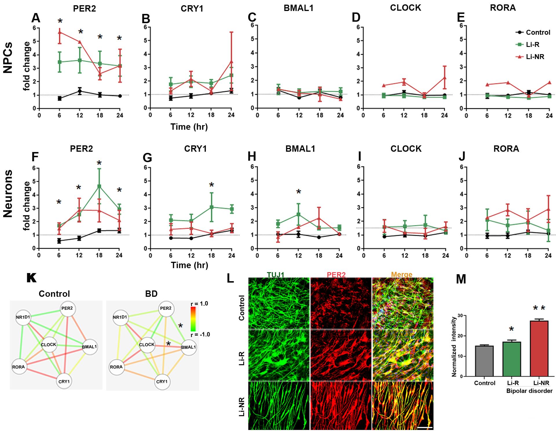
Bipolar disorder (BD) is a neuropsychiatric illness defined by recurrent episodes of mania/hypomania, depression and circadian rhythm abnormalities. Lithium is an effective drug for BD, but 30-40% of patients fail to respond adequately to treatment. Previous work has demonstrated that lithium affects the expression of "clock genes" and that lithium responders (Li-R) can be distinguished from non-responders (Li-NR) by differences in circadian rhythms. However, circadian rhythms have not been evaluated in BD patient neurons from Li-R and Li-NR. We used induced pluripotent stem cells (iPSCs) to culture neuronal precursor cells (NPC) and glutamatergic neurons from BD patients characterized for lithium responsiveness and matched controls. We identified strong circadian rhythms in Per2-luc expression in NPCs and neurons from controls and Li-R, but NPC rhythms in Li-R had a shorter circadian period. Li-NR rhythms were low amplitude and profoundly weakened. In NPCs and neurons, expression of PER2 was higher in both BD groups compared to controls. In neurons, PER2 protein levels were higher in BD than controls, especially in Li-NR samples. In single cells, NPC and neuron rhythms in both BD groups were desynchronized compared to controls. Lithium lengthened period in Li-R and control neurons but failed to alter rhythms in Li-NR. In contrast, temperature entrainment increased amplitude across all groups, and partly restored rhythms in Li-NR neurons. We conclude that neuronal circadian rhythm abnormalities are present in BD and most pronounced in Li-NR. Rhythm deficits in BD may be partly reversible through stimulation of entrainment pathways.

摘要

双相情感障碍(BD)是一种以反复发作的躁狂/轻躁狂、抑郁和昼夜节律异常为特征的神经精神疾病。锂是治疗 BD 的有效药物,但 30-40%的患者对治疗反应不足。先前的工作表明,锂会影响“时钟基因”的表达,锂反应者(Li-R)可以通过昼夜节律的差异与非反应者(Li-NR)区分开来。然而,Li-R 和 Li-NR 的 BD 患者神经元中的昼夜节律尚未得到评估。我们使用诱导多能干细胞(iPSC)培养来自锂反应者和匹配对照的 BD 患者的神经元前体细胞(NPC)和谷氨酸能神经元。我们在 NPC 和控制组 Li-R 的神经元中发现了 Per2-luc 表达的强烈昼夜节律,但 Li-R 的 NPC 节律周期更短。Li-NR 的节律幅度低且显著减弱。在 NPC 和神经元中,BD 组的 PER2 表达均高于对照组。在神经元中,BD 中的 PER2 蛋白水平高于对照组,尤其是 Li-NR 样本。在单细胞中,BD 组的 NPC 和神经元节律与对照组相比均不同步。锂延长了 Li-R 和对照神经元的周期,但未能改变 Li-NR 的节律。相比之下,温度适应增加了所有组的幅度,并部分恢复了 Li-NR 神经元的节律。我们得出结论,BD 中存在神经元昼夜节律异常,在 Li-NR 中最为明显。BD 的节律缺陷可能通过刺激适应途径部分可逆。

https://cdn.ncbi.nlm.nih.gov/pmc/blobs/29fb/8418615/9d6aacc17530/nihms-1670114-f0005.jpg
https://cdn.ncbi.nlm.nih.gov/pmc/blobs/29fb/8418615/e682192ec6ec/nihms-1670114-f0001.jpg
https://cdn.ncbi.nlm.nih.gov/pmc/blobs/29fb/8418615/8748844b093b/nihms-1670114-f0002.jpg
https://cdn.ncbi.nlm.nih.gov/pmc/blobs/29fb/8418615/e559603f2ee8/nihms-1670114-f0003.jpg
https://cdn.ncbi.nlm.nih.gov/pmc/blobs/29fb/8418615/87fbb3bc70b8/nihms-1670114-f0004.jpg
https://cdn.ncbi.nlm.nih.gov/pmc/blobs/29fb/8418615/9d6aacc17530/nihms-1670114-f0005.jpg
https://cdn.ncbi.nlm.nih.gov/pmc/blobs/29fb/8418615/e682192ec6ec/nihms-1670114-f0001.jpg
https://cdn.ncbi.nlm.nih.gov/pmc/blobs/29fb/8418615/8748844b093b/nihms-1670114-f0002.jpg
https://cdn.ncbi.nlm.nih.gov/pmc/blobs/29fb/8418615/e559603f2ee8/nihms-1670114-f0003.jpg
https://cdn.ncbi.nlm.nih.gov/pmc/blobs/29fb/8418615/87fbb3bc70b8/nihms-1670114-f0004.jpg
https://cdn.ncbi.nlm.nih.gov/pmc/blobs/29fb/8418615/9d6aacc17530/nihms-1670114-f0005.jpg

相似文献

1
Circadian rhythms in bipolar disorder patient-derived neurons predict lithium response: preliminary studies.双相障碍患者来源神经元的昼夜节律预测锂治疗反应:初步研究。
Mol Psychiatry. 2021 Jul;26(7):3383-3394. doi: 10.1038/s41380-021-01048-7. Epub 2021 Mar 5.
2
Chronotype and cellular circadian rhythms predict the clinical response to lithium maintenance treatment in patients with bipolar disorder.时型与细胞昼夜节律预测双相情感障碍患者锂维持治疗的临床反应。
Neuropsychopharmacology. 2019 Feb;44(3):620-628. doi: 10.1038/s41386-018-0273-8. Epub 2018 Nov 16.
3
Differential contributions of circadian clock genes to cell survival in bipolar disorder patient derived neuronal progenitor cells distinguishes lithium responders and non-responders.昼夜节律时钟基因对双相情感障碍患者来源的神经祖细胞存活的不同贡献区分了锂反应者和无反应者。
Res Sq. 2024 Apr 30:rs.3.rs-4331810. doi: 10.21203/rs.3.rs-4331810/v1.
4
Contributions of circadian clock genes to cell survival in fibroblast models of lithium-responsive bipolar disorder.生物钟基因在锂反应性双相情感障碍成纤维细胞模型中的细胞存活中的作用。
Eur Neuropsychopharmacol. 2023 Sep;74:1-14. doi: 10.1016/j.euroneuro.2023.04.009. Epub 2023 Apr 29.
5
Genetic and clinical factors predict lithium's effects on PER2 gene expression rhythms in cells from bipolar disorder patients.遗传和临床因素可预测锂对双相情感障碍患者细胞中 PER2 基因表达节律的影响。
Transl Psychiatry. 2013 Oct 22;3(10):e318. doi: 10.1038/tp.2013.90.
6
Neural progenitor cells derived from lithium responsive and non-responsive bipolar disorder patients exhibit distinct sensitivity to cell death following methamphetamine.源自锂反应性和非反应性双相情感障碍患者的神经祖细胞在甲基苯丙胺作用后对细胞死亡表现出不同的敏感性。
Neuropharmacology. 2023 Mar 15;226:109410. doi: 10.1016/j.neuropharm.2022.109410. Epub 2023 Jan 4.
7
Disinhibition of the extracellular-signal-regulated kinase restores the amplification of circadian rhythms by lithium in cells from bipolar disorder patients.细胞外信号调节激酶的去抑制作用可恢复锂对双相情感障碍患者细胞昼夜节律的放大作用。
Eur Neuropsychopharmacol. 2016 Aug;26(8):1310-9. doi: 10.1016/j.euroneuro.2016.05.003. Epub 2016 May 20.
8
Calcium channel genes associated with bipolar disorder modulate lithium's amplification of circadian rhythms.与双相情感障碍相关的钙通道基因调节锂对昼夜节律的增强作用。
Neuropharmacology. 2016 Feb;101:439-48. doi: 10.1016/j.neuropharm.2015.10.017. Epub 2015 Oct 22.
9
Lithium and bipolar disorder: Impacts from molecular to behavioural circadian rhythms.锂与双相情感障碍:从分子到行为昼夜节律的影响
Chronobiol Int. 2016;33(4):351-73. doi: 10.3109/07420528.2016.1151026. Epub 2016 Mar 22.
10
Entrainment of Circadian Rhythms to Temperature Reveals Amplitude Deficits in Fibroblasts from Patients with Bipolar Disorder and Possible Links to Calcium Channels.昼夜节律与温度的同步揭示双相情感障碍患者成纤维细胞的振幅缺陷以及与钙通道的可能联系。
Mol Neuropsychiatry. 2019 Apr;5(2):115-124. doi: 10.1159/000497354. Epub 2019 Apr 4.

引用本文的文献

1
Differential effects of lithium on metabolic dysfunctions in astrocytes derived from bipolar disorder patients.锂对双相情感障碍患者来源的星形胶质细胞代谢功能障碍的不同影响。
Mol Psychiatry. 2025 Aug 22. doi: 10.1038/s41380-025-03176-w.
2
The crosstalk between CREB and PER2 mediates the transition between mania- and depression-like behavior.CREB与PER2之间的相互作用介导了躁狂样行为和抑郁样行为之间的转变。
Neuropsychopharmacology. 2025 Feb 27. doi: 10.1038/s41386-025-02076-5.
3
Synaptic protein expression in bipolar disorder patient-derived neurons implicates PSD-95 as a marker of lithium response.

本文引用的文献

1
Using Chronobiological Phenotypes to Address Heterogeneity in Bipolar Disorder.利用生物钟表型解决双相情感障碍的异质性问题。
Mol Neuropsychiatry. 2020 Apr;5(Suppl 1):72-84. doi: 10.1159/000506636. Epub 2020 Feb 20.
2
A Physiological Instability Displayed in Hippocampal Neurons Derived From Lithium-Nonresponsive Bipolar Disorder Patients.锂难治性双相障碍患者来源的海马神经元中表现出的生理不稳定性。
Biol Psychiatry. 2020 Jul 15;88(2):150-158. doi: 10.1016/j.biopsych.2020.01.020. Epub 2020 Feb 4.
3
Mechanisms Underlying the Hyperexcitability of CA3 and Dentate Gyrus Hippocampal Neurons Derived From Patients With Bipolar Disorder.
双相情感障碍患者来源神经元中的突触蛋白表达表明PSD-95是锂反应的一个标志物。
Neuropharmacology. 2025 May 1;268:110313. doi: 10.1016/j.neuropharm.2025.110313. Epub 2025 Jan 15.
4
A pre-post trial to examine biological mechanisms of the effects of time-restricted eating on symptoms and quality of life in bipolar disorder.一项前后试验,旨在研究限时进食对双相情感障碍症状和生活质量影响的生物学机制。
BMC Psychiatry. 2024 Oct 21;24(1):711. doi: 10.1186/s12888-024-06157-5.
5
Exploring mood disorders and treatment options using human stem cells.利用人类干细胞探索情绪障碍及治疗方案。
Genet Mol Biol. 2024 Jul 1;47Suppl 1(Suppl 1):e20230305. doi: 10.1590/1678-4685-GMB-2023-0305. eCollection 2024.
6
A randomized controlled trial to compare the effects of time-restricted eating versus Mediterranean diet on symptoms and quality of life in bipolar disorder.一项随机对照试验比较限时进食与地中海饮食对双相情感障碍症状和生活质量的影响。
BMC Psychiatry. 2024 May 18;24(1):374. doi: 10.1186/s12888-024-05790-4.
7
Differential contributions of circadian clock genes to cell survival in bipolar disorder patient derived neuronal progenitor cells distinguishes lithium responders and non-responders.昼夜节律时钟基因对双相情感障碍患者来源的神经祖细胞存活的不同贡献区分了锂反应者和无反应者。
Res Sq. 2024 Apr 30:rs.3.rs-4331810. doi: 10.21203/rs.3.rs-4331810/v1.
8
New Advances in the Pharmacology and Toxicology of Lithium: A Neurobiologically Oriented Overview.锂的药理学和毒理学的新进展:神经生物学导向的概述。
Pharmacol Rev. 2024 May 2;76(3):323-357. doi: 10.1124/pharmrev.120.000007.
9
Human pluripotent stem cells as a translational toolkit in psychedelic research .人类多能干细胞作为迷幻剂研究中的一种转化工具
iScience. 2024 Mar 28;27(5):109631. doi: 10.1016/j.isci.2024.109631. eCollection 2024 May 17.
10
Advances in the understanding of the pathophysiology of schizophrenia and bipolar disorder through induced pluripotent stem cell models.通过诱导多能干细胞模型深入了解精神分裂症和双相情感障碍的病理生理学。
J Psychiatry Neurosci. 2024 Mar 15;49(2):E109-E125. doi: 10.1503/jpn.230112. Print 2024 Jan-Feb.
双相障碍患者来源的 CA3 和齿状回海马神经元过度兴奋的潜在机制。
Biol Psychiatry. 2020 Jul 15;88(2):139-149. doi: 10.1016/j.biopsych.2019.09.018. Epub 2019 Oct 1.
4
Pharmacological Manipulation of the Circadian Clock: A Possible Approach to the Management of Bipolar Disorder.生物钟的药理学调控:双相情感障碍管理的一种可能方法。
CNS Drugs. 2019 Oct;33(10):981-999. doi: 10.1007/s40263-019-00673-9.
5
Diurnal rhythms in gene expression in the prefrontal cortex in schizophrenia.精神分裂症患者前额叶皮层中基因表达的昼夜节律。
Nat Commun. 2019 Aug 9;10(1):3355. doi: 10.1038/s41467-019-11335-1.
6
Entrainment of Circadian Rhythms to Temperature Reveals Amplitude Deficits in Fibroblasts from Patients with Bipolar Disorder and Possible Links to Calcium Channels.昼夜节律与温度的同步揭示双相情感障碍患者成纤维细胞的振幅缺陷以及与钙通道的可能联系。
Mol Neuropsychiatry. 2019 Apr;5(2):115-124. doi: 10.1159/000497354. Epub 2019 Apr 4.
7
Altered serotonergic circuitry in SSRI-resistant major depressive disorder patient-derived neurons.SSRIs 抵抗型重度抑郁症患者来源神经元中改变的 5-羟色胺能神经通路。
Mol Psychiatry. 2019 Jun;24(6):808-818. doi: 10.1038/s41380-019-0377-5. Epub 2019 Mar 22.
8
Serotonin-induced hyperactivity in SSRI-resistant major depressive disorder patient-derived neurons.SSRIs 抵抗型重度抑郁症患者来源神经元中血清素诱导的过度活跃。
Mol Psychiatry. 2019 Jun;24(6):795-807. doi: 10.1038/s41380-019-0363-y. Epub 2019 Jan 30.
9
Genome-wide association analyses of chronotype in 697,828 individuals provides insights into circadian rhythms.对 697828 个人的生物钟进行全基因组关联分析,为昼夜节律提供了新的见解。
Nat Commun. 2019 Jan 29;10(1):343. doi: 10.1038/s41467-018-08259-7.
10
Chronotype and cellular circadian rhythms predict the clinical response to lithium maintenance treatment in patients with bipolar disorder.时型与细胞昼夜节律预测双相情感障碍患者锂维持治疗的临床反应。
Neuropsychopharmacology. 2019 Feb;44(3):620-628. doi: 10.1038/s41386-018-0273-8. Epub 2018 Nov 16.