Suppr超能文献

浓缩红细胞通过 ROS 依赖的信号通路抑制 T 细胞的激活。

Packed red blood cells inhibit T-cell activation via ROS-dependent signaling pathways.

机构信息

Division of Biomedical Science, University of Applied Sciences FH Campus Wien, Vienna, Austria; Department of Laboratory Medicine, Medical University of Vienna, Vienna, Austria.

Department of Analytical Chemistry, Faculty of Chemistry, University of Vienna, Vienna, Austria; Joint Metabolome Facility, Faculty of Chemistry, University of Vienna, Vienna, Austria.

出版信息

J Biol Chem. 2021 Jan-Jun;296:100487. doi: 10.1016/j.jbc.2021.100487. Epub 2021 Mar 4.

Abstract

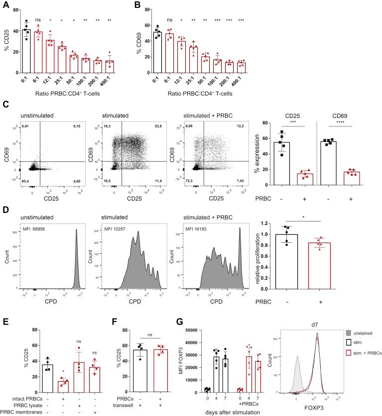
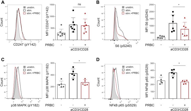
Numerous observations indicate that red blood cells (RBCs) affect T-cell activation and proliferation. We have studied effects of packed RBCs (PRBCs) on T-cell receptor (TCR) signaling and the molecular mechanisms whereby (P)RBCs modulate T-cell activation. In line with previous reports, PRBCs attenuated the expression of T-cell activation markers CD25 and CD69 upon costimulation via CD3/CD28. In addition, T-cell proliferation and cytokine expression were markedly reduced when T-cells were stimulated in the presence of PRBCs. Inhibitory activity of PRBCs required direct cell-cell contact and intact PRBCs. The production of activation-induced cellular reactive oxygen species, which act as second messengers in T-cells, was completely abrogated to levels of unstimulated T-cells in the presence of PRBCs. Phosphorylation of the TCR-related zeta chain and thus proximal TCR signal transduction was unaffected by PRBCs, ruling out mechanisms based on secreted factors and steric interaction restrictions. In large part, downstream signaling events requiring reactive oxygen species for full functionality were affected, as confirmed by an untargeted MS-based phosphoproteomics approach. PRBCs inhibited T-cell activation more efficiently than treatment with 1 mM of the antioxidant N-acetyl cysteine. Taken together, our data imply that inflammation-related radical reactions are modulated by PRBCs. These immunomodulating effects may be responsible for clinical observations associated with transfusion of PRBCs.

摘要

大量观察表明,红细胞(RBC)会影响 T 细胞的激活和增殖。我们研究了浓缩红细胞(PRBC)对 T 细胞受体(TCR)信号的影响,以及(P)RBC 调节 T 细胞激活的分子机制。与之前的报告一致,PRBC 通过 CD3/CD28 共刺激,减弱了 T 细胞激活标志物 CD25 和 CD69 的表达。此外,当 T 细胞在 PRBC 存在下受到刺激时,T 细胞增殖和细胞因子表达明显减少。PRBC 的抑制活性需要直接的细胞-细胞接触和完整的 PRBC。在 PRBC 存在下,激活诱导的细胞活性氧(ROS)的产生被完全阻断到未刺激的 T 细胞水平,ROS 作为 T 细胞中的第二信使。PRBC 对 TCR 相关 ζ 链的磷酸化以及因此 TCR 信号转导的近端没有影响,排除了基于分泌因子和空间相互作用限制的机制。很大程度上,需要活性氧来实现完全功能的下游信号事件受到影响,这一点通过基于非靶向 MS 的磷酸化蛋白质组学方法得到了证实。PRBC 对 T 细胞激活的抑制作用比用 1mM 抗氧化剂 N-乙酰半胱氨酸处理更有效。总之,我们的数据表明,与炎症相关的自由基反应受 PRBC 调节。这些免疫调节作用可能是与 PRBC 输注相关的临床观察的原因。

https://cdn.ncbi.nlm.nih.gov/pmc/blobs/078d/8042437/75d0d74fff08/gr1.jpg

文献检索

告别复杂PubMed语法,用中文像聊天一样搜索,搜遍4000万医学文献。AI智能推荐,让科研检索更轻松。

立即免费搜索

文件翻译

保留排版,准确专业,支持PDF/Word/PPT等文件格式,支持 12+语言互译。

免费翻译文档

深度研究

AI帮你快速写综述,25分钟生成高质量综述,智能提取关键信息,辅助科研写作。

立即免费体验