Suppr超能文献

SLE 妊娠患者外周血和绒毛间隙血中激活的低密粒细胞与胎盘中性粒细胞炎症。

Activated low-density granulocytes in peripheral and intervillous blood and neutrophil inflammation in placentas from SLE pregnancies.

机构信息

Dept of Rheumatology and Inflammation Research, Institute of Medicine, Sahlgrenska Academy at the University of Gothenburg, Gothenburg, Sweden.

Department of Pathology, Sahlgrenska University Hospital, Goteborg, Sweden.

出版信息

Lupus Sci Med. 2021 Mar;8(1). doi: 10.1136/lupus-2020-000463.

Abstract

OBJECTIVE

Women with SLE face an increased risk of adverse pregnancy outcomes compared with healthy women, but the underlying immunological mechanisms are unknown. Given the recognised association of neutrophil activation with SLE pathogenesis, we examined whether there is increased neutrophil activation and inflammation in blood and placenta in SLE relative to healthy pregnancy.

METHODS

At delivery, peripheral blood, maternal-derived intervillous blood and placentas were collected from 12 SLE and 10 healthy control pregnancies. The proportion of low-density granulocytes (LDGs) and the activation status of LDG and normal-density granulocytes were examined with flow cytometry. The chemokines CXCL8 and CXCL1 were quantified with a cytometric bead-based assay and interferon alpha (IFNα) protein levels with a Simoa method. IFNα-stimulated maternal-derived decidual stromal cells were examined for gene expression with qPCR. A pathologist, blinded to the patient background, examined all placentas.

RESULTS

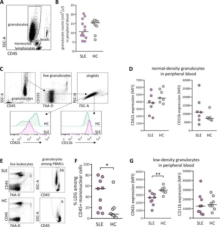
Women with SLE had significantly higher proportions of LDG in peripheral blood compared with controls (p=0.02), and LDG in both peripheral and intervillous blood were more activated in SLE relative to healthy pregnancies (peripheral blood: p=0.002 and intervillous blood: p=0.05). There were higher levels of CXCL8 and CXCL1 in intervillous compared with peripheral blood in women with SLE (p=0.004 and p=<0.0001, respectively) but not in controls. In SLE pregnancy, IFNα was detectable in 6 out of 10 intervillous blood samples but only in one control. Stimulation with IFNα upregulated gene expression in decidual stromal cells from both SLE and healthy pregnancy. Histological chorioamnionitis was present in 6 out of 12 placentas from women with SLE and in 1 out of 10 controls.

CONCLUSIONS

In women with SLE, locally produced chemokines in the placenta are increased and may attract and activate neutrophils. This in turn could contribute to placental inflammation and dysfunction and increased risk of placenta-related pregnancy complications.

摘要

目的

与健康女性相比,患有系统性红斑狼疮 (SLE) 的女性面临着不良妊娠结局的风险增加,但潜在的免疫机制尚不清楚。鉴于中性粒细胞激活与 SLE 发病机制的相关性,我们研究了与健康妊娠相比,SLE 中血液和胎盘是否存在中性粒细胞过度激活和炎症。

方法

在分娩时,从 12 例 SLE 妊娠和 10 例健康对照组妊娠中采集外周血、母源性绒毛间血和胎盘。通过流式细胞术检查低密度粒细胞 (LDG) 的比例和 LDG 与正常密度粒细胞的激活状态。用细胞因子微珠测定法测定趋化因子 CXCL8 和 CXCL1,用 Simoa 法测定干扰素 α (IFNα) 蛋白水平。用 qPCR 检测 IFNα 刺激的母源性蜕膜基质细胞的基因表达。一位对患者背景不知情的病理学家检查了所有胎盘。

结果

与对照组相比,SLE 患者外周血中的 LDG 比例显著升高(p=0.02),并且 SLE 患者外周血和绒毛间血中的 LDG 比健康妊娠时更为活跃(外周血:p=0.002 和 绒毛间血:p=0.05)。SLE 患者的绒毛间血中 CXCL8 和 CXCL1 的水平高于外周血(p=0.004 和 p<0.0001),但对照组则不然。在 SLE 妊娠中,有 6 份绒毛间血样本可检测到 IFNα,而仅在 1 份对照样本中可检测到 IFNα。IFNα 刺激可上调 SLE 和健康妊娠蜕膜基质细胞的基因表达。SLE 患者的胎盘有 6 例存在组织学绒毛膜羊膜炎,而对照组仅 1 例存在组织学绒毛膜羊膜炎。

结论

在患有 SLE 的女性中,胎盘局部产生的趋化因子增加,并可能吸引和激活中性粒细胞。这反过来又可能导致胎盘炎症和功能障碍,并增加与胎盘相关的妊娠并发症的风险。

https://cdn.ncbi.nlm.nih.gov/pmc/blobs/f50f/7942245/ee3679baa350/lupus-2020-000463f01.jpg

文献检索

告别复杂PubMed语法,用中文像聊天一样搜索,搜遍4000万医学文献。AI智能推荐,让科研检索更轻松。

立即免费搜索

文件翻译

保留排版,准确专业,支持PDF/Word/PPT等文件格式,支持 12+语言互译。

免费翻译文档

深度研究

AI帮你快速写综述,25分钟生成高质量综述,智能提取关键信息,辅助科研写作。

立即免费体验