• 文献检索
  • 文档翻译
  • 深度研究
  • 学术资讯
  • Suppr Zotero 插件Zotero 插件
  • 邀请有礼
  • 套餐&价格
  • 历史记录
应用&插件
Suppr Zotero 插件Zotero 插件浏览器插件Mac 客户端Windows 客户端微信小程序
定价
高级版会员购买积分包购买API积分包
服务
文献检索文档翻译深度研究API 文档MCP 服务
关于我们
关于 Suppr公司介绍联系我们用户协议隐私条款
关注我们

Suppr 超能文献

核心技术专利:CN118964589B侵权必究
粤ICP备2023148730 号-1Suppr @ 2026

文献检索

告别复杂PubMed语法,用中文像聊天一样搜索,搜遍4000万医学文献。AI智能推荐,让科研检索更轻松。

立即免费搜索

文件翻译

保留排版,准确专业,支持PDF/Word/PPT等文件格式,支持 12+语言互译。

免费翻译文档

深度研究

AI帮你快速写综述,25分钟生成高质量综述,智能提取关键信息,辅助科研写作。

立即免费体验

转录组谱分析揭示原发性骨髓纤维化的靶点以及针对 JAK2 的新型天然抑制剂的结构生物学研究。

Transcriptome profiling reveals target in primary myelofibrosis together with structural biology study on novel natural inhibitors regarding JAK2.

机构信息

Department of Orthopaedics, Xijing Hospital, The Fourth Military Medical University, Xi'an, China.

Department of Orthopaedics, Daxing Hospital, Xi'an, China.

出版信息

Aging (Albany NY). 2021 Mar 3;13(6):8248-8275. doi: 10.18632/aging.202635.

DOI:10.18632/aging.202635
PMID:33686952
原文链接:https://pmc.ncbi.nlm.nih.gov/articles/PMC8034969/
Abstract

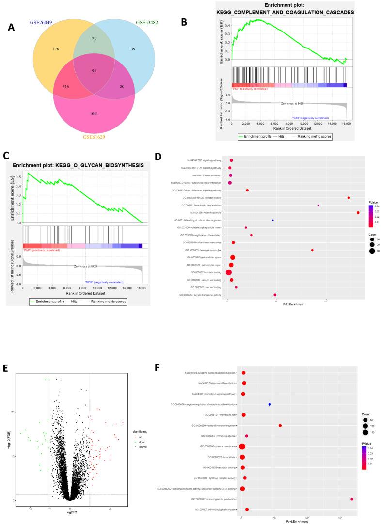
This study aimed to identify effective targets for carcinogenesis of primary myelofibrosis (PMF), as well as to screen ideal lead compounds with potential inhibition effect on Janus kinase 2 to contribute to the medication design and development. Gene expression profiles of GSE26049, GSE53482, GSE61629 were obtained from the Gene Expression Omnibus database. The differentially expressed genes were identified, and functional enrichment analyses such as Gene Ontology, protein-protein interaction network etc., were performed step by step. Subsequently, highly-precise computational techniques were conducted to identify potential inhibitors of JAK2. A series of structural biology methods including virtual screening, ADMET (absorption, distribution, metabolism, excretion, and toxicity) prediction, molecule docking, molecular dynamics simulation etc., were implemented to discover novel natural compounds. Results elucidated that PMF patients had abnormal LCN2, JAK2, MMP8, CAMP, DEFA4, LTF, MPO, HBD, STAT4, EBF1 mRNA expression compared to normal patients. Functional enrichment analysis revealed that these genes were mainly enriched in erythrocyte differentiation, neutrophil degranulation and killing cells of other organisms. Two novel natural compounds, ZINC000013513540 and ZINC000004099068 were found binding to JAK2 with favorable interaction energy together with high binding affinity. They were predicted with non-Ames mutagenicity, low-rodent carcinogenicity, less developmental toxicity potential as well as non-toxicity with liver. Molecular dynamics simulation demonstrated that these two complexes: ZINC000013513540-JAK2 and ZINC000004099068-JAK2 could exist stably under natural circumstances. In conclusion, this study revealed hub genes in the carcinogenesis of PMF. ZINC000013513540 and ZINC000004099068 were promising drugs in dealing with PMF. This study may also accelerate exploration of new drugs.

摘要

本研究旨在确定原发性骨髓纤维化(PMF)发生癌变的有效靶点,并筛选出具有潜在抑制 Janus 激酶 2 作用的理想先导化合物,为药物设计和开发提供参考。从基因表达综合数据库中获取 GSE26049、GSE53482、GSE61629 三个数据集的基因表达谱数据。识别差异表达基因,并逐步进行基因本体论、蛋白质-蛋白质相互作用网络等功能富集分析。随后,采用高精度计算技术识别 JAK2 的潜在抑制剂。采用一系列结构生物学方法,包括虚拟筛选、吸收、分布、代谢、排泄和毒性(ADMET)预测、分子对接、分子动力学模拟等,发现新型天然化合物。结果表明,与正常患者相比,PMF 患者的 LCN2、JAK2、MMP8、CAMP、DEFA4、LTF、MPO、HBD、STAT4、EBF1mRNA 表达异常。功能富集分析表明,这些基因主要富集在红细胞分化、中性粒细胞脱颗粒和杀伤其他生物体的细胞。发现两种新型天然化合物 ZINC000013513540 和 ZINC000004099068 与 JAK2 结合,具有良好的相互作用能和高结合亲和力。预测它们具有非致突变性、低啮齿动物致癌性、较少的发育毒性潜力以及对肝脏无毒。分子动力学模拟表明,这两种复合物:ZINC000013513540-JAK2 和 ZINC000004099068-JAK2 可以在自然条件下稳定存在。总之,本研究揭示了 PMF 癌变过程中的枢纽基因。ZINC000013513540 和 ZINC000004099068 是治疗 PMF 的有前途的药物。本研究也可能加速新药的探索。

https://cdn.ncbi.nlm.nih.gov/pmc/blobs/c774/8034969/9e5bfa443b36/aging-13-202635-g009.jpg
https://cdn.ncbi.nlm.nih.gov/pmc/blobs/c774/8034969/fddecaf6fe84/aging-13-202635-g001.jpg
https://cdn.ncbi.nlm.nih.gov/pmc/blobs/c774/8034969/e7eefbada0ec/aging-13-202635-g002.jpg
https://cdn.ncbi.nlm.nih.gov/pmc/blobs/c774/8034969/65db0b80cf3e/aging-13-202635-g003.jpg
https://cdn.ncbi.nlm.nih.gov/pmc/blobs/c774/8034969/a492ea30f42e/aging-13-202635-g004.jpg
https://cdn.ncbi.nlm.nih.gov/pmc/blobs/c774/8034969/d37bc65ab57a/aging-13-202635-g005.jpg
https://cdn.ncbi.nlm.nih.gov/pmc/blobs/c774/8034969/35a932c2c7e2/aging-13-202635-g006.jpg
https://cdn.ncbi.nlm.nih.gov/pmc/blobs/c774/8034969/6efdacc42518/aging-13-202635-g007.jpg
https://cdn.ncbi.nlm.nih.gov/pmc/blobs/c774/8034969/77eb37235f2c/aging-13-202635-g008.jpg
https://cdn.ncbi.nlm.nih.gov/pmc/blobs/c774/8034969/9e5bfa443b36/aging-13-202635-g009.jpg
https://cdn.ncbi.nlm.nih.gov/pmc/blobs/c774/8034969/fddecaf6fe84/aging-13-202635-g001.jpg
https://cdn.ncbi.nlm.nih.gov/pmc/blobs/c774/8034969/e7eefbada0ec/aging-13-202635-g002.jpg
https://cdn.ncbi.nlm.nih.gov/pmc/blobs/c774/8034969/65db0b80cf3e/aging-13-202635-g003.jpg
https://cdn.ncbi.nlm.nih.gov/pmc/blobs/c774/8034969/a492ea30f42e/aging-13-202635-g004.jpg
https://cdn.ncbi.nlm.nih.gov/pmc/blobs/c774/8034969/d37bc65ab57a/aging-13-202635-g005.jpg
https://cdn.ncbi.nlm.nih.gov/pmc/blobs/c774/8034969/35a932c2c7e2/aging-13-202635-g006.jpg
https://cdn.ncbi.nlm.nih.gov/pmc/blobs/c774/8034969/6efdacc42518/aging-13-202635-g007.jpg
https://cdn.ncbi.nlm.nih.gov/pmc/blobs/c774/8034969/77eb37235f2c/aging-13-202635-g008.jpg
https://cdn.ncbi.nlm.nih.gov/pmc/blobs/c774/8034969/9e5bfa443b36/aging-13-202635-g009.jpg

相似文献

1
Transcriptome profiling reveals target in primary myelofibrosis together with structural biology study on novel natural inhibitors regarding JAK2.转录组谱分析揭示原发性骨髓纤维化的靶点以及针对 JAK2 的新型天然抑制剂的结构生物学研究。
Aging (Albany NY). 2021 Mar 3;13(6):8248-8275. doi: 10.18632/aging.202635.
2
Computational Study of Novel Natural Inhibitors Targeting O-Methylguanine-DNA Methyltransferase.新型靶向 O-甲基鸟嘌呤-DNA 甲基转移酶天然抑制剂的计算研究。
World Neurosurg. 2019 Oct;130:e294-e306. doi: 10.1016/j.wneu.2019.05.264. Epub 2019 Jun 14.
3
Computational study of novel natural inhibitors targeting aminopeptidase N(CD13).针对氨肽酶 N(CD13)的新型天然抑制剂的计算研究。
Aging (Albany NY). 2020 May 9;12(9):8523-8535. doi: 10.18632/aging.103155.
4
Transcriptome research identifies four hub genes related to primary myelofibrosis: a holistic research by weighted gene co-expression network analysis.转录组研究鉴定出与原发性骨髓纤维化相关的四个枢纽基因:基于加权基因共表达网络分析的整体研究。
Aging (Albany NY). 2021 Oct 11;13(19):23284-23307. doi: 10.18632/aging.203619.
5
Immunoproteasome Genes Are Modulated in CD34 JAK2 Mutated Cells from Primary Myelofibrosis Patients.免疫蛋白酶体基因在原发性骨髓纤维化患者的 CD34 JAK2 突变细胞中受到调节。
Int J Mol Sci. 2020 Apr 22;21(8):2926. doi: 10.3390/ijms21082926.
6
In silico identification of natural product inhibitors of JAK2.JAK2天然产物抑制剂的计算机模拟鉴定
Methods. 2015 Jan;71:21-5. doi: 10.1016/j.ymeth.2014.07.003. Epub 2014 Jul 16.
7
Expression profile analysis reveals hub genes that are associated with immune system dysregulation in primary myelofibrosis.表达谱分析揭示与原发性骨髓纤维化中免疫系统失调相关的枢纽基因。
Hematology. 2021 Dec;26(1):478-490. doi: 10.1080/16078454.2021.1945237.
8
Advances in the understanding and management of primary myelofibrosis.原发性骨髓纤维化的认识和治疗进展。
Curr Opin Oncol. 2011 Nov;23(6):665-71. doi: 10.1097/CCO.0b013e32834bb83f.
9
Computer-aided discovery of aminopyridines as novel JAK2 inhibitors.计算机辅助发现氨基吡啶作为新型JAK2抑制剂
Bioorg Med Chem. 2015 Mar 1;23(5):985-95. doi: 10.1016/j.bmc.2015.01.016. Epub 2015 Jan 16.
10
Computational study on new natural compound agonists of stimulator of interferon genes (STING).新型干扰素基因刺激物 (STING) 天然化合物激动剂的计算研究。
PLoS One. 2019 May 23;14(5):e0216678. doi: 10.1371/journal.pone.0216678. eCollection 2019.

引用本文的文献

1
The outcast of medicine: metals in medicine--from traditional mineral medicine to metallodrugs.医学的弃儿:医学中的金属——从传统矿物药到金属药物
Front Pharmacol. 2025 Apr 7;16:1542560. doi: 10.3389/fphar.2025.1542560. eCollection 2025.
2
Integrated bioinformatics analysis to develop diagnostic models for malignant transformation of chronic proliferative diseases.整合生物信息学分析以开发慢性增殖性疾病恶性转化的诊断模型。
Blood Sci. 2025 Apr 7;7(2):e00226. doi: 10.1097/BS9.0000000000000226. eCollection 2025 Jun.
3
Biological Evaluations and Computer-Aided Approaches of Janus Kinases 2 and 3 Inhibitors for Cancer Treatment: A Review.

本文引用的文献

1
Vasculoprotective Effects of Vildagliptin. Focus on Atherogenesis.维格列汀的血管保护作用。聚焦动脉粥样硬化。
Int J Mol Sci. 2020 Mar 25;21(7):2275. doi: 10.3390/ijms21072275.
2
Arber DA, Orazi A, Hasserjian R, et al. The 2016 revision to the World Health Organization classification of myeloid neoplasms and acute leukemia. Blood. 2016;127(20):2391-2405.阿伯尔·D·A、奥拉齐·A、哈塞尔简·R等。《世界卫生组织髓系肿瘤和急性白血病分类(2016年修订版)》。《血液》。2016年;127(20):2391 - 2405。
Blood. 2016 Jul 21;128(3):462-463. doi: 10.1182/blood-2016-06-721662.
3
T5224, RSPO2 and AZD5363 are novel drugs against functional pituitary adenoma.
用于癌症治疗的Janus激酶2和3抑制剂的生物学评估及计算机辅助方法:综述
Pharmaceutics. 2024 Sep 4;16(9):1165. doi: 10.3390/pharmaceutics16091165.
4
Deepening Our Understanding of the Factors Affecting Landscape of Myeloproliferative Neoplasms: What Do We Know about Them?深化我们对影响骨髓增殖性肿瘤格局因素的理解:我们对它们了解多少?
Cancers (Basel). 2023 Feb 20;15(4):1348. doi: 10.3390/cancers15041348.
5
Revealing oxidative stress-related genes in osteoporosis and advanced structural biological study for novel natural material discovery regarding .揭示骨质疏松症中的氧化应激相关基因,并进行先进的结构生物学研究,以发现新型天然物质。
Front Endocrinol (Lausanne). 2022 Nov 21;13:1052721. doi: 10.3389/fendo.2022.1052721. eCollection 2022.
6
Revealing the Key MSCs Niches and Pathogenic Genes in Influencing CEP Homeostasis: A Conjoint Analysis of Single-Cell and WGCNA.揭示影响 CEP 动态平衡的关键 MSC 生态位和致病基因:单细胞和 WGCNA 的联合分析。
Front Immunol. 2022 Jun 27;13:933721. doi: 10.3389/fimmu.2022.933721. eCollection 2022.
7
High-Throughput Sequencing Reveals CXCR4 and IGF1 Behave Different Roles in Weightlessness Osteoporosis.高通量测序揭示CXCR4和IGF1在失重性骨质疏松中发挥不同作用。
Stem Cells Int. 2022 Apr 18;2022:5719077. doi: 10.1155/2022/5719077. eCollection 2022.
8
The Roles of Blood Lipid-Metabolism Genes in Immune Infiltration Could Promote the Development of IDD.血脂代谢基因在免疫浸润中的作用可能促进椎间盘退变的发展。
Front Cell Dev Biol. 2022 Feb 9;10:844395. doi: 10.3389/fcell.2022.844395. eCollection 2022.
9
Novel Natural Inhibitors Targeting Enhancer of Zeste Homolog 2: A Comprehensive Structural Biology Research.靶向锌指增强子同源物2的新型天然抑制剂:一项全面的结构生物学研究
Front Oncol. 2021 Oct 19;11:741403. doi: 10.3389/fonc.2021.741403. eCollection 2021.
10
Transcriptome research identifies four hub genes related to primary myelofibrosis: a holistic research by weighted gene co-expression network analysis.转录组研究鉴定出与原发性骨髓纤维化相关的四个枢纽基因:基于加权基因共表达网络分析的整体研究。
Aging (Albany NY). 2021 Oct 11;13(19):23284-23307. doi: 10.18632/aging.203619.
T5224、RSPO2和AZD5363是针对功能性垂体腺瘤的新型药物。
Aging (Albany NY). 2019 Oct 26;11(20):9043-9059. doi: 10.18632/aging.102372.
4
Activation of JAK/STAT Signaling in Megakaryocytes Sustains Myeloproliferation .巨核细胞中 JAK/STAT 信号的激活维持骨髓增殖。
Clin Cancer Res. 2019 Oct 1;25(19):5901-5912. doi: 10.1158/1078-0432.CCR-18-4089. Epub 2019 Jun 19.
5
Computational Study of Novel Natural Inhibitors Targeting O-Methylguanine-DNA Methyltransferase.新型靶向 O-甲基鸟嘌呤-DNA 甲基转移酶天然抑制剂的计算研究。
World Neurosurg. 2019 Oct;130:e294-e306. doi: 10.1016/j.wneu.2019.05.264. Epub 2019 Jun 14.
6
Computational study on new natural compound agonists of stimulator of interferon genes (STING).新型干扰素基因刺激物 (STING) 天然化合物激动剂的计算研究。
PLoS One. 2019 May 23;14(5):e0216678. doi: 10.1371/journal.pone.0216678. eCollection 2019.
7
Myelofibrosis Treatment Algorithm 2018.2018 年骨髓纤维化治疗算法。
Blood Cancer J. 2018 Jul 31;8(8):72. doi: 10.1038/s41408-018-0109-0.
8
Translational and clinical advances in JAK-STAT biology: The present and future of jakinibs.JAK-STAT 生物学的转化和临床进展:jakinibs 的现在和未来。
J Leukoc Biol. 2018 Sep;104(3):499-514. doi: 10.1002/JLB.5RI0218-084R. Epub 2018 Jul 12.
9
Molecular mechanism of diabetic neuropathy and its pharmacotherapeutic targets.糖尿病性神经病的分子机制及其药物治疗靶点。
Eur J Pharmacol. 2018 Aug 15;833:472-523. doi: 10.1016/j.ejphar.2018.06.034. Epub 2018 Jun 30.
10
The JAK1/JAK2- inhibitor ruxolitinib inhibits mast cell degranulation and cytokine release.JAK1/JAK2 抑制剂芦可替尼可抑制肥大细胞脱颗粒和细胞因子释放。
Clin Exp Allergy. 2018 Nov;48(11):1412-1420. doi: 10.1111/cea.13217. Epub 2018 Aug 3.