• 文献检索
  • 文档翻译
  • 深度研究
  • 学术资讯
  • Suppr Zotero 插件Zotero 插件
  • 邀请有礼
  • 套餐&价格
  • 历史记录
应用&插件
Suppr Zotero 插件Zotero 插件浏览器插件Mac 客户端Windows 客户端微信小程序
定价
高级版会员购买积分包购买API积分包
服务
文献检索文档翻译深度研究API 文档MCP 服务
关于我们
关于 Suppr公司介绍联系我们用户协议隐私条款
关注我们

Suppr 超能文献

核心技术专利:CN118964589B侵权必究
粤ICP备2023148730 号-1Suppr @ 2026

文献检索

告别复杂PubMed语法,用中文像聊天一样搜索,搜遍4000万医学文献。AI智能推荐,让科研检索更轻松。

立即免费搜索

文件翻译

保留排版,准确专业,支持PDF/Word/PPT等文件格式,支持 12+语言互译。

免费翻译文档

深度研究

AI帮你快速写综述,25分钟生成高质量综述,智能提取关键信息,辅助科研写作。

立即免费体验

IL-10 通过 mTORC1 信号调控的代谢重编程增强人自然杀伤细胞效应功能。

IL-10 Enhances Human Natural Killer Cell Effector Functions via Metabolic Reprogramming Regulated by mTORC1 Signaling.

机构信息

Department of Microbiology and Immunology, Yong Loo Lin School of Medicine, National University of Singapore, Singapore, Singapore.

Bioprocessing Technology Institute, ASTAR (Agency for Science, Technology and Research), Singapore, Singapore.

出版信息

Front Immunol. 2021 Feb 23;12:619195. doi: 10.3389/fimmu.2021.619195. eCollection 2021.

DOI:10.3389/fimmu.2021.619195
PMID:33708210
原文链接:https://pmc.ncbi.nlm.nih.gov/articles/PMC7940510/
Abstract

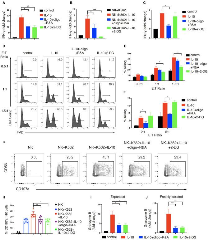
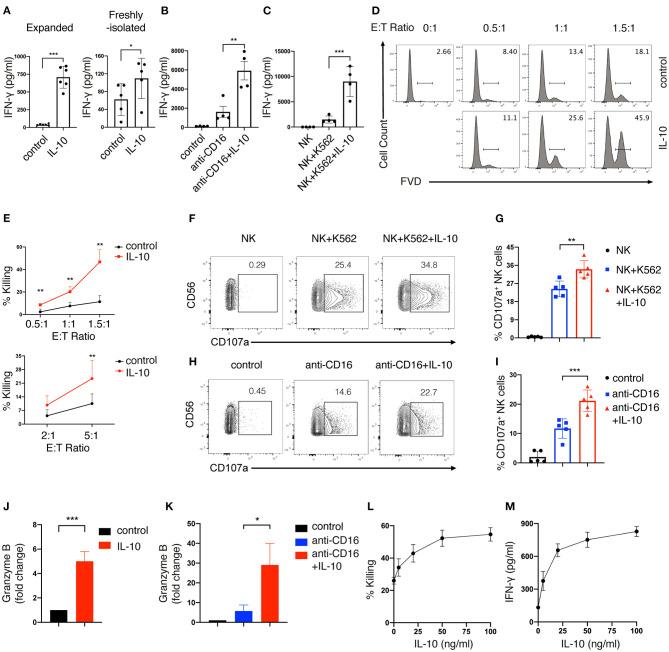
Cell metabolism plays a pivotal role in regulating the effector functions of immune cells. Stimulatory cytokines, such as interleukin (IL)-2 or IL-12 and IL-15, activate glycolysis and oxidative phosphorylation in natural killer (NK) cells to support their enhanced effector functions. IL-10, a pleiotropic cytokine, is known to suppress macrophage activation but stimulate NK cells. However, it remains unclear if IL-10 has an effect on the metabolism of human NK cells and if so, what metabolic mechanisms are affected, and how these metabolic changes are regulated and contribute to the effector functions of NK cells. In this study, we demonstrate that IL-10 upregulates both glycolysis and oxidative phosphorylation in human NK cells, and these metabolic changes are crucial for the enhanced effector functions of NK cells. Mechanistically, we unravel that IL-10 activates the mammalian target of rapamycin complex 1 (mTORC1) to regulate metabolic reprogramming in human NK cells.

摘要

细胞代谢在调节免疫细胞的效应功能方面起着关键作用。刺激细胞因子,如白细胞介素(IL)-2 或 IL-12 和 IL-15,激活自然杀伤(NK)细胞中的糖酵解和氧化磷酸化,以支持其增强的效应功能。白细胞介素 10(IL-10)是一种多效细胞因子,已知可抑制巨噬细胞激活,但可刺激 NK 细胞。然而,目前尚不清楚 IL-10 是否会影响人 NK 细胞的代谢,如果有影响,哪些代谢机制受到影响,以及这些代谢变化如何被调节并有助于 NK 细胞的效应功能。在这项研究中,我们证明了 IL-10 可上调人 NK 细胞中的糖酵解和氧化磷酸化,这些代谢变化对于增强 NK 细胞的效应功能至关重要。从机制上讲,我们揭示了 IL-10 通过激活雷帕霉素靶蛋白复合物 1(mTORC1)来调节人 NK 细胞中的代谢重编程。

https://cdn.ncbi.nlm.nih.gov/pmc/blobs/99c9/7940510/00d64a2d6a03/fimmu-12-619195-g0006.jpg
https://cdn.ncbi.nlm.nih.gov/pmc/blobs/99c9/7940510/929e70ff6143/fimmu-12-619195-g0001.jpg
https://cdn.ncbi.nlm.nih.gov/pmc/blobs/99c9/7940510/1c30a7bb1fcf/fimmu-12-619195-g0002.jpg
https://cdn.ncbi.nlm.nih.gov/pmc/blobs/99c9/7940510/dbf3dae10d3b/fimmu-12-619195-g0003.jpg
https://cdn.ncbi.nlm.nih.gov/pmc/blobs/99c9/7940510/651733e30ee3/fimmu-12-619195-g0004.jpg
https://cdn.ncbi.nlm.nih.gov/pmc/blobs/99c9/7940510/b66484f6b246/fimmu-12-619195-g0005.jpg
https://cdn.ncbi.nlm.nih.gov/pmc/blobs/99c9/7940510/00d64a2d6a03/fimmu-12-619195-g0006.jpg
https://cdn.ncbi.nlm.nih.gov/pmc/blobs/99c9/7940510/929e70ff6143/fimmu-12-619195-g0001.jpg
https://cdn.ncbi.nlm.nih.gov/pmc/blobs/99c9/7940510/1c30a7bb1fcf/fimmu-12-619195-g0002.jpg
https://cdn.ncbi.nlm.nih.gov/pmc/blobs/99c9/7940510/dbf3dae10d3b/fimmu-12-619195-g0003.jpg
https://cdn.ncbi.nlm.nih.gov/pmc/blobs/99c9/7940510/651733e30ee3/fimmu-12-619195-g0004.jpg
https://cdn.ncbi.nlm.nih.gov/pmc/blobs/99c9/7940510/b66484f6b246/fimmu-12-619195-g0005.jpg
https://cdn.ncbi.nlm.nih.gov/pmc/blobs/99c9/7940510/00d64a2d6a03/fimmu-12-619195-g0006.jpg

相似文献

1
IL-10 Enhances Human Natural Killer Cell Effector Functions via Metabolic Reprogramming Regulated by mTORC1 Signaling.IL-10 通过 mTORC1 信号调控的代谢重编程增强人自然杀伤细胞效应功能。
Front Immunol. 2021 Feb 23;12:619195. doi: 10.3389/fimmu.2021.619195. eCollection 2021.
2
Glycolysis and Oxidative Phosphorylation Play Critical Roles in Natural Killer Cell Receptor-Mediated Natural Killer Cell Functions.糖酵解和氧化磷酸化在自然杀伤细胞受体介导的自然杀伤细胞功能中发挥关键作用。
Front Immunol. 2020 Feb 20;11:202. doi: 10.3389/fimmu.2020.00202. eCollection 2020.
3
Interleukin-18 up-regulates amino acid transporters and facilitates amino acid-induced mTORC1 activation in natural killer cells.白细胞介素-18 上调氨基酸转运体,并促进自然杀伤细胞中氨基酸诱导的 mTORC1 激活。
J Biol Chem. 2019 Mar 22;294(12):4644-4655. doi: 10.1074/jbc.RA118.005892. Epub 2019 Jan 29.
4
mTORC1-dependent metabolic reprogramming is a prerequisite for NK cell effector function.mTORC1 依赖性代谢重编程是自然杀伤(NK)细胞效应器功能的先决条件。
J Immunol. 2014 Nov 1;193(9):4477-84. doi: 10.4049/jimmunol.1401558. Epub 2014 Sep 26.
5
Canonical TGF-β Signaling Pathway Represses Human NK Cell Metabolism.经典 TGF-β 信号通路抑制人 NK 细胞代谢。
J Immunol. 2018 Jun 15;200(12):3934-3941. doi: 10.4049/jimmunol.1701461. Epub 2018 May 2.
6
Decreased glycolysis induced dysfunction of NK cells in Henoch-Schonlein purpura patients.汉-许-克三联征患者中糖酵解减少导致 NK 细胞功能障碍。
BMC Immunol. 2020 Oct 9;21(1):53. doi: 10.1186/s12865-020-00382-9.
7
TLR7/8-mediated activation of human NK cells results in accessory cell-dependent IFN-gamma production.Toll样受体7/8介导的人类自然杀伤细胞激活导致辅助细胞依赖性γ干扰素产生。
J Immunol. 2005 Aug 1;175(3):1636-42. doi: 10.4049/jimmunol.175.3.1636.
8
IL-15 activates mTOR and primes stress-activated gene expression leading to prolonged antitumor capacity of NK cells.白细胞介素-15激活雷帕霉素靶蛋白(mTOR)并引发应激激活基因表达,从而导致自然杀伤细胞(NK细胞)的抗肿瘤能力延长。
Blood. 2016 Sep 15;128(11):1475-89. doi: 10.1182/blood-2016-02-698027. Epub 2016 Jul 27.
9
The mTORC1 Signaling Support Cellular Metabolism to Dictate Decidual NK Cells Function in Early Pregnancy.mTORC1信号通路支持细胞代谢以决定早期妊娠中蜕膜自然杀伤细胞的功能。
Front Immunol. 2022 Mar 10;13:771732. doi: 10.3389/fimmu.2022.771732. eCollection 2022.
10
IL-15-induced IL-10 increases the cytolytic activity of human natural killer cells.IL-15 诱导的 IL-10 增加了人自然杀伤细胞的细胞溶解活性。
Mol Cells. 2011 Sep;32(3):265-72. doi: 10.1007/s10059-011-1057-8. Epub 2011 Jul 29.

引用本文的文献

1
Supercharged NK cells: a unique population of NK cells capable of differentiating stem cells and lysis of MHC class I high differentiated tumors.超活化自然杀伤细胞:一种独特的自然杀伤细胞群体,能够分化干细胞并裂解MHC I类高分化肿瘤。
Cell Death Dis. 2025 Sep 1;16(1):665. doi: 10.1038/s41419-025-07986-2.
2
Variants in Nucleotide Sequences; Gene Expression; and Hematological, Immune, and Antioxidant Biomarkers Linked to Pneumonia Risk in Holstein Calves.与荷斯坦犊牛肺炎风险相关的核苷酸序列变异、基因表达以及血液学、免疫和抗氧化生物标志物
Vet Sci. 2025 Jun 26;12(7):620. doi: 10.3390/vetsci12070620.
3
Lymphocytes and monocytes undergo swift suppression of IL-10R, IL-6R, and IL-2Rβγ signaling under high concentrations of different cytokines.

本文引用的文献

1
Glycolysis and Oxidative Phosphorylation Play Critical Roles in Natural Killer Cell Receptor-Mediated Natural Killer Cell Functions.糖酵解和氧化磷酸化在自然杀伤细胞受体介导的自然杀伤细胞功能中发挥关键作用。
Front Immunol. 2020 Feb 20;11:202. doi: 10.3389/fimmu.2020.00202. eCollection 2020.
2
NK cells for cancer immunotherapy.自然杀伤细胞用于癌症免疫疗法。
Nat Rev Drug Discov. 2020 Mar;19(3):200-218. doi: 10.1038/s41573-019-0052-1. Epub 2020 Jan 6.
3
von Hippel-Lindau Protein Maintains Metabolic Balance to Regulate the Survival of Naive B Lymphocytes.
在高浓度不同细胞因子作用下,淋巴细胞和单核细胞的白细胞介素-10受体(IL-10R)、白细胞介素-6受体(IL-6R)和白细胞介素-2受体βγ(IL-2Rβγ)信号传导会迅速受到抑制。
bioRxiv. 2025 May 8:2025.05.02.651967. doi: 10.1101/2025.05.02.651967.
4
Macrophage respiratory complex III governs immune evasion.巨噬细胞呼吸复合体III控制免疫逃逸。
Immunometabolism (Cobham). 2025 Jul 4;7(3):e00065. doi: 10.1097/IN9.0000000000000065. eCollection 2025 Jul.
5
Adjusting the scope of natural killer cells in cancer therapy.调整自然杀伤细胞在癌症治疗中的作用范围。
Cell Mol Immunol. 2025 May 23. doi: 10.1038/s41423-025-01297-4.
6
Phenotype and function of IL-10-producing NK cells in individuals with malaria experience.有疟疾感染经历个体中产生白细胞介素-10的自然杀伤细胞的表型与功能
JCI Insight. 2025 May 8;10(9). doi: 10.1172/jci.insight.183076.
7
Unexpectedly High and Difficult-to-Explain Regenerative Capacity in an 82-Year-Old Patient with Insulin-Requiring Type 2 Diabetes and End-Stage Renal Disease.一名患有胰岛素依赖型2型糖尿病和终末期肾病的82岁患者出现了意想不到的高且难以解释的再生能力。
J Clin Med. 2025 Apr 8;14(8):2556. doi: 10.3390/jcm14082556.
8
Senescence, NK cells, and cancer: navigating the crossroads of aging and disease.衰老、自然杀伤细胞与癌症:探寻衰老与疾病的交叉点
Front Immunol. 2025 Apr 4;16:1565278. doi: 10.3389/fimmu.2025.1565278. eCollection 2025.
9
Dynamics of T cell subpopulations and plasma cytokines during the first year of antineoplastic therapy in patients with breast cancer: the BEGYN-1 study.乳腺癌患者抗肿瘤治疗第一年期间T细胞亚群和血浆细胞因子的动态变化:BEGYN-1研究
Breast Cancer Res. 2025 Apr 1;27(1):50. doi: 10.1186/s13058-025-01997-9.
10
Comprehensive snapshots of natural killer cells functions, signaling, molecular mechanisms and clinical utilization.自然杀伤细胞功能、信号转导、分子机制及临床应用的综合概述。
Signal Transduct Target Ther. 2024 Nov 8;9(1):302. doi: 10.1038/s41392-024-02005-w.
冯·希佩尔-林道蛋白维持代谢平衡以调节初始B淋巴细胞的存活。
iScience. 2019 Jul 26;17:379-392. doi: 10.1016/j.isci.2019.07.002. Epub 2019 Jul 4.
4
IL-10 Family Cytokines IL-10 and IL-22: from Basic Science to Clinical Translation.白细胞介素-10 家族细胞因子白细胞介素-10 和白细胞介素-22:从基础科学到临床转化。
Immunity. 2019 Apr 16;50(4):871-891. doi: 10.1016/j.immuni.2019.03.020.
5
Human cytomegalovirus IL-10 augments NK cell cytotoxicity.人类巨细胞病毒 IL-10 增强 NK 细胞的细胞毒性。
J Leukoc Biol. 2019 Aug;106(2):447-454. doi: 10.1002/JLB.2AB0418-158RR. Epub 2019 Apr 9.
6
Natural Killer Cells: Development, Maturation, and Clinical Utilization.自然杀伤细胞:发育、成熟与临床应用。
Front Immunol. 2018 Aug 13;9:1869. doi: 10.3389/fimmu.2018.01869. eCollection 2018.
7
LPS Induces mTORC1 and mTORC2 Activation During Monocyte Adhesion.脂多糖在单核细胞黏附过程中诱导mTORC1和mTORC2激活。
Front Mol Biosci. 2018 Jul 18;5:67. doi: 10.3389/fmolb.2018.00067. eCollection 2018.
8
Canonical TGF-β Signaling Pathway Represses Human NK Cell Metabolism.经典 TGF-β 信号通路抑制人 NK 细胞代谢。
J Immunol. 2018 Jun 15;200(12):3934-3941. doi: 10.4049/jimmunol.1701461. Epub 2018 May 2.
9
Developmental and Functional Control of Natural Killer Cells by Cytokines.细胞因子对自然杀伤细胞的发育和功能控制
Front Immunol. 2017 Aug 4;8:930. doi: 10.3389/fimmu.2017.00930. eCollection 2017.
10
Anti-inflammatory effect of IL-10 mediated by metabolic reprogramming of macrophages.巨噬细胞代谢重编程介导的IL-10抗炎作用。
Science. 2017 May 5;356(6337):513-519. doi: 10.1126/science.aal3535.