• 文献检索
  • 文档翻译
  • 深度研究
  • 学术资讯
  • Suppr Zotero 插件Zotero 插件
  • 邀请有礼
  • 套餐&价格
  • 历史记录
应用&插件
Suppr Zotero 插件Zotero 插件浏览器插件Mac 客户端Windows 客户端微信小程序
定价
高级版会员购买积分包购买API积分包
服务
文献检索文档翻译深度研究API 文档MCP 服务
关于我们
关于 Suppr公司介绍联系我们用户协议隐私条款
关注我们

Suppr 超能文献

核心技术专利:CN118964589B侵权必究
粤ICP备2023148730 号-1Suppr @ 2026

文献检索

告别复杂PubMed语法,用中文像聊天一样搜索,搜遍4000万医学文献。AI智能推荐,让科研检索更轻松。

立即免费搜索

文件翻译

保留排版,准确专业,支持PDF/Word/PPT等文件格式,支持 12+语言互译。

免费翻译文档

深度研究

AI帮你快速写综述,25分钟生成高质量综述,智能提取关键信息,辅助科研写作。

立即免费体验

辛伐他汀抑制 POVPC 介导的内皮细胞向间充质细胞转化。

Simvastatin inhibits POVPC-mediated induction of endothelial-to-mesenchymal cell transition.

机构信息

Division of Cardiac Surgery, Heart Center, The First Affiliated Hospital, Sun Yat-sen University, Guangzhou, People's Republic of China; National-Guangdong Joint Engineering Laboratory for Diagnosis and Treatment of Vascular Diseases, Guangzhou, People's Republic of China; NHC key Laboratory of Assisted Circulation (Sun Yat-sen University), Guangzhou, People's Republic of China; Guangdong Provincial Engineering and Technology Center for Diagnosis and Treatment of Vascular Diseases, Guangzhou, People's Republic of China.

National-Guangdong Joint Engineering Laboratory for Diagnosis and Treatment of Vascular Diseases, Guangzhou, People's Republic of China; NHC key Laboratory of Assisted Circulation (Sun Yat-sen University), Guangzhou, People's Republic of China; Guangdong Provincial Engineering and Technology Center for Diagnosis and Treatment of Vascular Diseases, Guangzhou, People's Republic of China; Division of Hypertension and Vascular Diseases, Department of Cardiology, Heart Center, The First Affiliated Hospital, Sun Yat-sen University, Guangzhou, People's Republic of China.

出版信息

J Lipid Res. 2021;62:100066. doi: 10.1016/j.jlr.2021.100066. Epub 2021 Mar 10.

DOI:
10.1016/j.jlr.2021.100066
PMID:33711324
原文链接:https://pmc.ncbi.nlm.nih.gov/articles/PMC8063863/
Abstract

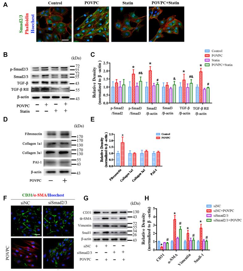
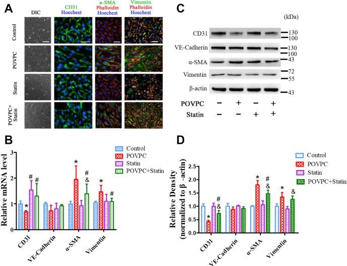
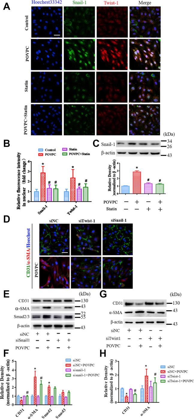
Endothelial-to-mesenchymal transition (EndMT), the process by which an endothelial cell (EC) undergoes a series of molecular events that result in a mesenchymal cell phenotype, plays an important role in atherosclerosis. 1-Palmitoyl-2-(5-oxovaleroyl)-sn-glycero-3-phosphocholine (POVPC), derived from the oxidation of 1-palmitoyl-2-arachidonoyl-sn-glycero-3-phosphatidylcholine, is a proinflammatory lipid found in atherosclerotic lesions. Whether POVPC promotes EndMT and how simvastatin influences POVPC-mediated EndMT remains unclear. Here, we treated human umbilical vein ECs with POVPC, simvastatin, or both, and determined their effect on EC viability, morphology, tube formation, proliferation, and generation of NO and superoxide anion (O). Expression of specific endothelial and mesenchymal markers was detected by immunofluorescence and immunoblotting. POVPC did not affect EC viability but altered cellular morphology from cobblestone-like ECs to a spindle-like mesenchymal cell morphology. POVPC increased O generation and expression of alpha-smooth muscle actin, vimentin, Snail-1, Twist-1, transforming growth factor-beta (TGF-β), TGF-β receptor II, p-Smad2/3, and Smad2/3. POVPC also decreased NO production and expression of CD31 and endothelial NO synthase. Simvastatin inhibited POVPC-mediated effects on cellular morphology, production of O and NO, and expression of specific endothelial and mesenchymal markers. These data demonstrate that POVPC induces EndMT by increasing oxidative stress, which stimulates TGF-β/Smad signaling, leading to Snail-1 and Twist-1 activation. Simvastatin inhibited POVPC-induced EndMT by decreasing oxidative stress, suppressing TGF-β/Smad signaling, and inactivating Snail-1 and Twist-1. Our findings reveal a novel mechanism of atherosclerosis that can be inhibited by simvastatin.

摘要

内皮细胞向间充质细胞转化(EndMT),即内皮细胞(EC)经历一系列分子事件,导致间充质细胞表型的过程,在动脉粥样硬化中起着重要作用。1-棕榈酰基-2-(5-氧代戊酰基)-sn-甘油-3-磷酸胆碱(POVPC)来源于 1-棕榈酰基-2-花生四烯酰基-sn-甘油-3-磷酸胆碱的氧化,是动脉粥样硬化病变中发现的一种促炎脂质。POVPC 是否促进 EndMT 以及辛伐他汀如何影响 POVPC 介导的 EndMT 尚不清楚。在这里,我们用 POVPC、辛伐他汀或两者处理人脐静脉内皮细胞,并确定它们对 EC 活力、形态、管状结构形成、增殖以及 NO 和超氧阴离子(O)生成的影响。通过免疫荧光和免疫印迹检测特定的内皮和间充质标志物的表达。POVPC 不影响 EC 活力,但改变细胞形态,从鹅卵石样 EC 转变为纺锤状间充质细胞形态。POVPC 增加 O 生成和α-平滑肌肌动蛋白、波形蛋白、Snail-1、Twist-1、转化生长因子-β(TGF-β)、TGF-β受体 II、p-Smad2/3 和 Smad2/3 的表达。POVPC 还降低了 NO 的产生和 CD31 和内皮型一氧化氮合酶的表达。辛伐他汀抑制 POVPC 介导的细胞形态、O 和 NO 生成以及特定的内皮和间充质标志物表达的作用。这些数据表明,POVPC 通过增加氧化应激诱导 EndMT,刺激 TGF-β/Smad 信号通路,导致 Snail-1 和 Twist-1 激活。辛伐他汀通过降低氧化应激、抑制 TGF-β/Smad 信号通路以及失活 Snail-1 和 Twist-1 抑制 POVPC 诱导的 EndMT。我们的发现揭示了一种新的动脉粥样硬化机制,该机制可被辛伐他汀抑制。

https://cdn.ncbi.nlm.nih.gov/pmc/blobs/b6db/8063863/3d0d3a49b659/gr7.jpg
https://cdn.ncbi.nlm.nih.gov/pmc/blobs/b6db/8063863/3e55255e0037/gr1.jpg
https://cdn.ncbi.nlm.nih.gov/pmc/blobs/b6db/8063863/072839c4dfec/gr2.jpg
https://cdn.ncbi.nlm.nih.gov/pmc/blobs/b6db/8063863/b788f5d4c483/gr3.jpg
https://cdn.ncbi.nlm.nih.gov/pmc/blobs/b6db/8063863/fd10615dab85/gr4.jpg
https://cdn.ncbi.nlm.nih.gov/pmc/blobs/b6db/8063863/ccaf4aa31190/gr5.jpg
https://cdn.ncbi.nlm.nih.gov/pmc/blobs/b6db/8063863/4ad73f8552e5/gr6.jpg
https://cdn.ncbi.nlm.nih.gov/pmc/blobs/b6db/8063863/3d0d3a49b659/gr7.jpg
https://cdn.ncbi.nlm.nih.gov/pmc/blobs/b6db/8063863/3e55255e0037/gr1.jpg
https://cdn.ncbi.nlm.nih.gov/pmc/blobs/b6db/8063863/072839c4dfec/gr2.jpg
https://cdn.ncbi.nlm.nih.gov/pmc/blobs/b6db/8063863/b788f5d4c483/gr3.jpg
https://cdn.ncbi.nlm.nih.gov/pmc/blobs/b6db/8063863/fd10615dab85/gr4.jpg
https://cdn.ncbi.nlm.nih.gov/pmc/blobs/b6db/8063863/ccaf4aa31190/gr5.jpg
https://cdn.ncbi.nlm.nih.gov/pmc/blobs/b6db/8063863/4ad73f8552e5/gr6.jpg
https://cdn.ncbi.nlm.nih.gov/pmc/blobs/b6db/8063863/3d0d3a49b659/gr7.jpg

相似文献

1
Simvastatin inhibits POVPC-mediated induction of endothelial-to-mesenchymal cell transition.辛伐他汀抑制 POVPC 介导的内皮细胞向间充质细胞转化。
J Lipid Res. 2021;62:100066. doi: 10.1016/j.jlr.2021.100066. Epub 2021 Mar 10.
2
The oxidized phospholipid POVPC impairs endothelial function and vasodilation via uncoupling endothelial nitric oxide synthase.氧化磷脂 POVPC 通过解偶联内皮型一氧化氮合酶损伤血管内皮功能和血管舒张。
J Mol Cell Cardiol. 2017 Nov;112:40-48. doi: 10.1016/j.yjmcc.2017.08.016. Epub 2017 Sep 1.
3
TGF-β1-induced SMAD2/3/4 activation promotes RELM-β transcription to modulate the endothelium-mesenchymal transition in human endothelial cells.TGF-β1 诱导的 SMAD2/3/4 激活促进 RELM-β 转录,从而调节人内皮细胞中的内皮-间充质转化。
Int J Biochem Cell Biol. 2018 Dec;105:52-60. doi: 10.1016/j.biocel.2018.08.005. Epub 2018 Aug 16.
4
Apolipoprotein A1 Inhibits the TGF-β1-Induced Endothelial-to-Mesenchymal Transition of Human Coronary Artery Endothelial Cells.载脂蛋白A1抑制转化生长因子-β1诱导的人冠状动脉内皮细胞向间充质细胞转化
Cardiology. 2017;137(3):179-187. doi: 10.1159/000464321. Epub 2017 Apr 22.
5
Celastrol protects TGF-β1-induced endothelial-mesenchymal transition.雷公藤红素可保护转化生长因子-β1诱导的内皮-间质转化。
J Huazhong Univ Sci Technolog Med Sci. 2017 Apr;37(2):185-190. doi: 10.1007/s11596-017-1713-0. Epub 2017 Apr 11.
6
Foxm1 is a critical driver of TGF-β-induced EndMT in endothelial cells through Smad2/3 and binds to the Snail promoter.Foxm1 是 TGF-β 诱导内皮细胞向 EMT 转化的关键驱动因子,通过 Smad2/3 结合到 Snail 启动子上。
J Cell Physiol. 2019 Jun;234(6):9052-9064. doi: 10.1002/jcp.27583. Epub 2018 Oct 30.
7
Protective Effect of Spironolactone on Endothelial-to-Mesenchymal Transition in HUVECs via Notch Pathway.螺内酯通过Notch信号通路对人脐静脉内皮细胞内皮-间充质转化的保护作用
Cell Physiol Biochem. 2015;36(1):191-200. doi: 10.1159/000374063. Epub 2015 Apr 30.
8
Effect of Polyelectrolyte Film Stiffness on Endothelial Cells During Endothelial-to-Mesenchymal Transition.内皮-间充质转化过程中聚电解质膜硬度对内皮细胞的影响
Biomacromolecules. 2015 Nov 9;16(11):3584-93. doi: 10.1021/acs.biomac.5b01057. Epub 2015 Oct 23.
9
Crosstalk between endothelial cell-specific calpain inhibition and the endothelial-mesenchymal transition via the HSP90/Akt signaling pathway.内皮细胞特异性钙蛋白酶抑制与 HSP90/Akt 信号通路介导的内皮-间质转化之间的串扰。
Biomed Pharmacother. 2020 Apr;124:109822. doi: 10.1016/j.biopha.2020.109822. Epub 2020 Jan 17.
10
High glucose induced endothelial to mesenchymal transition in human umbilical vein endothelial cell.高糖诱导人脐静脉内皮细胞发生内皮-间充质转化。
Exp Mol Pathol. 2017 Jun;102(3):377-383. doi: 10.1016/j.yexmp.2017.03.007. Epub 2017 Mar 24.

引用本文的文献

1
Molecular mechanisms of endothelial-mesenchymal transition and its pathophysiological feature in cerebrovascular disease.脑血管疾病中内皮-间充质转化的分子机制及其病理生理特征
Cell Biosci. 2025 Apr 19;15(1):49. doi: 10.1186/s13578-025-01393-y.
2
Pathophysiology in Brain Arteriovenous Malformations: Focus on Endothelial Dysfunctions and Endothelial-to-Mesenchymal Transition.脑动静脉畸形的病理生理学:聚焦于内皮功能障碍和内皮-间充质转化
Biomedicines. 2024 Aug 7;12(8):1795. doi: 10.3390/biomedicines12081795.
3
Oral Nanoformulations in Cardiovascular Medicine: Advances in Atherosclerosis Treatment.

本文引用的文献

1
Stress-induced RNA-chromatin interactions promote endothelial dysfunction.应激诱导的 RNA-染色质相互作用促进血管内皮功能障碍。
Nat Commun. 2020 Oct 15;11(1):5211. doi: 10.1038/s41467-020-18957-w.
2
Angiogenic and Antiangiogenic mechanisms of high density lipoprotein from healthy subjects and coronary artery diseases patients.健康受试者和冠心病患者高密度脂蛋白的血管生成和抗血管生成机制。
Redox Biol. 2020 Sep;36:101642. doi: 10.1016/j.redox.2020.101642. Epub 2020 Jul 9.
3
Inflammasome Signaling and Other Factors Implicated in Atherosclerosis Development and Progression.
心血管医学中的口服纳米制剂:动脉粥样硬化治疗进展
Pharmaceuticals (Basel). 2024 Jul 10;17(7):919. doi: 10.3390/ph17070919.
4
Elucidating the crosstalk between endothelial-to-mesenchymal transition (EndoMT) and endothelial autophagy in the pathogenesis of atherosclerosis.阐明动脉粥样硬化发病机制中内皮细胞向间充质转化(EndoMT)与内皮细胞自噬之间的串扰。
Vascul Pharmacol. 2024 Jun;155:107368. doi: 10.1016/j.vph.2024.107368. Epub 2024 Mar 26.
5
Epigallocatechin-3-Gallate Attenuates Myocardial Dysfunction via Inhibition of Endothelial-to-Mesenchymal Transition.表没食子儿茶素-3-没食子酸酯通过抑制内皮-间充质转化减轻心肌功能障碍。
Antioxidants (Basel). 2023 May 7;12(5):1059. doi: 10.3390/antiox12051059.
6
KRIT1: A Traffic Warden at the Busy Crossroads Between Redox Signaling and the Pathogenesis of Cerebral Cavernous Malformation Disease.KRIT1:氧化还原信号与脑动静脉畸形病发病机制之间的繁忙十字路口的交通管理员。
Antioxid Redox Signal. 2023 Mar;38(7-9):496-528. doi: 10.1089/ars.2021.0263. Epub 2022 Nov 1.
7
BAG3 Alleviates Atherosclerosis by Inhibiting Endothelial-to-Mesenchymal Transition via Autophagy Activation.BAG3 通过激活自噬减轻动脉粥样硬化通过内皮到间充质转化。
Genes (Basel). 2022 Jul 26;13(8):1338. doi: 10.3390/genes13081338.
8
The Levels of Oxidized Phospholipids in High-Density Lipoprotein During the Course of Sepsis and Their Prognostic Value.脓毒症病程中高密度脂蛋白氧化磷脂水平及其预后价值。
Front Immunol. 2022 May 3;13:893929. doi: 10.3389/fimmu.2022.893929. eCollection 2022.
9
Dysfunctional Vascular Endothelium as a Driver of Atherosclerosis: Emerging Insights Into Pathogenesis and Treatment.功能失调的血管内皮作为动脉粥样硬化的驱动因素:对发病机制和治疗的新见解
Front Pharmacol. 2021 Dec 22;12:787541. doi: 10.3389/fphar.2021.787541. eCollection 2021.
10
Endothelial to Mesenchymal Transition: An Insight in Atherosclerosis.内皮细胞向间充质细胞转变:对动脉粥样硬化的深入了解
Front Cardiovasc Med. 2021 Sep 17;8:734550. doi: 10.3389/fcvm.2021.734550. eCollection 2021.
炎症小体信号转导与其他与动脉粥样硬化发生发展相关的因素。
Curr Pharm Des. 2020;26(22):2583-2590. doi: 10.2174/1381612826666200504115045.
4
MicroRNA-328-3p Protects Vascular Endothelial Cells Against Oxidized Low-Density Lipoprotein Induced Injury via Targeting Forkhead Box Protein O4 (FOXO4) in Atherosclerosis.微小 RNA-328-3p 通过靶向动脉粥样硬化中的叉头框蛋白 O4(FOXO4)保护血管内皮细胞免受氧化型低密度脂蛋白诱导的损伤。
Med Sci Monit. 2020 Apr 24;26:e921877. doi: 10.12659/MSM.921877.
5
Inflammation as a Therapeutic Target in Atherosclerosis.炎症作为动脉粥样硬化的治疗靶点
J Clin Med. 2019 Jul 26;8(8):1109. doi: 10.3390/jcm8081109.
6
Vaccarin prevents ox-LDL-induced HUVEC EndMT, inflammation and apoptosis by suppressing ROS/p38 MAPK signaling.华卡里因通过抑制ROS/p38丝裂原活化蛋白激酶信号传导来预防氧化型低密度脂蛋白诱导的人脐静脉内皮细胞内皮-间充质转化、炎症和凋亡。
Am J Transl Res. 2019 Apr 15;11(4):2140-2154. eCollection 2019.
7
Endothelial to Mesenchymal Transition in Cardiovascular Disease: JACC State-of-the-Art Review.心血管疾病中的内皮细胞向间充质细胞转化:JACC 前沿综述。
J Am Coll Cardiol. 2019 Jan 22;73(2):190-209. doi: 10.1016/j.jacc.2018.09.089.
8
MicroRNA-374b induces endothelial-to-mesenchymal transition and early lesion formation through the inhibition of MAPK7 signaling.miR-374b 通过抑制 MAPK7 信号诱导内皮细胞向间充质转化和早期病变形成。
J Pathol. 2019 Apr;247(4):456-470. doi: 10.1002/path.5204. Epub 2019 Jan 16.
9
Inflammation induces endothelial-to-mesenchymal transition and promotes vascular calcification through downregulation of BMPR2.炎症通过下调 BMPR2 诱导内皮细胞向间充质转化并促进血管钙化。
J Pathol. 2019 Mar;247(3):333-346. doi: 10.1002/path.5193. Epub 2019 Jan 16.
10
Osthole alleviates oxidized low-density lipoprotein-induced vascular endothelial injury through suppression of transforming growth factor-β1/Smad pathway.蛇床子素通过抑制转化生长因子-β1/Smad 通路缓解氧化型低密度脂蛋白诱导的血管内皮损伤。
Int Immunopharmacol. 2018 Dec;65:373-381. doi: 10.1016/j.intimp.2018.10.031. Epub 2018 Oct 26.