• 文献检索
  • 文档翻译
  • 深度研究
  • 学术资讯
  • Suppr Zotero 插件Zotero 插件
  • 邀请有礼
  • 套餐&价格
  • 历史记录
应用&插件
Suppr Zotero 插件Zotero 插件浏览器插件Mac 客户端Windows 客户端微信小程序
定价
高级版会员购买积分包购买API积分包
服务
文献检索文档翻译深度研究API 文档MCP 服务
关于我们
关于 Suppr公司介绍联系我们用户协议隐私条款
关注我们

Suppr 超能文献

核心技术专利:CN118964589B侵权必究
粤ICP备2023148730 号-1Suppr @ 2026

文献检索

告别复杂PubMed语法,用中文像聊天一样搜索,搜遍4000万医学文献。AI智能推荐,让科研检索更轻松。

立即免费搜索

文件翻译

保留排版,准确专业,支持PDF/Word/PPT等文件格式,支持 12+语言互译。

免费翻译文档

深度研究

AI帮你快速写综述,25分钟生成高质量综述,智能提取关键信息,辅助科研写作。

立即免费体验

α-突触核蛋白纤维中有毒寡聚物的释放会导致神经元细胞功能障碍。

The release of toxic oligomers from α-synuclein fibrils induces dysfunction in neuronal cells.

机构信息

Department of Experimental and Clinical Biomedical Sciences, Section of Biochemistry, University of Florence, Florence, Italy.

Department of Life Science, Imperial College London, London, UK.

出版信息

Nat Commun. 2021 Mar 22;12(1):1814. doi: 10.1038/s41467-021-21937-3.

DOI:10.1038/s41467-021-21937-3
PMID:33753734
原文链接:https://pmc.ncbi.nlm.nih.gov/articles/PMC7985515/
Abstract

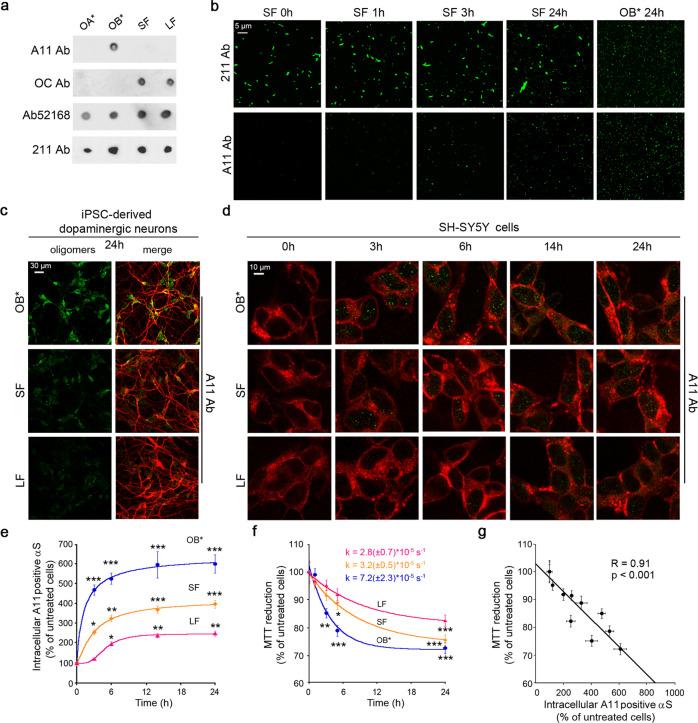
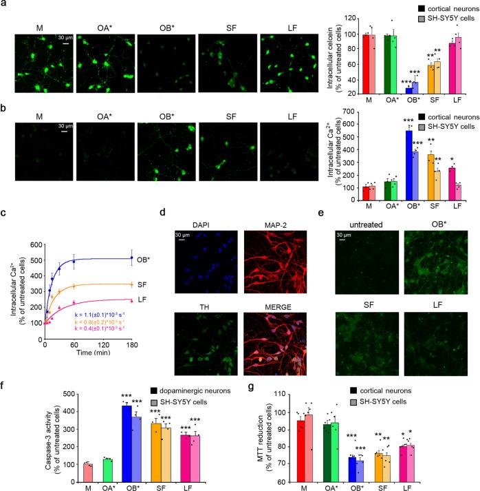
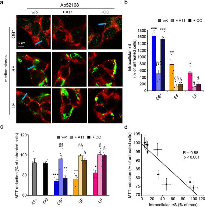
The self-assembly of α-synuclein (αS) into intraneuronal inclusion bodies is a key characteristic of Parkinson's disease. To define the nature of the species giving rise to neuronal damage, we have investigated the mechanism of action of the main αS populations that have been observed to form progressively during fibril growth. The αS fibrils release soluble prefibrillar oligomeric species with cross-β structure and solvent-exposed hydrophobic clusters. αS prefibrillar oligomers are efficient in crossing and permeabilize neuronal membranes, causing cellular insults. Short fibrils are more neurotoxic than long fibrils due to the higher proportion of fibrillar ends, resulting in a rapid release of oligomers. The kinetics of released αS oligomers match the observed kinetics of toxicity in cellular systems. In addition to previous evidence that αS fibrils can spread in different brain areas, our in vitro results reveal that αS fibrils can also release oligomeric species responsible for an immediate dysfunction of the neurons in the vicinity of these species.

摘要

α-突触核蛋白(αS)自发聚集形成细胞内包涵体是帕金森病的一个关键特征。为了明确导致神经元损伤的物质种类,我们研究了在纤维生长过程中逐渐形成的主要 αS 聚集体的作用机制。αS 纤维释放具有交叉-β结构和暴露疏水性簇的可溶性原纤维寡聚物。αS 原纤维寡聚物能够有效地穿过并渗透神经元膜,导致细胞损伤。由于短纤维中纤维末端的比例更高,因此比长纤维具有更高的神经毒性,从而导致寡聚物的快速释放。释放的αS 寡聚物的动力学与细胞系统中观察到的毒性动力学相匹配。除了先前有证据表明 αS 纤维可以在不同的脑区扩散外,我们的体外结果还表明,αS 纤维也可以释放寡聚物,这些寡聚物会导致附近神经元的即刻功能障碍。

https://cdn.ncbi.nlm.nih.gov/pmc/blobs/9b8c/7985515/21374ec3c75e/41467_2021_21937_Fig6_HTML.jpg
https://cdn.ncbi.nlm.nih.gov/pmc/blobs/9b8c/7985515/4419f74a15a0/41467_2021_21937_Fig1_HTML.jpg
https://cdn.ncbi.nlm.nih.gov/pmc/blobs/9b8c/7985515/63c580e60d26/41467_2021_21937_Fig2_HTML.jpg
https://cdn.ncbi.nlm.nih.gov/pmc/blobs/9b8c/7985515/80f5c6cd10da/41467_2021_21937_Fig3_HTML.jpg
https://cdn.ncbi.nlm.nih.gov/pmc/blobs/9b8c/7985515/d6710b70493b/41467_2021_21937_Fig4_HTML.jpg
https://cdn.ncbi.nlm.nih.gov/pmc/blobs/9b8c/7985515/d71eead501b2/41467_2021_21937_Fig5_HTML.jpg
https://cdn.ncbi.nlm.nih.gov/pmc/blobs/9b8c/7985515/21374ec3c75e/41467_2021_21937_Fig6_HTML.jpg
https://cdn.ncbi.nlm.nih.gov/pmc/blobs/9b8c/7985515/4419f74a15a0/41467_2021_21937_Fig1_HTML.jpg
https://cdn.ncbi.nlm.nih.gov/pmc/blobs/9b8c/7985515/63c580e60d26/41467_2021_21937_Fig2_HTML.jpg
https://cdn.ncbi.nlm.nih.gov/pmc/blobs/9b8c/7985515/80f5c6cd10da/41467_2021_21937_Fig3_HTML.jpg
https://cdn.ncbi.nlm.nih.gov/pmc/blobs/9b8c/7985515/d6710b70493b/41467_2021_21937_Fig4_HTML.jpg
https://cdn.ncbi.nlm.nih.gov/pmc/blobs/9b8c/7985515/d71eead501b2/41467_2021_21937_Fig5_HTML.jpg
https://cdn.ncbi.nlm.nih.gov/pmc/blobs/9b8c/7985515/21374ec3c75e/41467_2021_21937_Fig6_HTML.jpg

相似文献

1
The release of toxic oligomers from α-synuclein fibrils induces dysfunction in neuronal cells.α-突触核蛋白纤维中有毒寡聚物的释放会导致神经元细胞功能障碍。
Nat Commun. 2021 Mar 22;12(1):1814. doi: 10.1038/s41467-021-21937-3.
2
Toxic properties of microsome-associated alpha-synuclein species in mouse primary neurons.微体相关α-突触核蛋白物种在小鼠原代神经元中的毒性。
Neurobiol Dis. 2018 Mar;111:36-47. doi: 10.1016/j.nbd.2017.12.004. Epub 2017 Dec 12.
3
α-synuclein-assisted oligomerization of β-amyloid (1-42).α-突触核蛋白辅助β-淀粉样蛋白(1-42)的寡聚化。
Arch Biochem Biophys. 2022 Mar 15;717:109120. doi: 10.1016/j.abb.2022.109120. Epub 2022 Jan 15.
4
Exploring the Release of Toxic Oligomers from α-Synuclein Fibrils with Antibodies and STED Microscopy.利用抗体和受激发射损耗显微镜探索α-突触核蛋白原纤维中有毒低聚物的释放
Life (Basel). 2021 May 11;11(5):431. doi: 10.3390/life11050431.
5
Heme Stabilization of α-Synuclein Oligomers during Amyloid Fibril Formation.淀粉样纤维形成过程中α-突触核蛋白寡聚体的血红素稳定作用
Biochemistry. 2015 Aug 4;54(30):4599-610. doi: 10.1021/acs.biochem.5b00280. Epub 2015 Jul 24.
6
Increased Dynamics of α-Synuclein Fibrils by β-Synuclein Leads to Reduced Seeding and Cytotoxicity.β-突触核蛋白导致α-突触核蛋白纤维动态增加,从而降低了种子形成和细胞毒性。
Sci Rep. 2019 Nov 26;9(1):17579. doi: 10.1038/s41598-019-54063-8.
7
Interactions between Soluble Species of β-Amyloid and α-Synuclein Promote Oligomerization while Inhibiting Fibrillization.β-淀粉样蛋白和α-突触核蛋白的可溶性物种之间的相互作用促进寡聚化,同时抑制纤维化。
Biochemistry. 2020 Feb 4;59(4):425-435. doi: 10.1021/acs.biochem.9b00655. Epub 2019 Dec 30.
8
α-synuclein oligomers and fibrils: a spectrum of species, a spectrum of toxicities.α-突触核蛋白寡聚物和纤维:种类繁多,毒性各异。
J Neurochem. 2019 Sep;150(5):522-534. doi: 10.1111/jnc.14808. Epub 2019 Aug 2.
9
Prion-like C-Terminal Domain of TDP-43 and α-Synuclein Interact Synergistically to Generate Neurotoxic Hybrid Fibrils.TDP-43 和 α-突触核蛋白的类朊病毒 C 端结构域协同相互作用产生神经毒性杂交纤维。
J Mol Biol. 2021 May 14;433(10):166953. doi: 10.1016/j.jmb.2021.166953. Epub 2021 Mar 24.
10
Direct Correlation Between Ligand-Induced α-Synuclein Oligomers and Amyloid-like Fibril Growth.配体诱导的α-突触核蛋白寡聚体与淀粉样纤维生长之间的直接相关性
Sci Rep. 2015 May 28;5:10422. doi: 10.1038/srep10422.

引用本文的文献

1
Decreased neuronal and increased endothelial fractalkine expression are associated with neuroinflammation in Parkinson's disease and related disorders.神经元中趋化因子表达降低以及内皮细胞中趋化因子表达增加与帕金森病及相关疾病中的神经炎症有关。
Front Cell Neurosci. 2025 Aug 6;19:1557645. doi: 10.3389/fncel.2025.1557645. eCollection 2025.
2
Neuromelanin-induced cellular stress and neurotoxicity in the pathogenesis of Parkinson's disease.神经黑色素在帕金森病发病机制中诱导的细胞应激和神经毒性。
Apoptosis. 2025 Aug 7. doi: 10.1007/s10495-025-02156-3.
3
Oligomeric alpha-synuclein causes early synaptic dysfunction of the corticostriatal pathway associated with non-motor symptoms.

本文引用的文献

1
Targeting Pathological Amyloid Aggregates with Conformation-Sensitive Antibodies.靶向构象敏感抗体的病理性淀粉样聚集物。
Curr Alzheimer Res. 2020;17(8):722-734. doi: 10.2174/1567205017666201109093848.
2
Trodusquemine displaces protein misfolded oligomers from cell membranes and abrogates their cytotoxicity through a generic mechanism.曲朵司琼通过一种通用机制将错误折叠的蛋白寡聚物从细胞膜上置换下来,并消除其细胞毒性。
Commun Biol. 2020 Aug 13;3(1):435. doi: 10.1038/s42003-020-01140-8.
3
Defining α-synuclein species responsible for Parkinson's disease phenotypes in mice.
寡聚α-突触核蛋白导致与非运动症状相关的皮质纹状体通路早期突触功能障碍。
NPJ Parkinsons Dis. 2025 Jul 29;11(1):220. doi: 10.1038/s41531-025-01075-z.
4
A mechanistic model of pure and lipidic α-synuclein aggregation for advancing Parkinson's therapies.用于推进帕金森病治疗的纯α-突触核蛋白和脂质化α-突触核蛋白聚集的机制模型。
Commun Chem. 2025 Jun 14;8(1):186. doi: 10.1038/s42004-025-01558-3.
5
Nanoplatforms Targeting Intrinsically Disordered Protein Aggregation for Translational Neuroscience Applications.用于转化神经科学应用的靶向内在无序蛋白聚集的纳米平台。
Nanomaterials (Basel). 2025 May 8;15(10):704. doi: 10.3390/nano15100704.
6
Plant-Based Inhibitors of Protein Aggregation.基于植物的蛋白质聚集抑制剂。
Biomolecules. 2025 Mar 25;15(4):481. doi: 10.3390/biom15040481.
7
Criterion for Assessing Accumulated Neurotoxicity of Alpha-Synuclein Oligomers in Parkinson's Disease.评估帕金森病中α-突触核蛋白寡聚体累积神经毒性的标准。
Int J Numer Method Biomed Eng. 2025 Apr;41(4):e70027. doi: 10.1002/cnm.70027.
8
Alpha-synuclein pathology and Parkinson's disease-related olfactory dysfunctions: an update on preclinical models and therapeutic approaches.α-突触核蛋白病理学与帕金森病相关嗅觉功能障碍:临床前模型与治疗方法的最新进展
Mamm Genome. 2025 Apr 28. doi: 10.1007/s00335-025-10128-w.
9
The role of phospholipid saturation and composition in α-synuclein aggregation and toxicity: A dual in vitro and in vivo approach.磷脂饱和度和组成在α-突触核蛋白聚集及毒性中的作用:体外和体内双重研究方法
Protein Sci. 2025 May;34(5):e70121. doi: 10.1002/pro.70121.
10
Suppression of stress granule formation is a vulnerability imposed by mutant p53.应激颗粒形成的抑制是突变型p53造成的一种脆弱性。
Nat Commun. 2025 Mar 10;16(1):2365. doi: 10.1038/s41467-025-57539-6.
定义导致小鼠帕金森病表型的α-突触核蛋白种类。
J Biol Chem. 2019 Jul 5;294(27):10392-10406. doi: 10.1074/jbc.RA119.007743. Epub 2019 May 29.
4
Probing the Origin of the Toxicity of Oligomeric Aggregates of α-Synuclein with Antibodies.用抗体探测α-突触核蛋白寡聚体聚集毒性的起源。
ACS Chem Biol. 2019 Jun 21;14(6):1352-1362. doi: 10.1021/acschembio.9b00312. Epub 2019 May 14.
5
Early Stage Alpha-Synuclein Amyloid Fibrils are Reservoirs of Membrane-Binding Species.早期α-突触核蛋白淀粉样纤维是膜结合物质的储库。
Sci Rep. 2019 Feb 11;9(1):1733. doi: 10.1038/s41598-018-38271-2.
6
Multistep Inhibition of α-Synuclein Aggregation and Toxicity in Vitro and in Vivo by Trodusquemine.曲多沙明在体外和体内对 α-突触核蛋白聚集和毒性的多步骤抑制作用。
ACS Chem Biol. 2018 Aug 17;13(8):2308-2319. doi: 10.1021/acschembio.8b00466. Epub 2018 Jun 28.
7
Preparation of α-Synuclein Amyloid Assemblies for Toxicity Experiments.用于毒性实验的α-突触核蛋白淀粉样聚集体的制备
Methods Mol Biol. 2018;1779:45-60. doi: 10.1007/978-1-4939-7816-8_4.
8
Structural basis of membrane disruption and cellular toxicity by α-synuclein oligomers.α-突触核蛋白寡聚物导致膜破坏和细胞毒性的结构基础。
Science. 2017 Dec 15;358(6369):1440-1443. doi: 10.1126/science.aan6160.
9
Dopamine induces soluble α-synuclein oligomers and nigrostriatal degeneration.多巴胺诱导可溶性α-突触核蛋白寡聚体和黑质纹状体变性。
Nat Neurosci. 2017 Nov;20(11):1560-1568. doi: 10.1038/nn.4641. Epub 2017 Sep 18.
10
The contribution of biophysical and structural studies of protein self-assembly to the design of therapeutic strategies for amyloid diseases.生物物理和蛋白质自组装结构研究对淀粉样疾病治疗策略设计的贡献。
Neurobiol Dis. 2018 Jan;109(Pt B):178-190. doi: 10.1016/j.nbd.2017.07.009. Epub 2017 Jul 12.