• 文献检索
  • 文档翻译
  • 深度研究
  • 学术资讯
  • Suppr Zotero 插件Zotero 插件
  • 邀请有礼
  • 套餐&价格
  • 历史记录
应用&插件
Suppr Zotero 插件Zotero 插件浏览器插件Mac 客户端Windows 客户端微信小程序
定价
高级版会员购买积分包购买API积分包
服务
文献检索文档翻译深度研究API 文档MCP 服务
关于我们
关于 Suppr公司介绍联系我们用户协议隐私条款
关注我们

Suppr 超能文献

核心技术专利:CN118964589B侵权必究
粤ICP备2023148730 号-1Suppr @ 2026

文献检索

告别复杂PubMed语法,用中文像聊天一样搜索,搜遍4000万医学文献。AI智能推荐,让科研检索更轻松。

立即免费搜索

文件翻译

保留排版,准确专业,支持PDF/Word/PPT等文件格式,支持 12+语言互译。

免费翻译文档

深度研究

AI帮你快速写综述,25分钟生成高质量综述,智能提取关键信息,辅助科研写作。

立即免费体验

烟酰胺腺嘌呤二核苷酸增强疗法通过刺激一种新型运动因子Fndc5/鸢尾素减轻非酒精性脂肪性肝病。

NAD-boosting therapy alleviates nonalcoholic fatty liver disease via stimulating a novel exerkine Fndc5/irisin.

作者信息

Li Dong-Jie, Sun Si-Jia, Fu Jiang-Tao, Ouyang Shen-Xi, Zhao Qin-Jie, Su Li, Ji Qing-Xi, Sun Di-Ynag, Zhu Jia-Hui, Zhang Guo-Yan, Ma Jia-Wei, Lan Xiu-Ting, Zhao Yi, Tong Jie, Li Guo-Qiang, Shen Fu-Ming, Wang Pei

机构信息

Department of Pharmacology, School of Pharmacy, Second Military Medical University/Naval Medical University, Shanghai, China.

Department of Pharmacy, School of Medicine, Shanghai Tenth People's Hospital, Tongji University School of Medicine, Shanghai, China.

出版信息

Theranostics. 2021 Feb 25;11(9):4381-4402. doi: 10.7150/thno.53652. eCollection 2021.

DOI:10.7150/thno.53652
PMID:33754067
原文链接:https://pmc.ncbi.nlm.nih.gov/articles/PMC7977447/
Abstract

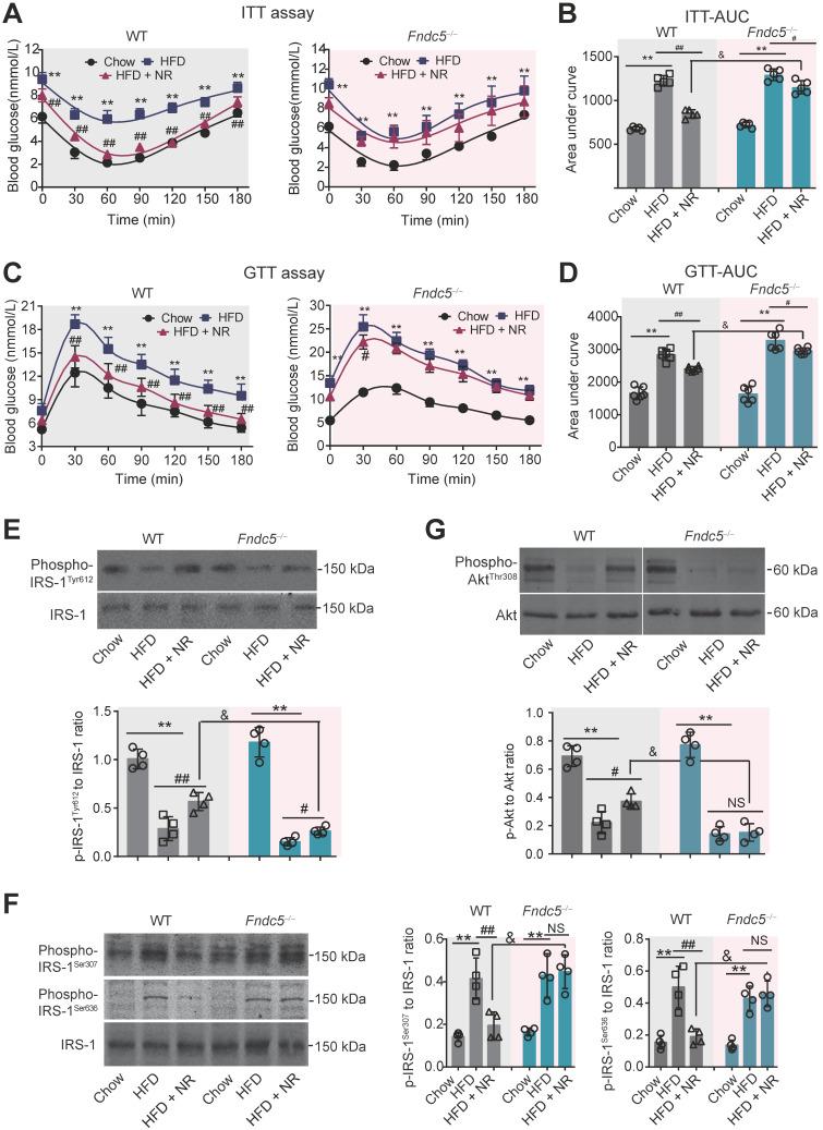
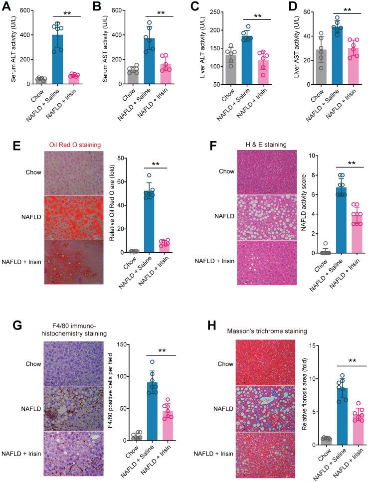
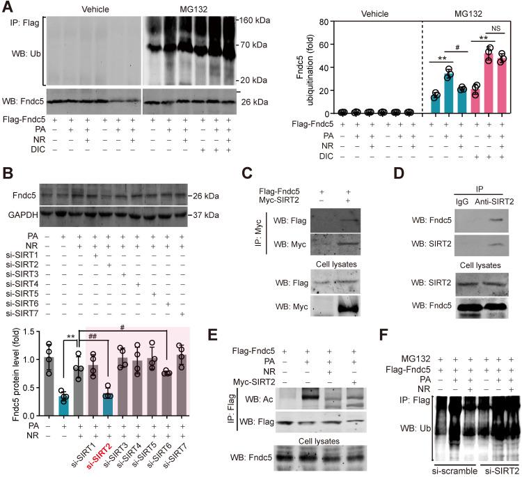
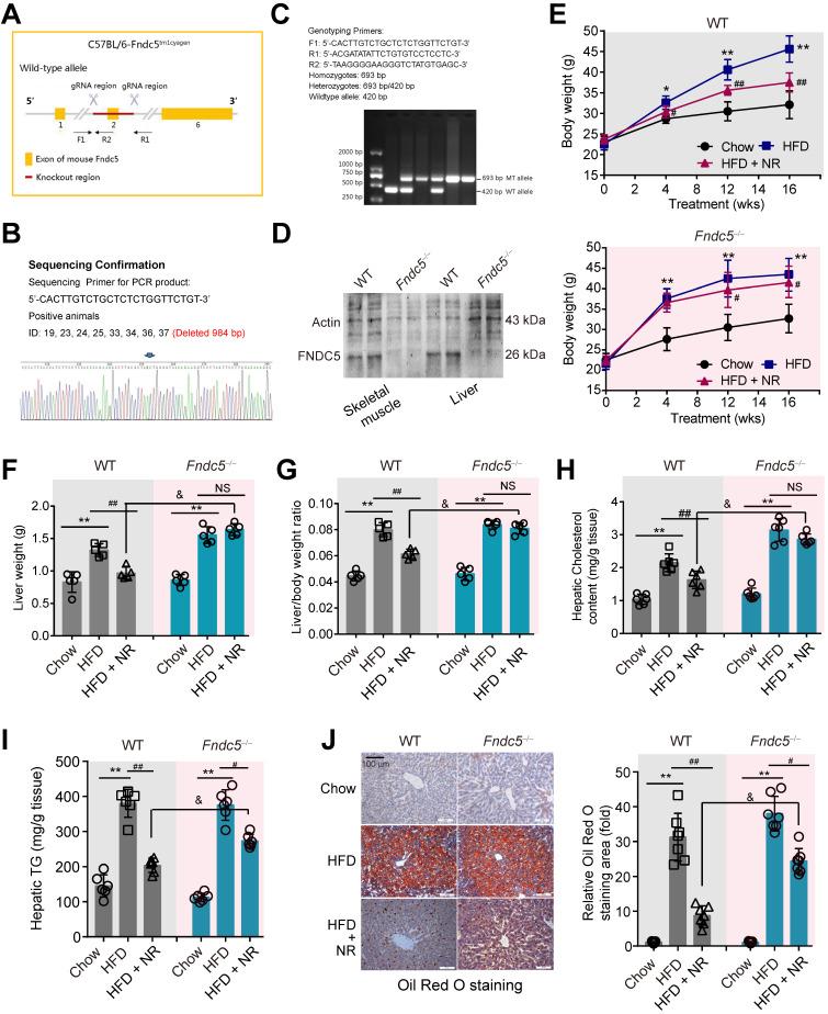
Nicotinamide adenine dinucleotide (NAD)-boosting therapy has emerged as a promising strategy to treat various health disorders, while the underlying molecular mechanisms are not fully understood. Here, we investigated the involvement of fibronectin type III domain containing 5 (Fndc5) or irisin, which is a novel exercise-linked hormone, in the development and progression of nonalcoholic fatty liver disease (NAFLD). NAD-boosting therapy was achieved by administrating of nicotinamide riboside (NR) in human and mice. The Fndc5/irisin levels in tissues and blood were measured in NR-treated mice or human volunteers. The therapeutic action of NR against NAFLD pathologies induced by high-fat diet (HFD) or methionine/choline-deficient diet (MCD) were compared between wild-type (WT) and mice. Recombinant Fndc5/irisin was infused to NALFD mice via osmotic minipump to test the therapeutic action of Fndc5/irisin. Various biomedical experiments were conducted and to know the molecular mechanisms underlying the stimulation of Fndc5/irisin by NR treatment. NR treatment elevated plasma level of Fndc5/irisin in mice and human volunteers. NR treatment also increased Fndc5 expression in skeletal muscle, adipose and liver tissues in mice. In HFD-induced NAFLD mice model, NR displayed remarkable therapeutic effects on body weight gain, hepatic steatosis, steatohepatitis, insulin resistance, mitochondrial dysfunction, apoptosis and fibrosis; however, these actions of NR were compromised in mice. Chronic infusion of recombinant Fndc5/irisin alleviated the NAFLD pathological phenotypes in MCD-induced NAFLD mice model. Mechanistically, NR reduced the lipid stress-triggered ubiquitination of Fndc5, which increased Fndc5 protein stability and thus enhanced Fndc5 protein level. Using shRNA-mediated knockdown screening, we found that NAD-dependent deacetylase SIRT2, rather than other sirtuins, interacts with Fndc5 to decrease Fndc5 acetylation, which reduces Fndc5 ubiquitination and stabilize it. Treatment of AGK2, a selective inhibitor of SIRT2, blocked the therapeutic action of NR against NAFLD pathologies and NR-induced Fndc5 deubiquitination/deacetylation. At last, we identified that the lysine sites K127/131 and K185/187/189 of Fndc5 may contribute to the SIRT2-dependent deacetylation and deubiquitination of Fndc5. The findings from this research for the first time demonstrate that NAD-boosting therapy reverses NAFLD by regulating SIRT2-deppendent Fndc5 deacetylation and deubiquitination, which results in a stimulation of Fndc5/irisin, a novel exerkine. These results suggest that Fndc5/irisin may be a potential nexus between physical exercise and NAD-boosting therapy in metabolic pathophysiology.

摘要

烟酰胺腺嘌呤二核苷酸(NAD)增强疗法已成为一种治疗各种健康疾病的有前景的策略,但其潜在的分子机制尚未完全明确。在此,我们研究了含III型纤连蛋白结构域5(Fndc5)或鸢尾素(一种与运动相关的新型激素)在非酒精性脂肪性肝病(NAFLD)发生发展过程中的作用。通过给人类和小鼠施用烟酰胺核苷(NR)来实现NAD增强疗法。在经NR处理的小鼠或人类志愿者中测量组织和血液中的Fndc5/鸢尾素水平。比较了野生型(WT)小鼠和Fndc5基因敲除小鼠中NR对高脂饮食(HFD)或蛋氨酸/胆碱缺乏饮食(MCD)诱导的NAFLD病理变化的治疗作用。通过渗透微型泵将重组Fndc5/鸢尾素注入NAFLD小鼠体内,以测试Fndc5/鸢尾素的治疗作用。进行了各种生物医学实验,以了解NR处理刺激Fndc5/鸢尾素的分子机制。NR处理提高了小鼠和人类志愿者血浆中Fndc5/鸢尾素的水平。NR处理还增加了小鼠骨骼肌、脂肪和肝脏组织中Fndc5的表达。在HFD诱导的NAFLD小鼠模型中,NR对体重增加、肝脂肪变性、脂肪性肝炎、胰岛素抵抗、线粒体功能障碍、细胞凋亡和纤维化具有显著的治疗作用;然而,在Fndc5基因敲除小鼠中,NR的这些作用受到损害。慢性输注重组Fndc5/鸢尾素可减轻MCD诱导的NAFLD小鼠模型中的NAFLD病理表型。从机制上讲,NR减少了脂质应激引发的Fndc5泛素化,从而增加了Fndc5蛋白的稳定性,进而提高了Fndc5蛋白水平。通过短发夹RNA(shRNA)介导的敲低筛选,我们发现NAD依赖性脱乙酰酶SIRT2而非其他沉默调节蛋白与Fndc5相互作用,减少Fndc5的乙酰化,从而降低Fndc5的泛素化并使其稳定。SIRT2的选择性抑制剂AGK2处理可阻断NR对NAFLD病理变化的治疗作用以及NR诱导的Fndc5去泛素化/去乙酰化。最后,我们确定Fndc5的赖氨酸位点K127/131和K185/187/189可能参与SIRT2依赖性的Fndc5去乙酰化和去泛素化。本研究结果首次证明,NAD增强疗法通过调节SIRT2依赖性的Fndc5去乙酰化和去泛素化来逆转NAFLD,这导致了对新型运动因子Fndc5/鸢尾素的刺激。这些结果表明,Fndc5/鸢尾素可能是体育锻炼与NAD增强疗法在代谢病理生理学中的潜在联系纽带。

https://cdn.ncbi.nlm.nih.gov/pmc/blobs/bd8d/7977447/171635d52244/thnov11p4381g012.jpg
https://cdn.ncbi.nlm.nih.gov/pmc/blobs/bd8d/7977447/845084d40dcf/thnov11p4381g001.jpg
https://cdn.ncbi.nlm.nih.gov/pmc/blobs/bd8d/7977447/d4a194a335bf/thnov11p4381g002.jpg
https://cdn.ncbi.nlm.nih.gov/pmc/blobs/bd8d/7977447/e78f25bb4e97/thnov11p4381g003.jpg
https://cdn.ncbi.nlm.nih.gov/pmc/blobs/bd8d/7977447/a95253d89271/thnov11p4381g004.jpg
https://cdn.ncbi.nlm.nih.gov/pmc/blobs/bd8d/7977447/56db37420874/thnov11p4381g005.jpg
https://cdn.ncbi.nlm.nih.gov/pmc/blobs/bd8d/7977447/88178c213285/thnov11p4381g006.jpg
https://cdn.ncbi.nlm.nih.gov/pmc/blobs/bd8d/7977447/942966432f50/thnov11p4381g007.jpg
https://cdn.ncbi.nlm.nih.gov/pmc/blobs/bd8d/7977447/6fa07e68b369/thnov11p4381g008.jpg
https://cdn.ncbi.nlm.nih.gov/pmc/blobs/bd8d/7977447/2238eeaf826c/thnov11p4381g009.jpg
https://cdn.ncbi.nlm.nih.gov/pmc/blobs/bd8d/7977447/386ba91555d8/thnov11p4381g010.jpg
https://cdn.ncbi.nlm.nih.gov/pmc/blobs/bd8d/7977447/584aa0abbcfd/thnov11p4381g011.jpg
https://cdn.ncbi.nlm.nih.gov/pmc/blobs/bd8d/7977447/171635d52244/thnov11p4381g012.jpg
https://cdn.ncbi.nlm.nih.gov/pmc/blobs/bd8d/7977447/845084d40dcf/thnov11p4381g001.jpg
https://cdn.ncbi.nlm.nih.gov/pmc/blobs/bd8d/7977447/d4a194a335bf/thnov11p4381g002.jpg
https://cdn.ncbi.nlm.nih.gov/pmc/blobs/bd8d/7977447/e78f25bb4e97/thnov11p4381g003.jpg
https://cdn.ncbi.nlm.nih.gov/pmc/blobs/bd8d/7977447/a95253d89271/thnov11p4381g004.jpg
https://cdn.ncbi.nlm.nih.gov/pmc/blobs/bd8d/7977447/56db37420874/thnov11p4381g005.jpg
https://cdn.ncbi.nlm.nih.gov/pmc/blobs/bd8d/7977447/88178c213285/thnov11p4381g006.jpg
https://cdn.ncbi.nlm.nih.gov/pmc/blobs/bd8d/7977447/942966432f50/thnov11p4381g007.jpg
https://cdn.ncbi.nlm.nih.gov/pmc/blobs/bd8d/7977447/6fa07e68b369/thnov11p4381g008.jpg
https://cdn.ncbi.nlm.nih.gov/pmc/blobs/bd8d/7977447/2238eeaf826c/thnov11p4381g009.jpg
https://cdn.ncbi.nlm.nih.gov/pmc/blobs/bd8d/7977447/386ba91555d8/thnov11p4381g010.jpg
https://cdn.ncbi.nlm.nih.gov/pmc/blobs/bd8d/7977447/584aa0abbcfd/thnov11p4381g011.jpg
https://cdn.ncbi.nlm.nih.gov/pmc/blobs/bd8d/7977447/171635d52244/thnov11p4381g012.jpg

相似文献

1
NAD-boosting therapy alleviates nonalcoholic fatty liver disease via stimulating a novel exerkine Fndc5/irisin.烟酰胺腺嘌呤二核苷酸增强疗法通过刺激一种新型运动因子Fndc5/鸢尾素减轻非酒精性脂肪性肝病。
Theranostics. 2021 Feb 25;11(9):4381-4402. doi: 10.7150/thno.53652. eCollection 2021.
2
Fibronectin Type III Domain-Containing Protein 5 rs3480 A>G Polymorphism, Irisin, and Liver Fibrosis in Patients With Nonalcoholic Fatty Liver Disease.纤维连接蛋白 III 型结构域蛋白 5 rs3480 A>G 多态性、鸢尾素与非酒精性脂肪性肝病患者的肝纤维化。
J Clin Endocrinol Metab. 2017 Aug 1;102(8):2660-2669. doi: 10.1210/jc.2017-00056.
3
Hepatic FNDC5 is a potential local protective factor against Non-Alcoholic Fatty Liver.肝 FNDC5 是一种潜在的非酒精性脂肪肝局部保护因子。
Biochim Biophys Acta Mol Basis Dis. 2020 May 1;1866(5):165705. doi: 10.1016/j.bbadis.2020.165705. Epub 2020 Jan 27.
4
Exerkine fibronectin type-III domain-containing protein 5/irisin-enriched extracellular vesicles delay vascular ageing by increasing SIRT6 stability.外泌体富含纤连蛋白结构域蛋白 5/鸢尾素通过增加 SIRT6 稳定性来延缓血管衰老。
Eur Heart J. 2022 Nov 14;43(43):4579-4595. doi: 10.1093/eurheartj/ehac431.
5
A polymorphism in the Irisin-encoding gene (FNDC5) associates with hepatic steatosis by differential miRNA binding to the 3'UTR.Irisin 编码基因 (FNDC5) 的多态性通过与 3'UTR 的差异 miRNA 结合与肝脂肪变性相关。
J Hepatol. 2019 Mar;70(3):494-500. doi: 10.1016/j.jhep.2018.10.021. Epub 2018 Oct 31.
6
Nicotinamide riboside, an NAD+ precursor, attenuates the development of liver fibrosis in a diet-induced mouse model of liver fibrosis.烟酰胺核糖,一种 NAD+前体,可减轻饮食诱导的肝纤维化小鼠模型中肝纤维化的发展。
Biochim Biophys Acta Mol Basis Dis. 2019 Sep 1;1865(9):2451-2463. doi: 10.1016/j.bbadis.2019.06.009. Epub 2019 Jun 11.
7
Irisin ameliorates age-associated sarcopenia and metabolic dysfunction.鸢尾素改善与年龄相关的肌肉减少症和代谢功能障碍。
J Cachexia Sarcopenia Muscle. 2023 Feb;14(1):391-405. doi: 10.1002/jcsm.13141. Epub 2022 Dec 12.
8
Hepatic NAD(+) deficiency as a therapeutic target for non-alcoholic fatty liver disease in ageing.肝脏NAD⁺缺乏作为衰老过程中非酒精性脂肪性肝病的治疗靶点。
Br J Pharmacol. 2016 Aug;173(15):2352-68. doi: 10.1111/bph.13513. Epub 2016 Jun 27.
9
Sleeve gastrectomy ameliorated high-fat diet (HFD)-induced non-alcoholic fatty liver disease and upregulated the nicotinamide adenine dinucleotide +/ Sirtuin-1 pathway in mice.袖状胃切除术改善了高脂肪饮食(HFD)诱导的非酒精性脂肪肝疾病,并在小鼠中上调了烟酰胺腺嘌呤二核苷酸+/Sirtuin-1 通路。
Asian J Surg. 2021 Jan;44(1):213-220. doi: 10.1016/j.asjsur.2020.05.030. Epub 2020 Jul 22.
10
Exercise-Induced Irisin Decreases Inflammation and Improves NAFLD by Competitive Binding with MD2.运动诱导的鸢尾素通过与 MD2 的竞争性结合减少炎症并改善非酒精性脂肪性肝病。
Cells. 2021 Nov 25;10(12):3306. doi: 10.3390/cells10123306.

引用本文的文献

1
Emerging strategies, applications and challenges of targeting NAD in the clinic.临床中靶向烟酰胺腺嘌呤二核苷酸(NAD)的新兴策略、应用及挑战
Nat Aging. 2025 Sep 9. doi: 10.1038/s43587-025-00947-6.
2
NAD Metabolism-Mediated SURF4-STING Axis Enhances T-Cell Anti-Tumor Effects in the Ovarian Cancer Microenvironment.NAD代谢介导的SURF4-STING轴增强卵巢癌微环境中T细胞的抗肿瘤作用。
Cell Death Dis. 2025 Aug 23;16(1):640. doi: 10.1038/s41419-025-07939-9.
3
Nicotinamide phosphoribosyltransferase in NAD metabolism: physiological and pathophysiological implications.

本文引用的文献

1
Fibrinogen-like protein 2 aggravates nonalcoholic steatohepatitis via interaction with TLR4, eliciting inflammation in macrophages and inducing hepatic lipid metabolism disorder.纤维蛋白原样蛋白 2 通过与 TLR4 相互作用加剧非酒精性脂肪性肝炎,在巨噬细胞中引发炎症,并诱导肝脂质代谢紊乱。
Theranostics. 2020 Aug 1;10(21):9702-9720. doi: 10.7150/thno.44297. eCollection 2020.
2
AGK2 ameliorates mast cell-mediated allergic airway inflammation and fibrosis by inhibiting FcεRI/TGF-β signaling pathway.AGK2 通过抑制 FcεRI/TGF-β 信号通路改善肥大细胞介导的过敏性气道炎症和纤维化。
Pharmacol Res. 2020 Sep;159:105027. doi: 10.1016/j.phrs.2020.105027. Epub 2020 Jun 18.
3
烟酰胺磷酸核糖转移酶在NAD代谢中的作用:生理及病理生理意义
Cell Death Discov. 2025 Aug 8;11(1):371. doi: 10.1038/s41420-025-02672-w.
4
Muscle-derived factor alleviated cognitive impairment caused by intestinal ischemia-reperfusion.肌肉衍生因子减轻了肠道缺血再灌注引起的认知障碍。
Redox Biol. 2025 Jul;84:103682. doi: 10.1016/j.redox.2025.103682. Epub 2025 May 15.
5
Irisin protects against cerebral ischemia reperfusion injury in a SIRT3-dependent manner.鸢尾素以依赖SIRT3的方式保护免受脑缺血再灌注损伤。
Front Pharmacol. 2025 Apr 1;16:1558457. doi: 10.3389/fphar.2025.1558457. eCollection 2025.
6
Neuroprotective effect of riboflavin kinase on cerebral ischemia injury in rats.核黄素激酶对大鼠脑缺血损伤的神经保护作用
Mol Med. 2025 Apr 2;31(1):125. doi: 10.1186/s10020-025-01170-0.
7
FNDC5/Irisin exacerbates APAP-induced acute liver injury through activating JNK/NF-κB and inflammatory response.FNDC5/鸢尾素通过激活JNK/NF-κB和炎症反应加重对乙酰氨基酚诱导的急性肝损伤。
Acta Pharmacol Sin. 2025 Feb 27. doi: 10.1038/s41401-025-01509-7.
8
Multiomics Analysis of Liver Molecular Dysregulation Leading to Nonviral-Related Hepatocellular Carcinoma Development.导致非病毒相关性肝细胞癌发生的肝脏分子失调的多组学分析
J Proteome Res. 2025 Mar 7;24(3):1102-1117. doi: 10.1021/acs.jproteome.4c00729. Epub 2025 Feb 21.
9
Peroxisome proliferator-activated receptor γ coactivator 1α maintains NAD bioavailability protecting against steatohepatitis.过氧化物酶体增殖物激活受体γ辅激活因子1α维持NAD生物可利用性以预防脂肪性肝炎。
Life Med. 2022 Aug 17;1(2):207-220. doi: 10.1093/lifemedi/lnac031. eCollection 2022 Oct.
10
Decoding NAD+ Metabolism in COVID-19: Implications for Immune Modulation and Therapy.解析新冠病毒感染中的NAD+代谢:对免疫调节和治疗的意义
Vaccines (Basel). 2024 Dec 24;13(1):1. doi: 10.3390/vaccines13010001.
PTPROt aggravates inflammation by enhancing NF-κB activation in liver macrophages during nonalcoholic steatohepatitis.
PTPROt 通过增强非酒精性脂肪性肝炎肝巨噬细胞中的 NF-κB 激活来加重炎症。
Theranostics. 2020 Apr 6;10(12):5290-5304. doi: 10.7150/thno.42658. eCollection 2020.
4
Melatonin directly binds and inhibits death-associated protein kinase 1 function in Alzheimer's disease.褪黑素直接结合并抑制阿尔茨海默病中死亡相关蛋白激酶 1 的功能。
J Pineal Res. 2020 Sep;69(2):e12665. doi: 10.1111/jpi.12665. Epub 2020 May 27.
5
P7C3-A20 alleviates fatty liver by shaping gut microbiota and inducing FGF21/FGF1, via the AMP-activated protein kinase/CREB regulated transcription coactivator 2 pathway.P7C3-A20通过塑造肠道微生物群并经由AMP活化蛋白激酶/ CREB调节转录共激活因子2途径诱导成纤维细胞生长因子21(FGF21)/成纤维细胞生长因子1(FGF1)来减轻脂肪肝。
Br J Pharmacol. 2021 May;178(10):2111-2130. doi: 10.1111/bph.15008. Epub 2020 Mar 24.
6
Nicotinamide riboside does not alter mitochondrial respiration, content or morphology in skeletal muscle from obese and insulin-resistant men.烟酰胺核糖苷不会改变肥胖和胰岛素抵抗男性骨骼肌中线粒体的呼吸作用、含量或形态。
J Physiol. 2020 Feb;598(4):731-754. doi: 10.1113/JP278752. Epub 2019 Dec 26.
7
Melatonin safeguards against fatty liver by antagonizing TRAFs-mediated ASK1 deubiquitination and stabilization in a β-arrestin-1 dependent manner.褪黑素通过拮抗 TRAFs 介导的 ASK1 去泛素化和稳定作用,以β-arrestin-1 依赖的方式保护肝脏免受脂肪变性。
J Pineal Res. 2019 Nov;67(4):e12611. doi: 10.1111/jpi.12611. Epub 2019 Oct 21.
8
Nicotinamide Riboside Augments the Aged Human Skeletal Muscle NAD Metabolome and Induces Transcriptomic and Anti-inflammatory Signatures.烟酰胺核糖苷增强衰老人类骨骼肌中的 NAD 代谢组,并诱导转录组和抗炎特征。
Cell Rep. 2019 Aug 13;28(7):1717-1728.e6. doi: 10.1016/j.celrep.2019.07.043.
9
Effects of Nicotinamide Riboside on Endocrine Pancreatic Function and Incretin Hormones in Nondiabetic Men With Obesity.烟酰胺核糖对肥胖非糖尿病男性内分泌胰腺功能和肠降血糖素激素的影响。
J Clin Endocrinol Metab. 2019 Nov 1;104(11):5703-5714. doi: 10.1210/jc.2019-01081.
10
Mitochondrial function in liver cells is resistant to perturbations in NAD salvage capacity.肝细胞中线粒体功能对 NAD 补救能力的干扰具有抗性。
J Biol Chem. 2019 Sep 6;294(36):13304-13326. doi: 10.1074/jbc.RA118.006756. Epub 2019 Jul 18.