Suppr超能文献

磷酸化肌球蛋白轻链介导急性肝衰竭小鼠小肠上皮紧密连接的破坏。

Phosphorylated‑myosin light chain mediates the destruction of small intestinal epithelial tight junctions in mice with acute liver failure.

机构信息

Department of Gastroenterology, The Central Hospital of Wuhan, Tongji Medical College, Huazhong University of Science and Technology, Wuhan, Hubei 430014, P.R. China.

Hepatology Unit and Department of Infectious Diseases, Nanfang Hospital, Southern Medical University, Guangzhou, Guangdong 510515, P.R. China.

出版信息

Mol Med Rep. 2021 May;23(5). doi: 10.3892/mmr.2021.12031. Epub 2021 Mar 24.

Abstract

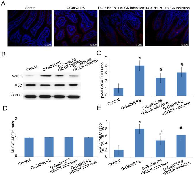
Tight junction dysregulation and epithelial damage contribute to intestinal barrier loss in patients with acute liver failure (ALF); however, the regulatory mechanisms of these processes remain poorly understood. The aim of the present study was to investigate the changes of intestinal tight junction and intestinal mucosa in mice with ALF and their mechanisms. In the present study, ALF was induced in mice through an intraperitoneal injection of D‑galactosamine and lipopolysaccharide (D‑GalN/LPS), and the morphological changes of the liver or small intestine were analyzed using hematoxylin and eosin staining, scanning electron microscopy (SEM) and transmission electron microscopy (TEM). The intestinal tissues and isolated serum were analyzed using western blotting, immunofluorescence staining and ELISA. D‑GalN/LPS‑induced mice exhibited signs of hepatocyte necrosis, alongside inflammatory cell infiltration into the liver tissue and partial microvilli detachment in the small intestinal mucosa. TEM demonstrated that the intestinal epithelial tight junctions were impaired, whereas SEM micrographs revealed the presence of abnormal microvilli in D‑GalN/LPS‑induced mice. In addition, the expression levels of phosphorylated (p)‑myosin light chain (MLC), MLC kinase (MLCK) and Rho‑associated kinase (ROCK) were significantly increased in the D‑GalN/LPS‑induced mice compared with those in the control mice, whereas the subsequent inhibition of MLCK or ROCK significantly reduced p‑MLC expression levels. Conversely, the expression levels of occludin and zonula occludens‑1 (ZO‑1) were significantly decreased in the D‑GalN/LPS‑induced mice, and the inhibition of MLCK or ROCK significantly increased occludin and ZO‑1 protein expression levels compared with those in the control group. Changes in the serum levels of tumor necrosis factor‑α (TNF‑α) and interleukin (IL)‑6 were similar to the trend observed in p‑MLC expression levels. In conclusion, the findings of the present study suggested that in a D‑GalN/LPS‑induced ALF model, TNF‑α and IL‑6 signaling may increase MLCK and ROCK expression levels, further mediate phosphorylation of MLC, which may result in tight junction dysregulation and intestinal barrier dysfunction.

摘要

紧密连接失调和上皮损伤导致急性肝衰竭(ALF)患者的肠道屏障丧失;然而,这些过程的调节机制仍知之甚少。本研究旨在探讨 ALF 小鼠肠道紧密连接和肠黏膜的变化及其机制。本研究通过腹腔注射 D-半乳糖胺和脂多糖(D-GalN/LPS)诱导 ALF 小鼠模型,采用苏木精-伊红染色、扫描电子显微镜(SEM)和透射电子显微镜(TEM)观察肝或小肠的形态学变化。采用 Western blot、免疫荧光染色和 ELISA 分析肠道组织和分离的血清。D-GalN/LPS 诱导的小鼠表现出肝细胞坏死的迹象,肝组织中有炎症细胞浸润,小肠黏膜部分微绒毛脱落。TEM 显示肠上皮紧密连接受损,SEM 照片显示 D-GalN/LPS 诱导的小鼠存在异常微绒毛。此外,与对照组相比,D-GalN/LPS 诱导的小鼠中磷酸化肌球蛋白轻链(p-MLC)、肌球蛋白轻链激酶(MLCK)和 ROCK 的表达水平显著升高,而 MLCK 或 ROCK 的后续抑制显著降低了 p-MLC 的表达水平。相反,D-GalN/LPS 诱导的小鼠中 occludin 和 zonula occludens-1(ZO-1)的表达水平显著降低,而 MLCK 或 ROCK 的抑制显著增加了 occludin 和 ZO-1 蛋白的表达水平与对照组相比。肿瘤坏死因子-α(TNF-α)和白细胞介素(IL)-6 血清水平的变化与 p-MLC 表达水平的趋势相似。综上所述,本研究结果表明,在 D-GalN/LPS 诱导的 ALF 模型中,TNF-α 和 IL-6 信号可能增加 MLCK 和 ROCK 的表达水平,进一步介导 MLC 的磷酸化,导致紧密连接失调和肠道屏障功能障碍。

https://cdn.ncbi.nlm.nih.gov/pmc/blobs/b20a/8008219/1d2ba8eff1c8/mmr-23-05-12031-g00.jpg

文献检索

告别复杂PubMed语法,用中文像聊天一样搜索,搜遍4000万医学文献。AI智能推荐,让科研检索更轻松。

立即免费搜索

文件翻译

保留排版,准确专业,支持PDF/Word/PPT等文件格式,支持 12+语言互译。

免费翻译文档

深度研究

AI帮你快速写综述,25分钟生成高质量综述,智能提取关键信息,辅助科研写作。

立即免费体验