• 文献检索
  • 文档翻译
  • 深度研究
  • 学术资讯
  • Suppr Zotero 插件Zotero 插件
  • 邀请有礼
  • 套餐&价格
  • 历史记录
应用&插件
Suppr Zotero 插件Zotero 插件浏览器插件Mac 客户端Windows 客户端微信小程序
定价
高级版会员购买积分包购买API积分包
服务
文献检索文档翻译深度研究API 文档MCP 服务
关于我们
关于 Suppr公司介绍联系我们用户协议隐私条款
关注我们

Suppr 超能文献

核心技术专利:CN118964589B侵权必究
粤ICP备2023148730 号-1Suppr @ 2026

文献检索

告别复杂PubMed语法,用中文像聊天一样搜索,搜遍4000万医学文献。AI智能推荐,让科研检索更轻松。

立即免费搜索

文件翻译

保留排版,准确专业,支持PDF/Word/PPT等文件格式,支持 12+语言互译。

免费翻译文档

深度研究

AI帮你快速写综述,25分钟生成高质量综述,智能提取关键信息,辅助科研写作。

立即免费体验

宫内微生物群分布的变化可能与 CBA/J×DBA/2 易流产小鼠模型中的免疫失衡有关。

Changes in the Distribution of Intrauterine Microbiota May Attribute to Immune Imbalance in the CBA/J×DBA/2 Abortion-Prone Mice Model.

机构信息

Department of Obstetrics and Gynecology, Sun Yat-sen Memorial Hospital, Sun Yat-sen University, Guangzhou, China.

Center for Reproductive Genetics and Reproductive Medicine, Sun Yat-sen Memorial Hospital, Sun Yat-sen University, Guangzhou, China.

出版信息

Front Immunol. 2021 Mar 8;12:641281. doi: 10.3389/fimmu.2021.641281. eCollection 2021.

DOI:10.3389/fimmu.2021.641281
PMID:33763083
原文链接:https://pmc.ncbi.nlm.nih.gov/articles/PMC7982683/
Abstract

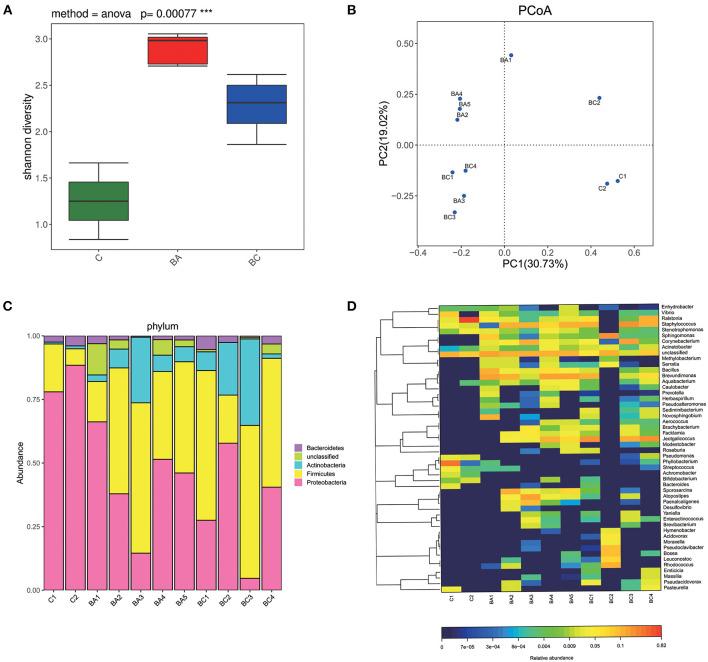
Female Genital Tract (FGT) is an important micro-ecological area of human body. Microbiota in the lower reproductive tract may subsequently invade the uterine cavity during embryo implantation and produce immune responses. CBA/J×DBA/2 mating combination has been widely used as an abortion-prone mice model but whether microbiota existed in their uterine cavity remains unclear. In this context, the role of the microbial communities in immune response deserves attention. To investigate the relationship between the distribution of microbiota in the uterine cavity of CBA/J×DBA/2 abortion-prone mouse model and the immune imbalance of the maternal-fetal interface. In this study, female CBA/J mice were paired with male DBA/2 mice to develop an abortion-prone model (BA group), and with male BALB/c mice to build a standard pregnancy model (BC group). The non-pregnant female mice were served as the control group (C group). Uterine flushing fluid and sera were collected on day 13.5 of pregnancy. 16S rRNA sequencing technology was used to analyze the distribution of intrauterine microbiota. Phylogenetic Investigation of Communities were conducted to predict the microbiota functions by Reconstruction of Unobserved States (PICRUST) and Kyoto Encyclopedia of Genes and Genomes (KEGG). The serum IL 10, INF-γ, and TNF-α levels were examined using Enzyme-linked immunosorbent assay (ELISA) method. All samples were detected with microbial communities. The α diversity ( = 0.00077) had significant differences among three groups. was the most dominant phylum in C group (mean = 83.21%) and BA group (mean = 43.23%). was dominant in BC group (mean = 46.4%), as well as the second dominant one in C group (mean = 12.63%) and BA group (mean = 40.55%). Microbiota functions were associated with metabolism and immune response through the NOD-like receptor signaling pathway. The serum IL 10 level in BA group were significantly lower than that in BC group (10.14 ± 1.90 pg/ml, = 8; vs. 19.03 ± 1.82 pg/ml, = 10; = 0.004). The serum TNF-α and INF-γ level in BA group were also significantly higher than that in BC group (523.1 ± 58.14 pg/ml, = 8 vs. 310.3 ± 28.51 pg/ml, = 10, = 0.0029; 69.22 ± 5.38 pg/ml, = 8 vs. 50.85 ± 2.45 pg/ml, = 10, = 0.0042). Microbial communities were colonized in uterine cavity of CBA/J mice both at non-pregnant stage and pregnant stage when mated with both BALB/c and DBA/2 male mice. The differentially abundant microbiome may be attributed to the immune tolerance through binding to the NOD-like receptor.

摘要

女性生殖道(FGT)是人体重要的微生态区域。在下生殖道的微生物群可能会在胚胎植入时随后侵入子宫腔,并产生免疫反应。CBA/J×DBA/2 交配组合已被广泛用作易流产小鼠模型,但它们的子宫腔内是否存在微生物群仍不清楚。在这种情况下,微生物群落在免疫反应中的作用值得关注。

为了研究易流产 CBA/J×DBA/2 小鼠模型子宫腔内微生物群的分布与母体-胎儿界面免疫失衡之间的关系。

在这项研究中,将雌性 CBA/J 小鼠与雄性 DBA/2 小鼠配对以建立易流产模型(BA 组),并与雄性 BALB/c 小鼠配对以建立标准妊娠模型(BC 组)。未怀孕的雌性小鼠作为对照组(C 组)。在妊娠第 13.5 天收集子宫冲洗液和血清。使用 16S rRNA 测序技术分析宫内微生物群的分布。通过 Reconstruction of Unobserved States (PICRUST) 和 Kyoto Encyclopedia of Genes and Genomes (KEGG) 进行 Phylogenetic Investigation of Communities 以预测微生物群落功能。使用酶联免疫吸附测定(ELISA)法检测血清中 IL 10、INF-γ 和 TNF-α 水平。

所有样本均检测到微生物群落。α多样性( = 0.00077)在三组之间有显著差异。在 C 组(平均 = 83.21%)和 BA 组(平均 = 43.23%)中,是最主要的门。在 BC 组(平均 = 46.4%)中占主导地位,在 C 组(平均 = 12.63%)和 BA 组(平均 = 40.55%)中也是第二大主要门。微生物群落功能通过 NOD 样受体信号通路与代谢和免疫反应相关。BA 组的血清 IL 10 水平明显低于 BC 组(10.14 ± 1.90 pg/ml, = 8;vs. 19.03 ± 1.82 pg/ml, = 10; = 0.004)。BA 组的血清 TNF-α和 INF-γ水平也明显高于 BC 组(523.1 ± 58.14 pg/ml, = 8 vs. 310.3 ± 28.51 pg/ml, = 10, = 0.0029;69.22 ± 5.38 pg/ml, = 8 vs. 50.85 ± 2.45 pg/ml, = 10, = 0.0042)。

CBA/J 小鼠与 BALB/c 和 DBA/2 雄性小鼠交配时,无论是在未怀孕阶段还是怀孕阶段,子宫腔中都定植了微生物群。差异丰度的微生物组可能通过与 NOD 样受体结合而导致免疫耐受。

https://cdn.ncbi.nlm.nih.gov/pmc/blobs/1e98/7982683/fe779a418786/fimmu-12-641281-g0005.jpg
https://cdn.ncbi.nlm.nih.gov/pmc/blobs/1e98/7982683/c6c3f417e0ff/fimmu-12-641281-g0001.jpg
https://cdn.ncbi.nlm.nih.gov/pmc/blobs/1e98/7982683/46396054d550/fimmu-12-641281-g0002.jpg
https://cdn.ncbi.nlm.nih.gov/pmc/blobs/1e98/7982683/92f61a3879cb/fimmu-12-641281-g0003.jpg
https://cdn.ncbi.nlm.nih.gov/pmc/blobs/1e98/7982683/a7b846846675/fimmu-12-641281-g0004.jpg
https://cdn.ncbi.nlm.nih.gov/pmc/blobs/1e98/7982683/fe779a418786/fimmu-12-641281-g0005.jpg
https://cdn.ncbi.nlm.nih.gov/pmc/blobs/1e98/7982683/c6c3f417e0ff/fimmu-12-641281-g0001.jpg
https://cdn.ncbi.nlm.nih.gov/pmc/blobs/1e98/7982683/46396054d550/fimmu-12-641281-g0002.jpg
https://cdn.ncbi.nlm.nih.gov/pmc/blobs/1e98/7982683/92f61a3879cb/fimmu-12-641281-g0003.jpg
https://cdn.ncbi.nlm.nih.gov/pmc/blobs/1e98/7982683/a7b846846675/fimmu-12-641281-g0004.jpg
https://cdn.ncbi.nlm.nih.gov/pmc/blobs/1e98/7982683/fe779a418786/fimmu-12-641281-g0005.jpg

相似文献

1
Changes in the Distribution of Intrauterine Microbiota May Attribute to Immune Imbalance in the CBA/J×DBA/2 Abortion-Prone Mice Model.宫内微生物群分布的变化可能与 CBA/J×DBA/2 易流产小鼠模型中的免疫失衡有关。
Front Immunol. 2021 Mar 8;12:641281. doi: 10.3389/fimmu.2021.641281. eCollection 2021.
2
Active suppression of host-vs-graft reaction in pregnant mice. VII. Spontaneous abortion of allogeneic CBA/J x DBA/2 fetuses in the uterus of CBA/J mice correlates with deficient non-T suppressor cell activity.孕鼠体内宿主抗移植物反应的主动抑制。VII. CBA/J小鼠子宫内同种异体CBA/J×DBA/2胎儿的自然流产与非T抑制细胞活性不足相关。
J Immunol. 1986 Mar 1;136(5):1668-75.
3
[Inducing peripheral materno-fetal immuno-tolerance by blockade of costimulatory signal at early stage of gestation of the abortion-prone murine model].[通过阻断易流产小鼠模型妊娠早期共刺激信号诱导外周母胎免疫耐受]
Zhonghua Fu Chan Ke Za Zhi. 2004 Apr;39(4):234-7.
4
transfer of decidualized endometrial stromal cells increases the frequency of regulatory T cells and normalizes the abortion rate in the CBA/J × DBA/2 abortion model.蜕膜化子宫内膜基质细胞的转移增加了调节性 T 细胞的频率,并使 CBA/J×DBA/2 流产模型中的流产率正常化。
Front Immunol. 2024 Sep 23;15:1440388. doi: 10.3389/fimmu.2024.1440388. eCollection 2024.
5
Expression of Toll-like receptors and costimulatory molecules in splenic B cells in a normal and abortion-prone murine pregnancy model.正常及易流产小鼠妊娠模型中脾脏B细胞中Toll样受体和共刺激分子的表达
Am J Reprod Immunol. 2019 Aug;82(2):e13148. doi: 10.1111/aji.13148. Epub 2019 May 27.
6
Adoptive transfer of paternal antigen-hyporesponsive T cells induces maternal tolerance to the allogeneic fetus in abortion-prone matings.父源抗原低反应性T细胞的过继转移可诱导易流产交配的母鼠对同种异体胎儿产生耐受性。
J Immunol. 2004 Sep 15;173(6):3612-9. doi: 10.4049/jimmunol.173.6.3612.
7
Regulatory B cells with IL-35 and IL-10 expression in a normal and abortion-prone murine pregnancy model.正常和易流产的鼠妊娠模型中具有 IL-35 和 IL-10 表达的调节性 B 细胞。
Am J Reprod Immunol. 2020 Mar;83(3):e13217. doi: 10.1111/aji.13217. Epub 2019 Dec 24.
8
Bushen Antai recipe alleviates embryo absorption by enhancing immune tolerance and angiogenesis at the maternal-fetal interface via mobilizing MDSCs in abortion-prone mice.补肾安胎方通过动员习惯性流产小鼠母体-胎儿界面中的 MDSC 来增强免疫耐受和血管生成,从而减轻胚胎吸收。
Phytomedicine. 2024 Jan;123:155164. doi: 10.1016/j.phymed.2023.155164. Epub 2023 Oct 25.
9
Suppressed Immune-Related Profile Rescues Abortion-Prone Fetuses: A Novel Insight Into the CBA/J × DBA/2J Mouse Model.抑制免疫相关特征可挽救易流产胎儿:CBA/J×DBA/2J 小鼠模型的新见解。
Reprod Sci. 2019 Nov;26(11):1485-1492. doi: 10.1177/1933719119828042. Epub 2019 Feb 21.
10
Adoptive cell therapy with induced regulatory T cells normalises the abortion rate in abortion-prone mice.诱导调节性 T 细胞的过继细胞疗法可使易流产的小鼠流产率正常化。
Reprod Fertil Dev. 2021 Feb;33(3):220-228. doi: 10.1071/RD20063.

引用本文的文献

1
Pharmacological and toxicological characteristics of baicalin in preventing spontaneous abortion and recurrent pregnancy loss: A multi-level critical review.黄芩苷预防自然流产和复发性流产的药理及毒理学特性:多层次批判性综述
Heliyon. 2024 Sep 27;10(20):e38633. doi: 10.1016/j.heliyon.2024.e38633. eCollection 2024 Oct 30.
2
Effects of Antibiotics on the Uterine Microbial Community of Mice.抗生素对小鼠子宫微生物群落的影响。
Dev Reprod. 2022 Dec;26(4):145-153. doi: 10.12717/DR.2022.26.4.145. Epub 2022 Dec 31.
3
Hyperin promotes proliferation, migration, and invasion of HTR-8/SVneo trophoblast cells via activation of JAK1/STAT3 pathway in recurrent spontaneous abortions.

本文引用的文献

1
Re-initiation of Oral Food Intake Following Enteral Nutrition Alters Oral and Gut Microbiota Communities.经肠营养后重新开始口服摄入改变了口腔和肠道微生物群落。
Front Cell Infect Microbiol. 2019 Dec 20;9:434. doi: 10.3389/fcimb.2019.00434. eCollection 2019.
2
Rare gut microbiota associated with breeding success, hormone metabolites and ovarian cycle phase in the critically endangered eastern black rhino.与繁殖成功、激素代谢物和极度濒危的东部黑犀牛卵巢周期阶段相关的罕见肠道微生物群。
Microbiome. 2019 Feb 15;7(1):27. doi: 10.1186/s40168-019-0639-0.
3
Predicting the Functional Potential of the Microbiome from Marker Genes Using PICRUSt.
金丝桃苷通过激活复发性自然流产中HTR-8/SVneo滋养层细胞的JAK1/STAT3信号通路促进其增殖、迁移和侵袭。
Heliyon. 2023 Jan 13;9(1):e12958. doi: 10.1016/j.heliyon.2023.e12958. eCollection 2023 Jan.
使用PICRUSt从标记基因预测微生物组的功能潜力。
Methods Mol Biol. 2018;1849:169-177. doi: 10.1007/978-1-4939-8728-3_11.
4
Metagenomic Analysis of Bacteria, Fungi, Bacteriophages, and Helminths in the Gut of Giant Pandas.大熊猫肠道细菌、真菌、噬菌体和蠕虫的宏基因组分析
Front Microbiol. 2018 Jul 31;9:1717. doi: 10.3389/fmicb.2018.01717. eCollection 2018.
5
Maternal influence on the fetal microbiome in a population-based study of the first-pass meconium.基于人群的首例胎粪中研究发现,母体对胎儿微生物组具有影响。
Pediatr Res. 2018 Sep;84(3):371-379. doi: 10.1038/pr.2018.29. Epub 2018 May 2.
6
Impact of Th1/Th2 cytokine polarity induced by invariant NKT cells on the incidence of pregnancy loss in mice.不变自然杀伤 T(iNKT)细胞诱导的 Th1/Th2 细胞因子极性对小鼠妊娠丢失发生率的影响。
Am J Reprod Immunol. 2018 Mar;79(3). doi: 10.1111/aji.12813. Epub 2018 Jan 24.
7
Characterisation and comparison of bacterial communities on reverse osmosis membranes of a full-scale desalination plant by bacterial 16S rRNA gene metabarcoding.通过细菌16S rRNA基因宏条形码技术对大型海水淡化厂反渗透膜上细菌群落的表征与比较
NPJ Biofilms Microbiomes. 2017 Jun 19;3:13. doi: 10.1038/s41522-017-0021-6. eCollection 2017.
8
Tumor Necrosis Factor-Alpha and Pregnancy: Focus on Biologics. An Updated and Comprehensive Review.肿瘤坏死因子-α与妊娠:聚焦生物制剂。更新与全面的综述。
Clin Rev Allergy Immunol. 2017 Aug;53(1):40-53. doi: 10.1007/s12016-016-8596-x.
9
Potential contribution of the uterine microbiome in the development of endometrial cancer.子宫微生物群在子宫内膜癌发生发展中的潜在作用。
Genome Med. 2016 Nov 25;8(1):122. doi: 10.1186/s13073-016-0368-y.
10
Fat and vitamin intakes during pregnancy have stronger relations with a pro-inflammatory maternal microbiota than does carbohydrate intake.怀孕期间的脂肪和维生素摄入与促炎的母体微生物组的关系比碳水化合物摄入更强。
Microbiome. 2016 Oct 19;4(1):55. doi: 10.1186/s40168-016-0200-3.