Albert Einstein College of Medicine, Department of Developmental and Molecular Biology, Bronx, NY, USA; Albert Einstein College of Medicine, Gottesman Institute for Stem Cell Biology and Regenerative Medicine, Bronx, NY.
Albert Einstein College of Medicine, Department of Cell Biology, Bronx, NY.
Haematologica. 2022 Mar 1;107(3):644-654. doi: 10.3324/haematol.2020.257246.
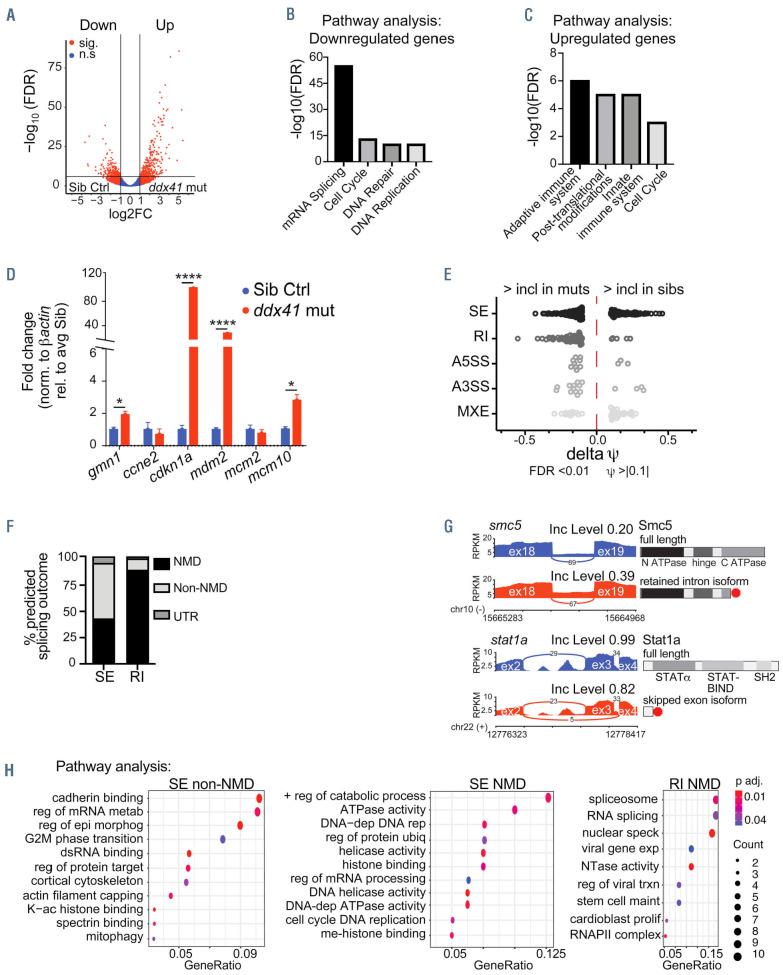
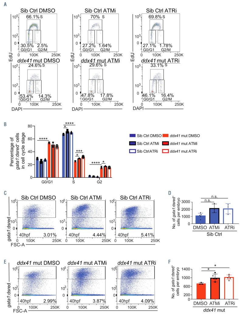
DEAD-box Helicase 41 (DDX41) is a recently identified factor mutated in hematologic malignancies whose function in hematopoiesis is unknown. Using an in vivo model of Ddx41 deficiency, we unveiled a critical role for this helicase in regulating erythropoiesis. We demonstrated that loss of ddx41 leads to anemia caused by diminished proliferation and defective differentiation of erythroid progenitors. Mis-expression and alternative splicing of cell cycle genes is rampant in ddx41 mutant erythroid progenitors. We delineated that the DNA damage response is activated in mutant cells resulting in an Ataxiatelangiectasia mutated (ATM) and Ataxia-telangiectasia and Rad3-related (ATR)-triggered cell cycle arrest. Inhibition of these kinases partially suppressed ddx41 mutant anemia. These findings establish a critical function for Ddx41 in promoting healthy erythropoiesis via protection from genomic stress and delineate a mechanistic framework to explore a role for ATM and ATR signaling in DDX41-mutant hematopoietic pathologies.
DEAD-box Helicase 41(DDX41)是一种最近在血液恶性肿瘤中发现的突变因子,其在造血中的功能尚不清楚。我们使用 Ddx41 缺陷的体内模型,揭示了该解旋酶在调节红细胞生成中的关键作用。我们证明,ddx41 的缺失会导致贫血,这是由于红系祖细胞增殖减少和分化缺陷所致。ddx41 突变的红细胞祖细胞中细胞周期基因的错误表达和选择性剪接猖獗。我们描述了突变细胞中 DNA 损伤反应被激活,导致共济失调毛细血管扩张突变(ATM)和共济失调毛细血管扩张和 Rad3 相关(ATR)触发的细胞周期阻滞。这些激酶的抑制部分抑制了 ddx41 突变引起的贫血。这些发现确立了 Ddx41 在通过保护基因组免受应激促进健康红细胞生成中的关键作用,并描绘了一个机制框架,以探索 ATM 和 ATR 信号在 DDX41 突变造血病理中的作用。