• 文献检索
  • 文档翻译
  • 深度研究
  • 学术资讯
  • Suppr Zotero 插件Zotero 插件
  • 邀请有礼
  • 套餐&价格
  • 历史记录
应用&插件
Suppr Zotero 插件Zotero 插件浏览器插件Mac 客户端Windows 客户端微信小程序
定价
高级版会员购买积分包购买API积分包
服务
文献检索文档翻译深度研究API 文档MCP 服务
关于我们
关于 Suppr公司介绍联系我们用户协议隐私条款
关注我们

Suppr 超能文献

核心技术专利:CN118964589B侵权必究
粤ICP备2023148730 号-1Suppr @ 2026

文献检索

告别复杂PubMed语法,用中文像聊天一样搜索,搜遍4000万医学文献。AI智能推荐,让科研检索更轻松。

立即免费搜索

文件翻译

保留排版,准确专业,支持PDF/Word/PPT等文件格式,支持 12+语言互译。

免费翻译文档

深度研究

AI帮你快速写综述,25分钟生成高质量综述,智能提取关键信息,辅助科研写作。

立即免费体验

高脂肪饮食诱导的巨噬细胞抑制细胞因子-1通过刺激肿瘤基质细胞产生促肿瘤细胞因子促进前列腺癌的进展。

Macrophage inhibitory cytokine-1 induced by a high-fat diet promotes prostate cancer progression by stimulating tumor-promoting cytokine production from tumor stromal cells.

机构信息

Department of Urology, Akita University Graduate School of Medicine, 1-1-1 Hondo, Akita, 010-8543, Japan.

Department of Clinical Pathology, Akita University Graduate School of Medicine, 1-1-1 Hondo, Akita, 010-8543, Japan.

出版信息

Cancer Commun (Lond). 2021 May;41(5):389-403. doi: 10.1002/cac2.12137. Epub 2021 Mar 27.

DOI:10.1002/cac2.12137
PMID:33773090
原文链接:https://pmc.ncbi.nlm.nih.gov/articles/PMC8118591/
Abstract

BACKGROUND

Recent studies have indicated that a high-fat diet (HFD) and/or HFD-induced obesity may influence prostate cancer (PCa) progression, but the role of HFD in PCa microenvironment is unclear. This study aimed to delineate the molecular mechanisms of PCa progression under HFD milieus and define the stromal microenvironment focusing on macrophage inhibitory cytokine-1 (MIC-1) activation.

METHODS

We investigated the effects of HFD on PCa stromal microenvironment and MIC-1 signaling activation using PC-3M-luc-C6 PCa model mice fed with HFD or control diet. Further, we explored the effect of periprostatic adipocytes derived from primary PCa patients on activation and cytokine secretion of prostate stromal fibroblasts. Expression patterns and roles of MIC-1 signaling on human PCa stroma activation and progression were also investigated.

RESULTS

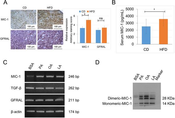
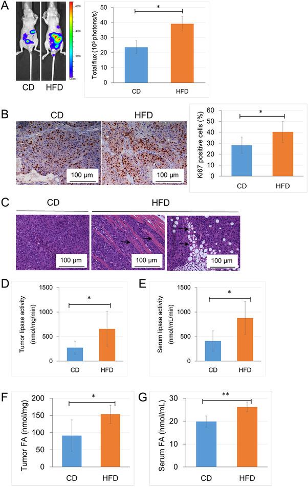
HFD stimulated PCa cell growth and invasion as a result of upregulated MIC-1 signaling and subsequently increased the secretion of interleukin (IL)-8 and IL-6 from prostate stromal fibroblasts in PC-3M-luc-C6 PCa mouse model. In addition, periprostatic adipocytes directly stimulated MIC-1 production from PC-3 cells and IL-8 secretion in prostate stromal fibroblasts through the upregulation of adipose lipolysis and free fatty acid release. The increased serum MIC-1 was significantly correlated with human PCa stroma activation, high serum IL-8, IL-6, and lipase activity, advanced PCa progression, and high body mass index of the patients. Glial-derived neurotrophic factor receptor α-like (GFRAL), a specific receptor of MIC-1, was highly expressed in both cytoplasm and membrane of PCa cells and surrounding stromal fibroblasts, and the expression level was decreased by androgen deprivation therapy and chemotherapy.

CONCLUSION

HFD-mediated activation of the PCa stromal microenvironment through metabolically upregulated MIC-1 signaling by increased available free fatty acids may be a critical mechanism of HFD and/or obesity-induced PCa progression.

摘要

背景

最近的研究表明,高脂肪饮食(HFD)和/或 HFD 诱导的肥胖可能会影响前列腺癌(PCa)的进展,但 HFD 在 PCa 微环境中的作用尚不清楚。本研究旨在描绘 HFD 环境下 PCa 进展的分子机制,并定义以巨噬细胞抑制细胞因子-1(MIC-1)激活为重点的基质微环境。

方法

我们使用高脂饮食或对照饮食喂养的 PC-3M-luc-C6 PCa 模型小鼠,研究 HFD 对 PCa 基质微环境和 MIC-1 信号激活的影响。此外,我们还探讨了源自原发性 PCa 患者的前列腺周脂肪细胞对前列腺基质成纤维细胞激活和细胞因子分泌的影响。我们还研究了 MIC-1 信号对人 PCa 基质激活和进展的表达模式和作用。

结果

HFD 通过上调 MIC-1 信号刺激 PCa 细胞生长和侵袭,进而增加 PC-3M-luc-C6 PCa 小鼠模型中前列腺基质成纤维细胞分泌白细胞介素(IL)-8 和 IL-6。此外,前列腺周脂肪细胞通过上调脂肪分解和游离脂肪酸释放,直接刺激 PC-3 细胞产生 MIC-1 和前列腺基质成纤维细胞中 IL-8 的分泌。增加的血清 MIC-1 与人类 PCa 基质激活、高血清 IL-8、IL-6 和脂肪酶活性、PCa 进展的进展以及患者的高体重指数显著相关。胶质细胞衍生的神经营养因子受体 α 样(GFRAL),MIC-1 的特异性受体,在 PCa 细胞及其周围基质成纤维细胞的细胞质和膜中均高度表达,并且表达水平在去势治疗和化疗后降低。

结论

通过增加游离脂肪酸的代谢上调 MIC-1 信号,HFD 介导的 PCa 基质微环境的激活可能是 HFD 和/或肥胖诱导的 PCa 进展的关键机制。

https://cdn.ncbi.nlm.nih.gov/pmc/blobs/0729/8118591/e2240c693b6a/CAC2-41-389-g005.jpg
https://cdn.ncbi.nlm.nih.gov/pmc/blobs/0729/8118591/15df40e01d69/CAC2-41-389-g001.jpg
https://cdn.ncbi.nlm.nih.gov/pmc/blobs/0729/8118591/640520e4fd54/CAC2-41-389-g003.jpg
https://cdn.ncbi.nlm.nih.gov/pmc/blobs/0729/8118591/14d601e2a993/CAC2-41-389-g004.jpg
https://cdn.ncbi.nlm.nih.gov/pmc/blobs/0729/8118591/9d06400e7403/CAC2-41-389-g007.jpg
https://cdn.ncbi.nlm.nih.gov/pmc/blobs/0729/8118591/79a341480c3e/CAC2-41-389-g008.jpg
https://cdn.ncbi.nlm.nih.gov/pmc/blobs/0729/8118591/90b32dc3c7cf/CAC2-41-389-g006.jpg
https://cdn.ncbi.nlm.nih.gov/pmc/blobs/0729/8118591/e2240c693b6a/CAC2-41-389-g005.jpg
https://cdn.ncbi.nlm.nih.gov/pmc/blobs/0729/8118591/15df40e01d69/CAC2-41-389-g001.jpg
https://cdn.ncbi.nlm.nih.gov/pmc/blobs/0729/8118591/640520e4fd54/CAC2-41-389-g003.jpg
https://cdn.ncbi.nlm.nih.gov/pmc/blobs/0729/8118591/14d601e2a993/CAC2-41-389-g004.jpg
https://cdn.ncbi.nlm.nih.gov/pmc/blobs/0729/8118591/9d06400e7403/CAC2-41-389-g007.jpg
https://cdn.ncbi.nlm.nih.gov/pmc/blobs/0729/8118591/79a341480c3e/CAC2-41-389-g008.jpg
https://cdn.ncbi.nlm.nih.gov/pmc/blobs/0729/8118591/90b32dc3c7cf/CAC2-41-389-g006.jpg
https://cdn.ncbi.nlm.nih.gov/pmc/blobs/0729/8118591/e2240c693b6a/CAC2-41-389-g005.jpg

相似文献

1
Macrophage inhibitory cytokine-1 induced by a high-fat diet promotes prostate cancer progression by stimulating tumor-promoting cytokine production from tumor stromal cells.高脂肪饮食诱导的巨噬细胞抑制细胞因子-1通过刺激肿瘤基质细胞产生促肿瘤细胞因子促进前列腺癌的进展。
Cancer Commun (Lond). 2021 May;41(5):389-403. doi: 10.1002/cac2.12137. Epub 2021 Mar 27.
2
Diet-induced macrophage inhibitory cytokine 1 promotes prostate cancer progression.饮食诱导的巨噬细胞抑制因子 1 促进前列腺癌的进展。
Endocr Relat Cancer. 2013 Dec 16;21(1):39-50. doi: 10.1530/ERC-13-0227. Print 2014 Feb.
3
Fatty acid binding protein 4 enhances prostate cancer progression by upregulating matrix metalloproteinases and stromal cell cytokine production.脂肪酸结合蛋白4通过上调基质金属蛋白酶和基质细胞细胞因子的产生来促进前列腺癌进展。
Oncotarget. 2017 Dec 4;8(67):111780-111794. doi: 10.18632/oncotarget.22908. eCollection 2017 Dec 19.
4
High-Fat Diet-Induced Inflammation Accelerates Prostate Cancer Growth via IL6 Signaling.高脂饮食诱导的炎症通过 IL6 信号加速前列腺癌生长。
Clin Cancer Res. 2018 Sep 1;24(17):4309-4318. doi: 10.1158/1078-0432.CCR-18-0106. Epub 2018 May 18.
5
Altered miRNA expression in high-fat diet-induced prostate cancer progression.高脂饮食诱导前列腺癌进展过程中miRNA表达的改变
Carcinogenesis. 2016 Dec;37(12):1129-1137. doi: 10.1093/carcin/bgw108. Epub 2016 Oct 7.
6
Palmitic acid-activated GPRs/KLF7/CCL2 pathway is involved in the crosstalk between bone marrow adipocytes and prostate cancer.软脂酸激活的 GPRs/KLF7/CCL2 通路参与骨髓脂肪细胞与前列腺癌的串扰。
BMC Cancer. 2024 Jan 15;24(1):75. doi: 10.1186/s12885-024-11826-5.
7
High-fat diet promotes prostate cancer growth through histamine signaling.高脂饮食通过组氨酸信号促进前列腺癌生长。
Int J Cancer. 2022 Aug 15;151(4):623-636. doi: 10.1002/ijc.34028. Epub 2022 Apr 26.
8
LIM domain only 2 over-expression in prostate stromal cells facilitates prostate cancer progression through paracrine of Interleukin-11.仅含LIM结构域蛋白2在前列腺基质细胞中的过表达通过白细胞介素-11的旁分泌促进前列腺癌进展。
Oncotarget. 2016 May 3;7(18):26247-58. doi: 10.18632/oncotarget.8359.
9
Immunosuppressive role of BDNF in therapy-induced neuroendocrine prostate cancer.BDNF 在治疗诱导的神经内分泌前列腺癌中的免疫抑制作用。
Mol Oncol. 2024 Jun;18(6):1665-1686. doi: 10.1002/1878-0261.13614. Epub 2024 Feb 21.
10
Prostate fibroblasts enhance androgen receptor splice variant 7 expression in prostate cancer cells.前列腺成纤维细胞增强前列腺癌细胞中雄激素受体剪接变体7的表达。
Prostate. 2023 Mar;83(4):364-375. doi: 10.1002/pros.24468. Epub 2022 Dec 7.

引用本文的文献

1
The prognostic role of perinephric adipose tissue macrophages in localized clear cell renal cell carcinoma.肾周脂肪组织巨噬细胞在局限性透明细胞肾细胞癌中的预后作用
World J Surg Oncol. 2025 May 31;23(1):212. doi: 10.1186/s12957-025-03861-8.
2
Benign non-immune cells in tumor microenvironment.肿瘤微环境中的良性非免疫细胞。
Front Immunol. 2025 Apr 3;16:1561577. doi: 10.3389/fimmu.2025.1561577. eCollection 2025.
3
Relationship Between MIC-1, VEGF, and TGF-β1 and Clinicopathologic Stage and Lymph Node Metastasis in Gastric Cancer.

本文引用的文献

1
Anticancer Effects of Nutraceuticals in the Mediterranean Diet: An Epigenetic Diet Model.地中海饮食中的营养保健品的抗癌作用:一种基于表观遗传学的饮食模式
Cancer Genomics Proteomics. 2020 Jul-Aug;17(4):335-350. doi: 10.21873/cgp.20193.
2
Influence of Diet and Nutrition on Prostate Cancer.饮食与营养对前列腺癌的影响。
Int J Mol Sci. 2020 Feb 20;21(4):1447. doi: 10.3390/ijms21041447.
3
Fatty acid binding protein 4 enhances prostate cancer progression by upregulating matrix metalloproteinases and stromal cell cytokine production.
胃癌中巨噬细胞抑制因子-1、血管内皮生长因子和转化生长因子-β1与临床病理分期及淋巴结转移的关系
Int J Gen Med. 2025 Feb 21;18:955-965. doi: 10.2147/IJGM.S497572. eCollection 2025.
4
Construction and Identification of Eukaryotic Expression Vector pEGFP-N1-MIC-1 for Mouse MIC-1 Gene and Its Effect on Gastric Cancer Cells.小鼠MIC-1基因真核表达载体pEGFP-N1-MIC-1的构建、鉴定及其对胃癌细胞的影响
Anal Cell Pathol (Amst). 2024 Jul 16;2024:2165242. doi: 10.1155/2024/2165242. eCollection 2024.
5
High-fat diet promotes prostate cancer metastasis via RPS27.高脂饮食通过RPS27促进前列腺癌转移。
Cancer Metab. 2024 Feb 16;12(1):6. doi: 10.1186/s40170-024-00333-7.
6
GDF-15 Inhibits ADP-Induced Human Platelet Aggregation through the GFRAL/RET Signaling Complex.GDF-15 通过 GFRAL/RET 信号复合物抑制 ADP 诱导的人血小板聚集。
Biomolecules. 2023 Dec 27;14(1):38. doi: 10.3390/biom14010038.
7
Periprostatic Adipose Tissue: A New Perspective for Diagnosing and Treating Prostate Cancer.前列腺周围脂肪组织:诊断和治疗前列腺癌的新视角。
J Cancer. 2024 Jan 1;15(1):204-217. doi: 10.7150/jca.89750. eCollection 2024.
8
Targeting dysregulated lipid metabolism in the tumor microenvironment.靶向肿瘤微环境中失调的脂质代谢。
Arch Pharm Res. 2023 Dec;46(11-12):855-881. doi: 10.1007/s12272-023-01473-y. Epub 2023 Dec 7.
9
Expression and Prognostic Value of m6A RNA Methylation-Related Genes in Thyroid Cancer.m6A RNA甲基化相关基因在甲状腺癌中的表达及预后价值
Iran J Public Health. 2023 Sep;52(9):1902-1916. doi: 10.18502/ijph.v52i9.13572.
10
KLF4 suppresses the proliferation of perihilar cholangiocarcinoma by negatively regulating GDF15 and phosphorylating AKT.KLF4 通过负向调控 GDF15 和磷酸化 AKT 抑制肝门部胆管癌的增殖。
Oncol Rep. 2023 Dec;50(6). doi: 10.3892/or.2023.8659. Epub 2023 Nov 8.
脂肪酸结合蛋白4通过上调基质金属蛋白酶和基质细胞细胞因子的产生来促进前列腺癌进展。
Oncotarget. 2017 Dec 4;8(67):111780-111794. doi: 10.18632/oncotarget.22908. eCollection 2017 Dec 19.
4
Treatment with the TGF-b superfamily cytokine MIC-1/GDF15 reduces the adiposity and corrects the metabolic dysfunction of mice with diet-induced obesity.MIC-1/GDF15 是 TGF-b 超家族细胞因子,用其治疗可减少饮食诱导肥胖小鼠的肥胖程度,并纠正其代谢功能障碍。
Int J Obes (Lond). 2018 Mar;42(3):561-571. doi: 10.1038/ijo.2017.258. Epub 2017 Dec 5.
5
The fat and the bad: Mature adipocytes, key actors in tumor progression and resistance.脂肪与不良影响:成熟脂肪细胞,肿瘤进展和耐药性的关键因素。
Oncotarget. 2017 May 20;8(34):57622-57641. doi: 10.18632/oncotarget.18038. eCollection 2017 Aug 22.
6
The metabolic effects of GDF15 are mediated by the orphan receptor GFRAL.GDF15 的代谢作用是由孤儿受体 GFRAL 介导的。
Nat Med. 2017 Oct;23(10):1215-1219. doi: 10.1038/nm.4393. Epub 2017 Aug 28.
7
GFRAL is the receptor for GDF15 and the ligand promotes weight loss in mice and nonhuman primates.GFRAL 是 GDF15 的受体,该配体可促进小鼠和非人灵长类动物的体重减轻。
Nat Med. 2017 Oct;23(10):1150-1157. doi: 10.1038/nm.4392. Epub 2017 Aug 28.
8
Interleukin-6 and prostate cancer: Current developments and unsolved questions.白细胞介素-6 与前列腺癌:最新进展与未解问题
Mol Cell Endocrinol. 2018 Feb 15;462(Pt A):25-30. doi: 10.1016/j.mce.2017.03.012. Epub 2017 Mar 16.
9
Pre-metastatic niches: organ-specific homes for metastases.转移前生态位:转移灶的器官特异性栖息地
Nat Rev Cancer. 2017 May;17(5):302-317. doi: 10.1038/nrc.2017.6. Epub 2017 Mar 17.
10
The CXCL8-CXCR1/2 pathways in cancer.癌症中的CXCL8-CXCR1/2信号通路。
Cytokine Growth Factor Rev. 2016 Oct;31:61-71. doi: 10.1016/j.cytogfr.2016.08.002. Epub 2016 Aug 25.