• 文献检索
  • 文档翻译
  • 深度研究
  • 学术资讯
  • Suppr Zotero 插件Zotero 插件
  • 邀请有礼
  • 套餐&价格
  • 历史记录
应用&插件
Suppr Zotero 插件Zotero 插件浏览器插件Mac 客户端Windows 客户端微信小程序
定价
高级版会员购买积分包购买API积分包
服务
文献检索文档翻译深度研究API 文档MCP 服务
关于我们
关于 Suppr公司介绍联系我们用户协议隐私条款
关注我们

Suppr 超能文献

核心技术专利:CN118964589B侵权必究
粤ICP备2023148730 号-1Suppr @ 2026

文献检索

告别复杂PubMed语法,用中文像聊天一样搜索,搜遍4000万医学文献。AI智能推荐,让科研检索更轻松。

立即免费搜索

文件翻译

保留排版,准确专业,支持PDF/Word/PPT等文件格式,支持 12+语言互译。

免费翻译文档

深度研究

AI帮你快速写综述,25分钟生成高质量综述,智能提取关键信息,辅助科研写作。

立即免费体验

安罗替尼水凝胶瘤内注射联合放疗可降低Lewis肺癌异种移植瘤的缺氧程度:通过微量氟-18-氟米索硝唑正电子发射断层扫描/计算机断层扫描缺氧成像进行评估

Intratumoral Injection of Anlotinib Hydrogel Combined With Radiotherapy Reduces Hypoxia in Lewis Lung Carcinoma Xenografts: Assessment by Micro Fluorine-18-fluoromisonidazole Positron Emission Tomography/Computed Tomography Hypoxia Imaging.

作者信息

Gao Qin, Jiang YiQing, Li XiaoJie, Chen Hui, Tang Shan, Chen Han, Shi XiangXiang, Chen Yue, Fu ShaoZhi, Lin Sheng

机构信息

Department of Oncology, Affiliated Hospital of Southwest Medical University, Luzhou, China.

Nuclear Medicine and Molecular Imaging Key Laboratory of Sichuan Province, Affiliated Hospital of Southwest Medical University, Luzhou, China.

出版信息

Front Oncol. 2021 Mar 12;11:628895. doi: 10.3389/fonc.2021.628895. eCollection 2021.

DOI:10.3389/fonc.2021.628895
PMID:33777779
原文链接:https://pmc.ncbi.nlm.nih.gov/articles/PMC7994889/
Abstract

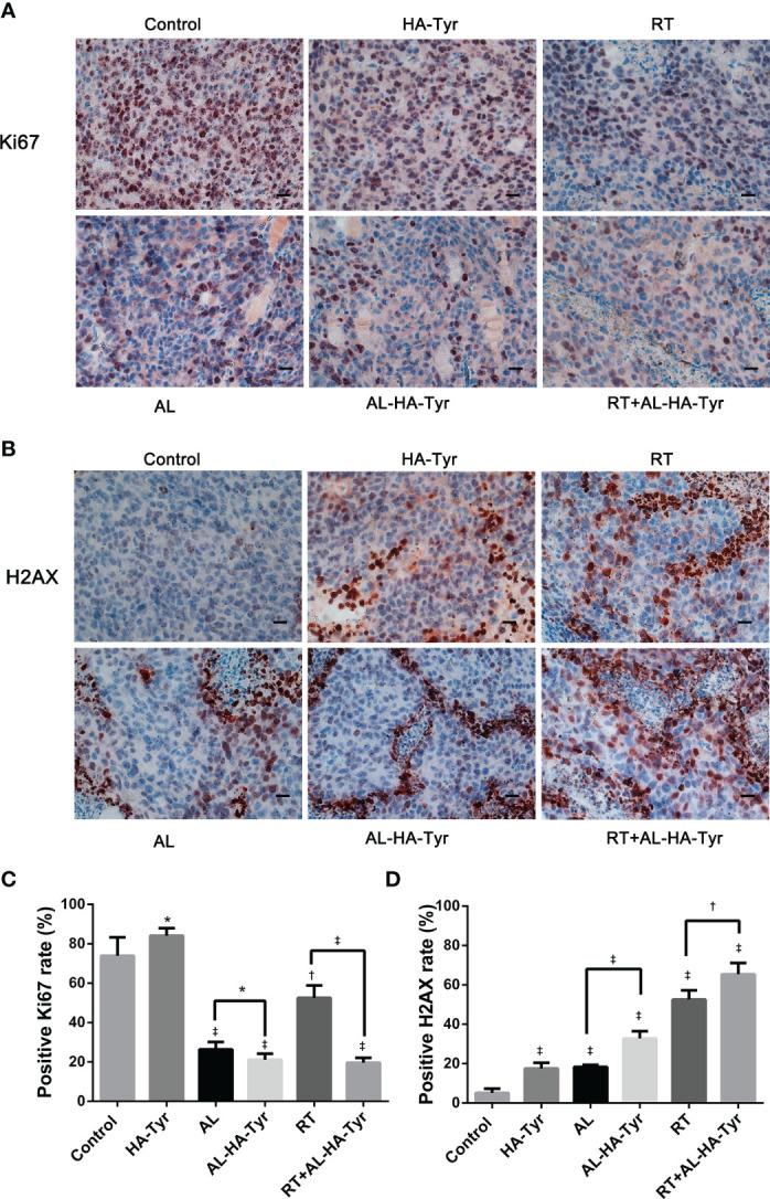
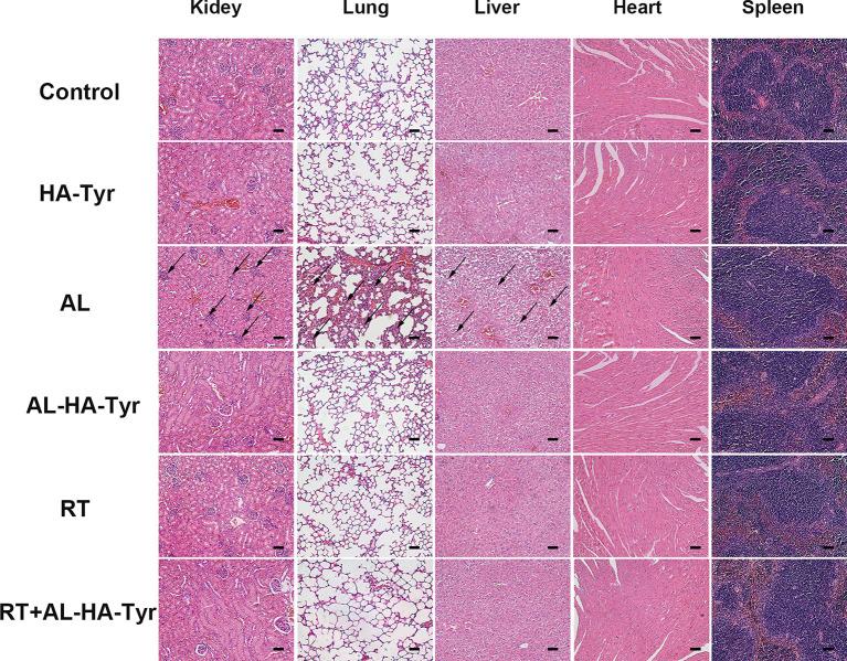
Hypoxia is a common feature of solid tumors that increases tumor invasiveness and resistance to radiotherapy (RT) and chemotherapy. Local application of anlotinib (AL) might increase the regulation of new blood vessel growth and improve tumor hypoxia in RT. Therefore, it is essential to fully understand the drug delivery system of AL. Herein, we applied hypoxia imaging using micro fluorine-18-fluoromisonidazole positron emission tomography/computed tomography (micro 18F-FMISO PET/CT) to assess responses to intratumoral injections of an AL hydrogel (AL-HA-Tyr) combined with RT in mice bearing Lewis lung carcinoma (LLC). We formed AL-HA-Tyr by encapsulating AL with hyaluronic acid-tyramine (HA-Tyr) conjugates the oxidative coupling of tyramine moieties catalyzed by HO and horseradish peroxidase. AL-HA-Tyr restrained the proliferation of human umbilical endothelial cells (HUVECs) in colony formation assays (p < 0.001). We established a subcutaneous LLC xenograft model using C57BL/6J mice that were randomly assigned to six groups that were treated with AL, HA-Tyr, AL-HA-Tyr, RT, and RT+AL-HA-Tyr, or untreated (controls). Tumor volume and weight were dynamically measured. Post treatment changes in hypoxia were assessed in some mice using micro 18F-FMISO PET/CT, and survival was assessed in others. We histopathologically examined toxicity in visceral tissues and Ki-67, VEGF-A, -H2AX, and HIF-1 expression using immunohistochemistry. Direct intratumoral injections of AL-HA-Tyr exerted anti-tumor effects and improved hypoxia like orally administered AL (p > 0.05), but reduced visceral toxicity and prolonged survival. The uptake of 18F-FMISO did not significantly differ among the AL, AL-HA-Tyr, and RT+AL-HA-Tyr treated groups. Compared with the other agents, RT+AL-HA-Tyr decreased HIF-1, Ki67, and VEGF-A expression, and increased -H2AX levels in tumor cells. Overall, compared with AL and AL-HA-Tyr, RT+AL-HA-Tyr improved tumor hypoxia, enhanced anti-tumor effects, and prolonged the survival of mice bearing LLC.

摘要

缺氧是实体瘤的一个常见特征,它会增加肿瘤的侵袭性以及对放疗(RT)和化疗的抗性。局部应用安罗替尼(AL)可能会增强对新血管生成的调控,并改善放疗中的肿瘤缺氧情况。因此,充分了解AL的给药系统至关重要。在此,我们应用微量氟-18-氟米索硝唑正电子发射断层扫描/计算机断层扫描(微量18F-FMISO PET/CT)进行缺氧成像,以评估在携带Lewis肺癌(LLC)的小鼠中,瘤内注射AL水凝胶(AL-HA-Tyr)联合放疗后的反应。我们通过用透明质酸-酪胺(HA-Tyr)共轭物包裹AL来形成AL-HA-Tyr,酪胺部分的氧化偶联由HO和辣根过氧化物酶催化。在集落形成试验中,AL-HA-Tyr抑制了人脐静脉内皮细胞(HUVECs)的增殖(p < 0.001)。我们使用C57BL/6J小鼠建立了皮下LLC异种移植模型,将其随机分为六组,分别用AL、HA-Tyr、AL-HA-Tyr、放疗以及放疗+AL-HA-Tyr进行治疗,或不进行治疗(作为对照)。动态测量肿瘤体积和重量。在部分小鼠中使用微量18F-FMISO PET/CT评估治疗后缺氧情况的变化,在其他小鼠中评估生存率。我们通过组织病理学检查内脏组织的毒性,并使用免疫组织化学检测Ki-67、VEGF-A、-H2AX和HIF-1的表达。瘤内直接注射AL-HA-Tyr发挥了抗肿瘤作用,并像口服AL一样改善了缺氧情况(p > 0.05),但降低了内脏毒性并延长了生存期。在AL、AL-HA-Tyr和放疗+AL-HA-Tyr治疗组中,18F-FMISO的摄取没有显著差异。与其他药物相比,放疗+AL-HA-Tyr降低了肿瘤细胞中HIF-1、Ki67和VEGF-A的表达,并增加了-H2AX水平。总体而言,与AL和AL-HA-Tyr相比,放疗+AL-HA-Tyr改善了肿瘤缺氧情况,增强了抗肿瘤作用,并延长了携带LLC小鼠的生存期。

https://cdn.ncbi.nlm.nih.gov/pmc/blobs/acc8/7994889/b11a7a84e5e7/fonc-11-628895-g007.jpg
https://cdn.ncbi.nlm.nih.gov/pmc/blobs/acc8/7994889/50b94c9f15ec/fonc-11-628895-g001.jpg
https://cdn.ncbi.nlm.nih.gov/pmc/blobs/acc8/7994889/e4360a9e1e59/fonc-11-628895-g002.jpg
https://cdn.ncbi.nlm.nih.gov/pmc/blobs/acc8/7994889/b54d36500563/fonc-11-628895-g003.jpg
https://cdn.ncbi.nlm.nih.gov/pmc/blobs/acc8/7994889/d792853bb7de/fonc-11-628895-g004.jpg
https://cdn.ncbi.nlm.nih.gov/pmc/blobs/acc8/7994889/784db89163a0/fonc-11-628895-g005.jpg
https://cdn.ncbi.nlm.nih.gov/pmc/blobs/acc8/7994889/0a736e58da20/fonc-11-628895-g006.jpg
https://cdn.ncbi.nlm.nih.gov/pmc/blobs/acc8/7994889/b11a7a84e5e7/fonc-11-628895-g007.jpg
https://cdn.ncbi.nlm.nih.gov/pmc/blobs/acc8/7994889/50b94c9f15ec/fonc-11-628895-g001.jpg
https://cdn.ncbi.nlm.nih.gov/pmc/blobs/acc8/7994889/e4360a9e1e59/fonc-11-628895-g002.jpg
https://cdn.ncbi.nlm.nih.gov/pmc/blobs/acc8/7994889/b54d36500563/fonc-11-628895-g003.jpg
https://cdn.ncbi.nlm.nih.gov/pmc/blobs/acc8/7994889/d792853bb7de/fonc-11-628895-g004.jpg
https://cdn.ncbi.nlm.nih.gov/pmc/blobs/acc8/7994889/784db89163a0/fonc-11-628895-g005.jpg
https://cdn.ncbi.nlm.nih.gov/pmc/blobs/acc8/7994889/0a736e58da20/fonc-11-628895-g006.jpg
https://cdn.ncbi.nlm.nih.gov/pmc/blobs/acc8/7994889/b11a7a84e5e7/fonc-11-628895-g007.jpg

相似文献

1
Intratumoral Injection of Anlotinib Hydrogel Combined With Radiotherapy Reduces Hypoxia in Lewis Lung Carcinoma Xenografts: Assessment by Micro Fluorine-18-fluoromisonidazole Positron Emission Tomography/Computed Tomography Hypoxia Imaging.安罗替尼水凝胶瘤内注射联合放疗可降低Lewis肺癌异种移植瘤的缺氧程度:通过微量氟-18-氟米索硝唑正电子发射断层扫描/计算机断层扫描缺氧成像进行评估
Front Oncol. 2021 Mar 12;11:628895. doi: 10.3389/fonc.2021.628895. eCollection 2021.
2
Intratumoral injection of anlotinib hydrogel enhances antitumor effects and reduces toxicity in mouse model of lung cancer.在肺癌小鼠模型中,瘤内注射安罗替尼水凝胶可增强抗肿瘤效果并降低毒性。
Drug Deliv. 2020 Dec;27(1):1524-1534. doi: 10.1080/10717544.2020.1837292.
3
Synergistic effect and reduced toxicity by intratumoral injection of cytarabine-loaded hyaluronic acid hydrogel conjugates combined with radiotherapy on lung cancer.载阿糖胞苷透明质酸水凝胶缀合物经瘤内注射联合放疗对肺癌的协同作用和减毒作用。
Invest New Drugs. 2019 Dec;37(6):1146-1157. doi: 10.1007/s10637-019-00740-4. Epub 2019 Feb 21.
4
Anti-tumor effect of local injectable hydrogel-loaded endostatin alone and in combination with radiotherapy for lung cancer.局部注射载内皮抑素水凝胶单独及联合放疗治疗肺癌的抗肿瘤作用。
Drug Deliv. 2021 Dec;28(1):183-194. doi: 10.1080/10717544.2020.1869864.
5
F-HX4/F-FMISO-based micro PET for imaging of tumor hypoxia and radiotherapy-associated changes in mice.基于 F-HX4/F-FMISO 的微 PET 用于成像小鼠肿瘤缺氧和放疗相关变化。
Biomed Pharmacother. 2019 Nov;119:109454. doi: 10.1016/j.biopha.2019.109454. Epub 2019 Sep 14.
6
In vivo evaluation of the effects of simultaneous inhibition of GLUT-1 and HIF-1α by antisense oligodeoxynucleotides on the radiosensitivity of laryngeal carcinoma using micro 18F-FDG PET/CT.利用微型18F-FDG PET/CT对反义寡脱氧核苷酸同时抑制GLUT-1和HIF-1α对喉癌放射敏感性的影响进行体内评估。
Oncotarget. 2017 May 23;8(21):34709-34726. doi: 10.18632/oncotarget.16671.
7
Dual-Tracer Assessment of Dynamic Changes in Reoxygenation and Proliferation Decrease During Fractionated Radiotherapy in Murine Tumors.双示踪剂评估小鼠肿瘤分次放疗期间再氧合和增殖减少的动态变化
Front Oncol. 2020 Jul 17;10:1046. doi: 10.3389/fonc.2020.01046. eCollection 2020.
8
Pre-treatment with Bifidobacterium infantis and its specific antibodies enhance targeted radiosensitization in a murine model for lung cancer.双歧杆菌婴儿及其特异性抗体预处理增强肺癌小鼠模型的靶向放射增敏作用。
J Cancer Res Clin Oncol. 2021 Feb;147(2):411-422. doi: 10.1007/s00432-020-03434-0. Epub 2020 Nov 1.
9
F-Fluoromisonidazole positron emission tomography (FMISO-PET) may reflect hypoxia and cell proliferation activity in oral squamous cell carcinoma.氟代米索硝唑正电子发射断层扫描(FMISO-PET)可能反映口腔鳞状细胞癌中的缺氧和细胞增殖活性。
Oral Surg Oral Med Oral Pathol Oral Radiol. 2017 Sep;124(3):261-270. doi: 10.1016/j.oooo.2017.05.506. Epub 2017 Jun 8.
10
Radiosensitizing effect of irisquinone on glioma through the downregulation of HIF-1α evaluated by 18F-FDG and 18F-FMISO PET/CT.通过18F-FDG和18F-FMISO PET/CT评估虹膜醌对胶质瘤的放射增敏作用及其对HIF-1α的下调作用
Nucl Med Commun. 2016 Jul;37(7):705-14. doi: 10.1097/MNM.0000000000000498.

引用本文的文献

1
Gemcitabine Plus Anlotinib Is Effective and Safe Compared to Gemcitabine Plus Docetaxel in Advanced Soft Tissue Sarcoma.与吉西他滨联合多西他赛相比,吉西他滨联合安罗替尼治疗晚期软组织肉瘤有效且安全。
Front Oncol. 2022 Jul 13;12:922127. doi: 10.3389/fonc.2022.922127. eCollection 2022.

本文引用的文献

1
Intratumoral injection of anlotinib hydrogel enhances antitumor effects and reduces toxicity in mouse model of lung cancer.在肺癌小鼠模型中,瘤内注射安罗替尼水凝胶可增强抗肿瘤效果并降低毒性。
Drug Deliv. 2020 Dec;27(1):1524-1534. doi: 10.1080/10717544.2020.1837292.
2
An injectable enzymatically crosslinked hyaluronic acid- hydrogel system with independent tuning of mechanical strength and gelation rate.一种可注射的酶促交联透明质酸水凝胶系统,其机械强度和凝胶化速率可独立调节。
Soft Matter. 2008 Mar 20;4(4):880-887. doi: 10.1039/b719557e.
3
Relationships between hypoxia induced factor-1α and F-FDG PET/CT parameters in colorectal cancer.
结直肠癌中缺氧诱导因子-1α与F-FDG PET/CT参数之间的关系
Rev Esp Med Nucl Imagen Mol (Engl Ed). 2019 Nov-Dec;38(6):355-361. doi: 10.1016/j.remn.2019.05.006. Epub 2019 Oct 28.
4
Transformative hyaluronic acid-based active targeting supramolecular nanoplatform improves long circulation and enhances cellular uptake in cancer therapy.基于透明质酸的变革性主动靶向超分子纳米平台改善了长循环并增强了癌症治疗中的细胞摄取。
Acta Pharm Sin B. 2019 Mar;9(2):397-409. doi: 10.1016/j.apsb.2018.11.006. Epub 2018 Nov 29.
5
Radiotherapy boost in patients with hypoxic lesions identified by F-FMISO PET/CT in non-small-cell lung carcinoma: can we expect a better survival outcome without toxicity? [RTEP5 long-term follow-up].氟代脱氧葡萄糖正电子发射断层扫描/计算机断层扫描(F-FMISO PET/CT)识别的乏氧病灶在非小细胞肺癌患者中的放疗增敏作用:我们能否在不增加毒性的情况下获得更好的生存结局?[RTEP5 长期随访]。
Eur J Nucl Med Mol Imaging. 2019 Jul;46(7):1448-1456. doi: 10.1007/s00259-019-04285-9. Epub 2019 Mar 13.
6
Synergistic effect and reduced toxicity by intratumoral injection of cytarabine-loaded hyaluronic acid hydrogel conjugates combined with radiotherapy on lung cancer.载阿糖胞苷透明质酸水凝胶缀合物经瘤内注射联合放疗对肺癌的协同作用和减毒作用。
Invest New Drugs. 2019 Dec;37(6):1146-1157. doi: 10.1007/s10637-019-00740-4. Epub 2019 Feb 21.
7
Autophagy inhibition potentiates the anti-angiogenic property of multikinase inhibitor anlotinib through JAK2/STAT3/VEGFA signaling in non-small cell lung cancer cells.自噬抑制通过 JAK2/STAT3/VEGFA 信号通路增强多激酶抑制剂安罗替尼在非小细胞肺癌细胞中的抗血管生成作用。
J Exp Clin Cancer Res. 2019 Feb 12;38(1):71. doi: 10.1186/s13046-019-1093-3.
8
Anlotinib, a novel small molecular tyrosine kinase inhibitor, suppresses growth and metastasis via dual blockade of VEGFR2 and MET in osteosarcoma.安罗替尼,一种新型小分子酪氨酸激酶抑制剂,通过双重阻断血管内皮生长因子受体 2(VEGFR2)和间质上皮转化因子(MET)抑制骨肉瘤的生长和转移。
Int J Cancer. 2019 Aug 15;145(4):979-993. doi: 10.1002/ijc.32180. Epub 2019 Feb 15.
9
Role of anlotinib-induced CCL2 decrease in anti-angiogenesis and response prediction for nonsmall cell lung cancer therapy.安罗替尼诱导的 CCL2 减少在非小细胞肺癌治疗中的抗血管生成作用及疗效预测。
Eur Respir J. 2019 Mar 7;53(3). doi: 10.1183/13993003.01562-2018. Print 2019 Mar.
10
Global cancer statistics 2018: GLOBOCAN estimates of incidence and mortality worldwide for 36 cancers in 185 countries.全球癌症统计数据 2018:GLOBOCAN 对全球 185 个国家/地区 36 种癌症的发病率和死亡率的估计。
CA Cancer J Clin. 2018 Nov;68(6):394-424. doi: 10.3322/caac.21492. Epub 2018 Sep 12.