Suppr超能文献

锌指蛋白213促进乳腺癌细胞中的雌激素受体α信号传导。

ZNF213 Facilitates ER Alpha Signaling in Breast Cancer Cells.

作者信息

Yang Huijie, Lv Xulei, Li Xin, Mao Lanzhi, Niu Zhiguo, Wang Ting, Zhuang Ting, Huang Qingsong

机构信息

Department of Pharmacology and Tianjin Key Laboratory of Inflammation Biology, School of Basic Medical Sciences, Tianjin Medical University, Tianjin, China.

Xinxiang Key Laboratory of Tumor Migration, Invasion and Precision Medicine, Henan Key Laboratory of Immunology and Targeted Drugs, School of Laboratory Medicine, Henan Collaborative Innovation Center of Molecular Diagnosis and Laboratory Medicine, Xinxiang Medical University, Xinxiang, China.

出版信息

Front Oncol. 2021 Mar 10;11:638751. doi: 10.3389/fonc.2021.638751. eCollection 2021.

Abstract

BACKGROUND

Breast cancer is the most common women malignancy worldwide, while estrogen receptor alpha positive type accounts for two third of all breast cancers. Although ER alpha positive breast cancer could be effectively controlled by endocrine therapy, more than half of the cases could develop endocrine resistance, making it an important clinical issue in breast cancer treatment. Thus, decoding the detailed mechanism, which controls ER alpha signaling activation and ER alpha protein stability, is of great importance for the improvement of breast cancer therapy. Several zinc finger proteins were shown to mediate the ubiquitination process and modulate protein stability. Thus, we further explore the function of Zinc finger protein 213 on ER alpha protein stability and tamoxifen resistance.

METHODS

CCK8 and Edu assay was used to measure cell proliferation. RNA sequence was performed by Ingenuity pathway analysis. The ER alpha signaling activities were measured with luciferase assay, real-time quantitative PCR, and western blotting. Protein stability assay and ubiquitin assay were used to determine ER alpha protein degradation and ubiquitination. The immuno-precipitation was utilized to determine ER alpha and ZNF213 interaction. The ubiquitin-based immuno-precipitation assay was sued to detect specific ubiquitination manner on ER alpha.

RESULTS

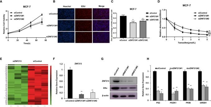
We identified ZNF213 as a novel zinc finger protein, which modulated ER alpha protein. ZNF213 expression correlated with poor outcome in endocrine treated patients. ZNF213 depletion inhibited ER alpha signaling and proliferation in breast cancer cells. Further mechanistic studies showed ZNF213 located in cytosol and nuclear, which modulated ER alpha stability inhibiting ER alpha K48-linked ubiquitination.

CONCLUSIONS

Our study reveals an interesting post-translational mechanism between ER alpha and ZNF213 in breast cancer. Targeting ZNF213 could be an appealing strategy for ER alpha positive breast cancer.

摘要

背景

乳腺癌是全球最常见的女性恶性肿瘤,其中雌激素受体α阳性型占所有乳腺癌的三分之二。尽管雌激素受体α阳性乳腺癌可通过内分泌治疗得到有效控制,但超过一半的病例会出现内分泌耐药,这使其成为乳腺癌治疗中的一个重要临床问题。因此,解读控制雌激素受体α信号激活和雌激素受体α蛋白稳定性的详细机制,对于改善乳腺癌治疗至关重要。几种锌指蛋白被证明可介导泛素化过程并调节蛋白稳定性。因此,我们进一步探讨锌指蛋白213对雌激素受体α蛋白稳定性和他莫昔芬耐药性的作用。

方法

采用CCK8和Edu检测法测量细胞增殖。通过Ingenuity通路分析进行RNA测序。用荧光素酶检测、实时定量PCR和蛋白质印迹法测量雌激素受体α信号活性。采用蛋白质稳定性检测和泛素检测来确定雌激素受体α蛋白的降解和泛素化。利用免疫沉淀法确定雌激素受体α与ZNF213的相互作用。采用基于泛素的免疫沉淀检测法检测雌激素受体α上的特异性泛素化方式。

结果

我们鉴定出ZNF213是一种新型锌指蛋白,可调节雌激素受体α蛋白。ZNF213的表达与内分泌治疗患者的不良预后相关。ZNF213的缺失抑制了乳腺癌细胞中雌激素受体α信号和增殖。进一步的机制研究表明,ZNF213位于细胞质和细胞核中,可调节雌激素受体α的稳定性,抑制雌激素受体α的K48连接的泛素化。

结论

我们的研究揭示了乳腺癌中雌激素受体α与ZNF213之间一种有趣的翻译后机制。靶向ZNF213可能是雌激素受体α阳性乳腺癌的一种有吸引力的策略。

https://cdn.ncbi.nlm.nih.gov/pmc/blobs/e80c/7987952/32359495a49e/fonc-11-638751-g001.jpg

相似文献

1
ZNF213 Facilitates ER Alpha Signaling in Breast Cancer Cells.
Front Oncol. 2021 Mar 10;11:638751. doi: 10.3389/fonc.2021.638751. eCollection 2021.
2
SMURF1 facilitates estrogen receptor ɑ signaling in breast cancer cells.
J Exp Clin Cancer Res. 2018 Feb 12;37(1):24. doi: 10.1186/s13046-018-0672-z.
3
TRIM3 facilitates estrogen signaling and modulates breast cancer cell progression.
Cell Commun Signal. 2022 Apr 7;20(1):45. doi: 10.1186/s12964-022-00861-z.
4
TRIM3 inhibits P53 signaling in breast cancer cells.
Cancer Cell Int. 2020 Nov 23;20(1):559. doi: 10.1186/s12935-020-01630-z.
5
Regulation of estrogen signaling and breast cancer proliferation by an ubiquitin ligase TRIM56.
Oncogenesis. 2019 Apr 18;8(5):30. doi: 10.1038/s41389-019-0139-x.
6
RNF181 modulates Hippo signaling and triple negative breast cancer progression.
Cancer Cell Int. 2020 Jul 6;20:291. doi: 10.1186/s12935-020-01397-3. eCollection 2020.
8
Regulation of ERα Stability and Estrogen Signaling in Breast Cancer by HOIL-1.
Front Oncol. 2021 May 20;11:664689. doi: 10.3389/fonc.2021.664689. eCollection 2021.
9
TRIM8 inhibits breast cancer proliferation by regulating estrogen signaling.
Am J Cancer Res. 2020 Oct 1;10(10):3440-3457. eCollection 2020.

引用本文的文献

2
RNF31 represses cell progression and immune evasion via YAP/PD-L1 suppression in triple negative breast Cancer.
J Exp Clin Cancer Res. 2022 Dec 29;41(1):364. doi: 10.1186/s13046-022-02576-y.
3
Molecular Mechanisms of Anti-Estrogen Therapy Resistance and Novel Targeted Therapies.
Cancers (Basel). 2022 Oct 24;14(21):5206. doi: 10.3390/cancers14215206.
4
Decoding the Therapeutic Implications of the ERα Stability and Subcellular Distribution in Breast Cancer.
Front Endocrinol (Lausanne). 2022 Apr 13;13:867448. doi: 10.3389/fendo.2022.867448. eCollection 2022.

本文引用的文献

1
Understanding the Global Cancer Statistics 2018: implications for cancer control.
Sci China Life Sci. 2021 Jun;64(6):1017-1020. doi: 10.1007/s11427-019-9816-1. Epub 2019 Aug 26.
2
Regulation of estrogen signaling and breast cancer proliferation by an ubiquitin ligase TRIM56.
Oncogenesis. 2019 Apr 18;8(5):30. doi: 10.1038/s41389-019-0139-x.
3
Global cancer statistics 2018: GLOBOCAN estimates of incidence and mortality worldwide for 36 cancers in 185 countries.
CA Cancer J Clin. 2018 Nov;68(6):394-424. doi: 10.3322/caac.21492. Epub 2018 Sep 12.
4
RNF168 facilitates oestrogen receptor ɑ transcription and drives breast cancer proliferation.
J Cell Mol Med. 2018 Sep;22(9):4161-4170. doi: 10.1111/jcmm.13694. Epub 2018 Jul 5.
5
Mechanisms of resistance in estrogen receptor positive breast cancer: overcoming resistance to tamoxifen/aromatase inhibitors.
Curr Opin Pharmacol. 2018 Aug;41:59-65. doi: 10.1016/j.coph.2018.04.009. Epub 2018 Apr 30.
6
SMURF1 facilitates estrogen receptor ɑ signaling in breast cancer cells.
J Exp Clin Cancer Res. 2018 Feb 12;37(1):24. doi: 10.1186/s13046-018-0672-z.
7
Post-menopausal breast cancer: from estrogen to androgen receptor.
Oncotarget. 2017 Oct 27;8(60):102739-102758. doi: 10.18632/oncotarget.22156. eCollection 2017 Nov 24.
8
SHARPIN stabilizes estrogen receptor α and promotes breast cancer cell proliferation.
Oncotarget. 2017 Aug 19;8(44):77137-77151. doi: 10.18632/oncotarget.20368. eCollection 2017 Sep 29.
9
RNF8 identified as a co-activator of estrogen receptor α promotes cell growth in breast cancer.
Biochim Biophys Acta Mol Basis Dis. 2017 Jun;1863(6):1615-1628. doi: 10.1016/j.bbadis.2017.02.011. Epub 2017 Feb 12.
10
SHARPIN Facilitates p53 Degradation in Breast Cancer Cells.
Neoplasia. 2017 Feb;19(2):84-92. doi: 10.1016/j.neo.2016.12.002. Epub 2017 Jan 5.

文献AI研究员

20分钟写一篇综述,助力文献阅读效率提升50倍。

立即体验

用中文搜PubMed

大模型驱动的PubMed中文搜索引擎

马上搜索

文档翻译

学术文献翻译模型,支持多种主流文档格式。

立即体验