State Key Laboratory of Membrane Biology, Institute of Zoology, Chinese Academy of Sciences, 100101 Beijing, China.
Institute for Stem Cell and Regeneration, Chinese Academy of Sciences, 100101 Beijing, China.
Proc Natl Acad Sci U S A. 2021 Apr 6;118(14). doi: 10.1073/pnas.2015748118.
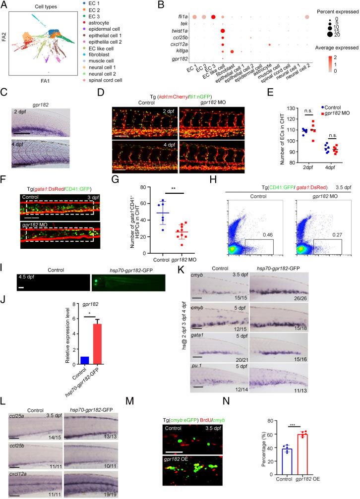
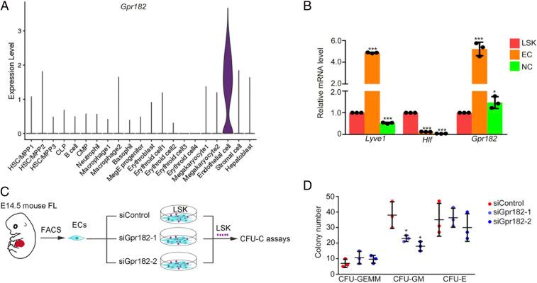
During vertebrate embryogenesis, fetal hematopoietic stem and progenitor cells (HSPCs) exhibit expansion and differentiation properties in a supportive hematopoietic niche. To profile the developmental landscape of fetal HSPCs and their local niche, here, using single-cell RNA-sequencing, we deciphered a dynamic atlas covering 28,777 cells and 9 major cell types (23 clusters) of zebrafish caudal hematopoietic tissue (CHT). We characterized four heterogeneous HSPCs with distinct lineage priming and metabolic gene signatures. Furthermore, we investigated the regulatory mechanism of CHT niche components for HSPC development, with a focus on the transcription factors and ligand-receptor networks involved in HSPC expansion. Importantly, we identified an endothelial cell-specific G protein-coupled receptor 182, followed by in vivo and in vitro functional validation of its evolutionally conserved role in supporting HSPC expansion in zebrafish and mice. Finally, comparison between zebrafish CHT and human fetal liver highlighted the conservation and divergence across evolution. These findings enhance our understanding of the regulatory mechanism underlying hematopoietic niche for HSPC expansion in vivo and provide insights into improving protocols for HSPC expansion in vitro.
在脊椎动物胚胎发生过程中,胎儿造血干/祖细胞(HSPCs)在造血龛中表现出扩增和分化特性。为了描绘胎儿 HSPCs及其局部龛的发育图谱,我们使用单细胞 RNA 测序,破译了覆盖斑马鱼尾部造血组织(CHT)的 28777 个细胞和 9 种主要细胞类型(23 个簇)的动态图谱。我们鉴定了四个具有不同谱系启动和代谢基因特征的异质性 HSPCs。此外,我们研究了 CHT 龛成分对 HSPC 发育的调控机制,重点关注涉及 HSPC 扩增的转录因子和配体-受体网络。重要的是,我们鉴定了一个内皮细胞特异性 G 蛋白偶联受体 182,随后通过体内和体外功能验证,其在支持斑马鱼和小鼠 HSPC 扩增中的保守作用。最后,将斑马鱼 CHT 与人类胎儿肝脏进行比较,突出了进化过程中的保守性和差异性。这些发现增强了我们对体内 HSPC 扩增造血龛调控机制的理解,并为改进 HSPC 体外扩增方案提供了思路。